

27届考研同学进入QQ群:

27微电子考研群

27微电子考研群
后续我们会在群里发布70多所微电子考研高校基本文件和信息哦,欢迎有兴趣的同学加群
概述介绍

备考 2027 微电子考研的同学们注意啦!研分网耗时数月整理的 “2026微电子热门院校考研套卷合集” 正式上线,覆盖清华、北大、复旦等顶尖院校,真题 + 答案 + 详细解析一站式配齐,帮你打破信息壁垒,精准抓考点!
想要全部纸质档的同学可以先进群,并转发朋友圈获赞50,先到先得,名额20个!!需进群,进群后@群主即可获得
后续还会做其他活动可以领取纸质档真题,可以在此群关注,进群二维码如下:

如群满,可以添加微信:18621092398,备注学校-专业-名字,后续群里会开直播介绍这32套真题的大概内容以及分析数模电以及半导体难点。

真题(部分)展示

封面及目录展示:



01 清华大学


QQ交流群:


02 北京大学




QQ交流群:


03 复旦大学







QQ交流群:


04 上海交通大学


QQ交流群:

05 东南大学





QQ交流群:


06 浙江大学








QQ交流群:

07 西安电子科技大学





QQ交流群:


08 电子科技大学



QQ交流群:


09 中国科学院大学





QQ交流群:


10 北京理工大学






QQ交流群:

11 北京工业大学

QQ交流群:

12 天津大学



QQ交流群:

13 南京大学






QQ交流群:

14 中国科学技术大学




QQ交流群:

15 合肥工业大学







QQ交流群:

16 福州大学



QQ交流群:

17 山东大学

QQ交流群:

18 华中科技大学




QQ交流群:

19 中山大学





QQ交流群:

20 华南理工大学




QQ交流群:

21 西安交通大学




QQ交流群:

22 厦门大学







QQ交流群:

23 华东师范大学


QQ交流群:

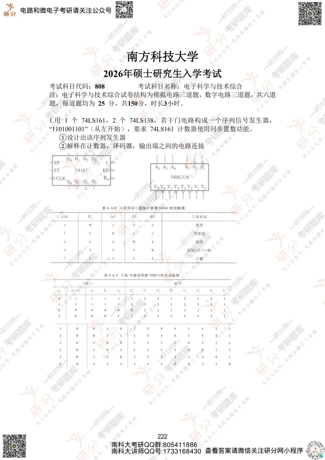
24 南方科技大学


QQ交流群:


祝各位考研加油
