大家好,这里是小林老师。
今天给大家带来的是西安交通大学能源与动力工程学院历年复试分数线汇总以及研究生复试录取工作细则,此外,还有其他众多复试的重要资讯,涉及到的学子要认真仔细了解哦~希望能够给你们带来帮助!😊😊😊
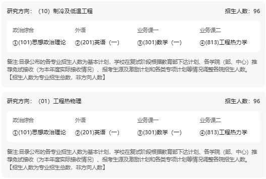
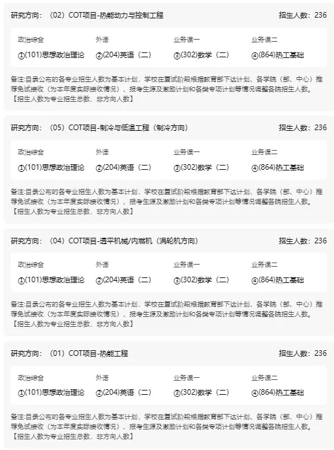
26考研硕士学位招生计划还未正式下达,以下数据来源于研招网,一切数据以官网为主!
注意!西安交通大学化学工程与技术学院同样招收能动专业研究生,且专硕招生名额同样较多,有兴趣的学子可以自己多留意些!









详细名单可访问网址:
https://epe.xjtu.edu.cn/info/1483/4441.htm
注意!!!
以下信息为25考研复试通知,学子们可以进行参考,绝大部分内容26考研应该会继续沿用!!26考研具体通知请学子们留意官网,小林老师也会重点关注,及时更新~
复试采用现场面试方式。
复试内容为:专业考核、英语能力、综合面试,综合素质测试,思想政治素质及品德等。
专业考核、英语能力、综合面试通过“三随机”系统进行,每位考生面试时间约30分钟。
复试成绩=专业考核×30%+外语能力测试×10%+综合面试×60%
复试期间,考生须自觉服从学校、复试学院的统一安排,接受校方的管理、监督和检查,听从工作人员指挥,按要求参加各项考核环节,不得带耳机、不得录音、录像,不得携带手机、手表等电子设备进入复试场所。复试试题属于国家机密级事项,考生不得对外透露或传播复试试题内容等有关情况。
有效居民身份证、准考证、学生证、本科成绩单、本科毕业证、学位证、英语成绩证书、复试承诺书(https://yzbm.xjtu.edu.cn/)等材料原件参加考试,并向学院提供以上证件的复印件。
1.总成绩=(考生初试总分/本学科初试总分最高分)×100×50%+复试成绩×50%
2.能动学院学术学位、专业学位录取工作分别进行。以各系所方向为单位,按考生总成绩排序从高到低进行录取,所录考生占录取系所名额。
3. 拟录取名单确定后,学院将向考生(含本年度录取的推免生)所在单位函调考生现实表现,全面考查其思想政治和品德情况。考生所在单位须于4月底前通过指定方式向我院提交《思想政治素质和品德审查表》,对于思想品德考核不合格者不予录取。各类协议书(含定向就业)由系所组织在5月底前签订、验收及归档。对于拟录取的非定向就业的硕士研究生,须函调人事档案,由学院(部、中心)验收及归档。



由于篇幅问题,小林老师仅展示部分院校的复试真题。
请咨询👇👇👇
26考研初试的余温尚未散去,复试的战场早已硝烟四起!留给大家准备复试的时间正在以天为单位飞速缩减,每一分每一秒都至关重要,容不得半点懈怠!
别再抱有“等初试成绩出来再准备也不迟”的侥幸心理,要知道,复试不仅是对专业知识的再考核,更是综合能力、应变能力的终极比拼。从专业笔试的重难点梳理,到英语口语的流利表达,再到综合面试的技巧打磨,每一个环节都需要长期的积累和系统的准备。稍有松懈,就可能在千军万马的竞争中错失上岸良机!
考研之路走到这里,你已经战胜了无数艰难险阻,绝不能在最后一关功亏一篑!抓紧每一寸光阴,全身心投入复试备考,才是当下最该做的事!而对于能动专业的学子来说,复试备考找对方向远比盲目努力更重要。能动专业复试涵盖热力工程、流体力学、工程热力学等多个重难点科目,专业度强、考点密集,没有精准的指导很容易走弯路。
这时,选择一个靠谱的备考伙伴就尤为关键——能动考研复试,认准小林家考研!我们深耕能动考研复试辅导多年,拥有一支专业过硬的师资团队,熟知各大院校能动复试的考核重点、命题规律和评分标准。
从定制化的备考规划、精准的考点精讲,到全真模拟面试、个性化问题答疑,小林家考研全程为你保驾护航,帮你避开备考误区,精准攻克难点,以最优状态迎战复试,稳稳拿下上岸入场券!
时间不等人,备考须趁早!赶紧锁定小林家考研能动专业26复试课程,跟上专业的备考节奏,让上岸更有底气!