





试卷+答案
权老师·数学


武汉市2026届高三三调
截至目前,武汉市2026届高三三调,数学、语文、物理、历史、英语试卷及部分答案已经出炉。
作为高考前最重要的模拟考之一,它的命题思路、考点分布,直接为我们指明了最后阶段的复习方向。今天就和大家聊聊这次数学试卷的核心亮点与备考启示。






一
数学试卷分析及视频讲解
SCHOOL ACTIVITIES
高三数学试卷逐题简评

本次高三三调数学试卷整体结构稳定、梯度分明,基础题、中档题、难题分布合理,既考查基本功,也对思维与计算提出要求,非常适合用来定位二轮复习短板。
一、
单选题
第 1—4 题:题型常规,基础简单题。
第 5 题:数列性质题,难度开始上强度,形式较复杂,计算量加大。
第 6 题:考查两点分布及相关分布的期望与方差计算。
第 7 题:经典函数性质及变形考查,难度中档。
第 8 题:形式新颖,计算量大,整体难度较大。
二、
多选题
第 9 题:数据特征题,考点基础,属于送分题。
第 10 题:考查平行垂直简单题。
第 11 题:形式新颖,计算量略大,BD 选项略有重复,难度较大。
三、
填空题
第 12 题:向量基础题,侧重基本运算。
第 13 题:抛物线基础题,考点常规。
第 14 题:三角函数性质小题,题型精巧,难度偏难。
四、
解答题
第 15 题:数列基础题,考查基本公式。
第 16 题:立体几何中档题,计算量大,开始上强度的题。
第 17 题:导数中档题,计算量偏大。
第 18 题:圆锥曲线综合题,难度适中,常规方法即可求解。
第 19 题:概率创新题,既考查实际问题的组合数表达,也考查组合数性质与放缩,综合性强。
高三数学试卷视频讲解


试卷分析

试卷第七题

试卷第八题

试卷第十一题

试卷第十六题

试卷第十八题
二
数学试卷+答案及备考建议
SCHOOL ACTIVITIES
高三数学试卷+部分答案





左右滑动查看更多




左右滑动查看更多
备考启示与建议

01
夯实基础,回归课本
选择题前半部分和填空题,大多是课本例题、习题的变式。建议回归教材,梳理核心概念、公式、定理,确保基础题不丢分。
重点练习:集合、复数、平面向量、统计量、解三角形、等差等比数列、立体几何中线面关系等。
02
强化运算,提升速度
解析几何、导数、数列求和等题型,计算量较大。平时练习要限时完成,刻意训练计算准确性与速度,避免 “会做但算不对” 的情况。
技巧积累:熟练掌握裂项相消、错位相减、点差法、分离参数等常用解题技巧。
03
突破难点,专项训练
针对多选第 11 题、填空第 14 题、解答题 17-19 题等难点,进行专项突破。
建议:整理错题本,分析错误原因,重点攻克函数单调性、极值最值、解析几何定值定点、概率统计与数列结合等问题。
04
模拟实战,调整心态
按照高考时间进行模拟考试,适应考试节奏,合理分配答题时间。
心态调整:遇到难题不慌张,先易后难,确保会做的题全部得分。
三
各科试卷+部分答案
SCHOOL ACTIVITIES
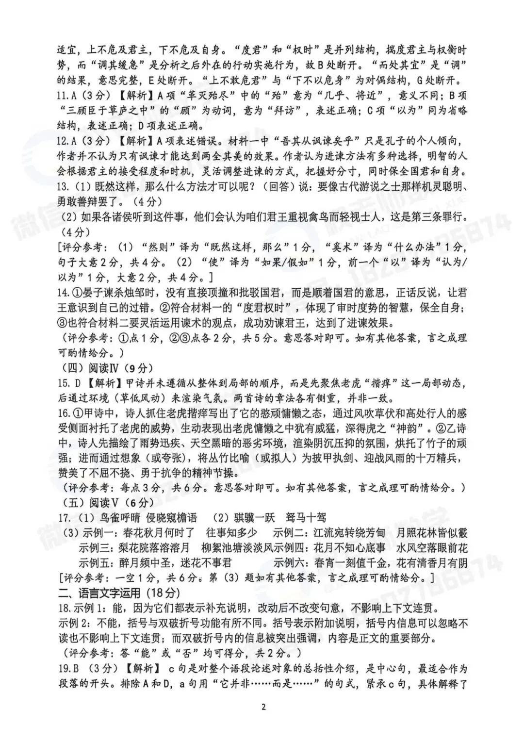
高三语文试卷+部分答案











左右滑动查看更多


左右滑动查看更多
高三物理试卷







左右滑动查看更多
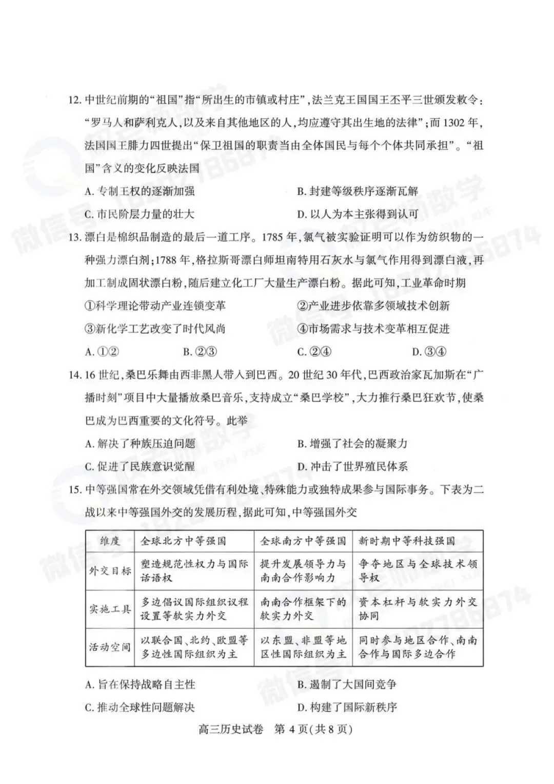
高三历史试卷









左右滑动查看更多
高三英语试卷









左右滑动查看更多
四
各科试卷获取方式
SCHOOL ACTIVITIES
第一步
点击下方公众号名片,进入后台后点击关注,再点击发信息:
点击关注


第二步
点击对话框,在输入框内输入并发送关键词:高三三调

第三步
获取到下载链接后,点击链接下载。


1
高一春季大纲

2
高二春季大纲

3
高三春季大纲

4
高一/高二春季日历

5
高三春季日历

6
传习课程安排




