
湖北升学通3月13日消息:今日,2026年武汉市高三3月调考(原武汉二调)所有科目已考完,武汉调考通常为考后2-3天出分划线,届时湖北升学通将第一时间分享。
武汉市3月调考(原武汉二调)的试卷由武汉市教科院命题,每年试题质量非常高,一直被视为湖北高考风向标,其重要程度不言而喻。湖北升学通将给大家分享武汉二调全科考试试卷及答案,各位考生家庭可以扫码加群,及时获取最新考试消息!


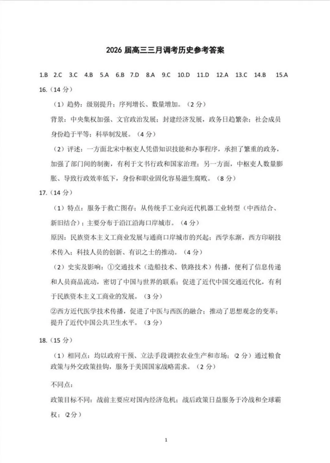
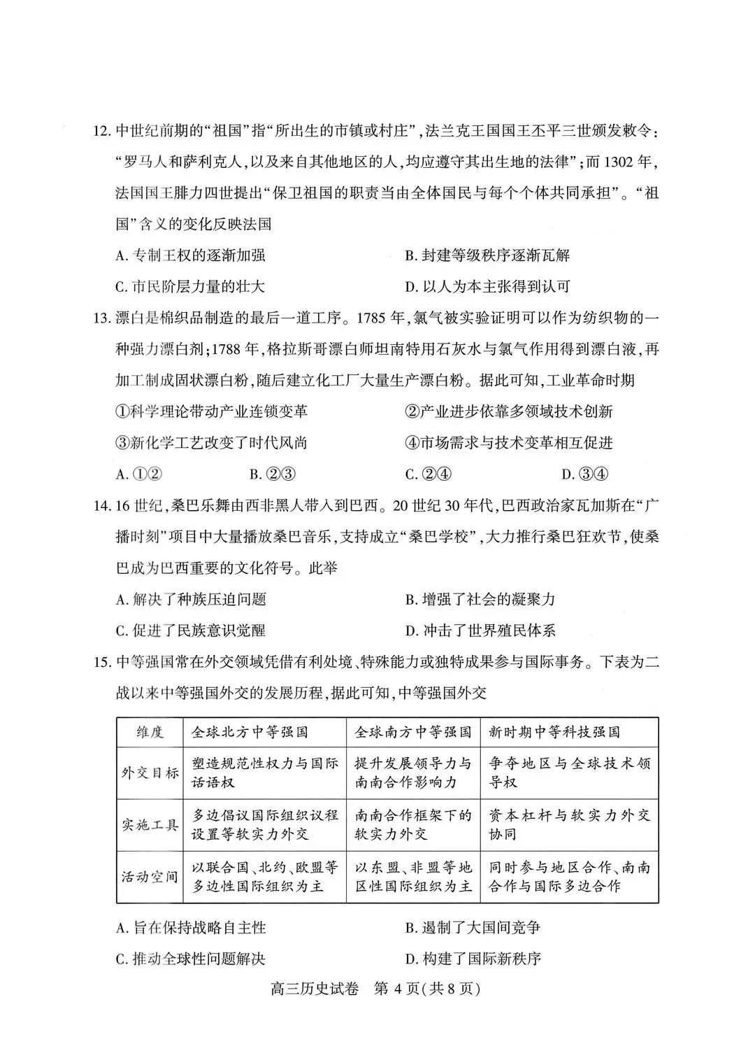
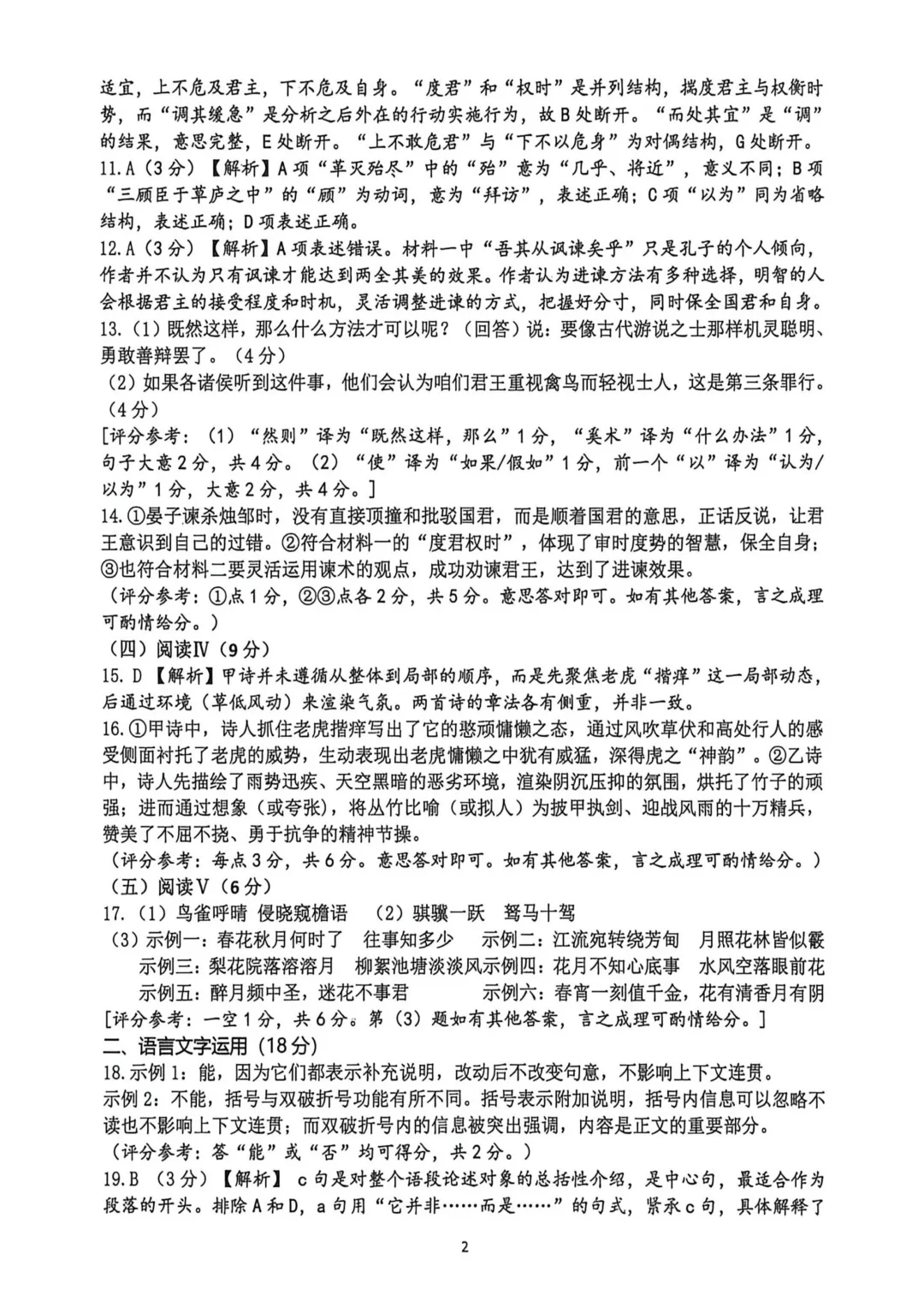
上下滑动查看,此处仅展示部分,完整版见文末







上下滑动查看,此处仅展示部分,完整版见文末







上下滑动查看,此处仅展示部分,完整版见文末









上下滑动查看,此处仅展示部分,完整版见文末






按照往年惯例,武汉3月调考通常以学校老师公布成绩,小部分学校会将成绩上传至智学网等平台上,届时同学们可以自行查询,欢迎各位考生和家长扫码进群,及时了解考试最新消息和动态:


上下滑动查看,此处仅展示部分,完整版见文末





上下滑动查看,此处仅展示部分,完整版见文末






按照往年惯例,武汉市的参考学校通常以学校老师公布成绩,小部分学校会将成绩上传至智学网,届时同学们可以查询。今晚19:00,育路通直播间解读本次武汉市调考助力圆梦!扫码进群,获取直播链接!
“扫码进群获取直播链接”
👇👇👇

试卷及答案免费下载
1.在下方湖北升学通公众号内回复关键词“260311”即可免费获取。
2.如下图所示:

3.点击链接自行下载试卷。

