
(成都二诊一分一段表群内分享)
2026届成都二诊考试结束,26年高中毕业班取消三诊之后,二诊作为今年之后一次大考,其难度更是备受关注。都说一诊太难,二诊难度要降低难度?四川高三指南小编收集整理今天考试科目试卷及答案,一起看看难不难吧~
(看看您的二诊分数能上哪些大学吧,预约收听直播讲座)
(成都二诊各学科难度系数及平均得分)
好难呀!2026届成都二诊语文/数学试卷及答案公布!对答案了!
第二弹!2026届成都二诊物理/历史/英语试卷及答案公布!对答案了!
【地理答案】

【化学答案】


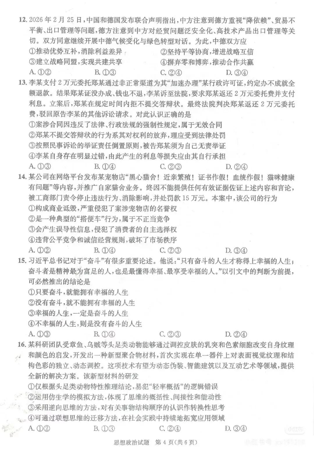
【政治答案】


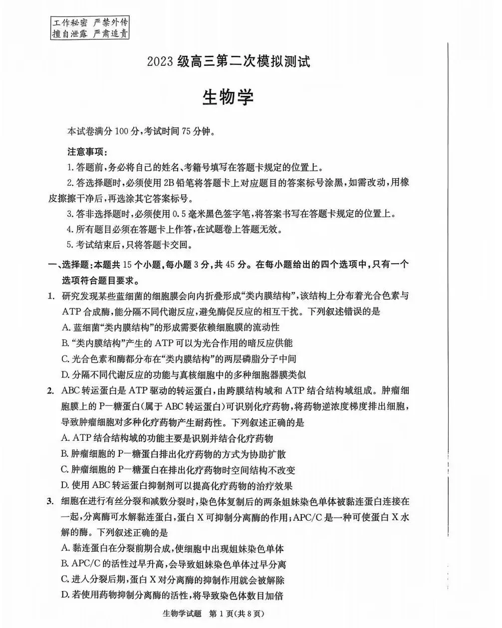
【生物答案】


【化学试卷】








【地理试卷】

【政治试卷】






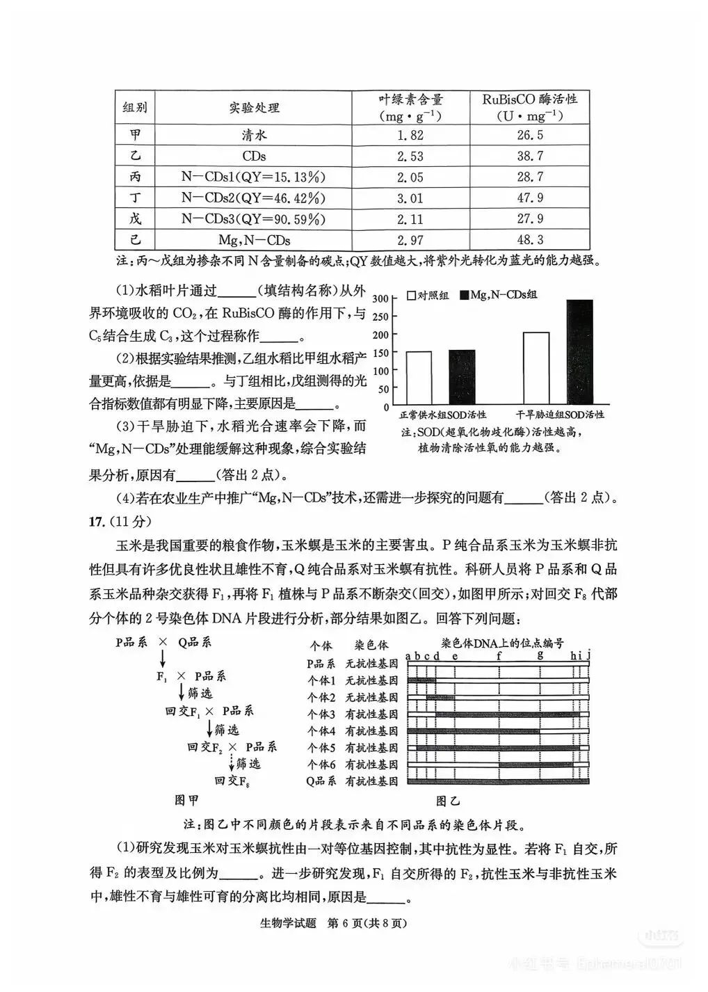
【生物试卷】









(各科试卷答案高清电子版群内下载)

(看看您的二诊分数能上哪些大学吧,预约收听直播讲座)



高考考得好,不如报得好,“三分高考七分报”,足以见得填好志愿的重要性!四川省新高考-院校专业组模式下,新型的志愿填报规则让很多高三考生和家长无从下手。
望江升学给四川考生和家长准备了志愿填报必备工具——【四川高考数据一卡通】(2025年录取数据已更新),一卡在手,帮助大家解决核心报考疑难!
全川高三家长【长按识别】下图二维码,免费领高考数据卡!

赠送数量有限,想要领取的家长们快快参与活动领取!