























































22.某央企主管业务为非煤矿山,该集团公司的主要负责人杨某,与位于甲省乙市内子公司主要负责人李某,安全管理人员王某,新上岗从业人员孙某就公司安全教育培训工作进行了讨论,关于组织企业人员安全教育培训的说法,错误的是()
A杨某:“我只需要参加国家应急管理部组织的安全培训即可
B李某:“本企业属于高危企业,因此国家应急管理部、甲省安全生产监督管理部门、乙市安全生产管理监督管理部门组织的安全培训我均需参加
C.王某:“我只负责子公司的安全生产管理工作,因此我只需参加甲省安全生产监督管理部门组织的安全培训即可“
D.孙某:“我参加的安全教育培训由本企业自行组织实施即可,无需依照乙省安全生产监管监察部门制定的安全培训大纲实施”
【答案】D
【解析】
《生产经营单位安全培训规定》第十一条生产经营单位从业人员的培训内容和培训时间,应当符合《生产经营单位安全培训规定》和有关标准的规定。第十七条安全培训应当按照规定的安全培训大纲进行。
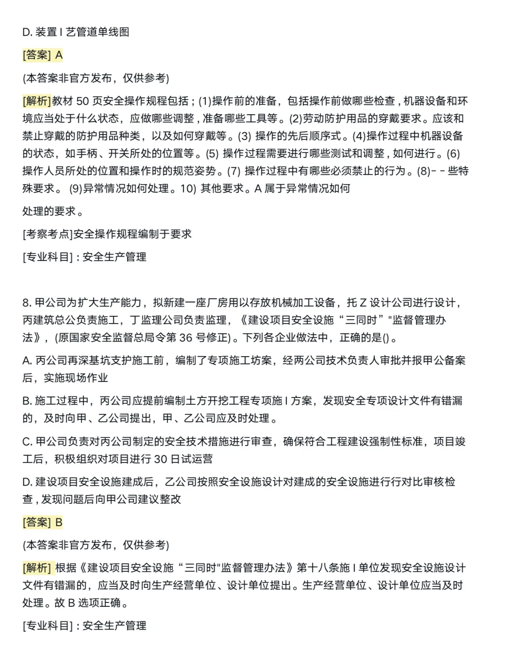
23.某企业制定了安全教育培训制度,明确了各级管理人员的安全培训要求,重点是提升员工的安全意识和能力,关于员工安全教育建培训的说法,错误的是()。
A.司护工张某初次安全培训时间不得少于24学时。
B.厂长王某初次安全培训时间不得少于24学时
C.包装线由手动改为自动,包装工刘某应该受培训
D.使用被派遣劳务人员,派遣公司应对期同行培训
【答案】B
【解析】
A选项正确:生产经营单位新上岗的从业人员,岗前安全培训时间不得少于24学时。
B选项错误:厂长属主要负责人,初次培训不是32或者48学时。
C选项正确:生产经营单位实施新工艺、新技术或者使用新设备、新材料时,应当对有关从业人员重新进行有针对性的安全培训。
D正确:生产经营单位使用被派遣劳动者的,应当将被派遣劳动者纳入本单位从业人员统一管理,对被派遣劳动者进行岗位安全操作规程和安全操作技能的教育和培训。劳务派遣单位应当对被派遣劳动者进行必要的安全生产教育和培训。
24.某危险化学品生成企业以演练水淹危险化学品库作为事故演练情景,根据需要,贬值了演练脚本,帮助参演人员全面掌握演练进程和内容。关于演练脚本相关内容的说法,正确的是()。
A.应由评估组在演练前编制
B.是应急演练的观摩手册
C.是应急演练工作方案的操作实施文件
D.应明确达到的目标评判标准
【答案】C
【解析】
A错误,演练脚本是策地与导调组编制B错误:根据演练规模和观摩需要,可编制演练观摩手册。演练观摩手册通常包括应急演练时间、地点、情景描述、主要环节及演练内容、安全注意事项等。
C正确;演练脚本是应急演练工作方案具体操作实施的文件,帮助参演人员全面掌握演练进程和内容。
D错误:应急演练各环节应达到的目标评判标准属于演练评估方案
25.某餐饮店后厨使用液化石油气,安装有液化石油气泄漏报警仪和排风机。餐饮店编制有《餐饮后厨液化气泄漏现场处置方案》,并组织了相应的应急演练培训。关于应急管理阶段的说法,正确的是()。
A.后厨安装排风机属于应急管理的准备阶段
B.后厨安装液化石油气报警仪属于应急管理的预防阶段
C.餐饮店编制现场处置方案属于应急管理的预防阶段
D.餐饮店组织演练培训属于应急管理的响应阶段
【答案】B
【解析】
A错误,后厨安装排风机属于应急管理的预防阶段
C错误,饮店编制现场处置方案属于应急管理的准备阶段
D错误,餐饮店组织演练培训属于应急管理的准备阶段
26.甲酒店坐落于乙公司所属的大型综合体内,综合体内安装了三部观光电梯,电梯为丙公司制造,丁物业公司受乙公司委托,负责电梯管理。甲酒店为解决客流高峰期乘坐电梯问题,向乙公司租用了一部专用观光电梯。关于租用电梯管理的说法,正确的是()。
A.丁公司作为电梯管理单位,负责改造和维修电梯,并对其安全性能负责
B.乙公司应按照安全技术规范的定期检验要求,在该电梯发生检验合格有效期届满后30日内,向特种设备检验检测机构提出定期检验要求
C.丙公司应对该电梯安全运行方向存在的问题,提出使用改进建议
D.甲酒店作为电梯的实际使用方,应当建立电梯安全技术档案,每15日对电梯进行一次清洁、润滑、调整和检查
【答案】C
【解析】
A选项错误:本题电梯制造单位对电梯安全性能负责。B选项错误:特种设备使用单位应当按照安全技术规范的要求,在检验合格有效期届满前一个月向特种设备检验机构提出定期检验要求。
C选项:电梯投入使用后,电梯制造单位应当对其制造的电梯的安全运行情况进行跟踪调查和了解,对电梯的日常维护保养单位或者电梯的使用单位在安全运行方面存在的问题,提出改进建议,并提供必要的技术帮助。
D选项错误:电梯的日常维护保养必须由依照本条例取得许可的安装、改造、维修单位或者电梯制造单位进行。电梯应当至少每15日进行一次清洁、润滑、调整和检查。
27.2022年5月1日,某化工企业由于设备生产负荷较高导致设备损坏,设备作业区域不属于火灾爆炸危险场所,维修班当日进行焊接维修作业,根据《危险化学品企业特殊作业安全规范》(GB-30871),维修单位在作业前应开具的作业要求()。
A. 二级动火安全作业票
B. 一级动火安全作业票
C.特级动火安全作业票
D.网络安全作业票
【答案】B
【解析】
级动火作业:在火灾爆炸危险场所进行的除特级动火作业以外的动火作业,管廊上的动火作业按一级动火作业管理。
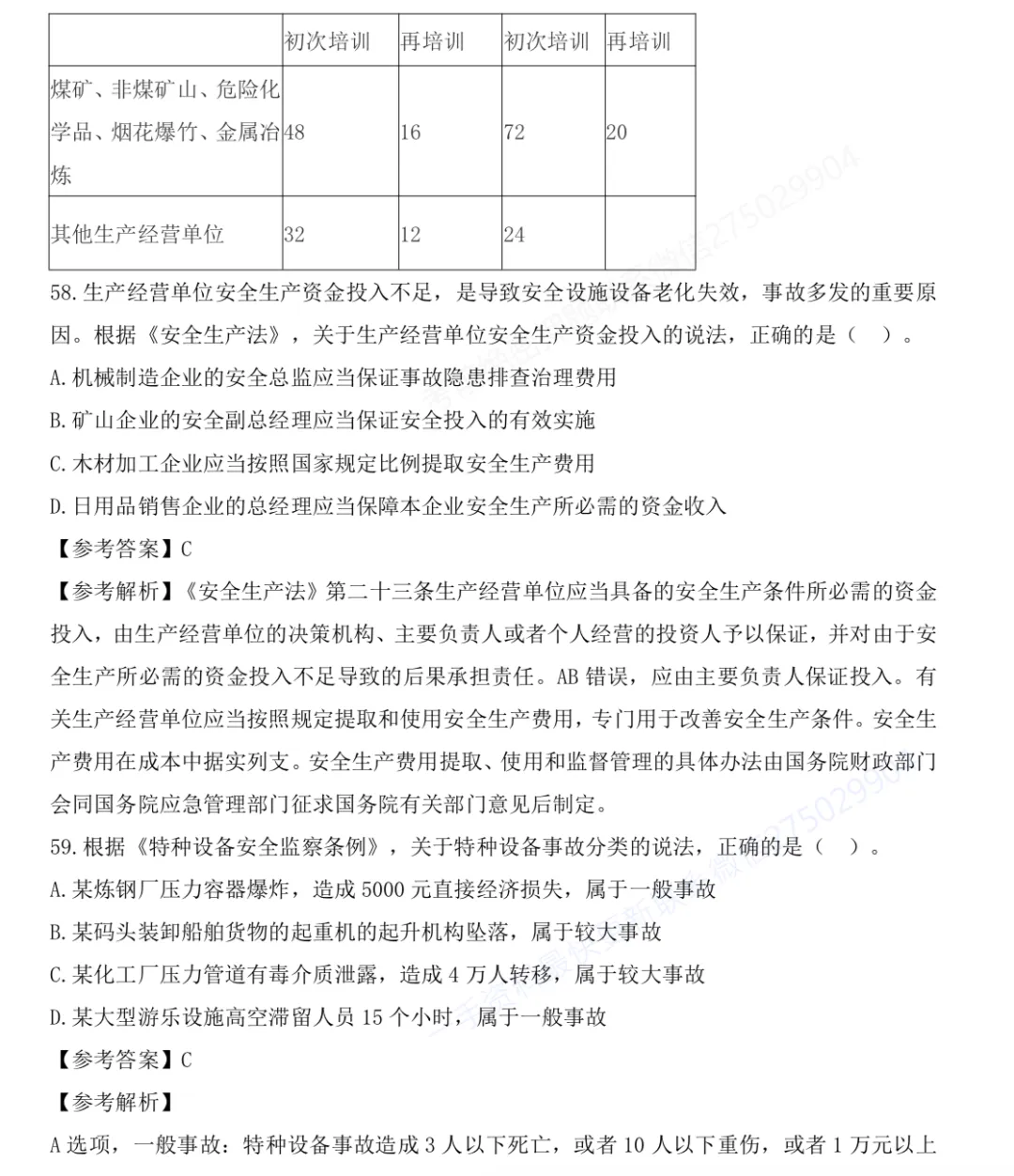
二级动火作业:在火灾爆炸危险场所除特级动火作业和一级动火作业以外的动火作业。
生产装置或系统全部停车,装置经清洗、置换、分析合格并采取安全隔离措施后,根据其火灾、爆炸危险性大小,经危险化学品企业生产负责人或安全管理负责人批准,动火作业可按二级动火作业管理。
固定动火区外的动火作业分为特级动火、一级动火和二级动火三个级别;遇节假日、公休日、夜间或其他特殊情况,动火作业应升级管理。5月1日为劳动节,国家法定节假日,动火作业应当升级管理。
28.应急管理部门在检查某耐火砖生产企业时,发现其提供的安全标准化文件是三年前由技术服务机构编制的,并且其压制工序操作规程与现场实际不符,该企业负责人解释说,近几年来企业未发生过事故,所以不需要修订,关于企业安全生产标准化动态管理的说法,正确的是()。
A.操作规程修订周期不应超过三年
B.操作规程编制和修订不得委托第三方机构负责
C.技术服务机构对操作规程不符合实际应负主要责任
D.事故发生原因是修订操作规程的必要条件
【答案】B
【解析】
AD选项错误:生产经营单位应每年制定规章制度制定、修订计划,并应公布现行有效的安全生产规章制度清单。对安全操作规程类规章制度,除每年进行审查和修订外,每3-5年应进行一次全面修订,并重新发布,确保规章制度的建设和管理有序进行。
C选项错误:建立、健全安全生产责任制和各项规章制度、操作规程、应急救援预案并督促落实是生产经营单位的安全生产主体责任之一。
29.林某是某机加工企业的车床操作工人。在工作时佩戴企业安全部门选用*外网防护眼镜。该防护眼镜按劳动防护用品的用途分类属于()。
A.防机械外伤用品
B.眼面部防护用品
C.防冲击用品
D.头部防护用品
【答案】A
【解析】按用途分类:个体防护装备接防止伤亡事故的用途可分为防坠落用品、防冲击用品、防触电用品、防机械外伤用品、防酸碱用品、耐油用品、防水用品、防寒用品。
30.某工业园区在辖区内积极推进安全生产标准化建设工作,各企业按照《企业安全生产标准化建设定级办法》(应急【2021】83号),结合自身情况准备申请定级。其中A企业在置顶全年工作规划时确定在本年度内完成三级标准化定级工作。下列安全标准化建设及管理的做法中,正确的是()。
A.成立标准化建设工作组,组长由安全部经理担任,成员为各职能部门负责人
B.在对员工培训时,讲解了标准化定级程序为:申请、自评、评审、公告、发放证书和牌匾
C.半年前发生了一起事故,经济损失五十万元,无人伤亡,不影响本次定级申请
D.领导层高度重视标准化建设工作,列支专款用于向监管机构缴纳定级费用
【答案】C
【解析】
A选项错误;《定级办法》第七条企业应当自主开展标准化建设,成立由其主要负责人任组长、有员工代表参加的工作组B选项错误;《定级办法》第七条企业标准化定级按照自评、申请、评审、公示、公告的程序进行。
C选项正确;《定级办法》第八条;申请定级的企业应当在自评报告中,由其主要负责人承诺符合以下条件:(四)申请定级之日前1年内,未发生死亡、总计3人及以上重伤或者直接经济损失总计100万元及以上的生产安全事故;D选项错误;《定级办法》第六条标准化定级工作不得向企业收取任何费用
31.某集团公司下属有工程设计、建筑施工、投资置业和燃煤发电等公司,根据《安全生产责任保险实施办法》(安监总办{2017}140号),其所属公司中应投保安全生产责任险的是()
A.工程设计公司
B.投资置业公司
C.建筑施工公司
D.燃煤发电公司
【答案】C
【解析】
教材补充内容
煤矿、非煤矿山、危险化学品、烟花爆竹、交通运输、建筑施工、民用爆炸物品、金属冶炼、渔业生产等高危行业领域的生产经营单位应当投保安全生产责任保险。鼓励其他行业领域生产经营单位投保安全生产责任保险。各地区可针对本地区安全生产特点,明确应当投保的生产经营单位。
32.某省甲市乙县一制药公司不锈钢浓缩罐未按常压设备使用,发生一起爆炸事故造成3人死亡、5人受伤,部分设备损坏和房屋倒塌,直接经济损失746万元,根据《生产安全事故报告和调查处理条例》(国务院令-493号)事故调查组成员组成的说法,错误的是()。
A.受甲市委托由乙县应急局牵头,邀请县纪委监委、公安局,以及工会派员组成事故调查组
B.经甲市政府批准,成立由市应急局局长任组长的事故调查组
C.由甲市应急局、纪委监委、公安局、工信局、市场监管事故调查组
D.邀请甲市检察院,聘请消防*****
【答案】B
【解析】3死5伤,较大事故,由市人民政府负责事故调查,根据《生产安全事故报告和调查处理条例》第二十四条事故调查组组长由负责事故调查的人民政府指定。事故调查组组长主持事故调查组的工作。B说法正确
33.为避免发生电梯剪切事故,专业人员建立了剪切事故故障树,如下图所示。T代表电梯发生的剪切顶上事故,A1代表超载溜车,A2代表电梯系统失效溜车,经统计分析得出,超载保护开关失效事件B1概率为0.1、轿厢载重量超标事件B2概率为0.05、对重与轿厢重量相差较大事件B3概率为0.05、曳引机故障事件B4概率为0.1,根据故障树定量分析方法,电梯在运行过程中,发生的电梯剪切事故概率是()
A.0.30
B.0.20
C.0.02
D.0.01
【答案】D
【解析】1-(1-0.1×0.05)×(1-0.1×0.05)=1-0.990233=0.01
34.某大型食品加工企业推动安全文化示范企业建设,在工厂大门入口处设置醒目的电子公告牌,公告显示企业安全承诺。下列电子公告牌显示的内容中,不属于安全承诺的是()。
A.企业安全生产365天无事故
B.您觉得在工作时有不安全,可以拒绝工作
C.让员工在安全舒适的环境中体面地劳动
D.操作不规范,亲人两行泪
【答案】D
【解析】企业应建立包括安全价值观、安全愿景、安全使333命和安全目标等在内的安全承诺。
A属于安全目标
B属于安全价值观
C属于安全愿景
35.某市应急管理局在对一金属冶炼扩建项目进行检查时发现,该建设项目竣工投入生产前,安全设施未经验收合格,市应急管理局依法作出了处理,下列管理处罚中,正确的是()。
A.责令停业整顿
B.边施工边整改
C.处该企业60万元罚款
D.处企业直接负责人6万元罚款
【答案】A
【解析】生产经营单位对本办法第七条第(一)项、第(二)项、第(三)项和第(四,金属治炼属于四)项规定的建设项目有下列情形之一的,责令停止建设或者停产停业整顿,限期改正;逾期未改正的,处50万元以上100万元以下的罚款,对其直接负责的主管人员和其他直接责任人员处2万元以上5万元以下的罚款;构成犯罪的,依照刑法有关规定追究刑事责任:
(一)未按照本办法规定对建设项目进行安全评价的;
(二)没有安全设施设计或者安全设施设计未按照规定报经安全生产监督管理部门审查同意,擅自开工的;(三)施工单位未按照批准的安全设施设计施工的;
(四)投入生产或者使用前,安全设施未经验收合格的。
C、D选项属于逾期未改正的情况。
36.M省某建筑安装工程公司在N省承包建设项目,公司到项目部检查时发现,一名持有M省特种作业证6年【题干不完整】
A.必须到原发证机关申请复审
B.可以在N省参加复审安全培训
C.复审前应接受不少4学时安全培训
D.可申请延期复审
【答案】B
【解析】
A选项错误:特种作业操作证需要复审的,应当在期满前60日内,由申请人或者申请人的用人单位向原考核发证机关或者从业所在地考核发证机关提出申请
B选项,跨省、自治区、直辖市从业的特种作业人员,可以在户籍所在地或者从业所在地参加培训。C选项错误:特种作业操作证申请复审或者延期复审前,特种作业人员应当参加必要的安全培训并考试合格。
安全培训训时间不少于8个学时,主要培训法律、法规、标准、事故案例和有关新工艺、新技术、新装备等知识。
D选项正确,特种作业操作证申请复审或者延期复审前,特种作业人员应当参加必要的安全培训并考试合格。
37.李某2016年入职某公司印刷车间从事网印工作,2021年11月,在年度体检中发现血小板减少,后诊断为职业性慢性轻度苯中毒,导致李某中毒的慢性毒物形态属于()。
A.液体毒物
B.气态毒物
C.气溶胶毒物
D.蒸汽毒物
【答案】D
【解析】判断是液体、气体、蒸汽看常温下是属于哪种相态。苯常温下是液态,挥发成气体中毒,是蒸气毒物。苯(Benzene),是一种有机化合物,是最简单的芳烃,化学式是C6H6,在常温下是甜味、可燃、有致癌毒性的无色透明液体,并带有强烈的芳香气味。职业性慢性苯中毒一般是指劳动者在职业活动中较长时期接触苯蒸气引起的以造血系统损害为主要表现的全身性疾病。
38.甲公司为某生命科学园的产权单位,该园区内有16部电梯,甲公司将园区出租给乙公司用于科研开发,甲公司委托丙物业公司对园区进行物业管理,丙公司委托丁公司作为16部电梯维修保养单位,依据规定必须配备电梯专职安全管理人员的公司是()。
A.甲
B.乙
C.丙
D.丁
【答案】C
【解析】根据《特种设备使用管理规则》2.1.2特别规定;委托物业服务管理的单位,物业单位是使用单位。再依据2.2使用单位义务;使用单位设置特种设备安全管理机构,配备相应的安全管理人员和作业人员。
39.某地矿山监察部门对一煤矿进行安全检查时,发现其瓦斯抽放管道一直未安装到位,当即下达期限整改指令书,随后该煤矿在实施瓦斯抽放管道安装,调试及试抽过程中,工作面发生煤与瓦斯突出事故。关于该煤矿隐患排查治理的说法,正确的是()。
A.隐患排查不到位是煤与瓦斯突出直接原因
B.安全总监应对瓦斯抽放管道隐患整改负领导责任
C.瓦斯抽放管道隐患整改的责任主体应当是矿山监察部门
D.该矿应建立以安全管理人员为主导的隐患整改评价制度
【答案】B
【解析】
A选项错误,隐患排查不到位属于间接原因,直接原因应该是管道未安装到位。
B选项,安全总监应对瓦斯抽放管道隐患整改负全面责任,包括了领导责任。
C选项错误:生产经营单位是事故隐患排查、治理和防控的责任主体。
D选项错误;建立以安全生产专业人员为主导的隐患整改效果评价制度,确保整改到位
40.某氢气充装站对不锈钢氢气管道进行更换。将焊接工作承包给有资质的M公司,M公司安排甲、乙、丙3名人员进行作业。甲为施工组长,乙为焊接人员,丙为M公司安全员。丁为充装站工作人员。根据《危险化学品企业特殊作业安全规范》(GB-30871)的安全管理要求,施工焊接时动火监护人是()。
A.丁
B.甲
C.乙
D.丙
【答案】A
【解析】监护人由危化品单位负责指派。承包商可以另外再指派。
41.重大危险源评价工作包括辨识、划分生产单元、存储单元根据《危险化学品重大危险源辨识》(GB8218),关于错误的是()。
A.在划分存储单元时,以500m为界限划分单元
B.重大危险源所在厂区500m范围内常住人口的数量
C.正确划分生产、存储单元是开展重大危险源的基础
D.在划分生产单元时,以切断阀作为分隔界限划分为独立的单元
【答案】A
【解析】A选项错误:用于储存危险化学品的储罐或仓库组成的相对独立的区域,储罐区以罐区防火堤为界限如分为独立的单元,仓库以独立库房(独立建筑物)为界限划分为独立的单元。
B选项正确:根据危险化学品重大危险源的厂区边界向外扩展500范围内常住人囗数量,按照表设定暴露人员校正系数值。
D选项正确:危险化学品的生产、加工及使用等的装置及设施,当装置及设施之间有切断阅时,以切断阀作为分隔界限划分为独立的单元
42.某日14:10,甲企业发生危险化学品泄露引发的火灾爆炸事故。造成2名操作工人死亡。现场负责人李某向企业负责人王某报告,但联系不到王某。考虑到现场危险化学品仍在持续泄露。李某于15:30向属地县级应急管理部门通过微信上报。县级应急部门接到事故报告后,于18:00上报至市级应急管理部门,根据《生产安全事故报告和调查处理条例》(国务院令第493号)和《生产安全事故信息报告和处置办法》(原国家安监总局令第21号)。事故上报符合规定的是()。
A.企业上报时限
B.现场负责人李某上报事故
C.县级应急管理部门上报时限
D.企业事故上报方式
【答案】B
【解析】
A选项错误:单位负责人接到报告后,应当于1h内向事故发生地县级以上人民政府应急管理部门和负有安全生产监督管理职责的有关部门报告。
B选项正确:情况紧急时,事故现场有关人员可以直接向事故发生地县级以上人民政府应急管理部门和负有安全生产监督管理职责的有关部门报告。
C选项错误:应急管理部门和负有安全生产监督管理职责的有关部门逐级上报事故情况,每级上报的时间不得超过2h。
D选项错误:应用电话快报。
43.某榨油厂设有精炼,包装等生产车间,张某被任命为榨油厂精炼车间安全管理人员,下列职责中,不属于其职责范围的是()
A.参与制定榨油厂《事故调查报告处理制度》
B.治理构成重大危险源的精炼车间的事故隐患
C.参与制定精炼车间现场应急处置方案
D.参与精炼车间新员工三级安全教育培训
【答案】B
【解析】安全生产管理人员的职责为:
(1)组织或者参与拟定本单位安全生产规章制度、
操作规程和生产安全事故应急救援预案。(2)组织或者参与本单位安全生产教育和培训,如实记录安全生产教育和培训情况。(3)组织开展危险源辨识和评估,督促落实本单位重大危险源的安全管理措施。(4)组织或者参与本单位应急救援演练。
(5)检查本单位的安全生产状况,及时排查生产安全事故隐患,提出改进安全生产管理的建议。(6)制止和纠正违章指挥、强令冒险作业、违反操作规程的行为。(7)督促落实本单位安全生产整改措施。B是企业主要负责的职责。
44.某化工企业组织了一次火灾事故演练。演练开始后,现场指挥部接到危险化学品库房发生火灾的报告,指挥部立即部署厂内消防队启动消防灭火响应,不久后火灾失控,引发临近成品储罐着火,厂内消防队已无法控制火势,指挥部立即请求园区消防队进入厂区支援。请求园区消防队支援属于应急演练内容的()
A.应急通信
B.指挥与协调
C现场处置
D.警戒与管制
【答案】B
【解析】请求园区消防职员属指挥协调,包括成立应急指挥部,调集应急救援队伍和相关资源,开展应急救援行动。应急通信。根据事故情景,在应急救援相关部门或人员之间进行音频、视频信号或数据信息互通,应急通信是救援队伍已经抵达现场之后的沟通和交流。
45.某工厂发生大灾事放,厂领导立即启动火灾专项应急预案,并向政府主管部门上报事故情况。上报事故情况属于应急预案内容的()。
A.应急指挥机构及职责
B.处置措施
C.处置程序
D.信息公开
【答案】C
【解析】该题目是错题,题目的内容依据标准仍然是老规范的内容。上报事故情况属于专项应急预案的“响应启动的内容,在老规范中属于“处置程序”的内容。应急管理部明确要求采用最新规范。
46.王某进入位于东北林区的某公司种羊场务工。2022年3月15日。王某不慎造滑倒,被羊圈中的杂物刺伤左手拇指背部皮肤,伤口逐渐发展为水泡,当日经区院诊断为疑似职业病。
王某所得的职业病最可能是().
A.森林脑炎
B.布鲁氏菌病
C.莱姆病
D.炭疽病
【答案】D
【解析】炭症病是由炭瘟菌引起的人畜共患的急性传染病。炭瘟病的职业性高危人群主要是牧场工人、屠宰工、剪毛工、搬运工、皮革厂工人、毛纺工、缝皮工及兽医等。炭疽病皮肤炭疽的显著特征是出现水肿。
47.某日13时,一景区露天玻璃钱道维保员因热射病晕倒清滑下栈道,被佩戴的三点式安全带悬吊在半空,在救援过程中,由于教援人员救援方式不当,导致安全带脱落,维保员不慎坠亡。根据《生产过程危险和有害因素分类与代码》(GBT13861),危险和有害因素分类错误的是()。
A.中午极端高温属于环境因素中的室外作业场地环境不良
B.选用三点式安全带属于物的因素中的防护缺陷
C玻璃栈道本身较滑属于物的因素中的外形缺陷
D.救援人员未接受预案培训属于管理因素中的应急管理缺陷
【答案】C
【解析】
A选项正确:属于室外作业场地环境不良中的恶劣气候与环境B选项正确:三点式安全带不适用于高处作业,属于防护缺陷—防护装置、设施缺陷一防护装置、设施本身安全性、可靠性差,包括防护装置、设施、防护用品损坏、失效、失灵等C选项错误:玻璃栈道较滑属于室内作业场所环境不良中的室内地面滑:室内地面、通道、楼梯被任何液体、熔物质润湿,结冰或有其他易滑物等
D选型正确:属于管理因素-应意管理缺陷-事故应急预案缺陷-应急预案培训不到位
48.某企业新建一煤化工项目,在初步设计阶段委托具有资质的单位进行了安全设施设计,并报当地安全生产监督管理部门审查批准,后因该项目生产工艺发生重大变化,进行了安全设施设计变更,关于安全设施设计变更管理的做法,正确的是()
A.经企业技术负责人审批后开工建设
B.经原审批部门批准同意后开工建设
C.经企业主要负责人审批后开工建设
D.经专家评审通过后开工建设
【答案】B
【解析】已经批准的建设项目及其安全设施设计有下列情形之一的,生产经营单位应当报原批准部门审查同意;未经审查同意的,不得开工建设:
(一)建设项目的规模、生产工艺、原料、设备发生重大变更的;
(二)改变安全设施设计且可能降低安全性能的;
(三)在施工期间重新设计的。
本题属于第(一)种情况,故本题选B
49.为加强安全生产宣传教育工作,提高全民安全意识,我国每年开展“安全生产月“活动,每年的“安全生产月“活动都有一个主题,2022年开展的第21个“安全生产月“活动的主题是( )。
A落实安全责任制,当好第一责任人
B遵守安全生产法,当好第一责任人
C落实安全责任制,当好第一负责人
D.树立安全发展观,当好第一负责人
【答案】B
50.某危化品企业生产单元为二级重大危险源,按照重大危险源监督管理要求,对构成危险化学品重大危险源生产单元的企业应建立监控预警系统,试点接入属地市重大危险源监控子系统。关于对该企业重大危险源监督管理的说法,正确的有()。
A.按照监管系统的设计思想,该企业的重大危险源信息,由市重大危险源监管子系统采集后,还要实现与国家重大危险源监管系统的信息共享
B.该企业所在市建立重大危险源监管子系统后,由是安全监督管理部门直接负责对该企业重大危险源的监督管理工作C.该企业的监控预警系统应具备该重大危险源在正常运行阶段,事故初始阶段有参数记录,报表等功能
D.该企业的重大危险源监控预警系统,应能够实现火灾事故初始阶段智能定位,自动启动应急控制系统的功能
E.该重大危险源应由国家安全生产监督管理部门进行监督管理
【答案】ACD
【解析】重大危险源主要由区县一级安全生产管理部门进行,市级安全生产监督管理部门有重点地进行现场监督,国家安全生产监督管理部门通过网络对一级危险源监督。B、E错误。A,C,D正确;1)正常运行阶段。正常工况下,危险源运行模拟流程进行主要参数(温度、压力、浓度、油水界面、泄漏检测传感器输出等)的数据显示、报表、超限报警,并根据临界状态判据自动判断是否转入应急控制程序。
51.甲公司印发了《甲公司注册安全工程师管理暂行办法》,规定从事安全工作的公司员工取得注册安全工程证书的一次性奖励50000元,每月增加工资5000元。安全管理人员小钱表示。这让他产生了学习的动力,每天打游戏时间少了,学习时间多了,共且逢人就说会一直学习到考试那一天,小钱的这些做法体现个性倾向动机的相关功能有()
A激发功能
B.平衡功能
C指向功能
D.维持功能
E.调节功能
【答案】AC
【解析】本题是超纲、超书的题目。个性倾向性的功能包括引发、指向、激发、引导、维持、强化功能。
52.某市应急管理部门对辖区内的食品加工企业进行现场安全检查时,发现该企业现场管理存在安全问题,企业现场管理的工作做法,正确的有()
A.液氯储罐的安全阀前的手阀常闭
B.氯制冷车间分气缸预留管道采用管道封堵
C.拆除液氯储罐前进行置换处理
D.液氯制冷机房内使用铁制维修扳手
E.控制室的报警器频繁报警,采取消音和屏蔽措施
【答案】B.C
【解析】
A选项错误:正常运行情况下,液氯储罐的安全阀前的手阀应常开
D选项错误;应当采用铜制扳手,防止产生电火花。
E选项错误:频繁报警应查原因,不能采取消音和屏蔽措施
53.使用劳动防护用品,是保障从业人员人身安全与健康的重要措施,《个体防护装备配备规范第一部分,总则》(GB398001),关于用人单位在劳动防护用品发放,培训和使用管理的说法,正确的有()
A.对劳动者进行劳动防护用品的使用等专业知识培训
B.对劳动防护用品使用情况进行检查
C.劳动防护用品入库后应进行进货验收,确保符合国家标准
D.确保劳动防护用品外观完好、功能正常
E.所有劳动防护用品实施强制报废管理
【答案】ABD
【解析】
A正确;用人单位应按计划定期对作业人员进行培训,培训内容至少应包括工作中存在的危害种类和法律法规、标准等规定的防护要求,本单位采取的控制措施,以及个体防护装备的选择、防护效果、使用方法及维护、保养方法、检查方法等。
B正确;用人单位应按照产品使用说明书的有关内容和要求,指导并监督个体防护装备使用人员对在用的个体防护装备进行正确的日常维护和使用前的检查,对必须由专人负责的,应指定受过培训的合格人员负责日常检查和维护。
C错误;劳动防护用品入库前应进行进货验收,确保符合国家标准
D正确;作业人员应对个体防护装备进行检查(如外观检查、适合性检查等),确保个体防护装备能够正常使用。
E错误;安全性能要求高、易损耗的个体防护装备,应当按照有效防护功能最低指标和有效使用期,到期强制报废。不是所有劳动防护用品
54.某地级市市属企业领导班子调整,商贸公司经理甲与石油冶炼公司经理乙需要按照有关规定要求,需要对两位经理做上岗安全培训。关于培训内容和时长的说法,正确的有()
A.经理甲本次培训的主要内容为安全生产管理基础知识,安全生产技术
B.经理乙本次培训的主要内容为安全生产新知识、新技术
C.经理甲需要培训的时间不低于32学时
D.甲乙两位经理均需重新培训取得上岗资格证书
E.经理乙需要培训的时间不低于16学时
【答案】A,C
【解析】
安全生产管理人员初次培训内容1.国家安全生产方针、政策和有关安全生产的法律法规、规章及标准。A选项正确。
2.安全生产管理、安全生产技术、职业卫生等知识。
3.伤亡事故统计、报告及职业危害的调查处理方法。
4.应急管理、应急预案编制以及应急处置的内容和要求。
5.国内外先进的安全生产管理经验。
6.典型事故和应急救援案例分析。
7.其他需要培训的内容。
B选项错误属于再培训内容。
C选项正确:其他单位安全生产管理人员初次安全培训时间不得少于32学时,每年再培训时间不得少于12学时。
D选项
E选项错误:再培训时间为16学时。
55.某企业实行8h工作制,每周工作5天,该企业金属冶炼车间存在噪声、低温、粉尘等多种职业病危害因素,为控制职业病危害因素,采取了多项措施。下列控制职业病危害因素的措施中,正确的有()
A.定期组织职业病体检
B.合理规划作业人员的作业时间
C.为工人配备专用口罩
D升级设备降低噪声
E.对厂房进行合理布局增强散热
【答案】BCDE
【解析】B属于组织管理措施;DE选项属于工程技术措施;C属于个体防护措施。
56.美国心理学家马斯洛将人的需要按其强度的不同排列成5个等级层次,促进社会的发展进步,企业再改造和提升管理方面采取了多样化措施,下列措施中属于满足员工安全需要的有()
A.为员工提供情绪发泄室
B.完善各车间安全防护设施,提升防护水平
C.定期开展安全生产教育培训,提升员工安全操作技能
D.开展安全生产先进个人评比活动
E.组织全体员工开展火灾逃生应急演练
【答案】BCE
【解析】一是生理需要,生存直接相关的需要;二是安全需要,包括对结构、秩序和可预见性及人身安全等的要求,其主要目的是降低生活中的不确定性;三是归属与爱的需要,随着生理需要和安全需要的实质性满足,个人以归属与爱的需要作为其主要内驱力;四是尊严需要,既包括社会对自己能力、成就等的承认,又包括自己对自己的尊重;五是自我实现,是指人的潜力、才能和天赋的持续实现。A选项属于生理需要BCE选项属于安全需要D选项属于尊严需要
57.根据国务院安委会指定部署的安全生产十五条措施,生产经营单位将接受其作业指令的劳务派遣人员。灵活用工人员纳入本单位从业人员安全生产统一管理,履行安全生产保障责任。下列人员共应纳入企业灵活用工人员统一管理的有()。
A.临时劳务派遣人员
B.实习人员
C.现场慰问人员
D.外包工程作业人员
E.上级公司支援一线人员
【答案】AB
【解析】生产经营单位要将接受其作业指令的劳务派遣人员、灵活用工人员纳入本单位从业人员安全生产的统一管理,履行安全生产保障责任。危险岗位要严格控制劳务派遣用工数量,未经安全知识培训合格的不能上岗。对劳务派遣用工和灵活用工人员数量较多的行业领域,有关行业主管部门要重点加强安全监管,对企业全员安全生产责任制落实不到位的责令限期整改。中央企业、地方国有企业要带头减少危险作业领域灵活用工人员,但不能以安全生产为名辞退农民工,要提高工人安全素质,提升企业本质安全水平。
58.某单位实验室发生爆炸事故,造成1名实验人员死亡。事故原因查明后,该单位从安全管理角度进行了全面整改,并编制了实验室火灾爆炸事故现场应急处置方案。根据《生产经营单位生产安全事故应急预案编制导则》,现场应急处置方案的事故风险描述包含的内容有()
A.火灾的危害严重程度
B.火灾爆炸发生前可能出现的征兆
C.实验室安全岗位职责
D.火灾爆炸可能引发的次生事故
E.实验室火灾控制程序
【答案】ABD
【解析】
教材253页;事故风险描述主要包括以下内容:
(1)事故类型。
(2)事故发生的区域、地点或装置的名称。
(3)事故发生的可能时间、事故的危害严重程度及其影响范围。A选项正确
(4)事故前可能出现的征兆。B选项正确(5)事故可能引发的次生、衍生事故。D选项正确
59.某集团公司2021年底对下属危险化学品生产单位进行安全生产专项检查,对安全生产费用使用存疑,根据《企业安全生产费用提取和使用管理办法》(财企{2012}16号),属于安全生产费用使用范围的有()
A.企业为全体员工购买的工伤保险
B.企业聘请第三方机构开展安全生产标准化咨询的费用
C.企业起重机和叉车等38台特种设备的检测费用
D.企业2021年安全教育培训费用
E.2021年企业扩建项目的安全预评估和安全验收评价费用
【答案】BCD
【解析】A选项错误:工伤保险不得使用安全生产费购买。
B选项正确:安全生产检查、评价(不包括新建、改建、扩建项目安全评价)、咨询和标准化建设支出可以计入安全生产费。
C选项正确:安全设施及特种设备检测检验支出可以计入安全生产费
D选项正确:安全生产宣传、教育、培训支出可以计入安全生产费
E选项错误:括新建、改建、扩建项目的安全预评估和安全验收评价费用不可计入安全生产费
1.机械设备运动部分是最危险的部位,尤其是那些操作人员易接触的零部件,下列针对不同机械设备转动部位的危险所采取的安全防护措施中,正确的是()。
A.针对轧钢机,在验式机轴处采用锥形防护罩防护
B.针对辊式输送机,在驱动轴上游安装防护罩防护
C.针对啮合齿轮,齿轮转动机构采用半封闭防护
D.针对手持式砂轮机,在磨削区采用局部防护
【答案】A
【解析】
选项B错误,辊式输送机应该在驱动轴的下游安装防护罩。
选项C错误,齿轮传动机构必须装置全封闭型的防护装置。
选项D错误,无论是固定式砂轮机,还是手持式砂轮机,除了其磨削区域附近,均应加以密闭来提供防护。
2.安全防护措施员是指从人的安全需求出发,采用特定的技术手段防止或限制各种危险的安全措施,包含的防护装置,保护装置及其他补充措施,其中防护装置有固定式,运动式,联锁式,栅栏式等,关于防护装置特性的说法正确的是()
A.固定式防护装置位置固定,不能打开或拆除
B.联锁式防护装置的开闭状态与防护对象的危险状态相联锁
C.活动式防护装置与机器的构架相连接,使用工具才能打开
D.栅栏式防护装置用于防护传输距离不大的传动装置
【答案】B
【解析】A错误。固定式防护装置保持在所需位置(关闭)不动的防护装置。不用工具不能将其打开或拆除。
C错误。活动式防护装置通过机械方法(如铁链、滑道等)与机器的构架或邻近的固定元件相连接并且不用工具就可打开。
D错误。机械传动机构常见的防护装置有用金属铸造或金属板焊接的防护箱罩,一般用于齿轮传动或传输距离不大的传动装置的防护。
3.挤压和剪切是金属切割机床可能存在的机械伤害,引起此类伤害的主要危险因素是往复直线运动或往复摆动的零部件,关于金属切割机存在挤压和剪切伤害的说法,错误的是()
A.刀具与刀座之间存在挤压
B.刀具与刀座之间存在剪切
C.主轴箱与立柱之间存在剪切
D.工作台与立柱之间存在挤压
【答案】D
【解析】
工作台、滑鞍(或滑板与墙或其他物体之间,刀具与刀座之间,刀具与夹紧机构或机械手之间,以及由于操作者意料不到的运动或观察加工时产生的挤压危险。
工作台与滑鞍之间,滑鞍与床身之间,主轴箱与立柱(或滑板之间,刀具与刀座之间的剪切危险。
4.低压保护电器主要用来获取、转换和传递信号,并通过其他电器对电路实现控制,关于低压保护电器作用过程或适用场合的说法,正确的是()。
A热继电器热元件温度达到设定值时通过控制触头断开主电路
B.熔断器易熔元件的热容量小,动作很快,适用于短路保护
C.热继电器和热脱扣器的热容量较大,适用于短路保护
D.在有冲击电流出现的线路上,熔断器适用于过载保护
【答案】B
【解析】
A选项,当热元件温度达到设定值时讯速动作并通过控制触头使控制电路断开,从而使接触器失电,断开主电路,实现过载保护。
B选项,由于易熔元件的热容量小,动作很快,熔断器可用作短路保护元件。
C选项,热继电器的热容量较大,动作延时也较大,只宜用于过载保护,不能用于短路保护。
D选项,在有冲击电流出现的线路上,溶断器不可用作过载保护元件。
5.叉车,蓄电瓶车及非公路用旅游观光车是常见的厂内专用机动车辆,近年来,因违反厂内机动车辆安全操作流程发生的事故较多,下列叉车及观光车安全操作的要求中,正确的是()
A当物件重量不明物体时,应将其叉起离地面150mm确认无超载后方可作业
B.不得单叉作业和使用叉车顶获或拉货,严禁两辆叉车同时对一辆货车装载货物
C.观光车靠近高站台行驶时,车身与站台的间隙至少为观光车轮胎的宽度
D.驾驶观光车在坡道上面要掉头时,应注意双向来车,并由专人指挥
【答案】C
【解析】A错误。叉装物件时,被装物件重量应在该机允许载荷范围内。当物件重量不明时,应将该物件叉起离地100mm后检查机械的稳定性,确认无超载现象后,方可运送。
B错误。两辆叉车同时装卸一辆货车时,应有专人指挥联系,保证安全作业。
D错误。观光车不应在坡面上调头,不应横跨坑道运行。
6.为保证客运索道运行安全,考虑车厢定员,运行速度,索道类别等关键因素,客运索道应设有相应的安全防护装置,对车厢定员大于15人、运行速度大于3m/s的双线往复式客运架空式索道,吊架与运行小车之间应设置的安全防护装置是()。
A.阻车器
B.抱索器
C.减摆器
D.缓冲器
【答案】C
【解析】
双线往复式客运架空索道吊架与车厢连接处应有减震措施。车厢定员大于15人和运行速度大于3m/s索道客车吊架与运行小车之间应设减摆器。
7.某危险货物运输公司承运甲货物5000t,乙货物10000运输到某化工四区的仓库,其中甲货物是Ⅲ类包装,乙货物是Ⅱ类包装,根据《危险货物运输包装通用技术条件》(GB12463)。下列对甲货物危险性的定义中,正确的是()
A.重大
B较小
C较大
D中等
【答案】B
【解析】《危险货物运输包装通用技术条件》(GB12463)把危险货物包装分成3类:
(1)I类包装:适用内装危险性较大的货物。
(2)Ⅱ类包装:适用内装危险性中等的货物。
(3)Ⅲ类包装:适用内装危险性较小的货物。
8.危险化学品中毒,污染事故预防控制措施主要措施是替代、变更工艺、驱离、通风、个体防护和保持卫生、某涂料厂为了防止危险化学品中毒,污染事故,采取了如下具体措施,其中,属于保持卫生的措施的是()
A.作业现场设置应急阀门
B.污染源设备上方设置废气收集罩
C.为员工配置手套、口罩
D.将废弃固体有害物料送到危废间3
【答案】D
【解析】A选项,是隔离措施。B选项,是收集措施。C选项,个体防护措施D选项,是保持卫生的措施,经常清洗作业场所,对废弃物、溢出物加以适当处置,保持作业场所清洁,也能有效地预防和控制化学品危害。
9.低压保护电器主要用来获取、转换和传递信号,并通过其他电器对电路实现控制,关于低压保护电器作用过程或适用场合的说法,正确的是()。
A.热继电器热元件温度达到设定值时通过控制触头断开主电路
B.熔断器易熔元件的热容量小,动作很快,适用于短路保护
C.热继电器和热脱扣器的热容量较大,适用于短路保护
D.在有冲击电流出现的线路上,熔断器适用于过载保护
【答案】B
【解析】A选项,当热元件温度达到设定值时迅速动作,并通过控制触头使控制电路断开,从而使接触器失电,断开主电路,实现过载保护。
B选项,由于易熔元件的热容量小,动作很快,熔断器可用作短路保护元件。
C选项,热继电器的热容量较大,动作延时也较大,只宜用于过载保护,不能用于短路保护。
D选项,在有冲击电流出现的线路上,熔断器不可用作过载保护元件。
10.某人造板公司主要从事中密度纤维板的生产和销售,在生产时纤维板的砂光(打磨)工艺中采取了电气防爆,湿法作业、除尘通风等防火防爆技术措施,关于粉尘防火防爆技术措施对粉尘爆炸特征参数影响的说法,正确的是()。
A.电气防爆可降低最小点火能
B.湿法作业可提高最低着火温度
C较长的除尘管道可降低爆炸压力
D.湿法作业可降低爆炸压力上升速率
【答案】B
【解析】A选项错误;电气防爆可提高最小点火能
B正确;一般来说,粉尘粒度越细,分散度越高,可燃气体和氧的含量越大,点火源强度越大、初始温度越高,温度越低,惰性粉尘及灰分越少,爆炸极限起围越大,粉尘爆炸危险性也就越大。
C错误粉尘爆炸在管道中传播碰到障碍片时,因端流的影响,粉尘呈献涡状态,使爆炸波阵面不断加速。当管道长度足够长时,甚至会转化为爆轰。
D错误;粉尘爆炸压力及压力上升速率(dp/dt)主要受粉尘粒度、初始压力、粉尘爆炸容器、揣流度等因素的影响
11.大多数可燃物质的燃烧并非是物质本身在燃烧,而是物质受热分解出的蒸气在气相中的燃烧。关于不同物质燃烧过程的说法,正确的是()。
A.乙醇在受热后,燃烧过程为:氧化分解一蒸发一燃物
B.木材在受热后,燃烧过程为:氧化分解一蒸发一燃物
C.红磷在受热后,燃烧过程为:熔化一蒸发一燃物
D.焦炭在受热后,燃烧过程为:分解一氧化→燃烧
【答案】C
12.某厂使用乙酸乙醇、乙酸正丁酯,丙酮等原料进行油漆生产,采取了的防火防爆安全措施,下列防火防爆措施中,不属于控制点火源措施的是()
A.采用防爆照明灯具
B.使用铜制维修工具
C.使用密封管道运输送易燃液体
D.采用白水泥砂浆车间地面233网
【答案】C
【解析】能引发事故的点火源有明火、高温表面、冲击、摩擦、自燃、发热、电气火花、静电火花、化学反应热、光线照射等。控制点火源具体的做法有:
(1)控制明火和高温表面。
(2)防止摩擦和撞击产生火花。B选项采用铜制维修工具防止摩擦撞击产生火花。
(3)火灾爆炸危险场所采用防爆电气设备避免电气火花。A选项符合。
C错误。选项使用密封管道运输送易燃液体属于防止燃烧、爆炸系统的形成中“密闭的措施
13.化学品安全技术说明书提供了化学品在安全、健康和环境保护方面的信息,推荐了危险化学品的防护措施及紧急情况下的应对措施,关于危险化学品安全技术说明书主要作用的说法,错误的是()。
A.是危害预防设施的操作技术规程
B.是危化品安全生产、流通、使用的指导性文件
C.是应急作业人员进行应急作业的技术指南
D.是企业安全教育培训的主要内容
【答案】A
【解析】其主要作用体现在:
(1)是化学品安全生产、安全流通、安全使用的指导性文件。
(2)是应急作业人员进行应急作业时的技术指南。
(3)为危险化学品生产、处置、储存和使用各环节制订安全操作规程提供技术信息。
(4)为危害控制和预防措施的设计提供技术依据。
(5)是企业安全教育的主要内容。
14.大型游乐设施的使用单位应遵行大型游乐设施的自我检查,每日检查,每月检查和年度检查,下列大型娱乐设施的检查项目中,属于每日检查的是()
A.动力装置,传动系统
B.限速装置,制动装置
C.绳索、链条和乘坐物
D.控制电路与电气元件
【答案】B
【解析】大型游乐设施日检要求检查下列项目:控制装置、限速装置、制动装置和其他安全装置是否有效及可靠;运行是否正常,有无异常的振动或者噪声;易磨损件状况;门联锁开关及安全带等是否完好;润滑点的检查和加添润滑油;重要部位(轨道、车轮等)是否正常。
15.电气火灾的主要引燃源是电火花和电弧,关于电火花的类别和危害的说法,正确的是()
A.隔离开关,断路器,接触器正常工作时产生的电火花不会引燃可燃物
B.电火花不仅能引起可燃物燃烧,还能使金属融化构成二次引燃源
C.工作火花指电气设备正常工作或设备故障过程中产生的电火花
D.插销拔出时产生的火花是一种故障火花
【答案】B
【解析】教材98页电火花和电弧不仅能引起可燃物燃烧,还能使金属熔化、飞溅,构成二次引燃源。故B说法正确。
16.气瓶的装卸、运输、储存、保管和发送等环节都必须建立安全制度,气瓶装运人员都应掌握到气体的基础知识以及相应消防器材和防护器材的用法。关于气瓶装卸及运输环节安全要求的说法,错误的是()。
A.运输前应检查气瓶是否配有瓶嘴、防震圈
B.运送过程中严禁肩扛、背驮、怀抱等,需要升高或降低气瓶时应二人同时操作
C.气瓶吊运时,不得用金属链绳捆绑氧气瓶
D.使用叉车、翻斗车和铲车搬运气瓶时,必须严格执行双人监督、单人指挥制度
【答案】D
【解析】A选项,检查气瓶的气体产品合格证、警示标签是否与充装气体及气瓶标志的介质名称一致,要配带瓶帽、防震圈。
B选项,严禁拖拽、随地平滚、顺坡横或竖滑下或用脚踢;严禁肩扛、背驮、怀抱、臂扶、托举等。当人工将气瓶向高处举放或气瓶从高处落地时必须二人同时操作。
C选项,吊运气瓶应做到:①将散装瓶装入集装箱内,固定好气瓶,用机械起重设备吊运。②不得使用电磁起重机吊运气瓶。③不得使用金属链绳捆绑后吊运气瓶。④不得吊气瓶瓶帽吊运气瓶。
D选项,严禁用叉车、翻斗车或铲车搬运气瓶。
17.在有乙烷爆炸性危险的生产场所,对可能引起火灾的设备,可采用充氮气正压保护。假如乙醇不发生爆炸时氧的最高含量为11%(体积比),空气中氧气占比为21%,某设备内原有空气55L。为了表面该设备引起火灾或爆炸。采用充氮气泵的保护,氮气的需用量应不小于()。
A.65L
B.60L
C.50L
D5LL
【答案】C
【解析】乙烷采用氨气稀释剂时,氧气最大安全浓度是11%,根据公式计算;(21-11)-11×55=50选C
18.针对锅炉压力容器等特种设备的焊缝缺陷,需要无损探伤检测方式为焊缝进行检测,包括射线检测,超声波检测,磁粉检测,渗透检测,声发射检测,磁记忆检测等。下列无损检测方法中,检测奥氏体不锈钢用焊缝表面缺陷时,应优先采用的检测方法是()。
A.渗透检测
B.声发射检测
C.超声波检测
D射维检测
【答案】A
【解析】本题的关键点是焊缝表面缺陷,渗透检测技术是一种以毛细管作用原理为基础的无损检测技术,主要用于检测非疏孔性的金属或非金属零部件的表面开口缺陷。
19.针对锅炉压力容器等特种设备的焊缝缺陷,需要无损探伤检测方式为焊缝进行检测,包括射线检测,超声波检测,磁粉检测,渗透检测,声发射检测,磁记忆检测等。下列无损检测方法中,检测奥氏体不锈钢用焊缝表面缺陷时,应优先采用的检测方法是()。
A.
B.
C.
D.
【答案】D
20.具有放射性的危险化学品能从原子核内部,自行不断放出有穿透力、为人们肉眼不可见的射线,这种射线会对人产生不同程度的放射性伤害。下列危险化学品对人体造成的危害中。
属于典型的放射性伤害的是()。
A.对人体组织渗透破坏
B.对人的造血系统造成伤害
C.对人的呼吸道系统造成伤害
D人体内部器官造成灼伤
【答案】B
【解析】教材347页;在极高剂量的放射线作用下,能造成种类型的放射伤害;对中枢神经和大脑系统的伤,对肠胃的伤害,对造血系统的伤害。所以答案选B。
21.危险化学品的爆炸反应物理分为简单分解爆炸、复杂分解爆炸和爆炸性混合物爆炸。关于危险化学品分解爆炸的说法,正确的是()。
A.简单分解爆炸和复杂分解爆炸都不需要可燃性气体
B.可燃气体在受压情况下,能发生简单分解爆炸
C.发生简单分解爆炸,需要外部环境提供一定的热量
D.复杂分解爆炸的爆炸物危险性较简单分解爆炸物稍高
【答案】A
【解析】(一)简单分解爆炸引起简单分解的爆炸物,在爆炸时并不一定发生燃烧反应,其爆炸所需要的热量是由爆炸物本身分解产生的。属于这一类的有乙炔银、叠氮铅等,这类物质受轻微震动即可能引起爆炸,十分危险。此外,还有些可爆炸气体在一定条件下,特别是在受压情况下,能发生简单分解爆炸。例如,乙炔、环氧乙烷等在压力下的分解爆炸。B、C选项错误。
(二)复杂分解爆炸
这类可爆炸物的危险性较简单分解爆炸物稍低。其爆炸时伴有燃烧现象,燃烧所需的氧由本身分解产生。例如,梯恩梯、黑索金等。D选项错误。
(三)爆炸性混合物爆炸所有可燃性气体、蒸气、液体雾滴及粉尘与空气(氧)的混合物发生的爆炸均属此类。这类混合物的爆炸需要一定的条件,如混合物中可燃物浓度、含氧量及点火能量等。实际上,这类爆炸就是可燃物与助燃物按一定比例混合后遇具有足够能量的点火源发生的带有冲击力的快速燃烧。
22.根据《建筑设计防火规范》(GB50016)有爆炸危险的甲、乙类厂房应设置泄压设施,对存在较空气轻的可燃气体,可燃空气的甲类厂房,宜采用轻质屋面板全部活局部作为泄压设置,该轻质无面板的单位面积质量不宜超过()
A.60kg/㎡
B.90kg/㎡
C.75kg/㎡
D.45kg/㎡
【答案】A
23.分解爆炸性气体在温度和压力的作用下发生分解反应时会产生分解热、在没有氧气的条件下也可能被点燃爆炸,下列可燃气体中,属于分解爆炸性气体的是()
A.乙烷
B.甲烷
C.乙炔
D.氢气
【答案】C
24.起重机械作为涉及生命安全,危险性较大的特种设备之一,其生产、检验和使用收到国家油管部门的监管,关于起重机械使用安全管理的说法,正确的是()
A.露天作业的起重机械经受7级以上风力后,重新使用前应做安全检查
B.钢丝绳漫轮组有无损伤,是否应报废,属于每日检查的内容
C.液压系统及其部件的泄露情况及工作性能,属于每日检查的内容
D.安全装置、制动器、操纵控制装置属于每日检查的内容
【答案】D
【解析】A错误·露天作业的超重机械经受9级以上风力后,重新使用前应做安全检查·
B错误·钢丝绳漫轮组有无损伤,是否应报废,属于每月检查的内容。
C错误:电气、液压系统及其部件的泄漏情况及工作性能属于每月检查的内容。
25.为发现和淌除锅炉的安全隐患,应定期对锅炉进行检验,锅师的定期检验包括运行状态下进行的外部检验,停炉状态下进行的内部检验和水(耐)压试验,根据《锅炉安全技术规程》(TSG11),这些检验再同期进行时,正确的检验顺序()A.外部检验→内部检验→水(耐)压试验
B.内部检验一水(耐)压试验→外部检验
C.外部检验一水(耐)压试验→内部检验
D.水(耐)压试验→内部检验一外部检验
【答案】B
【解析】《锅师定期检验规则》第七条;当内部检验、外部检验和水压试验在同期进行时,应依次进行内部检验、水压试验和外部检验·答案选B
26.某单位的内燃叉车高压油管老化,维修人员购置了油管进行了更换,叉车在作业时,油管突然破裂,货物随即掉落,造成货物损坏,经调查,更换高压油管时压强度不符合要求,根据《场(厂)内专用机动车辆安全技术规程》(TSG81-2022)高压油管耐压程度应不小于液压回路工作压力的()
A.1.5倍
B.2.0倍
C.3.0倍
D2.5倍
【答案】C
【解析】《特种设备安全技术规范》C2.12(2)液压系统用硬管、软管和接头至少能承受液压回路3倍的工作压力·故答案选C
27.危险化学品的燃烧爆炸事故通常伴随发热、发热发光、高压、真空和电离等现象,具有很强的破坏作用,关于危险化学品燃烧爆炸破坏作用的说法,正确的是()
A.爆炸不会引起燃烧而造成的高温破坏
B.爆炸均会产生大量高速飞出的碎片
C.爆炸不会造成人员中毒和环境污染
D.爆炸冲击波可在作用区域产生震荡
【答案】D
【解析】A错误;物质爆炸时,产生的高温、高压气体以极高的速度膨胀,像活塞一样挤压周图空气,B错误;机械设备、装置、容器等爆炸后产生许多碎片,飞出后会在相当大的范围内造成危害·一般碎片飞散范围在半径500m以内·均会产生说法不准确
C错误;在实际生产中,许多物质不仅是可燃的,而且是有毒的,发生爆炸事故时,会使大量有毒物质外泄,造成人员中毒和环境污染·
28.根据《民用爆炸物品品名表》(国防科工委、公安部公告2006年第1版)民用爆炸物品分为工业炸药,工业雷管,工业索类火工品,其他民用爆炸物品,原材料等五类,下列民用爆炸物品中,属于工业炸药类的是()
A.硝化甘油炸药
B.工业黑索金(RDX)
C.黑火药
D.引火线
【答案】A
【解析】B.工业黑索金(RDX),C.黑火药属于原材料,D.引火线属于工业索类火工品
29.照明设备不正常运行可能导致火灾,也可能导致人身触电事故,下列针对电气照明的安全要求中,正确的是()。
A.对于容易触及而又无防触电措施的固定灯具应采用42V安全电压
B.灯具金属导管和吊链应连接保护线,且保护线应与中性线连接
C.配电箱内照明线路的开关应采用单额开尖,且应装在相线上
D.100w以上的白炽灯的引入线应选用耐热绝缘电线并考虑耐温范围
【答案】D
【解析】A选项,在特别潮湿场所、高温场所、有导电灰尘的场所或有导电地面的场所,对于容易触及而又无防触电措施的固定式灯具,其安装高度不足2.2m时,应采用24V安全电压·
B选项,灯具不带电,金属件、金属吊管和吊链应连接保护线;保护线应与中性线分开。
C选项,配电箱内单相照明线路的开关必须采用双极开矣;照明器具的单极开尖必须装在相线上。
D选项,卤钨灯及单灯功率超过100W的白炽灯,灯具引入线应选用105-250℃耐热绝缘电线。
30.《民用爆破器材工程设计安全规范》GB50089-2007对危险建筑物采暖系统作出严格规定,以防止生产过程中触发的燃爆性粉尘积在其表面,预防燃爆事故,关于危险性建筑物的说法,错误的是()
A.不应采用带肋片的散热器或柱型散热器
B.选择散热器外表面颜色时,应与粉尘颜色有别
C.散热器应装在壁龛内,以防止可燃粉尘沉积
D.高温管道入口及换热装置不应设在危险工作间
【答案】C
【解析】C说法错误;《民用爆破器材工程设计安全规范》11.1.2第3条;散热器不应装在壁龛内
31.根据《民用爆破器材工程设计安全规范》,民用爆炸危险品应采用专用运输工具进行运输,以保证运输环节的安全、根据该标准,下列专用运输工具中,符合民用爆炸危险品短途运输安全要求的是()
A.专用三轮车
B.专用汽车
C.专用挂车
D.专用拖拉机
【答案】B
【解析】根据《民用爆破器材工程设计安全规范》7.2.1危险品运输宜采用汽车运输,不应采用三轮汽车和畜力车运输·严禁采用翻斗车和各种挂车
32.影响人机作业环境的因素很多,如照明、声音、色彩、温度、湿度等,色彩对人的影响主要表现在情绪反应,生理反应和心理反应,色彩的生理反应的导致人的视觉疲劳,下列颜色排序中,导致视觉疲劳程度由高到低的是()
A.绿、红、蓝
B.红、绿、蓝
C.蓝、红、绿
D.红、蓝、绿
【答案】C
【解析】色彩的生理作用主要表现在对视觉疲劳的影响·由于人眼对明度和彩度的分辨力较差,在选择色彩对比时,常以色调对比为主·对引起眼睛疲劳而言,蓝、紫色最甚,红、橙色次之,黄绿、绿、绿蓝等色调不易引起视觉疲劳且认读速度快、准确度高·色彩对人体其他系统的机能和生理过程也有一定的影响。例如,红色色调会使人的各种器官机能兴奋和不稳定,有促使血压升高及脉搏加快的作用;而蓝色、绿色等色调则会抑制各种器官的兴奋并使机能稳定,可超到一定的降低血压及减缓脉搏的作用。
33.压力机危险系数大,其作业区应安置安全保护装置,安全保护控制装置等,以保障暴露于危险区的人员安全,某单位对下图所示压力机进行升级改造,为加强作业区的安全保护和控制,该压力机应安装的安全保护控制装置是(
A.推手式安全装置
B.光电式安全装置
C.拉手式安全装置
D.栅栏式安全装置
【答案】B
34.爆破片的作用是在设备、容器及系统压力超标时,爆破片碾平使过高的压力泄放出来,以保证系统安全,关于爆破片及其使用场合的说法,正确的是()。
A.乙炔发生器应安装爆破片,爆破压力应大于设计压力
B.选定爆破片的爆破压力应为系统最高工作压力
C.常压工作的系统不应选用玻璃材质的爆破片
D.对乙炔设备,爆破片泄压面积应按1m3容积取0.45m㎡
【答案】D
【解析】爆破片爆破压力的选定,一般为设备、容器及系统最高工作压力的1.15~1.3倍·压力波动幅度较大的系统,其比值还可增大·但是任何情况下,爆破片的爆破压力均应低于系统的设计压力·A、B选项错误。
正常工作时操作压力较低或没有压力的系统,可选用石棉、塑料、橡胶或玻璃等材质的爆破片;操作压力较高的系统可选用铝、铜等材质;微负压操作时可选用2~3mm厚的橡胶板·应特别注意的是,由于钢、铁片破裂时可能产生火花,存有燃爆性气体的系统不宜选其作爆破片·在存有腐蚀性介质的系统,为防止腐蚀,可在爆破片上涂一层防腐剂·C选项错误·爆破片应有足够的泄压面积,以保证膜片破裂时能及时泄放容器内的压力,防止压力迅速增加而致容器发生爆炸·一般按1m3容积取0.035~0.18m2,但对氢和乙炔的设备则应大于0.4m2·D选项正确。
35.下列是一种乙炔阻火器的结构示意图,该阻火器安装在乙炔管道上可以起到防回火作用,避免乙炔管道内发生爆炸,关于该阻火器安装和维护要求的说法,错误的是()。
A.应定期检查阻火器是否有堵塞等缺陷
B.重亲安装阻火器时应更换密封垫片
C.安装时应保证F→G是乙炔介质的流向
D.清洗阻火器时可用压缩空气进行吹扫
【答案】C
36.水质是影响蒸汽锅炉安全的一个重要因素,锅炉在水质不良情况下长时间运行,可能造成锅炉事故,下列常见的锅炉事故中,可能因水质不良导致的是()。
A.水击
B.锅炉结渣
C.渍水
D.汽水共腾
【答案】D
【解析】形成汽水共腾有两个方面的原因:
(1)锅水品质太差·由于给水品质差、排污不当等原因,造成锅水中悬浮物或含盐量太高,碱度过高·由于汽水分离,锅水表面层附近含盐浓度更高,锅水黏度很大,气泡上升阻力增大·在负荷增加、汽化加剧时,大量气泡被黏阻在锅水表面层附近来不及分离出去,形成大量泡沫,使锅水表面上下翻腾·
(2)负荷增加和压力降低过快·当水位高、负荷增加过快、压力降低过速时,会使水面汽化加剧,造成水面波动及蒸汽带水·
37.漏电保护装置可用来防止间接接触触电、直接接触触电、漏电火灾·也可用于检测和切断各种相对地故障·某单位选用图示漏电装置防止触电事故,根据该装置性能参数判断,其属于()。
A.中灵敏度,快速型漏电保护装置
B.高灵敏度,延时型漏电保护装置
C.高灵敏度:快速型漏电保护装置
D.中灵敏度,延时型漏电保护装置
【答案】C
38.危险化学品安全标准包括化学品标识、象形图、信号词、危险性说明等,其中“信号词“的作用主要针对危险化学品危害程度的警示。下列日常所用的警示性词语中,用于危险化学品标识“信号词“的是()
A.有毒
B.危害
C.危险
D.当心
【答案】C
【解析】信号词:信号词位于化学品名称的下方;根据化学品的危险程度和类别,用“危险”、”警告”两个词分别进行危害程度的警示。
39.当施加于绝缘材料上的电场温度高于临界值时,绝缘材料发生破裂或分解,电流急剧增加,完全失去绝缘性能,这种现象就是绝缘击穿·关于绝缘击穿的说法,正确的是()。
A.液体绝缘的击穿特性其纯度无尖
B.液体绝缘击穿后绝缘性能不能恢复
C.气体绝缘击穿后绝缘性能会很快恢复
D.固体绝缘击穿后绝缘性能可能会恢复
【答案】C
【解析】A选项,液体绝缘的击穿特性与其纯净程度有矣。
B选项,液体绝缘击穿后,绝缘性能只在一定在程度上得到恢复·
C选项,气体击穿后绝缘性能会很快恢复。
D选项,固体绝缘击穿后将失去其原有性能·
40.气瓶安全液压装置能够在气瓶超压时迅速自动释放气体,降低压力,以保护气瓶不会因超压而发生爆炸,但有些气瓶不得或不宜装设安全液压装置,根据《气瓶安全技术规程》,下列不同用途的气瓶中,不应装设安全液压装置的是()。
A.工业用非重复充装焊接气瓶
B.车用液化石油气钢瓶
C.盛装剧毒气的气瓶
D.盛装液氮的低温绝燃气瓶
【答案】C
【解析】盛装剧毒气体、自燃气体的气瓶禁止装设安全泄压装置
41.按照电流转换成作用于人体的能量形式,电伤可分为电弧烧伤、电流灼伤、皮肤金属化、电烙印、电光眼等,关于电伤对人体危害的说法,正确的是()。
A.电弧烧伤的严重程度与电力系统电压密切相关
B.电流作用于人体时,不会造成肢体组织断裂
C.电流通过人体后,人体接触带电体的部位会穿孔
D.通过人体的电流越大,电流灼伤越严重
【答案】A
【解析】A正确:高压电弧和低压电弧都能造成严重烧伤·高压电弧的烧伤更为严重一些·
B/C错:电气机械性伤害是电流作用于人体时,由于中枢神经强烈反射和肌肉强烈收缩等作用造成的机体组织断裂、骨折等伤害。
D错:电流越大、通电时间越长、电流途径上的电阻越大,电流灼伤越严重。
42.超重机械是指用于垂直升降或者垂直升降并水平移动重物的机电设备,根据《质检总局关于(特种设备目录)的公告》(2014年第114号),下列超重机械中,属于特种设备的是(
A.额定超重量为2t的桥式超重机
B.生产率为200th的装卸桥
C.层数为3层的机械式停车设备
D.额定起重力为30t的塔式起重机
【答案】C
43.酸碱灭火器是一种内部装有65%的工业硫酸和碳酸氢钠的水溶液作灭火剂的灭火器,使用时,两种药液混合发生化学反应,产生二氧化碳压力气体,灭火剂在二氧化碳气体压力下喷出进行灭火。下列火灾中,适用酸碱灭火器扑救的是()。
A.天然气火灾
B.金属钠火灾
C.配电柜火灾
D.纺织物火灾
【答案】D
【解析】酸碱灭火器是一种内部装有65%的工业硫酸和碳酸氢铀的水溶液作灭火剂的灭火器·使用时,两种药液混合发生化学反应,产生二氢化碳压力气体,灭火剂在二氢化碳气体压力下喷出进行灭火·该类灭火器适用于扑救A类物质的初起火灾,如木、竹、织物、纸张等燃烧的火灾。它不能用于扑救B类物质燃烧的火灾也不能用于扑救c类可燃气体D类轻金属火灾,同时也不能用于带电场合火灾的扑救·
44.司索工不仅从事准,吊具,准,吊具,捆绑挂钩,摘钩卸载等。多数情况还承担指挥工作·其工作质量与整个搬运工作安全关系极大·关于司索工安全作业要求的说法,正确的是()。
A.对吊物进行目测估算时,应按照目测结果的110%选择吊具资格
B.对形状或尺寸不同的物品,不经特殊捆绑不得进行混吊工作
C.吊钩与被吊物品中心连接与垂直方向的夹角应小于20°
D.等所有吊索完全松弛方可摘钩,摘钩后可利用起重机抽索
【答案】B
【解析】A错误·对吊物进行目测估算时,应按照目测结果的120%选择吊具。
C错误·吊钩与被吊物品中心连接与垂直方向的夹角不应小于20°
D错误·等所有吊索完全松弛方可摘钩,摘钩后不许利用超重机抽索,防止惯性伤人。
45.危险化学品的主要危险特性之一是燃烧性、存储和使用时要注意预防火灾发生。一对危险化学品发生火灾,辐射对其特性进行有效灭火。下列对不同危险化学品发生火灾所采取的灭火措施中,正确的是()。
A.扑救甲烷火灾时,立即采用蒸汽、二氧化碳、泡沫等扑灭火焰
B.扑救樟脑火灾时,采用水和泡沫扑救,控制燃烧范围:逐步扑灭
C.扑救电石火灾时,采用泡沫、酸碱等湿性灭火剂扑救
D.扑救硝酸火灾时,采用高压水枪冲洗、稀释
【答案】B
【解析】A错误·甲烷火灾不可以采用蒸汽灭火。
不能用水扑灭的火灾主要包括:遇水产生燃烧物的火灾,如金属钾、钠、碳化钙等,不能用水,而应用砂土灭火·C错误。
硫酸、盐酸和硝酸引发的火灾,不能用水流冲击,因为强大的水流能使酸飞溅,流出后遇可燃物质,有引起爆炸的危险·酸溅在人身上,能灼伤人·D错误。
46.双重绝缘是强化的绝缘结构,是指工作绝缘和保护绝缘,双重绝缘属于防止间接触电击的安全技术措施,需要严格按照测试条件《直流500V》测试绝缘电阻、下列对于各类绝缘的电阻值要求中,正确的是()。
A.工作绝缘的绝缘电阻值不得低于2MΩ
B.保护绝缘的绝缘电阻值不得低于3MΩ
C.双重绝缘的绝缘电阻值不得低于4MΩ
D.加强绝缘的绝缘电阻值不得低于5MΩ
【答案】A
【解析】B错误·保护绝缘的绝缘电阻不得低于5MΩ
C错误·双重绝缘是强化的绝缘结构,包括双重绝缘和加强绝缘两种类型·双重绝缘指工作绝缘(基本绝缘)和保护绝缘(附加绝缘)·工作绝缘的绝缘电阻值不得低于2MΩ,保护绝缘的绝缘电阻不得低于5MΩ,加强绝缘的绝缘电阻不得低于7MQ:
D错误·加强绝缘的绝缘电阻不得低于7MΩ·
47.工艺过程中产生的静电可能引起各种危害,对静电的安全防护,必须掌握静电特效,产生原因、有效降低静电危害,对于静电危害的说法,正确的是()。
A.静电能力小不易发生放电
B.静电不会干扰无线电设备
C.静电点击会直接致人死亡
D.静电可能影响生产或产品质量
【答案】D
【解析】A错误·静电能量虽然不大,但因其电压很高而容易发生放电。
B错误·生产过程中产生的静电,可能妨碍生产或降低产品质量·例如,在电子技术领域,生产过程中产生的静电可能引超计算机等设备中电子元件误动作,可能对无线电设备产生干扰,还可能击穿集成电路的绝缘等。
C错误·静电电击是静电放电造成的瞬间冲击性的电击·由于生产工艺过程中积累的静电能量不大,静电电击不会使人致命·但是,不能排除由静电电击导致严重后果的可能性。
D正确·生产过程中产生的静电,可能妨碍生产或降低产品质量·例如,在电子技术领域,生产过程中产生的静电可能引超计算机等设备中电子元件误动作,可能对无线电设备产生干扰,还可能击穿集成电路的绝缘等·
48.防止危险化学品火灾爆炸事故发生的基本原则主要是有防止燃烧爆炸系统的形成淌除点火源,限制火灾爆炸事件蔓延扩散,某公司为防止危险化学品火灾爆炸事故采取了诸多措施,下列火灾爆炸事故的预防措施中,属于限制火灾爆炸蔓延扩散措施的是()。
A.装设可燃气体报警器
B.用带阻火装置的管道输送物料
C.选用防爆电器设备
D.使用有色金属工具
【答案】B
【解析】限制火灾、爆炸蔓延扩敢的措施包括阻火装置、防爆泄压装置及防火防爆分隔等·
49.某人机串联系统由甲、乙两人监控,甲的操作可靠度为0.90,乙的操作可靠度为0.95,机器设备的可靠度为0.90,当甲乙并联工作时,该人机系统的可靠度为()。
A.0.8955
B.0.8500
C.0.8100
D.0.7695233
【答案】A
【解析】该人机系统的可靠度=【1-(1-0.9)(1-0.95)】*0.9=0.8955
-END-
免责声明:所载内容来源于互联网及业内人士投稿,微信公众号等公开渠道。我们对文中观点保持中立,文中观点不代表本公众号观点,文章仅供参考和交流。转载的稿件版权归原作者和机构所有,如有侵权,请联系我们删除。
喜欢点赞转发