
引子:综合一模,反省及矫正,向二模高考高满分发出“总攻”
高满分,不是家长烧钱,更不是学生“考试虫”陷入无谓题海战术,而是良师点化与锻造……
良师特质:
1、洞悉学生状况
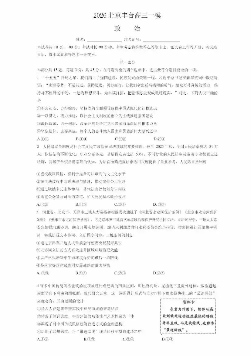
2、熟练学科灵魂
3、深究命题思想
良师是学霸催化剂,赶快收藏关注起来,给孩子一个美好的未来!

考试是一面镜子,照出自己的不足和学习程度,喘口气(省察后)努力前行💪💪💪你们是最棒的👍👍👍笑到最后才是最幸福的🫶🫶🫶(小窗获取答案解析)







2024年北京市高考成绩

看着孩子为梦想拼搏的身影,既心疼又骄傲。
高考之路,辛苦且激烈,但每一份坚持都不会被辜负。
