
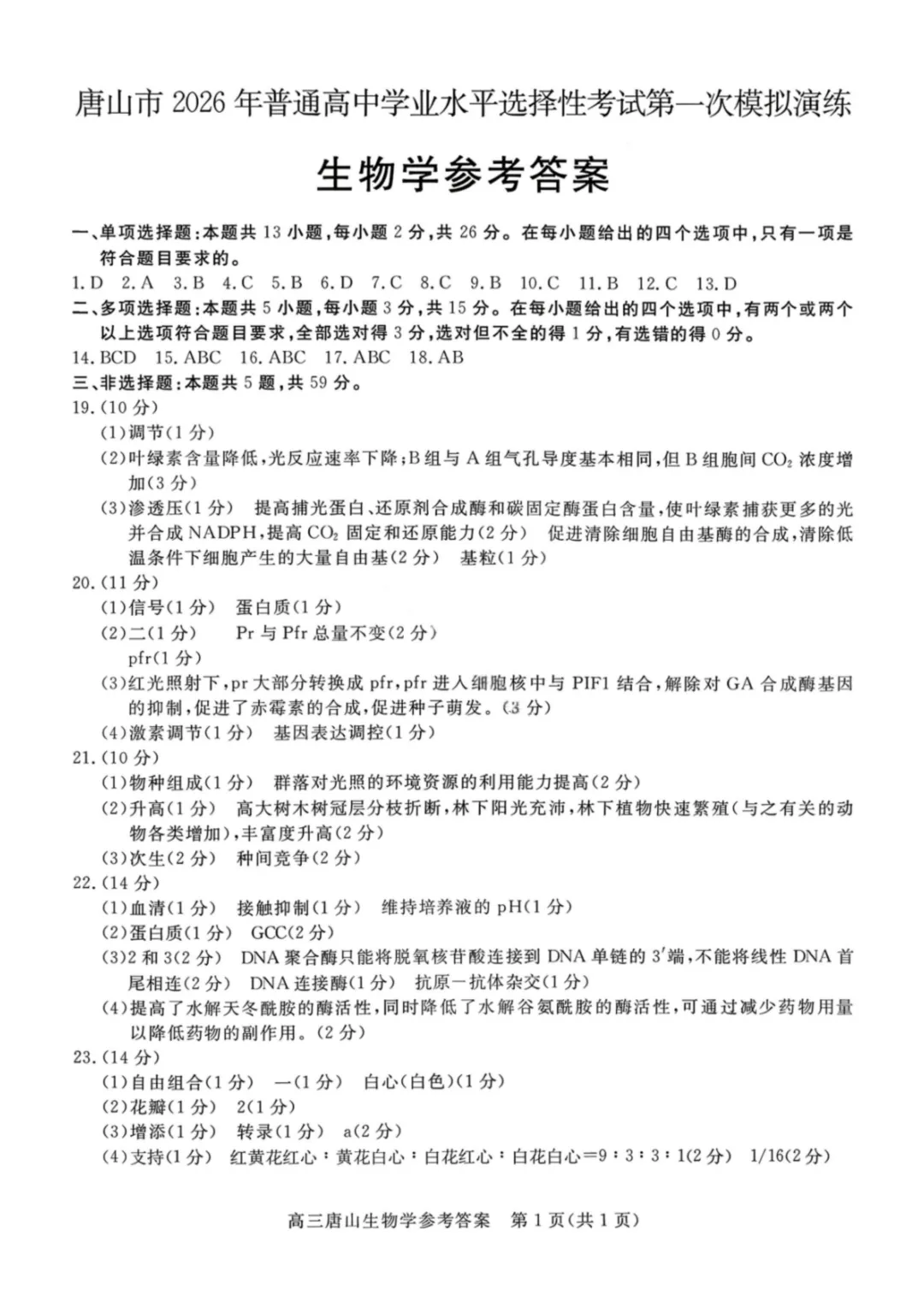
2026 唐山高三一模,作为高考前最关键的一次全真模拟大考,既是检验一轮复习成果的 “试金石”,更是预判高考命题趋势、定位薄弱短板的核心参考!理科(数物化生)试卷 + 答案,是每一位唐山高三理科生冲刺路上的硬核资料 —— 吃透这套卷,才能精准查漏、高效复盘、快速提分,为二轮复习找准方向!
为助力河北全体高三生抓住一模核心价值,我们整理了完整 2026 唐山高三一模理科试卷(含数学、物理、化学、生物)+ 参考答案 ,无门槛免费领取!不用转发集赞、不用付费,直接获取高清可打印版,在家就能完整模考、对照订正、深度复盘,把一模的每一分价值都转化为高考分数!
一模定方向,刷题要精准!这份唐山本地专属一模理科卷,贴合本地考情、适配高考题型,帮你快速摸清知识漏洞、掌握答题节奏、优化应试技巧,冲刺高考第一步,从吃透这套核心试卷开始!


















