超全汇总!【试卷+答案】2026【长春二模】长春市2026届高三质量监测(二)全科试卷,系统练习、分析都方便,复习更有针对性。整体看看试卷,总结总结各类题型的答题技巧,考试就能多得几分。
全科请下载查看,文章仅提供部分预览

总资源:【长春二模】长春市2026届高三质量监测二答案链接:https://pan.quark.cn/s/6e2f910d27a1
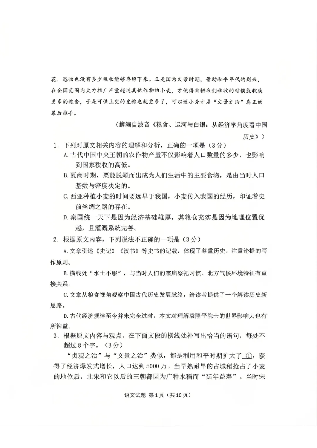
部分截图
总资源:【长春二模】长春市2026届高三质量监测二答案链接:https://pan.quark.cn/s/6e2f910d27a1
3、点击阅读原文直接获取
免责声明:本公众号分享的资源,均为免费公益性分享,仅供学习和教学使用,请勿用于商业用途。所有文件版权归原作者所有,如有侵权请在后台私信管理员,我们看到后会尽快删除处理。