点击蓝字

关注我们


点击查看:2025年广州市各区公办高中学校梯度排名


扫描下面二维码领取大联盟试卷



扫码回复:“大联盟”
领取“广附初三大联盟试题电子版(含答案)”

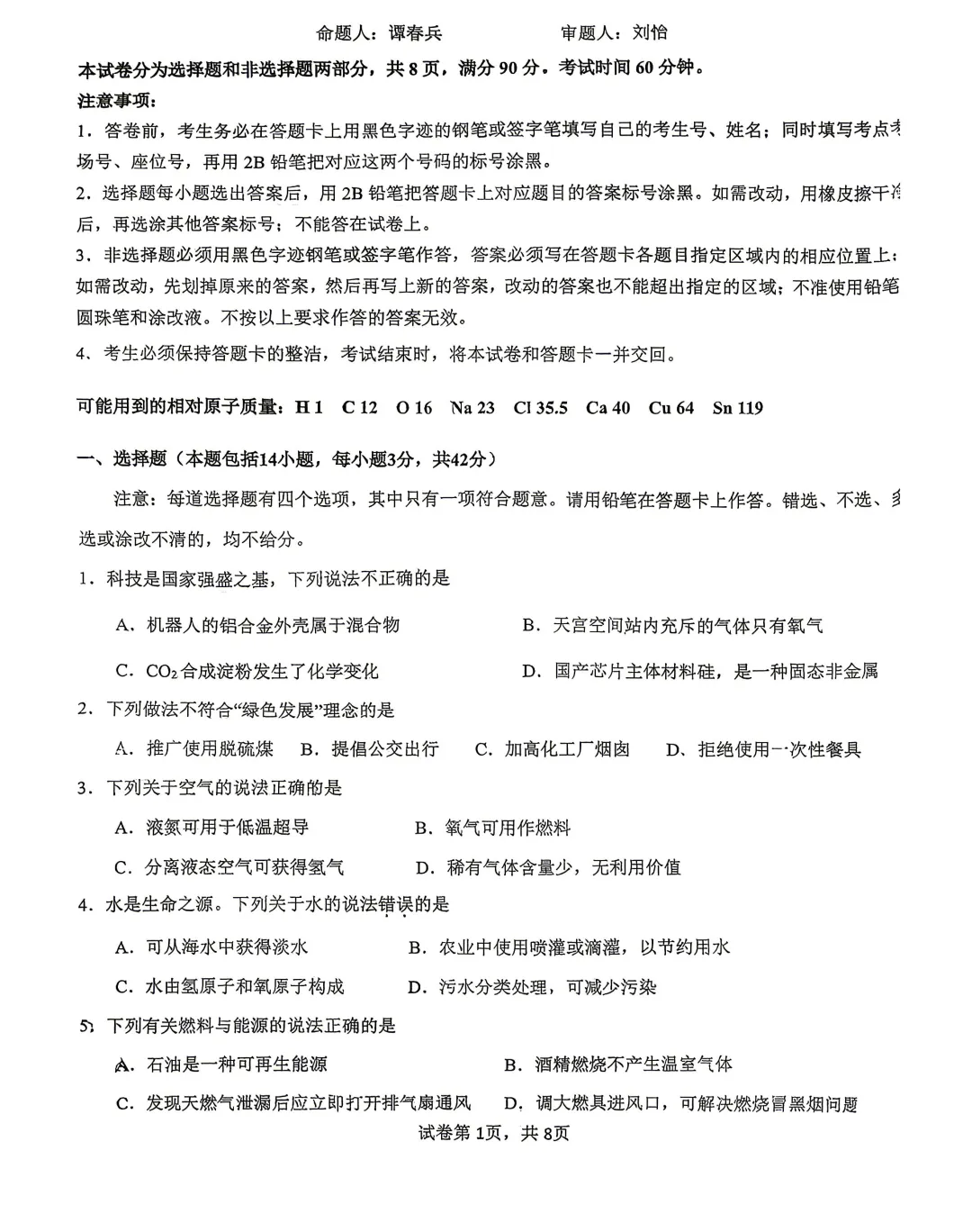
25-26学年广附大联盟初三适应性模拟考试化学试卷
——展示部分——




注:后台回复:“大联盟”,即可领取完整版。
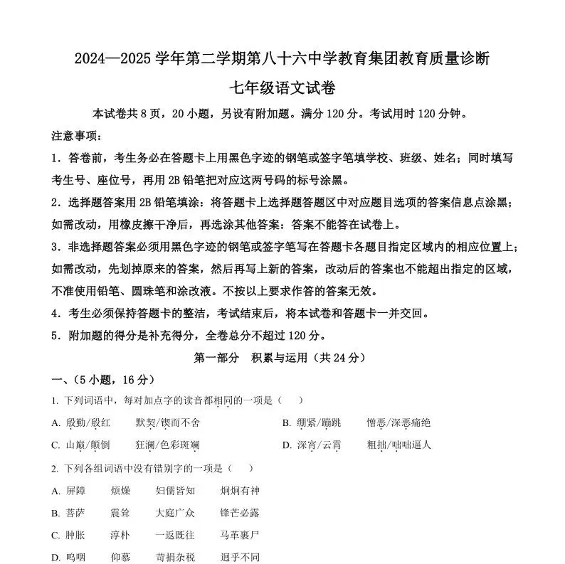
25-26学年广附大联盟初三适应性模拟考试数学试卷
——展示部分——




注:后台回复:“大联盟”,即可领取完整版。
【2025年广州中考区排行榜】





点击公众号名片 “广州择校论” 关注我们
2025-09-04

2026年广州市名额分配录取最低控制线(预测版)华附689分、省实682分、广雅676分、广附691分、玉岩667......
2025-08-12

2025-08-11

2025-07-29

2025-10-13

2025年广州市中考 | 第二批名额分配 | 黄埔区各初中学校录取数据~~~
2025-07-21

2026年广州中考 | 部分高中意向登记 | 六中花都、天外、理工、广外外校、华美、海华、源雅、南方番附、南外、为明、华万、龙外等
2026-03-20

2026-03-16

2026-03-27

2026-04-05

2026-04-09

本周举办校园活动、开放日学校!华附、六中、玉岩、天省、黄广附、天健、明珠、华外、华大...
2026-04-08


点击上方关注我们