考研资料
考研笔记
考研真题
专业课资料
当前位置:
首页
>
考研真题
>六年级下册语文期中阶段创新情境试卷
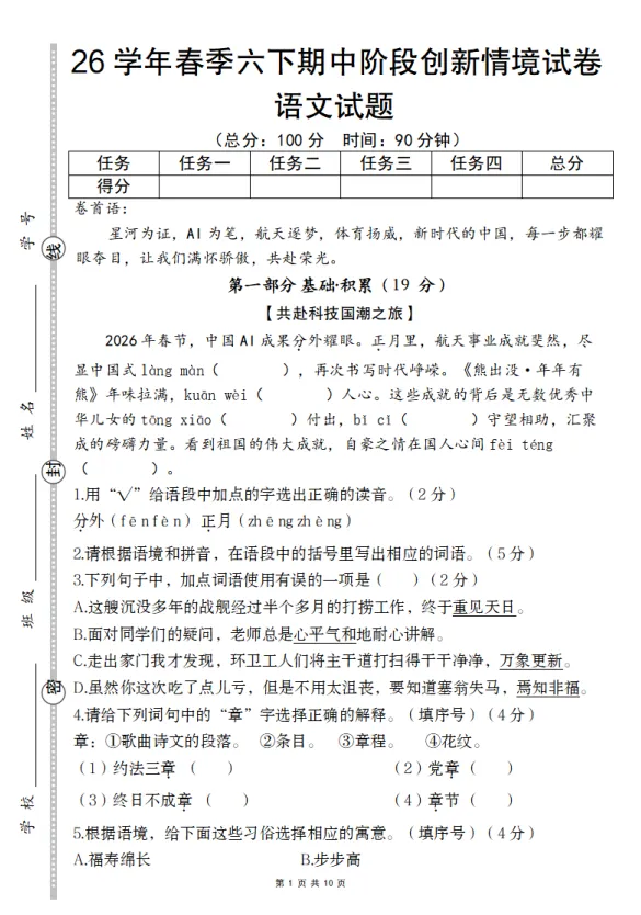
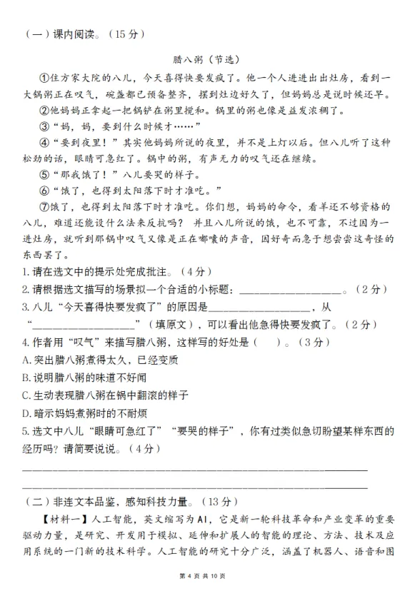
六年级下册语文期中阶段创新情境试卷
2026-04-16 01:48:51
六年级下册语文期中阶段创新情境试卷
获取更多小学语文资料
就和小编做朋友呀
推荐一个提供1-9年级
学习资料的好帮手
知行学社小程序
请扫码了解
往期链接:
六年级下册语文期中综合检测情境卷
六年级下册语文期中综合检测卷
六年级下册语文期中情景测试卷
小升初语文名著阅读诗歌默写题专训
六年级下册语文第五单元学业质量监测卷
六年级下册语文古诗文和日积月累能力提升营
六年级下册语文小升初学业水平模拟测试卷(二)
2026春季六年级下册语文期中综合素养评价卷
六下语文第四单元情境自测卷
最新!六年级下册语文期中基础模拟卷(1-4单元)
最新!六年级下册语文期中高频考题提升卷(一)
六年级下册语文期中情境题自测卷
六年级下册语文期中核心素养评估卷
六年级下册语文期中真题测试卷
六年级下册语文期中核心素养测试
六年级下册小升初语文常考易错选择题专项训练
六下语文期中情境素养评估卷
六下语文第四单元情境精编试卷
六年级下册语文期中常考按课文内容填空专练
六年级下册语文小升初按要求写句子专项培优卷
六年级下册语文期中阅读理解专项练习
六下语文第三单元阅读理解专项突破
六下语文第四单元阅读理解专项突破
六下语文第五单元阅读理解专项突破
六年级下册语文第四单元素养提升卷
小升初语文升学期末综合素养调研卷
小升初语文全真模拟测试卷一
小升初语文升学全真模拟测试卷二
小升初语文文言文阅读理解考点突破
六年级下册语文期中质量精编卷
六年级下册语文期中素养测评卷
六年级下册语文快乐读书吧知识点梳理与练习
六年级下册语文阅读理解考点归纳+专项训练
小升初语文100条必背课外知识
小升初语文热点作文考题预测
小升初语文古诗词默写填空专题训练
六年级下册语文单元同步阅读理解训练
六年级下册语文第四单元情境测试卷
六年级下册语文第三单元情境精编卷
六年级下册语文第三单元情境测试题
六年级下册语文第三单元同步习作范文
六年级下册语文第四单元素养提升卷
六年级下册语文单元考点梳理
六年级下册语文第三单元通关金卷
六年级语文下册第三单元基础过关卷
小升初语文古诗默写填空与情景应用专训
六年级下册语文第四单元质量检测卷
六年级下册语文阅读理解答题技巧(小升初)
六年级下册语文阅读理解与答题模板
六年级下册语文小升初古诗文名句语境默写
小升初语文专题01字音字形辨析
小升初语文专题02词语梳理及运用
六年级下册语文第三单元学情诊断卷
六年级下册语文期中字音字形专项练习
六年级下册语文期中质量检测卷
六年级下册语文1-8单元基础夯实特训
六下语文第四单元素养闯关卷
六下语文1-4单元课文背默专项
2026小升初语文考点《选择题》培优练习
六下语文1-6单元课文核心知识点梳理
六下语文期中素养测评卷
六下语文期中语文素养情境卷
六年级下册语文期中期末常考按要求写句子
六年级语文下册期中真题汇编—古诗词默写
六年级下册语文第三单元素养测评卷
六年级下册语文第四单元拔尖测试卷
六年级下册语文第四单元质量检测卷
六年级下册语文第四单元情境测试卷
六年级下册语文第一次月考学业质量评价卷
六年级下册语文第一月度精品测验卷
六年级下册语文第三单元主题情境卷
六年级下册语文第一月度阶段检测卷
六年级下册语文第一月度学情自测卷
六年级下册语文古诗日积月累情景默写期中期末高频考点
六年级下册语文全册单元句子专项练习
六年级下册语文阅读理解拔高训练
六年级下册语文第一次月考情境卷
小升初语文期中复习专项课内古诗文默写
六年级下册语文第三单元情境精编卷
六年级下册语文课外阅读理解专项练习
六年级下册语文1-6单元课内阅读精选训练
六年级下册语文古诗词诵读卷
小升初语文句子综合能力提升训练
六年级下册语文期中期末常考按要求写句子
六年级下册语文期中真题汇编—古诗词默写
六年级下册语文第一次月考试卷
六年级下册语文第二单元自测卷
六年级下册语文第三单元自测卷
五年级下册语文第三单元情景测试卷
六年级下册语文第三单元核心素养卷(一)
六年级下册语文小升初期末必考知识点
六年级下册语文全册复习基础知识重点梳理
六年级下册语文期中1-4单元基础过关练习卷
六年级下册语文词句段运用专项汇总
六年级下册语文第二单元情境精编卷含答案
六年级下册语文第一次月考素养检测卷
六年级下册语文第二单元情境自测卷含答案
六年级下册语文1-2单元学情自测卷
六年级下册语文第二单元情境题试卷
小学语文资料免费下载!每课晨读单+阅读理解+生字默写都有!
六年级下册语文第二单元学业诊断卷
六年级下册语文第一次月考素养检测卷
六年级下册语文第二单元核心素养卷(四)
六年级下册语文课文重点及日积月累通关(最全版)
六年级下册语文第二单元素养评估卷
2026春季六年语文第一次月考核心素养卷
六下语文第二单元核心素养检测卷(二)
六下语文第一单元阅读理解专训
六年级下册语文第一单元基础过关卷
六年级下册语文第二单元基础过关卷
六年级下册语文第一单元通关金卷
六年级下册语文第二单元主题情境卷
六年级下册语文第一单元情境达标卷
2026年春季六下语文第一单元基础达标卷
六年级下册语文第一单元新式命题情境卷
2026年春季六年级下册语文第一单元情境精编试卷
最新!2026年春季六年级下册语文第一单元情境题自测卷
六年级语文下册基础知识一课一练
小升初语文真题精选散文阅读专训
六年级下册语文园地及阅读理解
连夜整理!1-6年级语文基础专项训练全汇总,字词/背诵/一课一练直接免费抱走!
2026年春季小学阶段各学科课件免费下载
2026春·部编版六年级下册语文教材「新版vs旧版」最全对照
六年级下册语文第一单元板书设计合集来啦!总有一款你需要!
班主任必藏!新学期黑板报合集来了,直接用!
2026年春季1-6年级下册语文《教材帮》《练习帮》免费下载
六年级下册语文阅读理解与答题模板
六年级下册语文《鲁滨逊漂流记》早背晚默
六年级下册语文全册重点必考知识点
六年级下册语文背诵默写卡片
六年级下册语文全册课文知识点汇总
六年级下册语文小升初古诗词日积月累专项
六年级下册语文小升初古诗词与积累运用专项突破
六年级下册语文古诗文+名句每日一练
六年级下册语文每日课内知识默写小单
寒假逆袭小升初·古诗情境题·默写70道
六年级下册语文每课知识晨读单
六年级下册语文全册默写通关训练
六年级下册语文句子理解与修改病句专项练习
六年级下册语文古诗文积累与运用专项练习
六年级下册语文古诗词诵读情境自测卷
六年级下册语文古诗词默写专项
六年级下册语文四大名著每日一练
六年级下册语文1-8单元常考知识点总结
六年级下册语文第一单元达标测试卷
六年级下册语文古诗词寒假衔接每日一练
六年级下册语文1-8单元重点知识总结
六年级下册语文必背古诗词情景默写拓展
六年级下册语文看拼音写词语词语表
六年级下册语文课文核心知识点默写小单
六年级语文下册全册基础知识默写小练笔
六年级下册语文第一单元情境检测卷
六年级下册语文综合素养测评卷第一单元
宝藏会员群曝光!答疑、取经、吐槽,这里全都有!
解锁六下语文“快乐读书吧”,有这份资料就够啦!(共27页)
温馨提示:
推荐一个打印资料的好东西,实惠便宜,1.9包邮
,彩色和黑白同价,到货时间也快。
本文来自网友投稿或网络内容,如有侵犯您的权益请联系我们删除,联系邮箱:wyl860211@qq.com 。
四年级下册语文期中考试卷
【微文1951】【语文试卷152】潘家园淘宝+吴大帝筑东兴堤
最新文章
四年级下册语文期中考试卷
2026年模拟试卷(河南专用)
【26届试卷】免费下载!福建省高三4月质检/福州市质检英语试卷+答案解析+听力(有Word+pdf版)
【试卷讲评】2025届福建省部分地市高中毕业班4月诊断性质量检测语文+作文“关心人本身”课件(129张PPT)
2026年新乡一模数学试卷及答案
2026年新乡一模物理试卷及答案
2026年新乡一模化学试卷及答案
考研数学没咋了《考研数学基础班手稿》笔记2026/2027版(百度云+夸克+迅雷)
初级护师答案已出!2026年卫生资格考试真题答案解析,高清可下载
模拟试卷28
热门文章
2026年许昌市中考一模语文+化学试卷及答案
郑州四中一模历史试卷及答案
【试卷+解析】安庆省示范高中2026届高三4月联考全科试卷汇总!
【试卷+解析】马鞍山二模2026年马鞍山市高三第二次教学质量监测全科汇总!
【试卷+解析】2026届安徽省“皖南八校”高三4月第三次大联考全科汇总!
交大附中高一月考数学试卷及答案(2026.04)
【试卷+解析】淮南二模淮北二模/淮北市和淮南市2026届高三第二次质量检测全科汇总!
2026春四年级下册数学《期中考试真题训练》电子版可下载打印
贸大管科27考研资料更新!考点梳理 + 题型专练 + 真题导向
2026春新七年级下册《语文》期中试卷(共8套) 电子版可打印!
随机文章
10个月宝宝每天需要喝多少奶粉?
西安工业大学考研专业课历年真题汇总(含2026真题)
2026年七年级下学期期中数学试卷和答案(下册第6-9章)
西安财经大学考研专业课历年真题汇总(含2026真题)
【试卷+解析】济南二模济南市2026届高三第二次模拟考试全科汇总!
西安工程大学考研专业课历年真题汇总(含2026真题)
【试卷+解析】运城二模运城市2026年高考考前模拟测试全科汇总!
西安建筑科技大学考研专业课历年真题汇总(含2026真题)
8B物理金试卷(新)
【试卷+解析】泰安二模泰安市2026届高三二轮检测全科试卷汇总!
西安电子科技大学考研专业课历年真题汇总(含2026真题)
基本
文件
流程
错误
SQL
调试
请求信息 : 2026-04-18 12:32:17 HTTP/2.0 GET : https://www.sjds.net/a/477490.html
运行时间 : 0.103739s [ 吞吐率:9.64req/s ] 内存消耗:4,354.50kb 文件加载:140
缓存信息 : 0 reads,0 writes
会话信息 : SESSION_ID=36ed1473b82e5ae7a59f7bab0e65803c
/yingpanguazai/ssd/ssd1/www/www.sjds.net/public/index.php ( 0.79 KB )
/yingpanguazai/ssd/ssd1/www/www.sjds.net/vendor/autoload.php ( 0.17 KB )
/yingpanguazai/ssd/ssd1/www/www.sjds.net/vendor/composer/autoload_real.php ( 2.49 KB )
/yingpanguazai/ssd/ssd1/www/www.sjds.net/vendor/composer/platform_check.php ( 0.90 KB )
/yingpanguazai/ssd/ssd1/www/www.sjds.net/vendor/composer/ClassLoader.php ( 14.03 KB )
/yingpanguazai/ssd/ssd1/www/www.sjds.net/vendor/composer/autoload_static.php ( 4.90 KB )
/yingpanguazai/ssd/ssd1/www/www.sjds.net/vendor/topthink/think-helper/src/helper.php ( 8.34 KB )
/yingpanguazai/ssd/ssd1/www/www.sjds.net/vendor/topthink/think-validate/src/helper.php ( 2.19 KB )
/yingpanguazai/ssd/ssd1/www/www.sjds.net/vendor/topthink/think-orm/src/helper.php ( 1.47 KB )
/yingpanguazai/ssd/ssd1/www/www.sjds.net/vendor/topthink/think-orm/stubs/load_stubs.php ( 0.16 KB )
/yingpanguazai/ssd/ssd1/www/www.sjds.net/vendor/topthink/framework/src/think/Exception.php ( 1.69 KB )
/yingpanguazai/ssd/ssd1/www/www.sjds.net/vendor/topthink/think-container/src/Facade.php ( 2.71 KB )
/yingpanguazai/ssd/ssd1/www/www.sjds.net/vendor/symfony/deprecation-contracts/function.php ( 0.99 KB )
/yingpanguazai/ssd/ssd1/www/www.sjds.net/vendor/symfony/polyfill-mbstring/bootstrap.php ( 8.26 KB )
/yingpanguazai/ssd/ssd1/www/www.sjds.net/vendor/symfony/polyfill-mbstring/bootstrap80.php ( 9.78 KB )
/yingpanguazai/ssd/ssd1/www/www.sjds.net/vendor/symfony/var-dumper/Resources/functions/dump.php ( 1.49 KB )
/yingpanguazai/ssd/ssd1/www/www.sjds.net/vendor/topthink/think-dumper/src/helper.php ( 0.18 KB )
/yingpanguazai/ssd/ssd1/www/www.sjds.net/vendor/symfony/var-dumper/VarDumper.php ( 4.30 KB )
/yingpanguazai/ssd/ssd1/www/www.sjds.net/vendor/topthink/framework/src/think/App.php ( 15.30 KB )
/yingpanguazai/ssd/ssd1/www/www.sjds.net/vendor/topthink/think-container/src/Container.php ( 15.76 KB )
/yingpanguazai/ssd/ssd1/www/www.sjds.net/vendor/psr/container/src/ContainerInterface.php ( 1.02 KB )
/yingpanguazai/ssd/ssd1/www/www.sjds.net/app/provider.php ( 0.19 KB )
/yingpanguazai/ssd/ssd1/www/www.sjds.net/vendor/topthink/framework/src/think/Http.php ( 6.04 KB )
/yingpanguazai/ssd/ssd1/www/www.sjds.net/vendor/topthink/think-helper/src/helper/Str.php ( 7.29 KB )
/yingpanguazai/ssd/ssd1/www/www.sjds.net/vendor/topthink/framework/src/think/Env.php ( 4.68 KB )
/yingpanguazai/ssd/ssd1/www/www.sjds.net/app/common.php ( 0.03 KB )
/yingpanguazai/ssd/ssd1/www/www.sjds.net/vendor/topthink/framework/src/helper.php ( 18.78 KB )
/yingpanguazai/ssd/ssd1/www/www.sjds.net/vendor/topthink/framework/src/think/Config.php ( 5.54 KB )
/yingpanguazai/ssd/ssd1/www/www.sjds.net/config/app.php ( 0.95 KB )
/yingpanguazai/ssd/ssd1/www/www.sjds.net/config/cache.php ( 0.78 KB )
/yingpanguazai/ssd/ssd1/www/www.sjds.net/config/console.php ( 0.23 KB )
/yingpanguazai/ssd/ssd1/www/www.sjds.net/config/cookie.php ( 0.56 KB )
/yingpanguazai/ssd/ssd1/www/www.sjds.net/config/database.php ( 2.48 KB )
/yingpanguazai/ssd/ssd1/www/www.sjds.net/vendor/topthink/framework/src/think/facade/Env.php ( 1.67 KB )
/yingpanguazai/ssd/ssd1/www/www.sjds.net/config/filesystem.php ( 0.61 KB )
/yingpanguazai/ssd/ssd1/www/www.sjds.net/config/lang.php ( 0.91 KB )
/yingpanguazai/ssd/ssd1/www/www.sjds.net/config/log.php ( 1.35 KB )
/yingpanguazai/ssd/ssd1/www/www.sjds.net/config/middleware.php ( 0.19 KB )
/yingpanguazai/ssd/ssd1/www/www.sjds.net/config/route.php ( 1.89 KB )
/yingpanguazai/ssd/ssd1/www/www.sjds.net/config/session.php ( 0.57 KB )
/yingpanguazai/ssd/ssd1/www/www.sjds.net/config/trace.php ( 0.34 KB )
/yingpanguazai/ssd/ssd1/www/www.sjds.net/config/view.php ( 0.82 KB )
/yingpanguazai/ssd/ssd1/www/www.sjds.net/app/event.php ( 0.25 KB )
/yingpanguazai/ssd/ssd1/www/www.sjds.net/vendor/topthink/framework/src/think/Event.php ( 7.67 KB )
/yingpanguazai/ssd/ssd1/www/www.sjds.net/app/service.php ( 0.13 KB )
/yingpanguazai/ssd/ssd1/www/www.sjds.net/app/AppService.php ( 0.26 KB )
/yingpanguazai/ssd/ssd1/www/www.sjds.net/vendor/topthink/framework/src/think/Service.php ( 1.64 KB )
/yingpanguazai/ssd/ssd1/www/www.sjds.net/vendor/topthink/framework/src/think/Lang.php ( 7.35 KB )
/yingpanguazai/ssd/ssd1/www/www.sjds.net/vendor/topthink/framework/src/lang/zh-cn.php ( 13.70 KB )
/yingpanguazai/ssd/ssd1/www/www.sjds.net/vendor/topthink/framework/src/think/initializer/Error.php ( 3.31 KB )
/yingpanguazai/ssd/ssd1/www/www.sjds.net/vendor/topthink/framework/src/think/initializer/RegisterService.php ( 1.33 KB )
/yingpanguazai/ssd/ssd1/www/www.sjds.net/vendor/services.php ( 0.14 KB )
/yingpanguazai/ssd/ssd1/www/www.sjds.net/vendor/topthink/framework/src/think/service/PaginatorService.php ( 1.52 KB )
/yingpanguazai/ssd/ssd1/www/www.sjds.net/vendor/topthink/framework/src/think/service/ValidateService.php ( 0.99 KB )
/yingpanguazai/ssd/ssd1/www/www.sjds.net/vendor/topthink/framework/src/think/service/ModelService.php ( 2.04 KB )
/yingpanguazai/ssd/ssd1/www/www.sjds.net/vendor/topthink/think-trace/src/Service.php ( 0.77 KB )
/yingpanguazai/ssd/ssd1/www/www.sjds.net/vendor/topthink/framework/src/think/Middleware.php ( 6.72 KB )
/yingpanguazai/ssd/ssd1/www/www.sjds.net/vendor/topthink/framework/src/think/initializer/BootService.php ( 0.77 KB )
/yingpanguazai/ssd/ssd1/www/www.sjds.net/vendor/topthink/think-orm/src/Paginator.php ( 11.86 KB )
/yingpanguazai/ssd/ssd1/www/www.sjds.net/vendor/topthink/think-validate/src/Validate.php ( 63.20 KB )
/yingpanguazai/ssd/ssd1/www/www.sjds.net/vendor/topthink/think-orm/src/Model.php ( 23.55 KB )
/yingpanguazai/ssd/ssd1/www/www.sjds.net/vendor/topthink/think-orm/src/model/concern/Attribute.php ( 21.05 KB )
/yingpanguazai/ssd/ssd1/www/www.sjds.net/vendor/topthink/think-orm/src/model/concern/AutoWriteData.php ( 4.21 KB )
/yingpanguazai/ssd/ssd1/www/www.sjds.net/vendor/topthink/think-orm/src/model/concern/Conversion.php ( 6.44 KB )
/yingpanguazai/ssd/ssd1/www/www.sjds.net/vendor/topthink/think-orm/src/model/concern/DbConnect.php ( 5.16 KB )
/yingpanguazai/ssd/ssd1/www/www.sjds.net/vendor/topthink/think-orm/src/model/concern/ModelEvent.php ( 2.33 KB )
/yingpanguazai/ssd/ssd1/www/www.sjds.net/vendor/topthink/think-orm/src/model/concern/RelationShip.php ( 28.29 KB )
/yingpanguazai/ssd/ssd1/www/www.sjds.net/vendor/topthink/think-helper/src/contract/Arrayable.php ( 0.09 KB )
/yingpanguazai/ssd/ssd1/www/www.sjds.net/vendor/topthink/think-helper/src/contract/Jsonable.php ( 0.13 KB )
/yingpanguazai/ssd/ssd1/www/www.sjds.net/vendor/topthink/think-orm/src/model/contract/Modelable.php ( 0.09 KB )
/yingpanguazai/ssd/ssd1/www/www.sjds.net/vendor/topthink/framework/src/think/Db.php ( 2.88 KB )
/yingpanguazai/ssd/ssd1/www/www.sjds.net/vendor/topthink/think-orm/src/DbManager.php ( 8.52 KB )
/yingpanguazai/ssd/ssd1/www/www.sjds.net/vendor/topthink/framework/src/think/Log.php ( 6.28 KB )
/yingpanguazai/ssd/ssd1/www/www.sjds.net/vendor/topthink/framework/src/think/Manager.php ( 3.92 KB )
/yingpanguazai/ssd/ssd1/www/www.sjds.net/vendor/psr/log/src/LoggerTrait.php ( 2.69 KB )
/yingpanguazai/ssd/ssd1/www/www.sjds.net/vendor/psr/log/src/LoggerInterface.php ( 2.71 KB )
/yingpanguazai/ssd/ssd1/www/www.sjds.net/vendor/topthink/framework/src/think/Cache.php ( 4.92 KB )
/yingpanguazai/ssd/ssd1/www/www.sjds.net/vendor/psr/simple-cache/src/CacheInterface.php ( 4.71 KB )
/yingpanguazai/ssd/ssd1/www/www.sjds.net/vendor/topthink/think-helper/src/helper/Arr.php ( 16.63 KB )
/yingpanguazai/ssd/ssd1/www/www.sjds.net/vendor/topthink/framework/src/think/cache/driver/File.php ( 7.84 KB )
/yingpanguazai/ssd/ssd1/www/www.sjds.net/vendor/topthink/framework/src/think/cache/Driver.php ( 9.03 KB )
/yingpanguazai/ssd/ssd1/www/www.sjds.net/vendor/topthink/framework/src/think/contract/CacheHandlerInterface.php ( 1.99 KB )
/yingpanguazai/ssd/ssd1/www/www.sjds.net/app/Request.php ( 0.09 KB )
/yingpanguazai/ssd/ssd1/www/www.sjds.net/vendor/topthink/framework/src/think/Request.php ( 55.78 KB )
/yingpanguazai/ssd/ssd1/www/www.sjds.net/app/middleware.php ( 0.25 KB )
/yingpanguazai/ssd/ssd1/www/www.sjds.net/vendor/topthink/framework/src/think/Pipeline.php ( 2.61 KB )
/yingpanguazai/ssd/ssd1/www/www.sjds.net/vendor/topthink/think-trace/src/TraceDebug.php ( 3.40 KB )
/yingpanguazai/ssd/ssd1/www/www.sjds.net/vendor/topthink/framework/src/think/middleware/SessionInit.php ( 1.94 KB )
/yingpanguazai/ssd/ssd1/www/www.sjds.net/vendor/topthink/framework/src/think/Session.php ( 1.80 KB )
/yingpanguazai/ssd/ssd1/www/www.sjds.net/vendor/topthink/framework/src/think/session/driver/File.php ( 6.27 KB )
/yingpanguazai/ssd/ssd1/www/www.sjds.net/vendor/topthink/framework/src/think/contract/SessionHandlerInterface.php ( 0.87 KB )
/yingpanguazai/ssd/ssd1/www/www.sjds.net/vendor/topthink/framework/src/think/session/Store.php ( 7.12 KB )
/yingpanguazai/ssd/ssd1/www/www.sjds.net/vendor/topthink/framework/src/think/Route.php ( 23.73 KB )
/yingpanguazai/ssd/ssd1/www/www.sjds.net/vendor/topthink/framework/src/think/route/RuleName.php ( 5.75 KB )
/yingpanguazai/ssd/ssd1/www/www.sjds.net/vendor/topthink/framework/src/think/route/Domain.php ( 2.53 KB )
/yingpanguazai/ssd/ssd1/www/www.sjds.net/vendor/topthink/framework/src/think/route/RuleGroup.php ( 22.43 KB )
/yingpanguazai/ssd/ssd1/www/www.sjds.net/vendor/topthink/framework/src/think/route/Rule.php ( 26.95 KB )
/yingpanguazai/ssd/ssd1/www/www.sjds.net/vendor/topthink/framework/src/think/route/RuleItem.php ( 9.78 KB )
/yingpanguazai/ssd/ssd1/www/www.sjds.net/route/app.php ( 1.72 KB )
/yingpanguazai/ssd/ssd1/www/www.sjds.net/vendor/topthink/framework/src/think/facade/Route.php ( 4.70 KB )
/yingpanguazai/ssd/ssd1/www/www.sjds.net/vendor/topthink/framework/src/think/route/dispatch/Controller.php ( 4.74 KB )
/yingpanguazai/ssd/ssd1/www/www.sjds.net/vendor/topthink/framework/src/think/route/Dispatch.php ( 10.44 KB )
/yingpanguazai/ssd/ssd1/www/www.sjds.net/app/controller/Index.php ( 4.81 KB )
/yingpanguazai/ssd/ssd1/www/www.sjds.net/app/BaseController.php ( 2.05 KB )
/yingpanguazai/ssd/ssd1/www/www.sjds.net/vendor/topthink/think-orm/src/facade/Db.php ( 0.93 KB )
/yingpanguazai/ssd/ssd1/www/www.sjds.net/vendor/topthink/think-orm/src/db/connector/Mysql.php ( 5.44 KB )
/yingpanguazai/ssd/ssd1/www/www.sjds.net/vendor/topthink/think-orm/src/db/PDOConnection.php ( 52.47 KB )
/yingpanguazai/ssd/ssd1/www/www.sjds.net/vendor/topthink/think-orm/src/db/Connection.php ( 8.39 KB )
/yingpanguazai/ssd/ssd1/www/www.sjds.net/vendor/topthink/think-orm/src/db/ConnectionInterface.php ( 4.57 KB )
/yingpanguazai/ssd/ssd1/www/www.sjds.net/vendor/topthink/think-orm/src/db/builder/Mysql.php ( 16.58 KB )
/yingpanguazai/ssd/ssd1/www/www.sjds.net/vendor/topthink/think-orm/src/db/Builder.php ( 24.06 KB )
/yingpanguazai/ssd/ssd1/www/www.sjds.net/vendor/topthink/think-orm/src/db/BaseBuilder.php ( 27.50 KB )
/yingpanguazai/ssd/ssd1/www/www.sjds.net/vendor/topthink/think-orm/src/db/Query.php ( 15.71 KB )
/yingpanguazai/ssd/ssd1/www/www.sjds.net/vendor/topthink/think-orm/src/db/BaseQuery.php ( 45.13 KB )
/yingpanguazai/ssd/ssd1/www/www.sjds.net/vendor/topthink/think-orm/src/db/concern/TimeFieldQuery.php ( 7.43 KB )
/yingpanguazai/ssd/ssd1/www/www.sjds.net/vendor/topthink/think-orm/src/db/concern/AggregateQuery.php ( 3.26 KB )
/yingpanguazai/ssd/ssd1/www/www.sjds.net/vendor/topthink/think-orm/src/db/concern/ModelRelationQuery.php ( 20.07 KB )
/yingpanguazai/ssd/ssd1/www/www.sjds.net/vendor/topthink/think-orm/src/db/concern/ParamsBind.php ( 3.66 KB )
/yingpanguazai/ssd/ssd1/www/www.sjds.net/vendor/topthink/think-orm/src/db/concern/ResultOperation.php ( 7.01 KB )
/yingpanguazai/ssd/ssd1/www/www.sjds.net/vendor/topthink/think-orm/src/db/concern/WhereQuery.php ( 19.37 KB )
/yingpanguazai/ssd/ssd1/www/www.sjds.net/vendor/topthink/think-orm/src/db/concern/JoinAndViewQuery.php ( 7.11 KB )
/yingpanguazai/ssd/ssd1/www/www.sjds.net/vendor/topthink/think-orm/src/db/concern/TableFieldInfo.php ( 2.63 KB )
/yingpanguazai/ssd/ssd1/www/www.sjds.net/vendor/topthink/think-orm/src/db/concern/Transaction.php ( 2.77 KB )
/yingpanguazai/ssd/ssd1/www/www.sjds.net/vendor/topthink/framework/src/think/log/driver/File.php ( 5.96 KB )
/yingpanguazai/ssd/ssd1/www/www.sjds.net/vendor/topthink/framework/src/think/contract/LogHandlerInterface.php ( 0.86 KB )
/yingpanguazai/ssd/ssd1/www/www.sjds.net/vendor/topthink/framework/src/think/log/Channel.php ( 3.89 KB )
/yingpanguazai/ssd/ssd1/www/www.sjds.net/vendor/topthink/framework/src/think/event/LogRecord.php ( 1.02 KB )
/yingpanguazai/ssd/ssd1/www/www.sjds.net/vendor/topthink/think-helper/src/Collection.php ( 16.47 KB )
/yingpanguazai/ssd/ssd1/www/www.sjds.net/vendor/topthink/framework/src/think/facade/View.php ( 1.70 KB )
/yingpanguazai/ssd/ssd1/www/www.sjds.net/vendor/topthink/framework/src/think/View.php ( 4.39 KB )
/yingpanguazai/ssd/ssd1/www/www.sjds.net/vendor/topthink/framework/src/think/Response.php ( 8.81 KB )
/yingpanguazai/ssd/ssd1/www/www.sjds.net/vendor/topthink/framework/src/think/response/View.php ( 3.29 KB )
/yingpanguazai/ssd/ssd1/www/www.sjds.net/vendor/topthink/framework/src/think/Cookie.php ( 6.06 KB )
/yingpanguazai/ssd/ssd1/www/www.sjds.net/vendor/topthink/think-view/src/Think.php ( 8.38 KB )
/yingpanguazai/ssd/ssd1/www/www.sjds.net/vendor/topthink/framework/src/think/contract/TemplateHandlerInterface.php ( 1.60 KB )
/yingpanguazai/ssd/ssd1/www/www.sjds.net/vendor/topthink/think-template/src/Template.php ( 46.61 KB )
/yingpanguazai/ssd/ssd1/www/www.sjds.net/vendor/topthink/think-template/src/template/driver/File.php ( 2.41 KB )
/yingpanguazai/ssd/ssd1/www/www.sjds.net/vendor/topthink/think-template/src/template/contract/DriverInterface.php ( 0.86 KB )
/yingpanguazai/ssd/ssd1/www/www.sjds.net/runtime/temp/5febe16c9207553ef9b4c4406f7af920.php ( 12.06 KB )
/yingpanguazai/ssd/ssd1/www/www.sjds.net/vendor/topthink/think-trace/src/Html.php ( 4.42 KB )
CONNECT:[ UseTime:0.000459s ] mysql:host=127.0.0.1;port=3306;dbname=www_sjds;charset=utf8mb4
SHOW FULL COLUMNS FROM `fenlei` [ RunTime:0.000700s ]
SELECT * FROM `fenlei` WHERE `fid` = 0 [ RunTime:0.000259s ]
SELECT * FROM `fenlei` WHERE `fid` = 63 [ RunTime:0.000281s ]
SHOW FULL COLUMNS FROM `set` [ RunTime:0.000471s ]
SELECT * FROM `set` [ RunTime:0.000194s ]
SHOW FULL COLUMNS FROM `article` [ RunTime:0.000505s ]
SELECT * FROM `article` WHERE `id` = 477490 LIMIT 1 [ RunTime:0.000630s ]
UPDATE `article` SET `lasttime` = 1776486737 WHERE `id` = 477490 [ RunTime:0.010581s ]
SELECT * FROM `fenlei` WHERE `id` = 65 LIMIT 1 [ RunTime:0.000744s ]
SELECT * FROM `article` WHERE `id` < 477490 ORDER BY `id` DESC LIMIT 1 [ RunTime:0.000495s ]
SELECT * FROM `article` WHERE `id` > 477490 ORDER BY `id` ASC LIMIT 1 [ RunTime:0.001695s ]
SELECT * FROM `article` WHERE `id` < 477490 ORDER BY `id` DESC LIMIT 10 [ RunTime:0.000900s ]
SELECT * FROM `article` WHERE `id` < 477490 ORDER BY `id` DESC LIMIT 10,10 [ RunTime:0.000821s ]
SELECT * FROM `article` WHERE `id` < 477490 ORDER BY `id` DESC LIMIT 20,10 [ RunTime:0.000781s ]
0.105442s