




亲爱的同学们:
你是否曾经在学习中遇到过课本上的知识不知会以何种形式在考试中出现,又会考察到何种难度的情况?
每一套试卷都是初数何老师精心挑选整理,为你带来启示和思考。
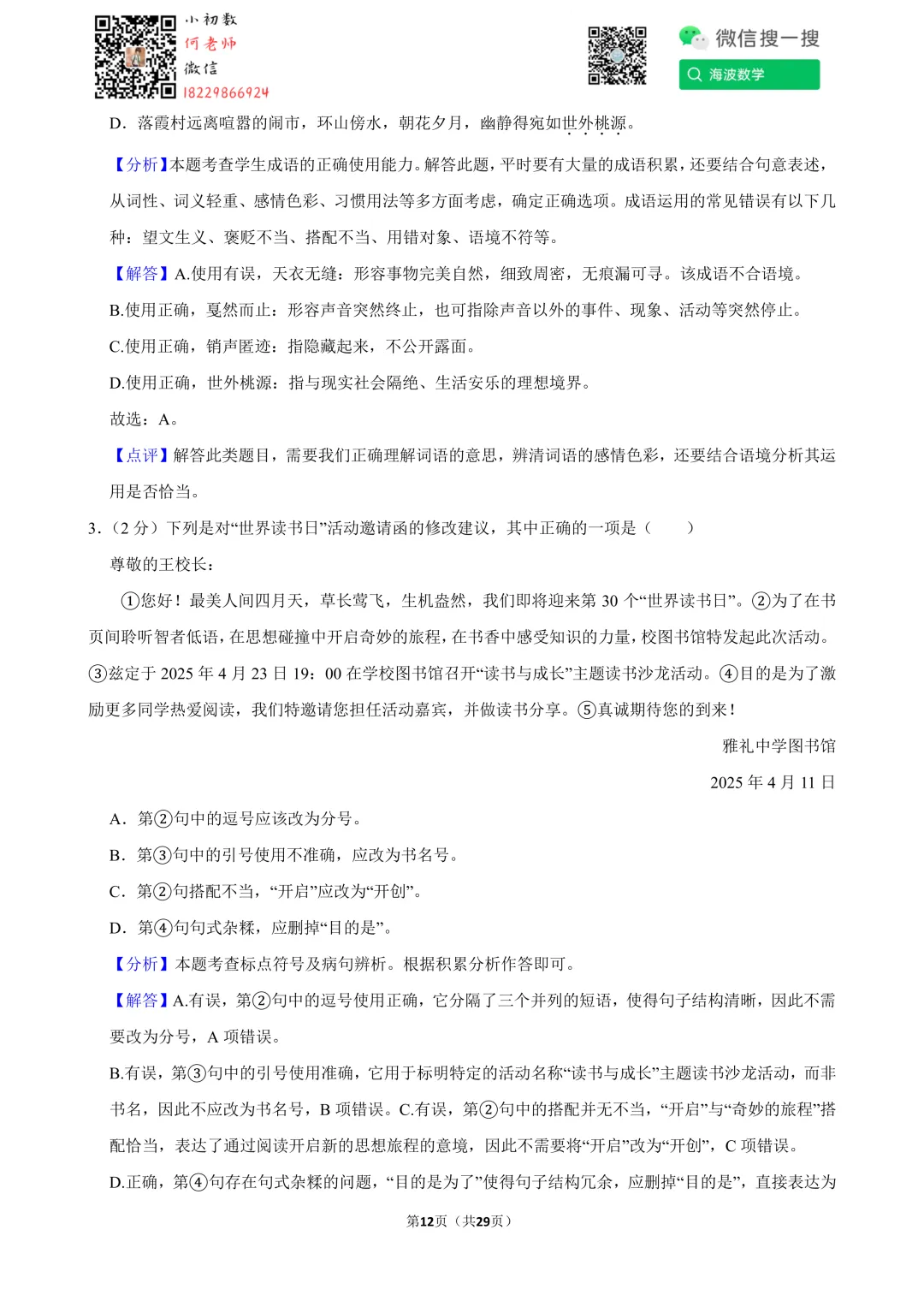
欢迎将这些文章分享给你的同学或者分享至班级群。同时,你也可以在分享的过程中,与同学们一起讨论、交流,相互学习,共同进步。
尊敬的家长朋友们:
您一定非常关心孩子的学习情况,但可能不知如何帮助孩子学习,又或者苦于找不到优质的课后习题和学习资料。
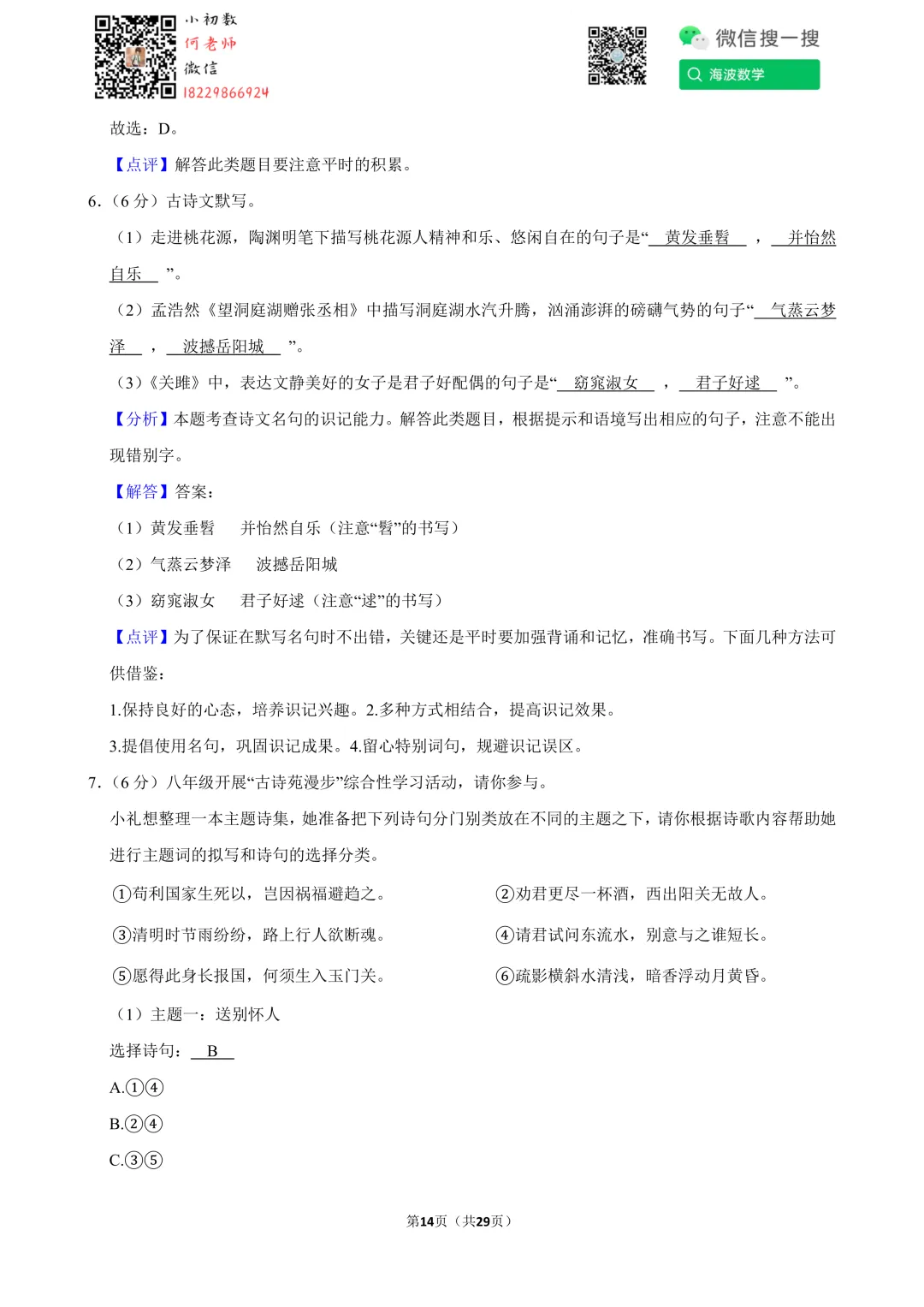
这些试卷和资料都是非常优质的教辅资源,既有非常详细的答案解析。它们会为您在教育孩子的过程中提供一些有益的参考和启示。
欢迎将这些文章分享给您的朋友或者分享在家长群。让更多的家长和孩子看到这些宝贵的资料,共同助力孩子的成长和进步。同时,您也可以与其他家长一起交流心得,分享教育经验。
亲爱的教师朋友们:
作为教育者,您一直致力于为学生提供优质的教学资源和改进教学方法。这些文章可能会为您的教学工作带来一些新的思路和灵感。
欢迎将这些文章分享给您的学生或者在朋友圈里传播。让更多的人看到这些有价值的资料,为更多的学生提供帮助和启迪。同时,您也可以与其他教师一起分享这些文章,共同探讨教学方法和策略,共同提高教学效果。
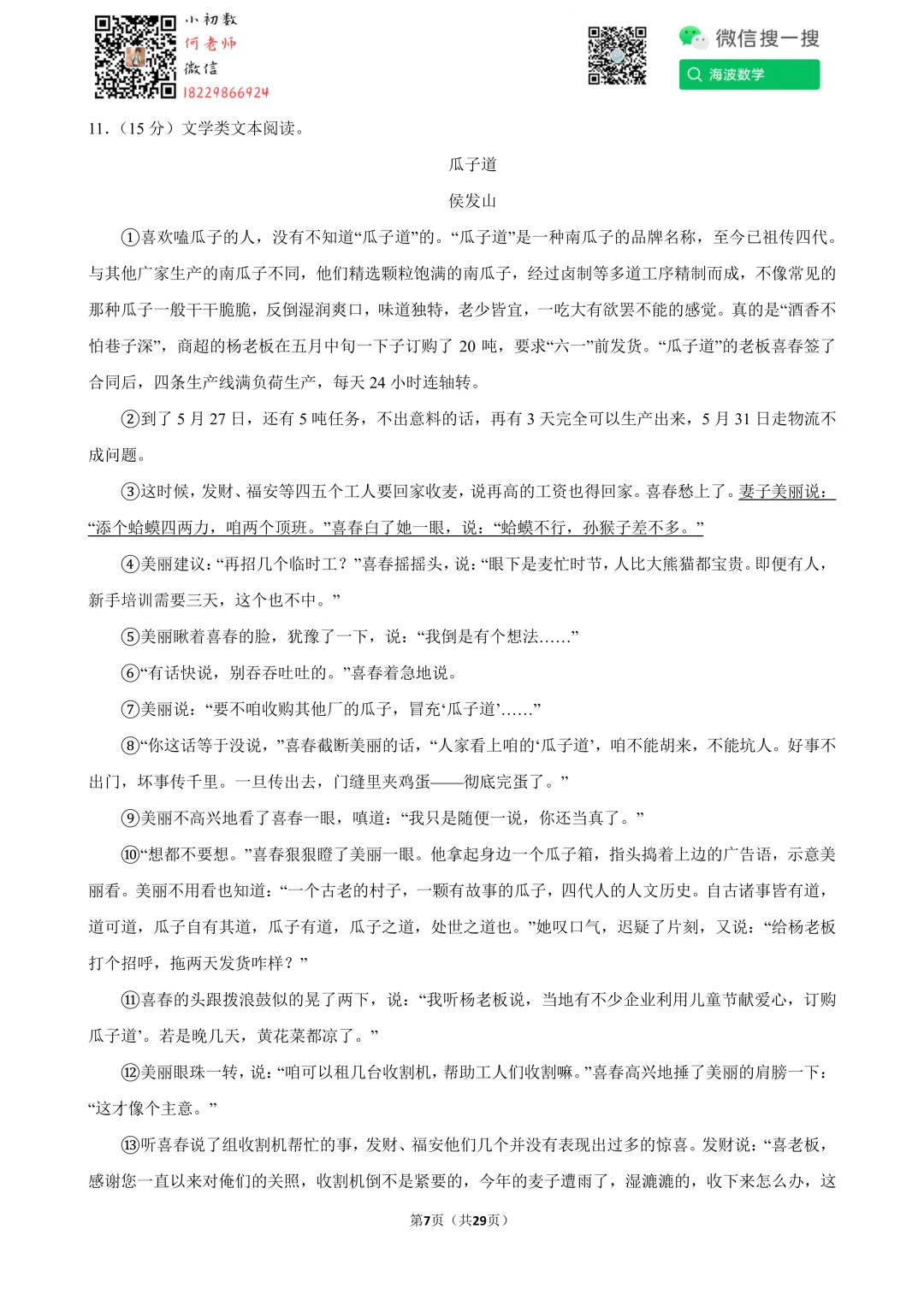
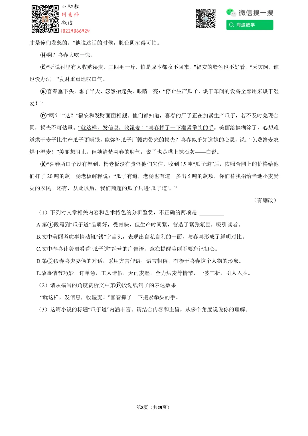
点击图片了解课程信息

点击快团团购买纸质档资料
电子档资料试卷获取方式
①扫码添加何老师微信进对应年级资料分享微信群


②夸克网盘批量获取电子档


③百度网盘批量获取电子档


④小程序下载或打印电子档

试卷
关注海波数学
学习不迷路!










答案解析
关注海波数学
学习不迷路!




















想获取更多试卷资料的看这里


📚 小初学习资料汇总 📚
为了帮助大家更高效地获取资料,我整理了一份小初学习资料汇总表格,其中包括往期发布内容分类汇总。
你可以通过复制下方链接在浏览器中打开或点击文末左下方的阅读原文,还可通过长按图片识别二维码,快速寻找和获取所需的资料,轻松保存!
资料内容涵盖广泛,涉及多个学科,为你的学习提供有力支持。希望这份资料能够助你一臂之力,提升学习效果,轻松应对考试!
祝大家学习进步,考试顺利!🌟
复制下方链接在浏览器中打开

https://kdocs.cn/l/ceiqAjN1yxxK
扫描二维码


快来将海波数学设为“星标”!只需四步即可置顶成功!就能及时接收最新的试卷推送!您还等什么!赶紧行动吧!
第一步
×
···
海波数学
海波数学今天
跟随步骤为我标星 跟随步骤为我标星
第二步
<
···

海波数学
让我们一起在学习的道路上不断前行、不断进步!
第三步
设为星标
更多资料
推荐给朋友
设置
取消
★成功
订阅号
···
搜索

海波数学★
关注我

海波数学
关注我

海波数学
关注我



点击“阅读原文”查看小、初资料汇总