(1)名词解释(难度:★★)
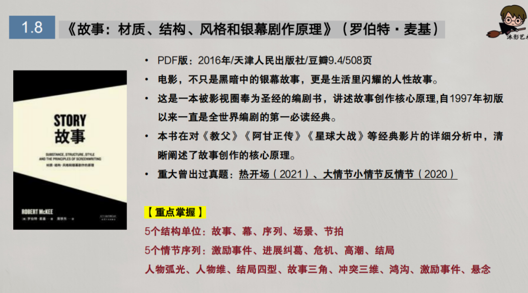
🎬整体分析:本次名词解释题目难度适中,所涉及的内容包含了电影理论、电影艺术基础、纪录片等知识板块。机构基础课程知识与小班模卷讲解内容基本能做到考题的全覆盖。“激励事件”一题体现了重大在出题时依旧会对于创作类的知识进行针对性考察,这已经不是第一次考察《故事》这本必读参考书了,往年曾出过“大情节、小情节、反情节”、“热开场”;而“文化霸权”这样的偏难点知识我们也在七模考试中针对伯明翰学派进行了补充,相信大家也能应对自如。“互动式纪录片”也在我们教材中作为重点补充内容给大家划过重点。
✍🏻备考策略:沐影的基础课、小班课和押题模拟的内容基本能够做到对名词解释考题的全覆盖,并且许多题目在小班课中已经反复强调。只要在备考过程中对基础知识做到熟练掌握,平时对小班课的内容进行理解掌握,在考场上应该就能较为快速全面地进行作答。由于名词解释的分值较低,为4分,数量较多,为5个,因此在作答时要注意时间,尽量直击要点、快速作答。
(2)简答题(难度:★★★)
🎬整体分析:简答题的整体难度较往年相比有所提升,重点体现在第三和第五题,题目类别集中在电影、纪录片、传媒板块知识进行考察,内容相对较多。从数量上看简答题和去年体量持平,保持在5个,但分值从往年的10分上涨为12分,这也对考生的答题速度提出了更高的要求。从内容上来看,对《视觉快感与叙事电影》的的考察表明了女性主义电影理论批评仍然是重大考察的重点内容,在小班课上也进行反复强调考生需要对此篇论文原文进行阅读,提炼重点,并结合好莱坞的电影来谈。针对第三题中结合仪式理论来分析一下影院空间与流媒体平台的观影差异,我们在广电刷题班中也补充了相应的知识。而像纪录片板块,这两年重大加重了对此的考察,也作为我在教学中反复强调的重点,直接电影曾经也是我们历年真题中考频非常高的知识点,学生们应当对此不陌生。
✍🏻备考策略:考生在备考过程中不仅要对基础重点知识进行熟练掌握,也要对偏难知识有一定的了解意识;同时要对重大重点出题范围进行细致掌握。对于偏难题目,即使并不熟悉,也可以通过已学内容进行联系作答,小班课与模拟题涉及过的重点内容,可以综合已知知识对未知知识进行构建作答。
(3)论述题(难度:★★)
🎬整体分析:从数量上看,论述题还是保持2题的数量,而分值有所下降,每题分值相较去年再次下降了5分,变为35分。从内容上来看,论述题难度难度适中,整体的论述空间较大。第一题问的是“数字媒体技术发展的背景下,论述虚拟现实主义兴起如何挑战和拓展巴赞的摄影像本体论”。而我们在模拟卷中多次针对当下的创作环境,无论是媒介理论出发还是电影理论出发,都有不同层面、维度的反思的“摄影影响本体论”的现实思考。其次第二题从经典电影理论到现代电影理论的转型,问询转型对影视批评实践的意义。我们也在电影理论课堂上讲得很透彻了,只要紧跟小班模拟题的练习并认真学习讲解课,该题的作答会比较得心应手。
✍🏻备考策略:从论述题来看,重大在考察时比较注重行业热点议题,题目具有一定的时代性,这与平时小班模拟题的出题取向是一致的。备考时需要在挖掘当下热点进行积累的同时,关注与热点相关的史论,认真学习掌握小班组群内的讯息和知识分享。在具体作答时,要注意审清题目,做到统筹规划,分点合理,逻辑清晰,内容充实。
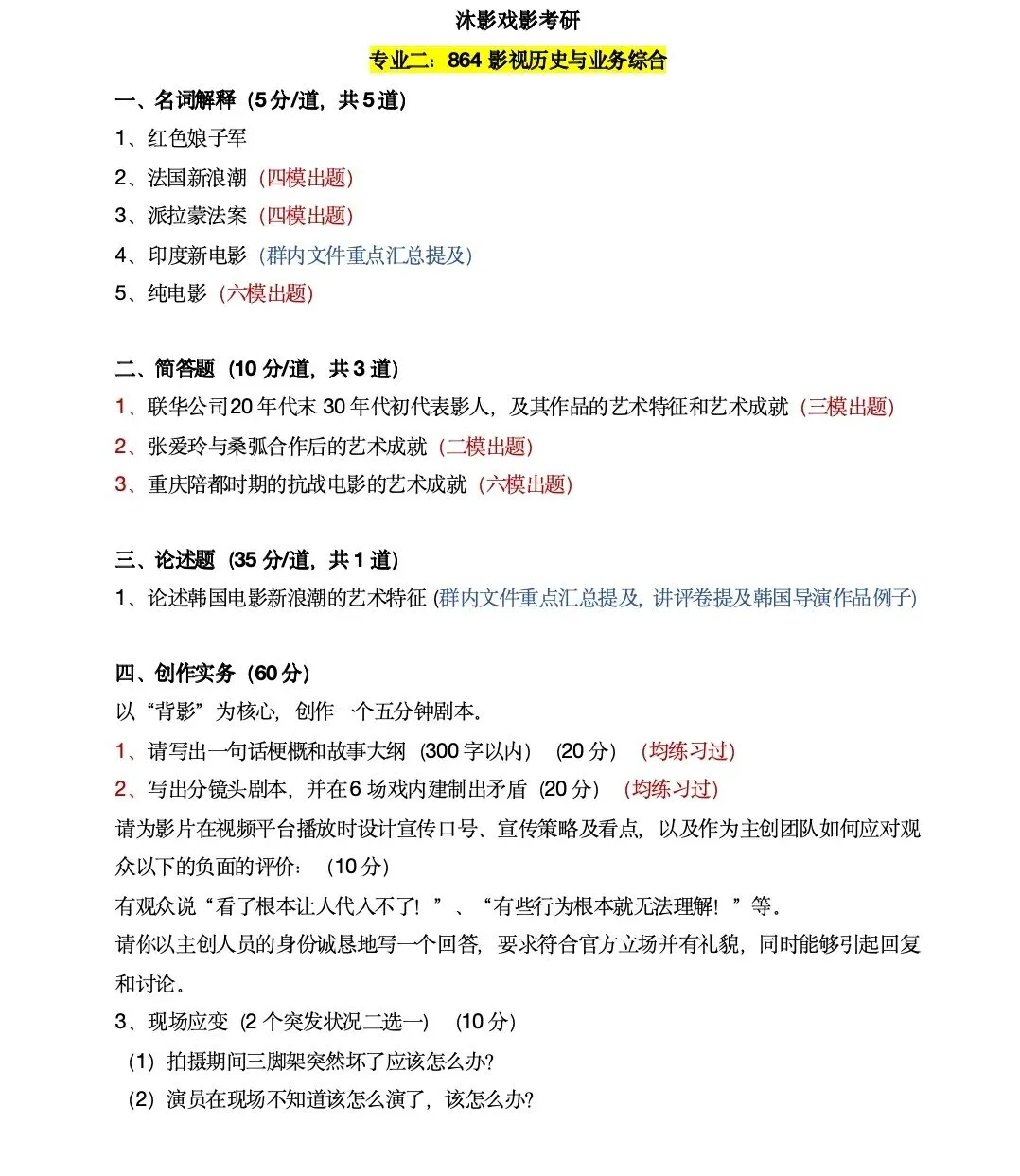
🎬专业二真题及分析
(1)名词解释(难度:★★)
🎬整体分析:刚出改革通知时几乎所有人都被学院的操作吓了一大跳,但学姐也说过老师绝不会可以刁难考生,所以可以放宽心,掌握好中外影史按部就班就行。这次题目一出果不其然,题目难度一般,重点考察中外电影史的掌握情况。机构基础课程知识与小班模卷讲解内容基本能做到考题的全覆盖。除了“印度新浪潮”一题略微偏难外,其余四题都是学习中的基础知识。而针对第四题,学姐早就暑假已经进行了世界电影浪潮与重要运动的汇总,在课堂上反复强调让学生们熟记背诵掌握。
✍🏻备考策略:沐影的基础课、小班课和押题模拟的内容基本能够做到对名词解释考题的全覆盖,并且许多题目在小班课中已经反复强调。只要在备考过程中对基础知识做到熟练掌握,平时对小班课的内容进行理解掌握,在考场上应该就能较为快速全面地进行作答。专业二的名词解释的分值为5分,且有5个,比专业一略高一点。在作答时要注意时间,尽量直击要点、快速作答。
(2)简答题(难度:★★)
🎬整体分析:今年简答题非常简单,全部聚焦在中国电影史的考察上。2025年正值中国电影诞生120周年、也是中国人民抗日战争暨世界反法西斯战争胜利80周年。像这样特殊的时间节点都有可能作为学院出题的方向,所以这三题在我们的模卷练习中都出现过几乎一样的题目,相信大家并不会觉得题目陌生,完全可以做到应对自如。
✍🏻备考策略:考生在备考过程中不仅要对基础重点知识进行熟练掌握,也要对偏难知识有一定的了解意识;同时要针对特殊的年份节点做好相应的资料补充与例证拓展。
(3)论述题(难度:★★)
🎬整体分析:从数量上看,专业二的论述题减少了题量,只有1题,分值与专业一论述题持平。从内容上来看,论述题难度较为简单,问得很明确——韩国电影新浪潮。韩国电影近些年来在国际市场上表现尚佳,屡获大奖,而今年最有爆点的就是朴赞郁的新片《无可奈何》,针对韩国电影的考察重大也算是跟上了一波热点。
✍🏻备考策略:从论述题来看,重大在考察时比较注重行业热点议题,题目具有一定的时代性,这与平时小班模拟题的出题取向是一致的。备考时需要在挖掘当下热点进行积累的同时,关注与热点相关的史论,认真学习掌握小班组群内的讯息和知识分享。在具体作答时,要注意审清题目,做到统筹规划,分点合理,逻辑清晰,内容充实。
(4)创作事务(难度:★★)
🎬整体分析:此板块考察的内容比较多,但难度适中,也算是对学硕同学比较友好。梳理历年真题我们可以发现重大的剧作类创作无非三种方向:关键词写作、命题式写作、材料续写。其中材料续写是近四年来反复出现的类型,我们练习该类型比较多,但其他两类也已经没有遗漏过。本次命题组选择命题式的《背影》作为剧作考题,创作的空间非常大。而考察的一句话故事梗概写作、故事大纲300字写作、分镜头脚本创作在日常练笔和模卷考试中我们也练习过很多次,完全是在大家的舒适圈。而“宣传口号、宣传策略及看点、回应负面评价、现场突发状况应变能力”是往年真题中从未出现的,新增了影视生产环节中的拍摄中期、宣发后期内容的考察。
⭐️无论是前期创作还是后期宣传都是产业链中的重要一环,这说明学院非常重视影视发展的综合性。因此,考生需要提升自己的综合素质,增强讯息灵敏度,成为复合型人才。
👆🏻作者论(一模、四模出题)
👆🏻镜像阶段(理论课重点讲解)
👆🏻激励事件(小班课重点提炼)
👆🏻文化霸权(七模出题,广电刷题班讲解)

👆🏻请结合劳拉穆尔韦视觉快感与叙事电影分析男性凝视(三模出题)
👆🏻请结合元电影分析其创作机制特征(五模出题)
👆🏻请结合仪式理论分析影院空间和流媒体观看差异(广电刷题班讲解)
👆🏻简述布莱希特间离效果(一模出题)
👆🏻数字媒体技术发展的背景下,论述虚拟现实主义兴起如何挑战和拓展巴赞的摄影像本体论。(多次模卷论述题出题)
🎬专业二考前讲解
👆🏻法国新浪潮(四模出题)
👆🏻印度新电影(群内文件重点汇总提及)
👆🏻纯电影(六模出题)
👆🏻派拉蒙法案(四模出题)
👆🏻联华公司20年代末30年代初代表影人及作品的艺术特征和艺术成就
(三模出题)
👆🏻张爱玲与桑弧合作后的艺术成就(二模出题)
👆🏻重庆陪都时期的抗战电影的艺术成就(六模出题)
👆🏻论述韩国电影新浪潮的艺术特征(群内文件重点汇总提及,讲评卷提及韩国导演作品例子)
👆🏻一句话故事梗&故事大纲300字教学练习展示
👆🏻分镜头脚本写作教学练习展示
👧🏻学姐说:
📖沐影的课程、资料足以涵盖重大的考点,随着考纲的变化,同学们也要更加灵活性的进行备考,日拱一卒,不断提升自身应考能力,沐影陪着你一起每日进步!
🎬重大复试导学课一月开启,提前锁定名额添加锦鲤学姐!