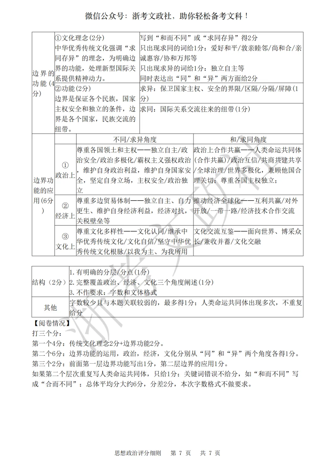
当前位置:首页>考研真题>重磅!2026年1月浙江首考政治试卷、答案、解析与评分细则

重磅!2026年1月浙江首考政治试卷、答案、解析与评分细则

  • 2026-04-19 05:40:07
重磅!2026年1月浙江首考政治试卷、答案、解析与评分细则
选择题部分解析
1.A

①:正确。材料中指出空想社会主义者在资本主义不发达的时代,只能“从头脑中构想”新社会。这体现了空想社会主义是当时不发达生产方式的产物,故选。

②:正确。他们之所以是“空想”,正是因为未能科学、深刻地揭示资本主义社会的根本矛盾和运行规律,只是从道义上进行批判和构想,故选。

③:错误这句话本身就错误,空想社会主义有设计了未来社会的美好蓝图(如乌托邦、太阳城等)。并且材料中“从头脑中构想出新社会的要素”就体现了“未来社会的美好蓝图”。故不选。

④:错误。这句话本身就错误,空想社会主义有揭露了资本主义社会的诸多弊端(如剥削、贫富分化等),只是没有抓住资本主义社会弊端的本质。故不选。

2.D

首先需要明确:“中国特色社会主义建设时期”概念

时间:1978年十一届三中全会——至今

标志:1978十一届三中全会,作出改革开放的伟大决策,正式进入中国特色社会主义新时期。

错误。中国人民抗日战争纪念馆:属于新民主主义革命时期的成就。故不选

②:错误。红旗渠纪念馆:建于20世纪60年代,是社会主义革命和建设时期的成就,不属于“中国特色社会主义建设”范畴(中国特色社会主义提出于改革开放后)。故不选。

正确。深圳改革开放展览馆:改革开放是中国特色社会主义伟大实践与成就。故选。

④:正确。十八洞村精准扶贫展览馆:脱贫攻坚、全面建成小康社会等是中国特色社会主义新时代的伟大成就。故选。

注意:四个阶段

1.新民主主义革命时期:19191949

2.社会主义革命和建设时期:19491978(建国到改革开放前)

3.改革开放和中国特色社会主义建设新时期:1978—至今

4.中国特色社会主义新时代:2017年十九大 —— 至今

3.B

①:正确。自贸区针对开放中的问题,通过“规则、规制、标准”等改革,推动了“高水平对外开放”,体现了改革与开放是相互促进的。故选。

②:错误。这句话本身就错误,中国特色社会主义才是党的全部理论和实践的主题。故不选。

③:错误。制度创新的根本目的在于解放和发展生产力,推进国家治理现代化,而不仅是“深化改革”。故不选。

④:正确。经典表述,也符合题意。故选

4.A

①:正确。评价一“成功实施了基于民意的五年规划,并将民意转变为集体福祉”,体现了以人民为中心的发展思想,“在发展中坚持人民至上的价值取向”故选。

②:正确。评价二“中长期规划…是中国治理体系的显著优势”,体现了中国特色社会主义制度优势,“确保目标实现的连续性和稳定性”体现了发展实效。综合以上分析,得出“能将制度优势转化为治理效能”的结论。故选。

③:错误。材料中的评价并未将中国道路与西方道路进行对比,也未涉及道路差异性。故不选。

④:错误。材料中的国外评价主要肯定中国自身发展成果和优势,但为提起其对世界的贡献,所以这句话有道理但不选。

5.B

①:正确。青年在“越洋直播间”讲述中国故事,有助于“传播中国声音,展现中国形象”。故选。

②:错误。材料中的“回应村民所思所想”体现了“回应社会关切”,但“完善社会治理”在材料中未直接体现,宣讲活动主要功能是宣传理论创新成果,不直接等同于完善治理体系。故不选。

③:错误。这一宣讲活动主要是传播理论创新成果、推动理论落地等,但这一活动本身并不必然直接推动理论创新。故不选。

④:正确。青年在活动中“回应村民所思所想”、“实现自我成长”,体现了“助力青年成才,培育时代新人”。故选。

6.C

①:错误。题干明确提出要“引导农户转变分散经营的思想观念”、“提升农业和农民组织化程度”,说明这一探索并非是支持分散经营,而是要克服分散经营的局限性。故不选。

②:正确。培育龙头企业、合作社,并探索“新型订单、股份合作”等模式,推动了“利益联结”,从而有利于调动不同经营主体的积极性。故选。

③:正确。首先,集体经济,是部分劳动者共同占有生产资料的公有制经济。而农村合作社是集体经济的重要组织形式。通过合作社等形式“显著提升了农业和农民组织化程度”,从而能够激发集体经济的活力。故选。

④:错误。我国农村基本经营制度是“以家庭承包经营为基础、统分结合的双层经营体制”。题干中的探索是在坚持这一基本制度的前提下,创新经营方式,对这一制度进行完善,但绝不是“改变”这个基础。故不选。

7.C

①:正确。这种行为短期看可能通过不正当竞争获取用户和流量,但这并非真正的“市场竞争力”。真正的竞争力应来自技术、产品和服务等方面。换个角度看,从价值色彩的方面来分析,题干明确意在批判此行为,而非肯定其短期效果。故不选。

②:正确。这些行为采用“流量劫持”、“强制跳转”、恶意不兼容”等手段,违背商业道德和诚信原则,必然会损害企业的信誉和形象。故选。

③:错误。首先需明确,生产要素一般是指资本、劳动力、技术、土地、管理、数据。而材料是指对用户自由选择应用的限制,这不是同一概念。材料行为主要影响的是市场竞争秩序与消费者权益,并不直接阻碍资本、劳动力这类生产要素的流动。故不选。

④:正确。通过技术手段恶意排斥、限制竞争对手提供网络产品和服务的权利,属于典型的不正当竞争行为,直接破坏了公平、有序的市场竞争环境。故选。

8.B

①:正确。可以计算收入增速

低收入组:20222023绝对增长2614

       增长率:2614/6601=39.6%

       20232024绝对增长327

       增长率:327/9215=3.55%

       20222025增长率:45%

高收入组:20222023绝对增长4939

       增长率:4939/90116=5.48%

       20232024绝对增长3754

       增长率:3754/95056=3.5%

       20222024增长率:9.6%

增长率都在下降,即增速放缓。故选

②:错误。“两极分化”意味着贫富差距扩大。从数据看,各组收入都在增长,且低收入组整体增速相比高收入组更快,这有利于缩小相对差距,而非加快两极分化。故不选。

③:错误。首先,劳动生产率是指生产的产品数量(或价值总量)/劳动时间(或劳动者数量)

一般而言,同一时间内,生产的产品越多/创造的价值越高 → 劳动生产率越高;

生产同样的产品,花的时间越少→ 劳动生产率越高。而材料中只提及了各组的收入情况,而并未提供任何关于“劳动生产率”的数据。故不选。

④:正确。材料可见,各组的收入在三年间均有增长,这体现了我国现行的(以按劳分配为主体、多种分配方式并存)分配制度,有效地调动了各类劳动者的积极性,推动了社会财富的增加。故选。

9.D

“旨在”选目的

①“使……成为……根基”说法错误。新时代但推动党建工作的根基是坚定理想信念宗旨(根据党的十九大报告)。

②中共中央印发《条例》,属于党内法规;“明确……,对……思想政治工作作出规定”,是“推动思想政治工作纳入制度化规范化”的体现,故选②。

③“奠定思想基础”说法错误。该条例的印发主要是提供制度规范和遵循。

④该条例明确了体制机制、目标任务等,为新时代的思想政治工作提供了明确的依据和遵循,故选④。

10.B

①全国人大常委会执法检查组检查地方政府(浙江)的法律实施情况,体现了“其他国家机关由人大产生、对它负责、受它监督”的民主集中制原则(B3 P49),故选①。

②材料提到“政府汇报执法情况”,未体现“社会管理”

③材料提到人大代表提出意见建议,这并不是其“质询权”的体现。

质询权是指人大代表有权依照法律规定的程序,对政府等机关的工作提出质问并要求答复。(B3 P48

④全国人大常委会开展执法检查,是进行“法律监督”,故选④。

11.A

①政协举行专题议政性会议,委员们积极建言献策,体现了“协商渠道的畅通”,故选①。

②政协委员结合特长建言“十五五”规划,是其“围绕中心工作参政议政”的体现,故选②。

③“政协制定规划”说法错误。规划由政府制定。

④“贯穿全过程”未体现。材料讲的是“决策前”的协商。

12.C

①材料未体现“司法救助”。司法救助是对经济困难或其他特殊困难的当事人实行的。

②法院试点“三级联动”工作机制,将执行工作下沉到镇村,镇村干部和居民协助法院工作,体现了“执行工作专业化与贯彻群众路线的有机结合”,故选②。

③“相互约束”说法错误,且材料未体现“权利人”和“义务人”的关系。

④法院的执行工作借助基层组织和居民的帮助得以更好开展(执行工作→基层治理),同时,通过参与司法协助,基层治理体系和治理能力也得到了锻炼和提升(基层治理→执行工作),从而实现了“双向赋能”,故选④。

13.A

①最新的科学研究(实践)修正了“鸡蛋高胆固醇有害”的错误认识,形成了“可放心食用但要控制量”的正确认识,这为人们的饮食行动提供了科学指导,体现了“正确认识是正确行动的先导”,故选①。

②说法错误。未经实践检验的认识可能是真理,也可能是谬误,不能断定“不具有真理性”。

③过去普遍认为鸡蛋胆固醇威胁健康,但最新研究表明这种认识是“歪曲反映”,即错误认识。

④说法正确,但与材料主旨不符(属于“过度推理”)。材料主要强调的是科学研究(实践)的发展修正了旧认识,揭示了真理,而未体现“实践水平限制人们的认识”。

14.D

【漫画解读】将所谓的“意见”挂在树上,却把树压弯了。漫画讽刺了形式主义、官僚主义。

①漫画讽刺“过度管理、言行不一”,其用意并非强调“不管或少管”,故①不选。

② 该观点侧重强调“简”,但漫画讽刺的是“只说不做”的形式主义,并非指向做事方式复杂的问题,偏离核心寓意,故②不选。

③ “崇实黜虚”指崇尚实际、摒弃虚浮,“言行合一”指说的和做的一致,精准批判了漫画里言行不一的形式主义,故选③。

④ “求真务实”要求实事求是、不搞虚的,“善作善成”强调把事情落到实处、干出成效,直接针对漫画中“务虚不务实”的行为,故选④。

15.C

①材料未涉及语言和思维源于劳动和社会交往,故①不选。

②诗意表达与古人对秋意的感知,体现了意识在反应客观世界时的能动创造性,故选②。

③古人是对自然规律的把握,并没有“建立起人为事物之间的联系”,故③不选。

④古人先有对气候的感性认识(叶落),再总结出规律(知秋),体现了感性认识与理性认识的渗透,故选④。

16.B

①正确。烈士家书是文化的记录、记载、标识、传承和表现的物化形式,是传承革命文化的重要载体。

②材料只体现了“社会效益”(“感动无数观众,好评如潮”),未体现“经济效益”(如票房等),故②不选。

③材料是文化表达形式的创新,而非“文化创作生产体制机制”的创新(25.01浙江首考T17④考过)。

④正确。通过独幕剧讲述革命故事,有助于传承弘扬革命文化。

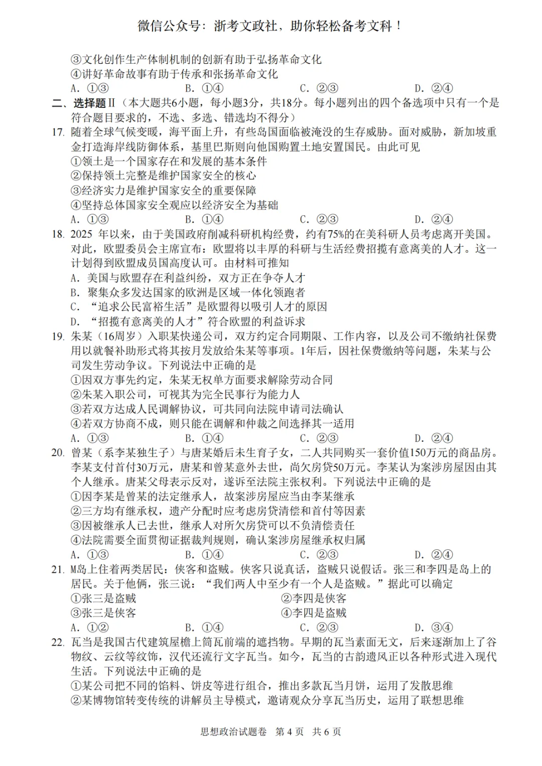
17.A

①:正确。领土是主权国家的基本构成要素之一,是国家生存发展的物质基础。两国的做法,本质上都是在维护本国领土与生存空间,体现了领土的重要性。故选。

②:错误。国家安全的核心是政治安全(国家政权、制度、意识形态安全),领土完整是国家安全的重要组成部分,但不是核心。故不选。

③:正确。新加坡“重金”打造防御体系、基里巴斯试图通过“购地”解决,这都体现了依靠经济投入应对安全威胁。说明经济实力为维护国家安全提供了物质支撑,是重要保障。故选。

④:错误。教材原文中关于总体国家安全观:“以人民安全为宗旨,政治安全为根本,经济安全为基础” 。但题干体现的是领土安全、生态安全,与经济安全无关。故不选。

18.D

A错误。题干中欧盟招揽人才,不代表“双方存在利益纠纷”。人才竞争不等于利益纠纷。故不选。

B错误。首先需要明确欧盟的区域一体化概念:欧盟的区域一体化,核心是成员国之间通过让渡部分主权,建立共同的制度、市场、政策,实现经济、政治等领域的深度融合。比如:建立统一大市场(商品、人员、资本自由流动);欧元区统一货币;共同的农业政策、关税同盟;欧盟层面的立法与超国家机构(如欧盟委员会、欧洲议会)等。

而题干里“这一计划得到欧盟成员国高度认可”,只是成员国对欧盟机构提出的一项具体政策的认可,它不涉及成员国之间的主权让渡、市场统一、共同规则制定这些一体化的核心要素,所以不能等同于“区域一体化”的体现。故不选。

C错误。欧盟的“科研与生活经费”才是得以“吸引人才”的原因,而不是“公民富裕生活”这个目标。故不选。

D正确。材料中说“计划得到成员国高度认可”,说明这是符合欧盟整体利益的策略,符合欧盟的利益诉求。故选。

19.C

①:错误。为劳动者缴纳社保是用人单位的法定义务,即使双方约定不缴社保,该约定也是无效的。用人单位未依法为劳动者缴纳社会保险费的,劳动者有权单方面解除劳动合同。故不选。

②:正确。根据《民法典》规定:16岁以上以自己劳动收入为主要生活来源的,视为完全民事行为能力人。材料虽未明说“主要生活来源”,但在司法实践中“入职快递公司”可以认为从事劳动维生。故选。

③:正确。法律规定,经依法设立的调解组织调解达成调解协议,双方当事人可以自调解协议生效之日起三十日内,共同向人民法院申请司法确认。故选。

④:错误。劳动争议的解决途径包括:协商、调解、仲裁、诉讼。协商不成的,可以先调解,也可以直接申请仲裁;对仲裁裁决不服的,还可以向法院提起诉讼。故不选。

20.D

①:错误。该房屋是曾某与唐某的夫妻共同财产,曾某只有一半份额可被继承,另一半属唐某;且而唐某父母也是唐某的法定继承人。故房屋不是李某一人继承。故不选。

②:正确。李某、唐某的父母分别为曾某与唐某的第一顺序继承人,均有权继承唐某的遗产。在分割遗产时,需要先清偿房贷、考虑房屋的首付出资情况,再对遗产份额进行分配。故选。

③:错误。继承人继承遗产的,应当在继承遗产的范围内清偿被继承人依法应当缴纳的税款和债务。因此继承人需要在继承房屋的份额内承担房贷清偿责任。故不选。

④:正确。法院审理继承纠纷案件,必须以事实为依据、以法律为准绳,全面审查证据,确认继承权归属和遗产分配方案。故选。

21.D

首先,假设张三说的是假话(即张三是盗贼)

则实际上张三和李四均不是盗贼,矛盾

故张三说的是真话(即张三是侠客)

则李四是盗贼,逻辑正确,故选③④

22.B

①该公司从文化符号“瓦当”出发,衍生出多款现代产品,属于“发散思维”,故选①。

②“转变传统的……主导模式”属于“逆向思维”本来是导游讲解,现在变成观众分享),②不选。

③该同学的观点是对现状的判断,并非“超前思维”,故③不选。

④作家比较归纳各时期瓦当特点,把分散信息整合归纳,写成文章,属于“聚合思维”,故选④。

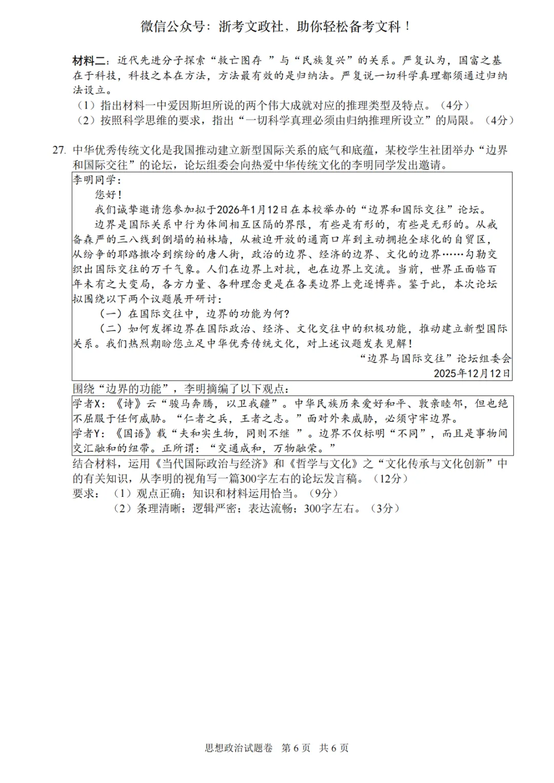
最新文章

随机文章

基本 文件 流程 错误 SQL 调试
  1. 请求信息 : 2026-04-19 11:19:56 HTTP/2.0 GET : https://www.sjds.net/a/480150.html
  2. 运行时间 : 0.226688s [ 吞吐率:4.41req/s ] 内存消耗:4,311.56kb 文件加载:140
  3. 缓存信息 : 0 reads,0 writes
  4. 会话信息 : SESSION_ID=6a5cdecd01c0616d078560a3ca17fbdc
  1. /yingpanguazai/ssd/ssd1/www/www.sjds.net/public/index.php ( 0.79 KB )
  2. /yingpanguazai/ssd/ssd1/www/www.sjds.net/vendor/autoload.php ( 0.17 KB )
  3. /yingpanguazai/ssd/ssd1/www/www.sjds.net/vendor/composer/autoload_real.php ( 2.49 KB )
  4. /yingpanguazai/ssd/ssd1/www/www.sjds.net/vendor/composer/platform_check.php ( 0.90 KB )
  5. /yingpanguazai/ssd/ssd1/www/www.sjds.net/vendor/composer/ClassLoader.php ( 14.03 KB )
  6. /yingpanguazai/ssd/ssd1/www/www.sjds.net/vendor/composer/autoload_static.php ( 4.90 KB )
  7. /yingpanguazai/ssd/ssd1/www/www.sjds.net/vendor/topthink/think-helper/src/helper.php ( 8.34 KB )
  8. /yingpanguazai/ssd/ssd1/www/www.sjds.net/vendor/topthink/think-validate/src/helper.php ( 2.19 KB )
  9. /yingpanguazai/ssd/ssd1/www/www.sjds.net/vendor/topthink/think-orm/src/helper.php ( 1.47 KB )
  10. /yingpanguazai/ssd/ssd1/www/www.sjds.net/vendor/topthink/think-orm/stubs/load_stubs.php ( 0.16 KB )
  11. /yingpanguazai/ssd/ssd1/www/www.sjds.net/vendor/topthink/framework/src/think/Exception.php ( 1.69 KB )
  12. /yingpanguazai/ssd/ssd1/www/www.sjds.net/vendor/topthink/think-container/src/Facade.php ( 2.71 KB )
  13. /yingpanguazai/ssd/ssd1/www/www.sjds.net/vendor/symfony/deprecation-contracts/function.php ( 0.99 KB )
  14. /yingpanguazai/ssd/ssd1/www/www.sjds.net/vendor/symfony/polyfill-mbstring/bootstrap.php ( 8.26 KB )
  15. /yingpanguazai/ssd/ssd1/www/www.sjds.net/vendor/symfony/polyfill-mbstring/bootstrap80.php ( 9.78 KB )
  16. /yingpanguazai/ssd/ssd1/www/www.sjds.net/vendor/symfony/var-dumper/Resources/functions/dump.php ( 1.49 KB )
  17. /yingpanguazai/ssd/ssd1/www/www.sjds.net/vendor/topthink/think-dumper/src/helper.php ( 0.18 KB )
  18. /yingpanguazai/ssd/ssd1/www/www.sjds.net/vendor/symfony/var-dumper/VarDumper.php ( 4.30 KB )
  19. /yingpanguazai/ssd/ssd1/www/www.sjds.net/vendor/topthink/framework/src/think/App.php ( 15.30 KB )
  20. /yingpanguazai/ssd/ssd1/www/www.sjds.net/vendor/topthink/think-container/src/Container.php ( 15.76 KB )
  21. /yingpanguazai/ssd/ssd1/www/www.sjds.net/vendor/psr/container/src/ContainerInterface.php ( 1.02 KB )
  22. /yingpanguazai/ssd/ssd1/www/www.sjds.net/app/provider.php ( 0.19 KB )
  23. /yingpanguazai/ssd/ssd1/www/www.sjds.net/vendor/topthink/framework/src/think/Http.php ( 6.04 KB )
  24. /yingpanguazai/ssd/ssd1/www/www.sjds.net/vendor/topthink/think-helper/src/helper/Str.php ( 7.29 KB )
  25. /yingpanguazai/ssd/ssd1/www/www.sjds.net/vendor/topthink/framework/src/think/Env.php ( 4.68 KB )
  26. /yingpanguazai/ssd/ssd1/www/www.sjds.net/app/common.php ( 0.03 KB )
  27. /yingpanguazai/ssd/ssd1/www/www.sjds.net/vendor/topthink/framework/src/helper.php ( 18.78 KB )
  28. /yingpanguazai/ssd/ssd1/www/www.sjds.net/vendor/topthink/framework/src/think/Config.php ( 5.54 KB )
  29. /yingpanguazai/ssd/ssd1/www/www.sjds.net/config/app.php ( 0.95 KB )
  30. /yingpanguazai/ssd/ssd1/www/www.sjds.net/config/cache.php ( 0.78 KB )
  31. /yingpanguazai/ssd/ssd1/www/www.sjds.net/config/console.php ( 0.23 KB )
  32. /yingpanguazai/ssd/ssd1/www/www.sjds.net/config/cookie.php ( 0.56 KB )
  33. /yingpanguazai/ssd/ssd1/www/www.sjds.net/config/database.php ( 2.48 KB )
  34. /yingpanguazai/ssd/ssd1/www/www.sjds.net/vendor/topthink/framework/src/think/facade/Env.php ( 1.67 KB )
  35. /yingpanguazai/ssd/ssd1/www/www.sjds.net/config/filesystem.php ( 0.61 KB )
  36. /yingpanguazai/ssd/ssd1/www/www.sjds.net/config/lang.php ( 0.91 KB )
  37. /yingpanguazai/ssd/ssd1/www/www.sjds.net/config/log.php ( 1.35 KB )
  38. /yingpanguazai/ssd/ssd1/www/www.sjds.net/config/middleware.php ( 0.19 KB )
  39. /yingpanguazai/ssd/ssd1/www/www.sjds.net/config/route.php ( 1.89 KB )
  40. /yingpanguazai/ssd/ssd1/www/www.sjds.net/config/session.php ( 0.57 KB )
  41. /yingpanguazai/ssd/ssd1/www/www.sjds.net/config/trace.php ( 0.34 KB )
  42. /yingpanguazai/ssd/ssd1/www/www.sjds.net/config/view.php ( 0.82 KB )
  43. /yingpanguazai/ssd/ssd1/www/www.sjds.net/app/event.php ( 0.25 KB )
  44. /yingpanguazai/ssd/ssd1/www/www.sjds.net/vendor/topthink/framework/src/think/Event.php ( 7.67 KB )
  45. /yingpanguazai/ssd/ssd1/www/www.sjds.net/app/service.php ( 0.13 KB )
  46. /yingpanguazai/ssd/ssd1/www/www.sjds.net/app/AppService.php ( 0.26 KB )
  47. /yingpanguazai/ssd/ssd1/www/www.sjds.net/vendor/topthink/framework/src/think/Service.php ( 1.64 KB )
  48. /yingpanguazai/ssd/ssd1/www/www.sjds.net/vendor/topthink/framework/src/think/Lang.php ( 7.35 KB )
  49. /yingpanguazai/ssd/ssd1/www/www.sjds.net/vendor/topthink/framework/src/lang/zh-cn.php ( 13.70 KB )
  50. /yingpanguazai/ssd/ssd1/www/www.sjds.net/vendor/topthink/framework/src/think/initializer/Error.php ( 3.31 KB )
  51. /yingpanguazai/ssd/ssd1/www/www.sjds.net/vendor/topthink/framework/src/think/initializer/RegisterService.php ( 1.33 KB )
  52. /yingpanguazai/ssd/ssd1/www/www.sjds.net/vendor/services.php ( 0.14 KB )
  53. /yingpanguazai/ssd/ssd1/www/www.sjds.net/vendor/topthink/framework/src/think/service/PaginatorService.php ( 1.52 KB )
  54. /yingpanguazai/ssd/ssd1/www/www.sjds.net/vendor/topthink/framework/src/think/service/ValidateService.php ( 0.99 KB )
  55. /yingpanguazai/ssd/ssd1/www/www.sjds.net/vendor/topthink/framework/src/think/service/ModelService.php ( 2.04 KB )
  56. /yingpanguazai/ssd/ssd1/www/www.sjds.net/vendor/topthink/think-trace/src/Service.php ( 0.77 KB )
  57. /yingpanguazai/ssd/ssd1/www/www.sjds.net/vendor/topthink/framework/src/think/Middleware.php ( 6.72 KB )
  58. /yingpanguazai/ssd/ssd1/www/www.sjds.net/vendor/topthink/framework/src/think/initializer/BootService.php ( 0.77 KB )
  59. /yingpanguazai/ssd/ssd1/www/www.sjds.net/vendor/topthink/think-orm/src/Paginator.php ( 11.86 KB )
  60. /yingpanguazai/ssd/ssd1/www/www.sjds.net/vendor/topthink/think-validate/src/Validate.php ( 63.20 KB )
  61. /yingpanguazai/ssd/ssd1/www/www.sjds.net/vendor/topthink/think-orm/src/Model.php ( 23.55 KB )
  62. /yingpanguazai/ssd/ssd1/www/www.sjds.net/vendor/topthink/think-orm/src/model/concern/Attribute.php ( 21.05 KB )
  63. /yingpanguazai/ssd/ssd1/www/www.sjds.net/vendor/topthink/think-orm/src/model/concern/AutoWriteData.php ( 4.21 KB )
  64. /yingpanguazai/ssd/ssd1/www/www.sjds.net/vendor/topthink/think-orm/src/model/concern/Conversion.php ( 6.44 KB )
  65. /yingpanguazai/ssd/ssd1/www/www.sjds.net/vendor/topthink/think-orm/src/model/concern/DbConnect.php ( 5.16 KB )
  66. /yingpanguazai/ssd/ssd1/www/www.sjds.net/vendor/topthink/think-orm/src/model/concern/ModelEvent.php ( 2.33 KB )
  67. /yingpanguazai/ssd/ssd1/www/www.sjds.net/vendor/topthink/think-orm/src/model/concern/RelationShip.php ( 28.29 KB )
  68. /yingpanguazai/ssd/ssd1/www/www.sjds.net/vendor/topthink/think-helper/src/contract/Arrayable.php ( 0.09 KB )
  69. /yingpanguazai/ssd/ssd1/www/www.sjds.net/vendor/topthink/think-helper/src/contract/Jsonable.php ( 0.13 KB )
  70. /yingpanguazai/ssd/ssd1/www/www.sjds.net/vendor/topthink/think-orm/src/model/contract/Modelable.php ( 0.09 KB )
  71. /yingpanguazai/ssd/ssd1/www/www.sjds.net/vendor/topthink/framework/src/think/Db.php ( 2.88 KB )
  72. /yingpanguazai/ssd/ssd1/www/www.sjds.net/vendor/topthink/think-orm/src/DbManager.php ( 8.52 KB )
  73. /yingpanguazai/ssd/ssd1/www/www.sjds.net/vendor/topthink/framework/src/think/Log.php ( 6.28 KB )
  74. /yingpanguazai/ssd/ssd1/www/www.sjds.net/vendor/topthink/framework/src/think/Manager.php ( 3.92 KB )
  75. /yingpanguazai/ssd/ssd1/www/www.sjds.net/vendor/psr/log/src/LoggerTrait.php ( 2.69 KB )
  76. /yingpanguazai/ssd/ssd1/www/www.sjds.net/vendor/psr/log/src/LoggerInterface.php ( 2.71 KB )
  77. /yingpanguazai/ssd/ssd1/www/www.sjds.net/vendor/topthink/framework/src/think/Cache.php ( 4.92 KB )
  78. /yingpanguazai/ssd/ssd1/www/www.sjds.net/vendor/psr/simple-cache/src/CacheInterface.php ( 4.71 KB )
  79. /yingpanguazai/ssd/ssd1/www/www.sjds.net/vendor/topthink/think-helper/src/helper/Arr.php ( 16.63 KB )
  80. /yingpanguazai/ssd/ssd1/www/www.sjds.net/vendor/topthink/framework/src/think/cache/driver/File.php ( 7.84 KB )
  81. /yingpanguazai/ssd/ssd1/www/www.sjds.net/vendor/topthink/framework/src/think/cache/Driver.php ( 9.03 KB )
  82. /yingpanguazai/ssd/ssd1/www/www.sjds.net/vendor/topthink/framework/src/think/contract/CacheHandlerInterface.php ( 1.99 KB )
  83. /yingpanguazai/ssd/ssd1/www/www.sjds.net/app/Request.php ( 0.09 KB )
  84. /yingpanguazai/ssd/ssd1/www/www.sjds.net/vendor/topthink/framework/src/think/Request.php ( 55.78 KB )
  85. /yingpanguazai/ssd/ssd1/www/www.sjds.net/app/middleware.php ( 0.25 KB )
  86. /yingpanguazai/ssd/ssd1/www/www.sjds.net/vendor/topthink/framework/src/think/Pipeline.php ( 2.61 KB )
  87. /yingpanguazai/ssd/ssd1/www/www.sjds.net/vendor/topthink/think-trace/src/TraceDebug.php ( 3.40 KB )
  88. /yingpanguazai/ssd/ssd1/www/www.sjds.net/vendor/topthink/framework/src/think/middleware/SessionInit.php ( 1.94 KB )
  89. /yingpanguazai/ssd/ssd1/www/www.sjds.net/vendor/topthink/framework/src/think/Session.php ( 1.80 KB )
  90. /yingpanguazai/ssd/ssd1/www/www.sjds.net/vendor/topthink/framework/src/think/session/driver/File.php ( 6.27 KB )
  91. /yingpanguazai/ssd/ssd1/www/www.sjds.net/vendor/topthink/framework/src/think/contract/SessionHandlerInterface.php ( 0.87 KB )
  92. /yingpanguazai/ssd/ssd1/www/www.sjds.net/vendor/topthink/framework/src/think/session/Store.php ( 7.12 KB )
  93. /yingpanguazai/ssd/ssd1/www/www.sjds.net/vendor/topthink/framework/src/think/Route.php ( 23.73 KB )
  94. /yingpanguazai/ssd/ssd1/www/www.sjds.net/vendor/topthink/framework/src/think/route/RuleName.php ( 5.75 KB )
  95. /yingpanguazai/ssd/ssd1/www/www.sjds.net/vendor/topthink/framework/src/think/route/Domain.php ( 2.53 KB )
  96. /yingpanguazai/ssd/ssd1/www/www.sjds.net/vendor/topthink/framework/src/think/route/RuleGroup.php ( 22.43 KB )
  97. /yingpanguazai/ssd/ssd1/www/www.sjds.net/vendor/topthink/framework/src/think/route/Rule.php ( 26.95 KB )
  98. /yingpanguazai/ssd/ssd1/www/www.sjds.net/vendor/topthink/framework/src/think/route/RuleItem.php ( 9.78 KB )
  99. /yingpanguazai/ssd/ssd1/www/www.sjds.net/route/app.php ( 1.72 KB )
  100. /yingpanguazai/ssd/ssd1/www/www.sjds.net/vendor/topthink/framework/src/think/facade/Route.php ( 4.70 KB )
  101. /yingpanguazai/ssd/ssd1/www/www.sjds.net/vendor/topthink/framework/src/think/route/dispatch/Controller.php ( 4.74 KB )
  102. /yingpanguazai/ssd/ssd1/www/www.sjds.net/vendor/topthink/framework/src/think/route/Dispatch.php ( 10.44 KB )
  103. /yingpanguazai/ssd/ssd1/www/www.sjds.net/app/controller/Index.php ( 4.81 KB )
  104. /yingpanguazai/ssd/ssd1/www/www.sjds.net/app/BaseController.php ( 2.05 KB )
  105. /yingpanguazai/ssd/ssd1/www/www.sjds.net/vendor/topthink/think-orm/src/facade/Db.php ( 0.93 KB )
  106. /yingpanguazai/ssd/ssd1/www/www.sjds.net/vendor/topthink/think-orm/src/db/connector/Mysql.php ( 5.44 KB )
  107. /yingpanguazai/ssd/ssd1/www/www.sjds.net/vendor/topthink/think-orm/src/db/PDOConnection.php ( 52.47 KB )
  108. /yingpanguazai/ssd/ssd1/www/www.sjds.net/vendor/topthink/think-orm/src/db/Connection.php ( 8.39 KB )
  109. /yingpanguazai/ssd/ssd1/www/www.sjds.net/vendor/topthink/think-orm/src/db/ConnectionInterface.php ( 4.57 KB )
  110. /yingpanguazai/ssd/ssd1/www/www.sjds.net/vendor/topthink/think-orm/src/db/builder/Mysql.php ( 16.58 KB )
  111. /yingpanguazai/ssd/ssd1/www/www.sjds.net/vendor/topthink/think-orm/src/db/Builder.php ( 24.06 KB )
  112. /yingpanguazai/ssd/ssd1/www/www.sjds.net/vendor/topthink/think-orm/src/db/BaseBuilder.php ( 27.50 KB )
  113. /yingpanguazai/ssd/ssd1/www/www.sjds.net/vendor/topthink/think-orm/src/db/Query.php ( 15.71 KB )
  114. /yingpanguazai/ssd/ssd1/www/www.sjds.net/vendor/topthink/think-orm/src/db/BaseQuery.php ( 45.13 KB )
  115. /yingpanguazai/ssd/ssd1/www/www.sjds.net/vendor/topthink/think-orm/src/db/concern/TimeFieldQuery.php ( 7.43 KB )
  116. /yingpanguazai/ssd/ssd1/www/www.sjds.net/vendor/topthink/think-orm/src/db/concern/AggregateQuery.php ( 3.26 KB )
  117. /yingpanguazai/ssd/ssd1/www/www.sjds.net/vendor/topthink/think-orm/src/db/concern/ModelRelationQuery.php ( 20.07 KB )
  118. /yingpanguazai/ssd/ssd1/www/www.sjds.net/vendor/topthink/think-orm/src/db/concern/ParamsBind.php ( 3.66 KB )
  119. /yingpanguazai/ssd/ssd1/www/www.sjds.net/vendor/topthink/think-orm/src/db/concern/ResultOperation.php ( 7.01 KB )
  120. /yingpanguazai/ssd/ssd1/www/www.sjds.net/vendor/topthink/think-orm/src/db/concern/WhereQuery.php ( 19.37 KB )
  121. /yingpanguazai/ssd/ssd1/www/www.sjds.net/vendor/topthink/think-orm/src/db/concern/JoinAndViewQuery.php ( 7.11 KB )
  122. /yingpanguazai/ssd/ssd1/www/www.sjds.net/vendor/topthink/think-orm/src/db/concern/TableFieldInfo.php ( 2.63 KB )
  123. /yingpanguazai/ssd/ssd1/www/www.sjds.net/vendor/topthink/think-orm/src/db/concern/Transaction.php ( 2.77 KB )
  124. /yingpanguazai/ssd/ssd1/www/www.sjds.net/vendor/topthink/framework/src/think/log/driver/File.php ( 5.96 KB )
  125. /yingpanguazai/ssd/ssd1/www/www.sjds.net/vendor/topthink/framework/src/think/contract/LogHandlerInterface.php ( 0.86 KB )
  126. /yingpanguazai/ssd/ssd1/www/www.sjds.net/vendor/topthink/framework/src/think/log/Channel.php ( 3.89 KB )
  127. /yingpanguazai/ssd/ssd1/www/www.sjds.net/vendor/topthink/framework/src/think/event/LogRecord.php ( 1.02 KB )
  128. /yingpanguazai/ssd/ssd1/www/www.sjds.net/vendor/topthink/think-helper/src/Collection.php ( 16.47 KB )
  129. /yingpanguazai/ssd/ssd1/www/www.sjds.net/vendor/topthink/framework/src/think/facade/View.php ( 1.70 KB )
  130. /yingpanguazai/ssd/ssd1/www/www.sjds.net/vendor/topthink/framework/src/think/View.php ( 4.39 KB )
  131. /yingpanguazai/ssd/ssd1/www/www.sjds.net/vendor/topthink/framework/src/think/Response.php ( 8.81 KB )
  132. /yingpanguazai/ssd/ssd1/www/www.sjds.net/vendor/topthink/framework/src/think/response/View.php ( 3.29 KB )
  133. /yingpanguazai/ssd/ssd1/www/www.sjds.net/vendor/topthink/framework/src/think/Cookie.php ( 6.06 KB )
  134. /yingpanguazai/ssd/ssd1/www/www.sjds.net/vendor/topthink/think-view/src/Think.php ( 8.38 KB )
  135. /yingpanguazai/ssd/ssd1/www/www.sjds.net/vendor/topthink/framework/src/think/contract/TemplateHandlerInterface.php ( 1.60 KB )
  136. /yingpanguazai/ssd/ssd1/www/www.sjds.net/vendor/topthink/think-template/src/Template.php ( 46.61 KB )
  137. /yingpanguazai/ssd/ssd1/www/www.sjds.net/vendor/topthink/think-template/src/template/driver/File.php ( 2.41 KB )
  138. /yingpanguazai/ssd/ssd1/www/www.sjds.net/vendor/topthink/think-template/src/template/contract/DriverInterface.php ( 0.86 KB )
  139. /yingpanguazai/ssd/ssd1/www/www.sjds.net/runtime/temp/5febe16c9207553ef9b4c4406f7af920.php ( 12.06 KB )
  140. /yingpanguazai/ssd/ssd1/www/www.sjds.net/vendor/topthink/think-trace/src/Html.php ( 4.42 KB )
  1. CONNECT:[ UseTime:0.001507s ] mysql:host=127.0.0.1;port=3306;dbname=www_sjds;charset=utf8mb4
  2. SHOW FULL COLUMNS FROM `fenlei` [ RunTime:0.001394s ]
  3. SELECT * FROM `fenlei` WHERE `fid` = 0 [ RunTime:0.000807s ]
  4. SELECT * FROM `fenlei` WHERE `fid` = 63 [ RunTime:0.000703s ]
  5. SHOW FULL COLUMNS FROM `set` [ RunTime:0.001534s ]
  6. SELECT * FROM `set` [ RunTime:0.000631s ]
  7. SHOW FULL COLUMNS FROM `article` [ RunTime:0.001227s ]
  8. SELECT * FROM `article` WHERE `id` = 480150 LIMIT 1 [ RunTime:0.002298s ]
  9. UPDATE `article` SET `lasttime` = 1776568796 WHERE `id` = 480150 [ RunTime:0.001340s ]
  10. SELECT * FROM `fenlei` WHERE `id` = 65 LIMIT 1 [ RunTime:0.000546s ]
  11. SELECT * FROM `article` WHERE `id` < 480150 ORDER BY `id` DESC LIMIT 1 [ RunTime:0.000996s ]
  12. SELECT * FROM `article` WHERE `id` > 480150 ORDER BY `id` ASC LIMIT 1 [ RunTime:0.001052s ]
  13. SELECT * FROM `article` WHERE `id` < 480150 ORDER BY `id` DESC LIMIT 10 [ RunTime:0.003712s ]
  14. SELECT * FROM `article` WHERE `id` < 480150 ORDER BY `id` DESC LIMIT 10,10 [ RunTime:0.002669s ]
  15. SELECT * FROM `article` WHERE `id` < 480150 ORDER BY `id` DESC LIMIT 20,10 [ RunTime:0.001872s ]
0.230310s