
01
专业课真题到底有多重要?
无论你报考哪一所高校,真题的重要性都是不言而喻的。
历年真题是考研备考的指南针。它可以帮助我们了解考试的题型、难度和出题规律。通过研究历年真题,我们可以清晰地看到哪些点是常考的,哪些是易错的,从而有针对性地进行复习。
同时,历年真题也能让我们对考试的整体难度有一个大致的把握,避免在备考过程中盲目追求难度过高或过低的题目,确保我们的备考方向始终与考试要求保持一致。
在备考后期中,我们需要不断地进行自测和模拟考试,以便及时发现自己的不足并进行改进。历年真题就是最好的模拟题,它不仅能够让我们熟悉考试的流程和时间安排,还能让我们在模拟考试中真实感受考试的紧张氛围,提前适应考试节奏。通过反复练习历年真题,我们可以逐渐提高自己的答题速度和准确率,为正式考试打下坚实的基础。
注意:有同学可能会发现不同学校的专业课名称or参考书目是一样的,想着就现有的资料复习就行;但是小编是不建议大家这样做的。
因为每个学校的出题的侧重点不一样,在看真题的过程中我们可以更了解这个专业具体考察or研究的方向。
02
如何利用好真题
备考初期:建议大家先看看该专业课的考查形式、题型等,把考过的真题在教材上标注出来,形成自己的索引,为后续的复习打下一个基础。
备考中期:这个时候建议大家开始着手去练真题,好记性不如烂笔头,一定要动笔写,做完总结出自己的问题,在复习的过程中一道一道去突破!
备考后期:模拟考试,按照正式考试规定的时间,找一个安静的环境,把自己代入到考场中去;看自己是否能在规定时间内完成所有题目,如果没有完成,那就要分析出自己的原因,哪一部分是必拿分,哪一部分可以放一放。
对考研人来说,真题好比"真经",利用好真题,将其价值充分挖掘到最大,可以大大提高考研胜算。真题的重要性远远不止几套题目那么简单。
03
广工真题哪里找?
报考广工的同学们们要知道广工是不对外公布真题的,不过在众多考研崽的努力下,广工考研院收集了部分广工初试真题,现向大家公布!
【真题】广工434国际商务专业基础考研初试回忆版真题!附押题情况!
【真题】广工337工业设计工程考研初试回忆版真题!附押题情况!
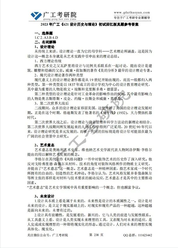
【真题】广工621设计历史与理论考研初试回忆版真题!附押题情况!
那么广工更多年份的考研真题哪里找?真题高分答案哪里看?真题相关考点哪里汇总?
广工考研院蓝宝书给你答案!
👉点击查看【广工初试蓝宝书】详情介绍
01
配备广工历年真题&答案解析
蓝宝书后面均含广工历年真题&模拟题(附答案,我不会告诉你每年会考很多真题),答案均是由高分学长学姐经过对真题深入研究,有针对性的制作而成。



02
历年真题题型&考点分析
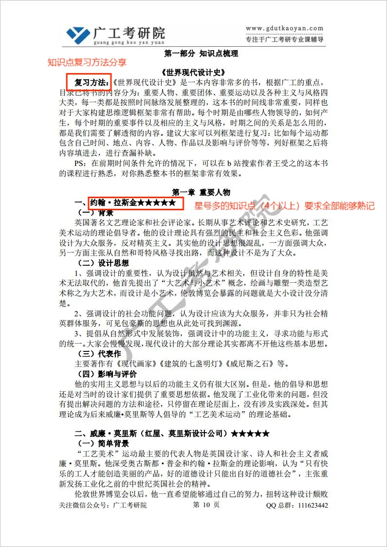
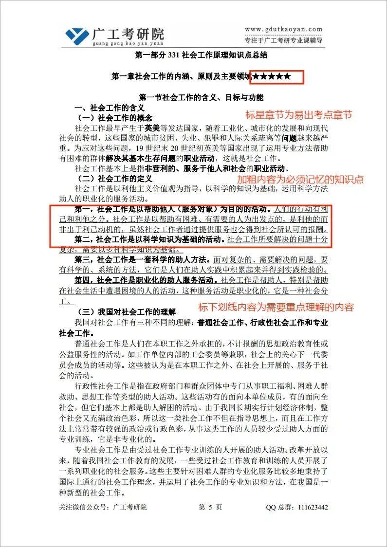
在蓝宝书中,也会对广工历年真题题型和考点进行分析,包括考试形式、试卷结构、考察内容和命题预测等等,并根据分析给出每章节的学习重点、要求和目标



03
基于历年真题明确背诵重点
蓝宝书基于专业历年真题反映的最新变动,利用“不同星级”标识不同知识点重要程度,方便考生清楚哪些是理解性知识,哪些是必须背诵重点 ,简单明了的区分重点和次重点。



04
根据广工真题出题风向精编模拟题
在最后备考冲刺时,实战模拟是非常重要的。除了真题,蓝宝书还配备了根据广工历年真题出题风向精编的模拟题,附带答案与解析,方便同学们进行自我检测。



点个「在看」,一起「上岸」