
最新!
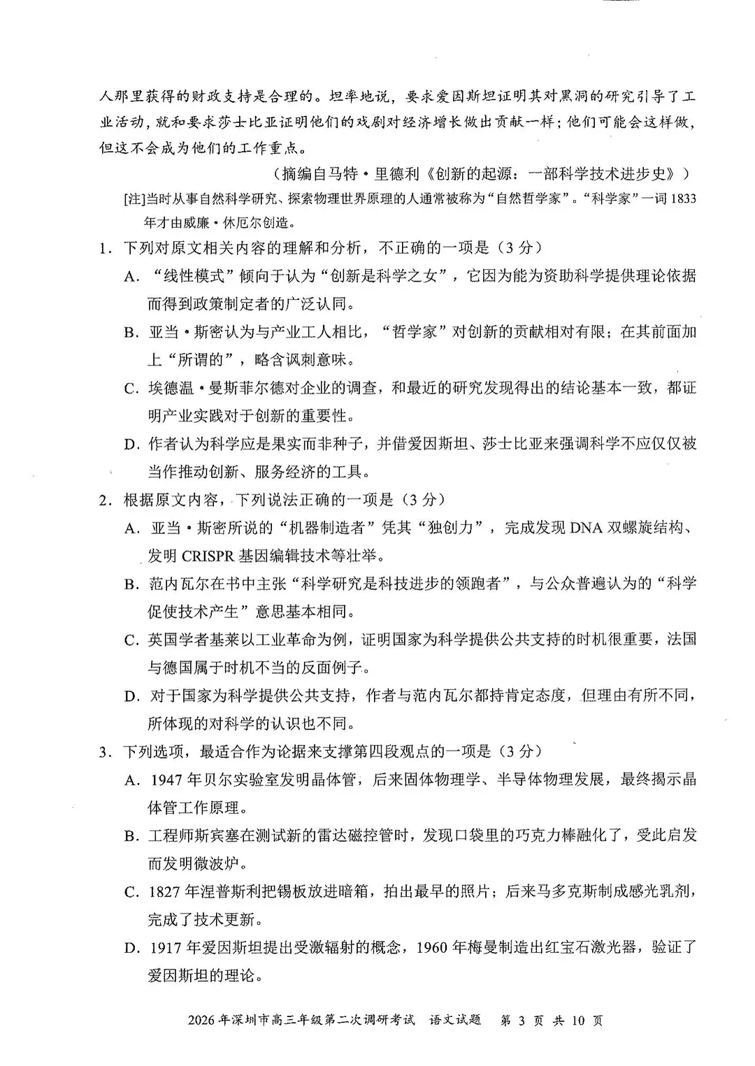
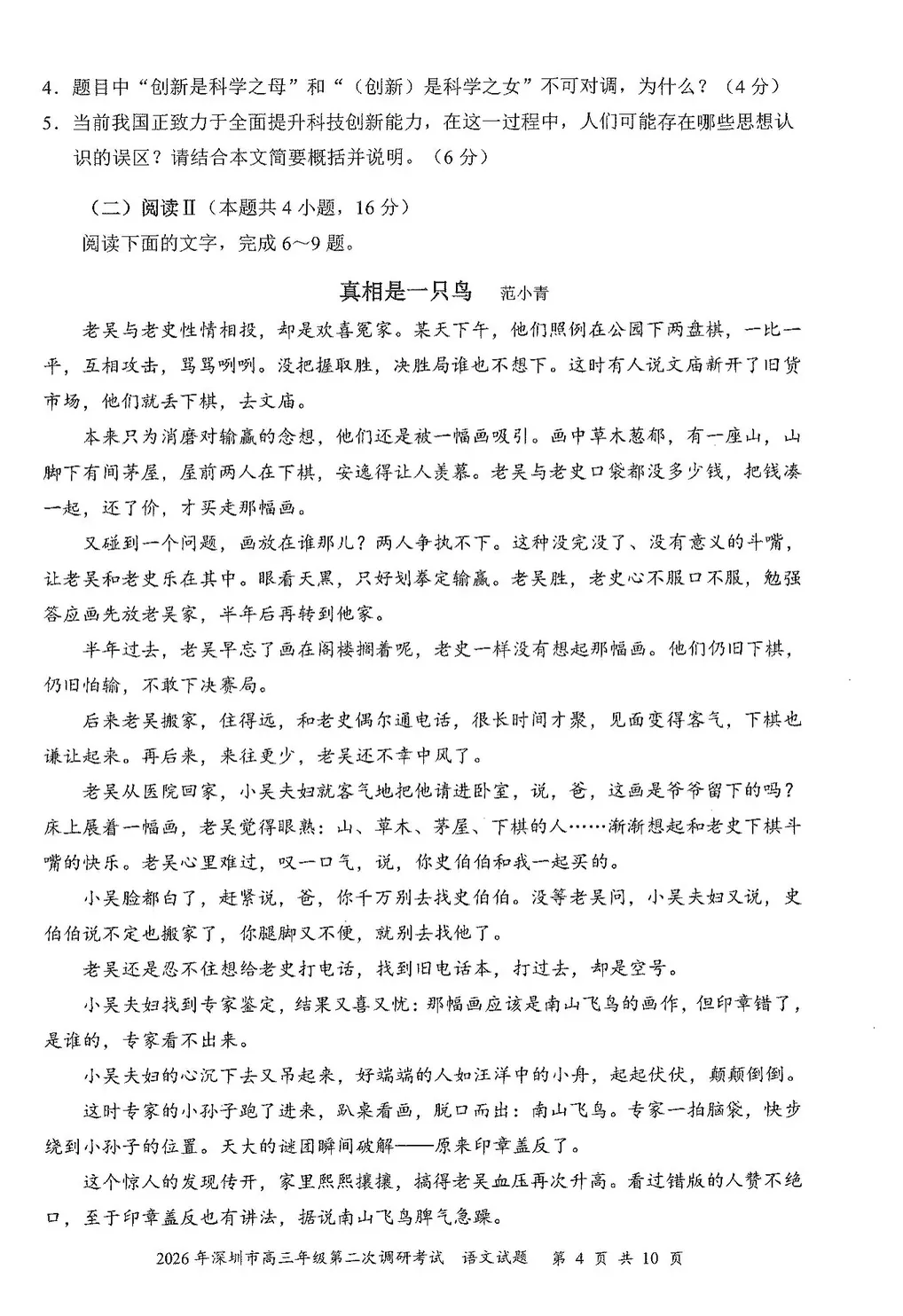
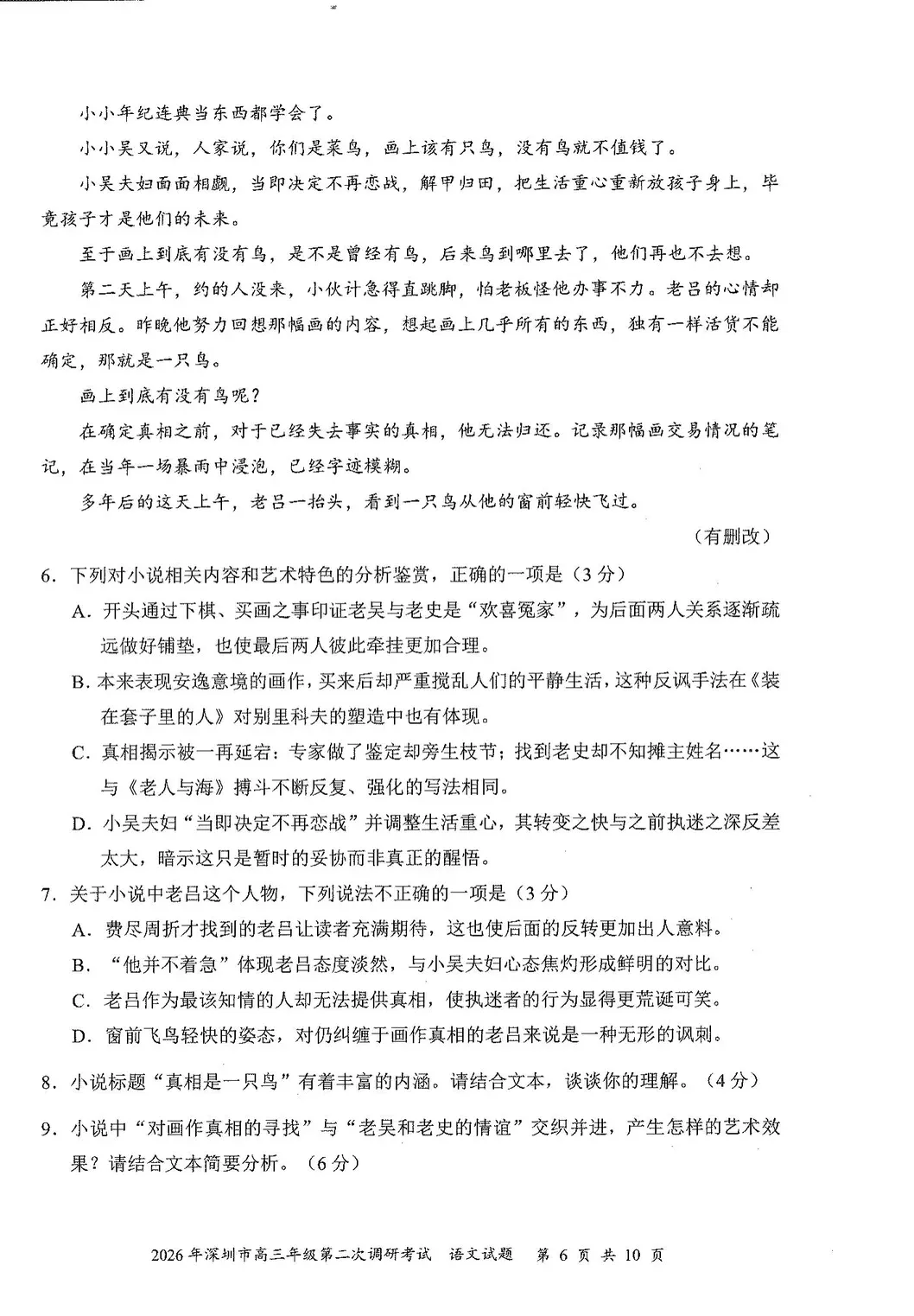
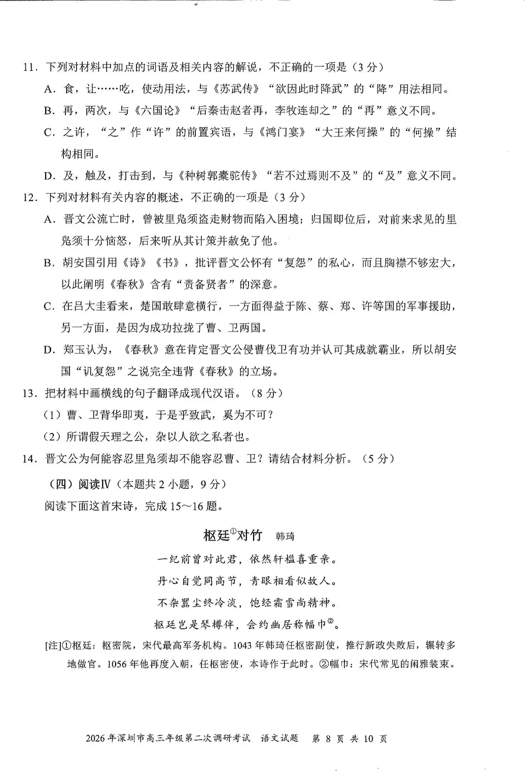
2026深二模考试今日开考!
4月22日-24日
语文考试已结束!
考试难度如何?
一起来看看吧~
快速领取入口
1、关注下方公众号
2、回复“2026深二模”
考试时间安排

No.1
语文试题
后台回复“2026深二模”领取
语文作文

语文试题










2026深圳二模
全科合集PDF版试卷+答案
领取方式:
👇关注公众号👇,
回复“深二模”

⚠️提醒:本次考试试题+答案,
将在该下载链接内实时更新。
深圳二模是高三学子高考前的重要演练,
试题难度与高考较为接近。
同学们可借此查漏补缺,调整复习策略。
要保持积极心态,
全身心投入到接下来的复习中。

校区地址


推荐阅读:
【综合评价】南方科技大学2026年广东省综合评价招生简章&报名流程公布!
2026广东综评报名已启动!多所名校截止时间明确,附:往年录取数据参考~

