


第二部分通用技术(共50分)
一、选择题(本大题共12小题,每小题2分,共24分。每小题列出的四个备选项中只有一个是符合题目要求的,不选、多选、错选均不得分)
2026年,某国产汽车品牌发布如图所示的新型闪充站,其单枪峰值功率达1500kW,实现5分钟补能70%。该站搭载自研碳化硅芯片,并引入了“车—桩—储能”闭环设计。请完成以下小题。

1. 下列关于该充电站运用的闪充技术的分析中,不恰当的是()
A. 闪充技术的发展逐渐影响人们的出行方式
B. 大幅缩短充电时间,缓解了车主的续航焦虑,体现了技术的目的性
C. 在不断尝试中攻克快速补能的技术难关,体现了技术的实践性
D. 融合了材料学、微电子及应用化学等领域知识,体现了技术的复杂性
【答案】D
2. 下列对该闪充站的分析与评价中,不恰当的是()
A. 采用1500V级高压绝缘材料,实现了人机关系的安全目标
B. 闪充技术的突破,让兆瓦级超大功率充电桩的设计得以实现
C. 站内标配大型储能箱,以适应有限的电网容量,主要是从“环境”的角度考虑的
D. 5分钟补能70%,大幅提高充电速度,实现了人机关系的高效目标
【答案】D
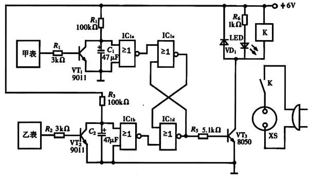
3. 下列三视图中,俯视图不符合投影关系的是()

【答案】C
4. 如图所示是日常用笔的笔夹设计,若想实现笔夹在较厚书页上也能夹得牢固,以下设计方案中不够合理的是()

【答案】A
小明准备在通用技术实践室用长90mm、宽30mm、厚3mm的钢材加工如图所示的工件。请完成以下小题。

5. 下列操作中,不合理的是()
A. 划线时,先划出中心线,再冲眼,然后划轮廓线
B. 正常锯割时,速度不宜过快,约20-40次/分钟
C. 锉削外轮廓时,锉刀要保持平稳,不能上下摆动
D. 钻孔时可以采用手钳夹持,并在工件下垫上木块
【答案】C
6. 小明设计了下列加工流程,其中不能完成该工件加工的是()
A. 划线→冲眼→钻孔→锯割→锉削B. 划线→锯割→锉削→冲眼→钻孔
C. 划线→锯割→冲眼→钻孔→锉削D. 划线→冲眼→锯割→钻孔→锉削
【答案】B
7. 如图所示为某气动夹紧结构示意图,气缸通过活塞杆驱动连杆结构,带动压板完成工件夹紧动作。工件(未画出)在图示位置夹紧,以下关于该结构的分析中不正确的是()

A. 夹紧时,压板主要受压B. 夹紧时,连杆1主要受压
C. 夹紧时,支柱主要受拉D. 活塞杆向下推出时,夹紧工件
【答案】A
如图所示为智能鱼缸系统,有换水、加热、净水塔水位控制等多个子系统。换水控制子系统的工作过程如下:当启动换水功能后,抽水泵开始工作,浑水通过排水管排出;然后净水塔的换水阀门打开,向鱼缸补充净水,达到设定时间后控制板发送指令,使抽水泵停止、阀门关闭。净水塔水位控制子系统的工作过程如下:当换水阀门关闭后,若净水塔水位低于下限,则进水阀打开;自来水补充到水位上限后,进水阀关闭,从而把水位控制在设定范围内。请完成以下小题。

8. 下列关于智能鱼缸系统的分析中,不恰当的是()
A. 净水塔的容量需考虑换水量的多少
B. 加热棒的功率是系统优化的影响因素
C. 设计时要先考虑鱼的安全,再考虑加热的效率,体现了系统分析的综合性原则
D. 控制板能根据换水量设定值的大小控制加热时间,体现了系统分析的科学性原则
【答案】D
9. 下列关于智能鱼缸系统的分析中,不恰当的是()
A. 控制板是换水控制子系统的控制器
B. 进水阀是换水控制子系统的执行器
C. 净水塔水位控制子系统属于闭环控制系统
D. 换水阀的开启属于净水塔水位控制的干扰因素
【答案】B
10. 下列元器件中,只用指针式多用电表电阻挡不能判断其好坏的是()

【答案】B
11. 如图所示的电路中,初始状态电容不带电,在通电后能够实现LED低频闪烁的是()

【答案】A
12. 如图所示是小明设计的控制电路。VT1和VT2为性能参数完全相同的硅三极管,VT1始终处于放大状态,测试时VD能正常发光。下列说法中不正确的是()

A. 调大RP1,VD变暗B. 调大RP2,VD变暗
C. 调大RP3,VD变暗D. 调大Vcc,VD变亮
【答案】C
二、综合题(本大题共3小题,第28小题8分,第29小题10分,第30小题8分,共26分。各小题中的“”处填写合适选项的字母编号)
13. 小明发现教师办公室的门把手比较短(如图所示),每次开关门时非常不方便,他想设计一款门把手拓展模块,用于延长门把手以实现合理的人机关系。

(1)为了设计一款合理、实用的门把手拓展模块,小明收集并分析了相关信息,下列说法恰当的是
A. 拓展模块的尺寸需根据小明自己的手部尺寸进行设计
B. 对模块进行倒角和表面打磨处理,以实现人机关系的安全目标
C. 为了体现设计的创新原则,拓展模块的外观造型需相对复杂
D. 设计时需考虑拓展模块安装后,是否会遮挡门上的“推PUSH”提示标语
(2)小明希望拓展模块安装方便,且在频繁的推拉过程中保持牢固,同时不破坏原有的门把手。以下连接方案中最不合理的是
A. 使用强力胶水将拓展模块直接粘贴在原门把手的表面
B. 用含有滑槽的拓展模块,通过紧定螺钉将原门把手夹紧固定
C. 用手电钻在原门把手上打孔,然后使用螺钉将模块固定
(3)小明准备用金属材料制作该拓展模块的主体结构,要使其牢固耐磨,在选择金属材料时,需要重点考虑材料的
A. 强度B. 刚度C. 硬度D. 铁磁性
(4)小明设计了如图所示的四种方案,其中最合理的方案有

【答案】(1)BD(2)C(3)AC(4)A
14. 小明在医院做义工时发现现有的陪护折叠床(如图a)较重,收拢或展开很不方便。主动与院方沟通后,小明准备对其进行改造。如图b所示为去掉海绵垫后的钢结构骨架(由截面30mm×30mm的方钢构成)。请帮助小明设计收拢展开装置,设计要求如下:

(a)通过电机正反转实现钢骨架床板收拢和展开,收拢时能将上表面折叠在内部;
(b)钢骨架能固定在墙面上,收拢后立起靠墙放置;
(c)装置采用1个电机驱动,要求收拢和展开平稳可靠。
请完成以下任务:
(1)该问题产生的情况是
A. 人类生存必然会遇到的问题
B. 由别人给出问题,设计者必须针对问题寻求解决方案
C. 基于一定目的,由设计者自己主动地发现问题并试图解决
(2)在头脑中构思符合设计要求的多个方案,画出其中最优方案的设计草图,必要时可用文字说明;
(3)在设计草图上标注主要尺寸。
【答案】(1)C

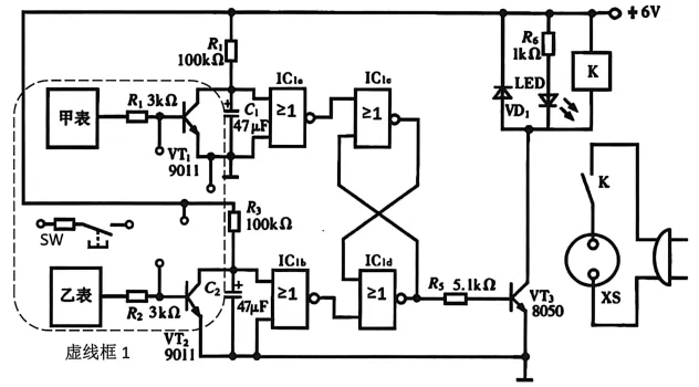
15. 小明看到消防宣传海报里提到手机充电器一直插在插座上有安全隐患,于是和同学设计了如图所示的插座定时供电电路。其中甲表和乙表均可设定时间,当表未到设定时间时,两表对应的输出信号能够使得基本触发器处于保持状态;到达设定时间后,两表对应的输出信号能够控制插座XS的通断状态。

(1)用来设置插座定时通电的是
A. 甲表B. 乙表
(2)若甲表到达设定时间的时刻为E,以下甲表输出的信号中能满足相应功能的是

(3)小明为方便插座通电,想利用一个轻触开关SW(按下闭合、松开断开)实现按下后能够使插座马上通电。请在虚线框1内完成连线,以完成相应功能。

(4)小明希望电路能够在通电后发出一段时间的提醒音,以提醒使用者插座已通电,他想用虚线框2内的元器件制作提醒电路。请在虚线框2内连线,以完成发声和延时功能的电路设计。

【答案】(1)A(2)A
(3)

(4)如下图:


通用技术易考通系列资料:
《易考通选考宝典(新教材版)》是选考知识点为主,考前冲刺必备宝典。
《易考通草图设计(新教材版)》是草图案例为主,拓展思维。
《易考通草图刷题含解析(新教材版)》是草图练习题为主,图文详解。
《易考通三视图(新教材版)》是三视图选择题原理方法讲解和配套练习题为主,配答案和立体图。
《易考通基础刷题含解析(新教材版)》是按照通用技术选考试卷题型考点编写的必修一、必修二的练习题和详解,建议一轮使用。
《易考通电控刷题含解析(新教材版)》是按照通用技术选考试卷题型考点编写的选修电子控制技术的练习题和详解,建议一轮使用。
《易考通基础拉分练含解析(新教材版)》是按照通用技术选考试卷题型高频考点编写的必修一、必修二的练习题和详解,建议二轮使用。
《易考通电控拉分练含解析(新教材版)》是按照通用技术选考试卷题型高频考点编写的选修电子控制技术的练习题和详解,建议二轮使用。
《易考通真题精练(新教材版)》是按照通用技术选考真题编写的考点式刷题资料,每题配详解,建议考前使用。
一轮刷题资料:
《易考通基础刷题(新教材版)含解析》、《易考通草图刷题(新教材版)含解析》和《三视图(新教材版)》
二轮刷题资料:
《易考通电控拉分练(新教材版)含解析》和《易考通基础拉分练含解析》

