点击上方公众号名片关注我。
1.点击文章标题下面的蓝字“莉莉其人”;
2.点击右上角的“…”
3.选择“设为星标。
拉到文章底部:记得“
”+“
”+“
”
莉莉其人:初中作文+试卷 QQ群610737697
应读者要求,本号开设【试卷】一 栏。收集初中语文试卷,为语文学习提供参考。
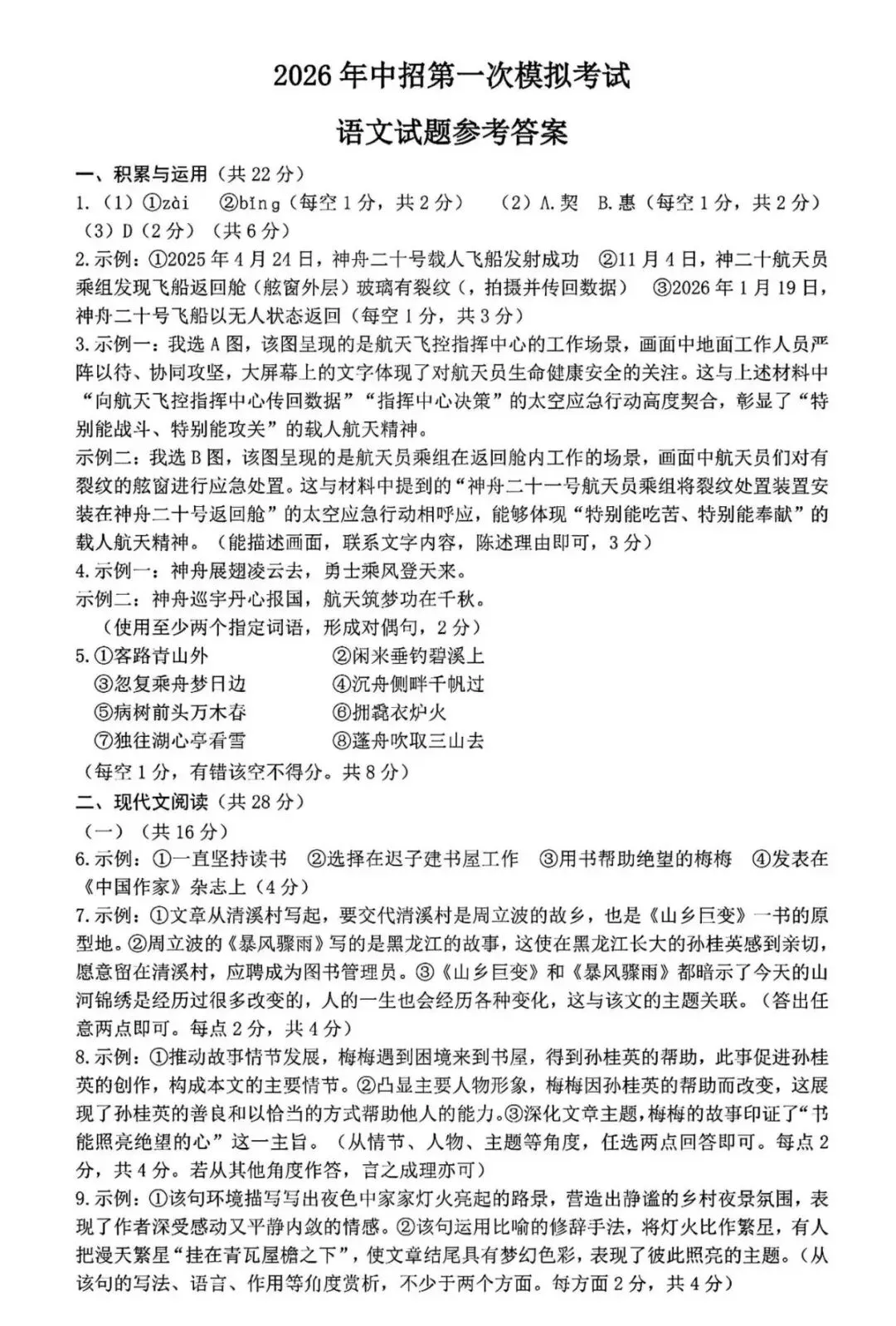
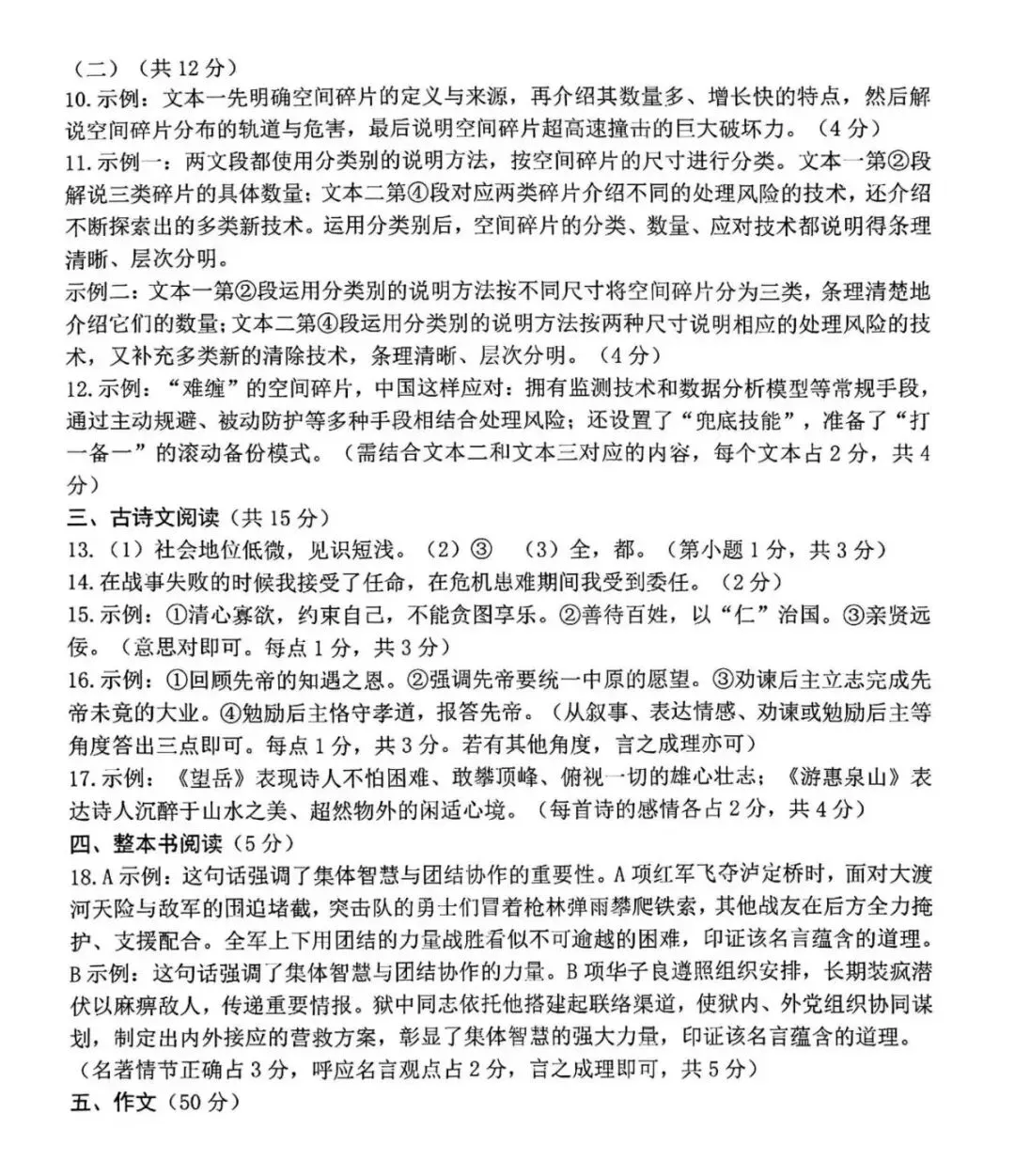
2025【一模】
【一模】信阳市多校联考2025年中考调研考试试卷及答案(语文)
【一模】天宏大联考2024-2025学年周口西华中考一模试卷及答案(语文)
河南省十二县一区2025届初中毕业班第一次模拟测试语文试卷及参考答案
【一模】2024-2025学年中原名校中考联盟测评一(语文)试卷及参考答案











来源:网络
声明:本资源信息来源网络,旨在传递、分享、交流,供教学之研究,如有涉侵权等问题请联系管理员,我们会及时删除。
”+“
”+“
”