当前位置:首页>考研真题>试卷分析丨宁波市2026届高三二模试卷(2026.4)

试卷分析丨宁波市2026届高三二模试卷(2026.4)

  • 2026-04-25 20:27:33
试卷分析丨宁波市2026届高三二模试卷(2026.4)

宁波市2026年4月高三模拟考试

历史试题分析

分析:徐豪杰名师工作室

说明

说明:本卷和答案均来源于网传资源,分析仅代表本工作室观点,仅供参考。若有不当之处,敬请谅解!

◆分析一:试题答案解析和考点具体分布

一、选择题I(本大题共5小题,每小题2分,共10分。)

1.春秋时期诸侯国之间缺乏明确的疆域观念,没有什么边防的概念。不少诸侯国都是于国都才设防卫,而其他地方则不驻军设防,国君对于保卫边境地区卿大夫的封地并不看重。这种情况导致敌国军队很容易就兵临国都之下。这反映出当时

A.封邦建国的治理结构纲上第1课】

B.统治者缺乏必要谋略(材料理解)

C.卿大夫掌握诸侯国的实权(材料理解)

D.华夏认同的不断发展纲上第2课】

A【解析】本题考察分封制的理解。“没有边防的概念”“国都才设防卫”“边境地区卿大夫的封地”等说明国都相对重要,诸侯王利用边境的卿大夫保卫国都,符合“封邦建国、以蕃屏周”的理念和结果,因此选择A。B选项过于浅显,且无法论证;C选项不符合史实。D论述的是文化和民族关系,与材料无关。

2.有研究表明麦类作物的种植,在汉代只发现于江北,江南地区从无这方面的记载。东晋元帝在建国之初却说徐扬二州,土宜三麦所谓三麦,即大麦、小麦、元麦,可督令熯翻晒地,投秋下种,至夏而熟,继新故之交,于以周济,所益甚大。关于东晋的史书中有许多无麦禾,天下大饥的记载据此推断,当时的江南地区

A.更加适合麦类作物种植(材料理解)

B.人口迁移促进农业技术的传播纲上第5课】

C.已有美洲高产作物传入纲上第14课】

D.麦类作物逐渐取代水稻的地位(材料理解)

B【解析】由题可知,从汉代到东晋,麦类作物从江北转移到江南,根据所学可知“衣冠南渡”,西晋末期北方人口因战乱向南方转移,促进了农业技术的传播。选择B。常识可知,北方更适合麦类作物种植,明朝时期美洲高产作物传入,D不符合史实,且材料未提及。因此ACD不正确。

3.由中国倡导成立某国际经济组织宗旨是通过基础设施与其他生产性领域的投资,提升亚洲区域经济增长质量,创造财富并优化资源分配,从而打破地理阻隔与经济壁垒,推动区域一体化。该组织

A.世界银行【选2第9课】B.上海合作组织纲上第28课】

C.亚太经合组织22课】D.亚投行23课】【选2第9课】

D【解析】“中国倡导”“基础设施”“亚洲区域经济”可知,为亚投行。世界银行为二战后成立的国际组织,上海合作组织不是经济组织,亚太经合组织不是由中国倡导成立的。

4.国王集立法、行政、军事、宗教大权于一身被视为“太阳神之子”。为使政令畅通和治理有效,国王下令修建贯通南北的庞大道路系统,但只限于政府和军队使用。15世纪末到16世纪20年代,国家达到全盛。该国家是

A.埃及1课】  B.日本4课】

C.印加帝国5课】  D.拜占庭帝国3课】

C【解析】“太阳神”“15世纪末到16世纪20年代,国家到达全盛”“庞大道路系统”可知,为印加帝国。埃及为太阳神,但是此时已经衰落;日本不符合全盛时期的时间;此时,拜占庭帝国已经灭亡。

5.一位船员记述了他们在横渡太平洋期间的苦难:“我们所吃的饼干不再能称为食物,它们只不过是些粉末和吞噬了饼干的蛆虫,而且,粉末浸透了耗子撒的尿,散发着叫人无法忍受的臭气。我们不得不喝的水是同样恶臭、令人作呕这次航海探险线路为下图所示中的

A.①     B.②C.③     D.④

【以上全部纲下第6课】

D【解析】“横渡太平洋”,图中只有线路④会横渡太平洋。④为麦哲伦环球航行;①为哥伦布发现美洲;②是迪亚士发现好望角;③是达·伽马到达印度。

二、选择题Ⅱ(本大题共12小题,每小题3分,共36分。)

6.韩非子说:“晋之故法未息,而韩之新法又生;先君之令未收,而后君之令又下。申不害不擅其法,不一其宪令,则奸多。”邓析子则说:“夫治之法莫大于私不行……今也立法而行私,与法争,其乱也甚于无法。”据此可知,他们意在强调

A.治国时应当摒弃前代的法令制度(材料理解)

B.法律必须有统一性和权威性(材料理解)

C.申不害变法使韩国法制趋于紊乱(材料理解)

D.推行新法必导致整个社会失序(材料理解)

B【解析】“不一其宪令”等说明法令需要保持一致,出现了先后法律不一致的问题;“今也立法而行私”说明个人私立不能和法律冲突,会导致混乱。综合以上信息,选择B。A没有解释邓析子的材料,C片面解释了部分材料,未全面解释;D太过于绝对。

7.唐朝初年官员任职已有一定限制。史载,唐皎为吏部侍郎注官时问选人“何方便稳,或云其家在蜀,乃注与吴。复有云亲老先任江南,即唱之陇右。”代宗永泰元年下诏:“不许百姓任本贯州县及本贯邻县官。京兆、河南府不在此限。”唐朝此种做法的目的理解正确的

A.确保科举考试公平纲上第7课】

B.依据政绩决定官员升迁【选1第5课】

C.防止地方官员结党营私(材料理解

D.保障世家大族政治特权纲上第7课】

C【解析】学生需要理解材料中的“任职限制”,唐皎的材料大意为任官时问人籍贯,分配官职时在其他地区(其家在蜀,乃注与吴、先任江南,即唱之陇右),唐代宗下诏更是明确了这一点,主要是防止地方官员与地方势力结党营私。A为科举选官,B为考核官员,D与题意无关,材料为限制世家大族。

8.清朝有一首竹枝词云:“分科大学指开堂,功课七门教育良。天下英才期尽得,维新人物在中央。”下有注云:“分科大学,经学部奏明开办,共分为七门:曰经科、曰法政科、曰文科、曰格致科、曰农科、曰工科、曰商科。”据此推断这首竹枝词创作于

A.鸦片战争时期纲上第15课】B.洋务运动时期纲上第16课】

C.戊戌变法时期纲上第17课】D.清末新政时期纲上第18课】

D【解析】“学部”可知为清末新政。题目中“维新”容易造成误导。

9.1918年11月,陈独秀发文认为“义和拳就是全社会种种迷信种种邪说的结晶”。19249月发表的文章中,他则强调“义和团事件是中国民族革命史上之悲壮的序幕”“其重要性并不减于辛亥革命”。这种变化源于陈独秀

A.对辛亥革命失败的反思纲上第19课】

B.宣传国民革命的需要纲上第20课】

C.全面否定中国传统文化(材料理解

D.接受民主共和的观念(材料理解)

B【解析】重点解释为什么是1924年思想发生转变。A与题意无关,材料为反思义和团运动。C为新文化运动时期的主张;陈独秀很早就接受了民主共和的观念,D不正确。1924年国民革命宣传革命的需要,因此肯定义和团运动中的反帝部分。

10.全面抗战时期,退避西南的国立中央博物院筹备处多次开展西南、西北地区古代艺术及历史文化史料采集等活动,并在“过去华北考古结果证明,中国远古之文化确有一部分来自西南”结论的基础上,通过对大理地区的考古发掘,并将其与黄河流域的仰韶文化、龙山文化进行对照研究,认为大理苍洱文化“与中华远古之他文化有相当关系”。据此可知,以上行为的主旨是

A.通过展示文化的多样性来增强民族自豪感(材料理解)

B.收集文物资源以服务于抗战时的经济建设(材料理解)

C.证明中华民族的统一历史和共同文化根源(材料理解)

D.考证出西南地区是中华文明的起源地之一(材料理解)

C【解析】材料可知,西南地区与黄河流域地区文化存在一定联系,说明中华民族多元一体。这个不是文化多样性;不服务于经济建设;西南地区是起源地不符合题意,夸大了材料。因此选择C。

11.下图为画家李琦在1950创作的年画《农民和拖拉机》,画面24人,以穿工服的拖拉机手和握方向盘的农民为中心,前景是背着和平鸽书包的学生,左后方是牵牛扛犁的传统农民。由此可知作品创作的核心意图是

A.引导人认同新政权(材料理解)

B.表达对世界和平的向往(材料理解)

C.宣传土地改革的政策纲上第24课】

D.展示农业机械化的成果【选2第3课】

A【解析】关注时间1950年,选择符合时间节点的事项;关注画面布局,驾驶拖拉机的工人和农民在画面中心,周围是学生、传统农民等,表明工农联盟为基础的新中国政权团结学生和传统农民,即为A。因为和平鸽选择B过于片面;土地改革在图中不明显;农业机械化不符合1950年史实。

12.下图为某学生学习中国当代史时整理的关键词,据此推断其学习主题最有可能是

A.中国特色社会主义理论体系纲上第27课】

B.社会主义市场经济体系纲上第27课】

C.中国特色社会主义法律体系【选1第10课】

D.现代化的国家治理体系【选1第10课】

A【解析】材料内容包括理论、经济、法律、国家治理等多个维度,无法用某一单一体系解释,但都属于中国特色社会主义理论体系。“三步走”出自中共十三大;计划与市场关系出自1992年南方谈话;和平发展理念出自邓小平的判断;可持续发展出自科学发展观;依法治国出自1997年十五大;科教兴国为1995年提出的国家战略。

13.为与波斯作战,雅典联合希腊本土及爱琴海地区一些城邦结成提洛同盟。成立时约有35个城邦,后迅速增加,入盟城邦最多时达250多个。起初入盟各邦地位平等,重大问题由同盟会议决定。同盟成立后在抗击波斯入侵时发挥了重要作用。但在希波战争后,成为雅典统治者压榨各入盟小邦、树立海上霸权的工具。伯罗奔尼撒战争后期同盟开始解体。公元前404年雅典战败,同盟被斯巴达强令解散。材料旨在说明当时的雅典

A.发展为地区性的大国1课】

B.霸权取决于战争成败(材料理解)

C.统一西亚和北非文明区2课】

D.沿袭了西亚君主制度2课】

B【解析】材料提及了提洛同盟因战争的成败而兴衰。据此判断选项,古希腊地区位城邦国家,雅典没有成为地区性大国,没有统一西亚和北非,采取民主制度。因此选择B。

14.1867年美国国会不顾总统的反对,强行通过了激进派的《重建南方方案》,从而开始了民主重建南方的时期。黑人在美国历史上第一次参加了投票选举,行使自己的民主权利。有一些黑人当选为州、县级立法议会议员或政府官员,甚至有两名黑人当选为联邦参议员,16名黑人被选为联邦众议员。各州“黑白混合政府”还拨出大量款项创办黑人学校,使黑人得到了受教育的机会。这些举措

A.使1787年宪法的原则遭到破坏(材料理解)

B.废除了美国南方的黑人奴隶制度9课】

C.法律上承认了黑人的公民权利(材料理解)

D.推动了轰轰烈烈的现代民权运动19课】

C【解析】材料为黑人参与公民选举。宪法原则是启蒙思想,黑人获得与白人相同的政治权利,符合宪法原则;南北战争期间《解放黑人奴隶宣言》废除了美国南方的黑人奴隶制度;1950年至1970年之间的现代民权运动开展,题目不符合时间。黑人实际上参与选举,在法律上承认了黑人的公民权利,因此选择C。

15.伊朗古列斯坦宫在波斯语中意为“玫瑰宫”,其大理石王座的设计灵感源自传说中的所罗门王宝座,大殿四壁与穹顶饰有繁复的浮雕、珐琅、木雕、镜面马赛克与波斯传统的几何花格窗。1889年国王纳赛尔丁·沙阿参加巴黎世界博览会决定借鉴凡尔赛宫的镜厅,扩建古列斯坦宫。据此可知,古列斯坦宫的扩建

A.体现了文化艺术的融合(材料理解)

B.推动了区域文化的统一(材料理解)

C.改变了文化中心的分布(材料理解)

D.重塑了民族文化的内核(材料理解)

A【解析】材料中扩建借鉴了凡尔赛宫,表明具有波斯风格的古列斯坦宫对欧洲文化和艺术进行融合。B选项夸大了扩建工程,未改变文化中心分布和民族文化内核,因此CD不正确。

16.下表为1994~2020年全球100大跨国公司基本情况变化它反映出跨国公司

A.各项发展指标持续上升(材料理解)

B.对西方资本原始积累发挥了重要作用(材料理解)

C.完全改变了全球劳动力市场的基本结构【选3第8课】

D.把贸易、投资和服务的国际化提高到新水平【选3第8课】

D【解析】图表题,先读标题,再读表格横纵坐标,最后读选项对照。A:海外销售额2020年下降,不正确;20世纪90年代不是资本原始积累时期,时间为15-18世纪中期。无法得出改变劳动力市场的结构,C不正确;海外资产、海外销售额和海外雇员都在上升,说明国际化水平提高,D选项正确。

17.美国政府对日本偷袭珍珠港的表述在不同时期有所变化事件发生时,罗斯福总统称之为日本对美国的侵略,是美国的国耻。冷战时期,美国官方将其描述为“历史悲剧”,避免直接指责日本。21世纪以来,在正式外交场合,美国政府官员通常不直接提及珍珠港事件。由此可知

A.历史解释需建立在对史实的辨析基础之上(材料理解)

B.历史的解释会受到叙述者现实利益的影响(材料理解)

C.历史的真相往往会随时代变迁而发生变化(材料理解)

D.多种研究方法的使用有可能还原历史真相(材料理解)

B【解析】因时代不同而产生表述上的差异,这里不存在史实上的争议。因此不存在史实的辨析,A不正确;历史真相不会发生变化,C完全错误;不存在多种方法,因此D错误。美国考虑到和日本的外交关系和国家利益,适当照顾其颜面,因此B正确。

三、非选择题(本大题共4小题,其中第18题16分,第19题10分,第20题16分,第21题12分,共54分)

18.阅读材料,完成下列要求。(16分)

材料一渡江之初,东南岁入不满千万,逮淳熙(注:南宋孝宗年号,1174~1189年)末,遂增六千五百三十余万焉。今东南岁入之数,独上供钱二百万,此祖宗正赋也其六百六十余万,号经制,盖吕元直在户部时复之七百八十余万,号总制,盖孟富文秉政时创之四百余万,号月桩钱,盖朱藏一当国时取之。自经制以下钱皆增赋也。合茶盐、酒算、坑冶、货、籴本和买之入,又四千四百九十余万,宜民力之困矣。

——自李心传《建炎以来朝野杂记》

材料二张居正主持的万历新政推动中国财政从传统贡赋体系向近代赋税体系的深刻转型。改革留存的《万历会计录》与《赋役全书》显示,白银已成为国家税收唯一的计量与征收形态,运行千年的传统实物财政体系至此宣告终结。更为关键的是,张居正在全国推行“计亩征银”的措施使赋税征收从模糊的按户摊派转向清晰的按田计量。这场变革重塑了国家与社会的关系:农民从“纳粮当差”人身依附于里甲的状态,转变为“纳银不当差”,由此得以脱籍离土。而国家财政以白银为本,就必须倚重市场流通,王朝也从资源的直接支配者,转变为通过货币税收与市场接轨的治理主体治理模式则转向与现代货币经济相衔接的新型治理模式。这一转型的影响极为深远,历经明清鼎革而未中断。

——据万明《传统国家近代转型的开端:张居正改革新论》整理

1根据材料一概括南宋赋税征收的特点,并结合所学指出其成因。(8分)

【答案】(1)特点:税收总额增加;税收名目增多;杂税数额大,远超正赋;工商业税在整个税收体系中占比过半,日益重要;民众税负沉重。(4分,任答4点即可)(材料理解)

原因:战争频仍;对金的“岁贡”纲上第9课】;商业的发展;经济重心的南移纲上第11课】。(4分)

2)根据材料二指出张居正改革使中国财政“深刻转型的理由结合所学,概括这一改革对明清时期基层治理的影响。(8分)

【答案】(2)理由:赋税征收由实物转型为白银;(2分)赋税征收从模糊的按户摊派转向清晰的按田计量;(1分)王朝变为经济的治理主体。(1分)(材料理解)

影响:国家对农民人身控制弱化纲上第11课】;户籍的重要性下降;里甲制度衰落,而保甲日益重要。(4分)【选1第17课】

【解析】本题以税收制度为核心,从不同角度分析南宋和明清时期的税收制度的成因或影响。(1)古文阅读,考察学生对于古文题的信息提取能力。“不满千万”“遂增六千五百三十余万焉”可知税收总额增加、“上供钱”、经制、总制等说明税收名目增多,且数额巨大;“合茶、盐、酒、算、坑冶、榷货、籴本、和买之入,又四千四百九十余万缗,宜民力之困矣”工商业税收超过总税收一半,且负担较重。核心问题需要解释两个,为什么要征收这么多税,为什么可以征收这么多税。结合所学可知,南宋对金的战争和岁贡需要开支,经济中心南移和商品经济的发展保证了税源。(2)根据材料可知“白银已成为国家税收唯一的计量与征收形态,运行千年的传统实物财政体系至此宣告终结。”,即为张居正改革的理由,简单概括为从实物征收变为白银征收。“张居正在全国推行的“计亩征银”的措施使赋税征收从模糊的按户摊派转向清晰的按田亩计量。”概括为清晰的按田亩计量;“王朝也从资源的直接支配者,转变为通过货币税收与市场接轨的治理主体”王朝成为治理主体。从基层治理的角度看,主要包含户籍、社会管理、人身控制等,根据材料可以得出,张居正以田亩为计量,人身控制减弱,户籍制度下降,保甲制日益重要。

19.阅读材料,完成下列要求。(10分)

材料第一次世界大战爆发后,中国对于是否参战游移不定。最终,19173月11日,国务院致电各地督军、省长、都统等通报了国务会议的对德政策。该电指出数十年来因国际间的均势之局,中“于各国一体待遇”(所谓一体待遇实是指中国在列强之中不得不奉行均衡政策)。欧战发生后,各国分为协约国、同盟国和中立国三大派。中立国中,西方的最大国是美国,东方的最大国是中国。现在美德断交中立的格局已变“我若拘守中立,直成孤立之势”。过去“我以积弱之国,乘均势之局以为因应至于今日势之局已破不能不亟求友邦以应外交之趋势”。该电表明世界格局发生激变的情况下,北京政府将改变近代以来一直奉行的均衡与中立政策在两大对立阵营中做出倒向何方的抉择19178月14日,北京政府发布大总统布告宣布从即日起与德奥两国处于战争状态

——摘编自王建朗《北京政府参战问题再考察》

结合材料和所学,对北洋政府在“参战问题”上的抉择加以评析。(10分)

【答案】中国参加第一次世界大战,是半殖民地弱国在20世纪初国际格局剧变下,基于生存逻辑与利益诉求做出的复杂外交抉择,兼具主动突破的历史进步性与弱国外交的时代局限性。(2分)

一战初期,交战双方势均力敌,北京政府的“中立”是夹缝中求生存的策略;1917年美国对德国宣战打破中立阵营平衡,中国若继续中立将陷入外交孤立;为争取国际地位,抑制日本在华势力的发展,中国倒向占优势的协约国是趋利避害的理性选择。(3分)(材料理解)

中国加入协约国阵营是首次主动参与国际体系重构,打破了近代以来被动外交的局面;参战引发的国内舆论讨论,推动了民族意识的觉醒,为1919年五四运动的爆发埋下了思想伏笔;参战后中国收回了德国与奥匈帝国在天津、汉口的租界,撤销两国的领事裁判权,为中国近代废除列强特权的重要成果;同时中国的参战为协约国一方胜利作出了贡献,也为解决山东问题打下基础。(4分)纲上第19课】

但是在巴黎和会上,列强将德国在山东的权益转让给日本,中国“战胜国”身份沦为空谈,暴露出弱国外交的本质局限,这说明弱国在国际体系中难以仅凭身份获取平等权益,国家实力才是外交话语权的根本支撑。(1分)纲上第20课】

【解析】评析题基本模式为观点—背景(原因)—影响,对应的逻辑为是什么—为什么—怎么样。材料中可知在参战问题上中国从中立转为支持协约国,即对德宣战。这种选择是基于美国立场变化、中国外交趋势、以及日本在华势力发展,期望通过参战争取国际地位等考量。从影响上,中国参加一战确实提高了国际地位,提高了民族意识,收回了德奥在华的特权,确有积极影响;但是中国本身实力较弱,外交话语权较低,难以获得平等对话。最终巴黎和会上,列强将德国在山东的权益转让给日本,中国“战胜国”身份沦为空谈。

20.阅读材料,完成下列要求。(16分)

材料一欧洲是人类活动的实验室,它经历了各式各样政治体制、经济秩序、文化思潮的洗礼和实验19世纪末,“凡是有海水的地方,就有欧洲人”,还可以加一句:“凡是有土地的地方,都属于欧洲人。”由于欧洲实现了对绝大部分非西方土地的经济剥削和殖民统治,资本主义世界体系出现了。这一体系把世界分成资本主义的“中心”和被征服的“边缘”中心西方国家在资本主义世界体系形成过程中起着主导作用。

——据钱乘旦《新世界史纲要》等整理

材料二经过了漫长的过渡期,在凡尔赛签约之后,民族国家的诞生达到了顶峰,而其根源却在19世纪中叶或更早时期。这个顶峰时刻的到来丝毫没有任何惊心动魄,但类似现象发生在20世纪末期却是人们始料未及的。这当然是指在20世纪90年代解体的3个国家:捷克斯洛伐克、南斯拉夫和1917年成立的苏联。从1993年签订《马斯特里赫特条约》起,欧盟现在已经有足够的能力给美国国会以及个别的美国企业施加压力,使他们遵守欧洲的规章制度,否则会把它们挤出欧洲的市场。

——摘编自托尼・朱特《战后欧洲史》

1)根据材料一中所示角度,列举18世纪英国相关史事印证欧洲经历了各种各样的实验”。根据材料一和所学,概括指出资本主义世界体系中心”和“边缘”的关系。(7分)

【答案】(1)政治体制:责任内阁制逐渐形成。经济秩序:第一次工业革命,工厂出现,工厂制度逐渐形成。文化思潮:亚当·斯密的思想(答启蒙运动也可给分)8课】3分)

关系:“中心”对“边缘”进行经济剥削和殖民统治(1分),但是作为“原料产地+全球市场+投资场所”的“边缘”地区,成就了“中心”(西方)的“世界工厂”(或主导)地位(1分)。“边缘”地区不同程度地接受“中心”的文化,反抗其经济剥削与殖民统治(1分)。“中心”与“边缘”两者互动、互鉴,促进整体世界的形成(1分)。(言之有理酌情给分,总分不超过4分)(材料理解)

2)根据材料二,结合所学,分析“凡尔赛签约之后”“20世纪末期”欧洲民族国家诞生的共同因素综合材料一、二,概述20世纪欧洲国际地位的变化历程9分)

【答案】(2)共同因素:国际秩序的变动及影响;原有国家的解体;民族独立的思想进一步传播。(3分)(材料理解)

变化:一战后欧洲中心地位动摇;二战后西欧衰落,苏联空前强大;20世纪60年代,西欧逐渐成为国际重要力量;冷战结束后,苏联解体,东欧剧变,俄罗斯联邦在国际事务中的作用仍然举足轻重;欧盟在国际舞台上发挥着独特作用,是一支推动多极化的不可轻视的力量。(6分) 

【解析】本题以欧洲在世界格局中的地位变迁为线索,呈现了从近代资本主义世界体系形成到20世纪末国际格局演变的历史进程。题目通过材料对比与史实列举,考查学生提取信息、调动所学知识进行历史解释的能力,凸显了唯物史观中经济基础与上层建筑、国际关系变动的辩证逻辑。第(1)问,通过限定角度列举史实,考查学生对18世纪英国阶段特征的精准掌握,同时要求学生辩证分析“中心—边缘”这对矛盾共生关系,引导学生理解资本主义世界体系的双重性。题目严格限定了 “政治体制、经济秩序、文化思潮” 三个维度。学生需精准锁定 “18世纪” 和 “英国” 这两个时空坐标,从必修与选必教材中提取最典型的“实验”成果。这考查的是对历史阶段特征的“时空定位”能力。理解“中心”是西方主导的世界工厂,“边缘”是亚非拉为主体的原料产地和市场。第(2)问,通过对两个不同时期民族国家诞生因素的对比,考查学生的时空观念和归纳能力;并要求学生宏观梳理20世纪欧洲地位的沉浮,旨在培育学生长时段、大视野的历史通感。“凡尔赛签约后”对应一战后奥匈、沙俄等帝国解体(如材料二提到的东欧国家诞生);“20世纪末期”对应苏联、南斯拉夫解体。学生需要透过具体史实,提炼出背后的结构性因素:战争/秩序变动(凡尔赛体系vs冷战结束)、旧帝国的瓦解、民族自决原则的延续。这考查的是透过现象看本质的 “历史解释” 能力。学生需以时间为轴,勾画出欧洲在20世纪从“中心”走向“多极中的一极”的下降曲线。要紧扣材料一中的19世纪末“欧洲霸权”作为起点参照,串联两次世界大战、冷战对峙、欧洲一体化等关键节点,体现历史发展的 “动态过程。

21.阅读材料,完成下列要求。(12分)

材料所有类型的博物馆都拥有自己有意呈现的“历史个体”,它们或许是某一类历史群体,或许是某一段历史时期,或许是某一种文明成果。在呈现历史群体的博物馆中,值得关注的是那些旨在揭示宏大叙事中被遗忘群体历史的探索。被屠杀的犹太人就是美国、德国、以色列以及欧洲许多国家博物馆着重纪念的“历史个体”。巴黎同样也有一座小型的犹太大屠杀纪念馆。该纪念馆之所以值得一提主要是因为它颠覆了法国二战历史的主流叙事,特别揭露了法国人如何同德国纳粹合作来迫害法国犹太人的一段历史……纽伦堡的纳粹党代会大楼档案中心建立在原址上但有意不进行整修,通过设计图、历史场景和现实荒凉结局的对比,让参观者感受到纳粹思想的虚无性。它以大量一手档案文献或影像材料的系统呈现,来解释纳粹主义暴力统治的原因、进程及其结果参观者犹如阅读一篇高度理论化但又配有形象展示的学术论文。

——引自孟钟捷世界博物馆与历史教育

综合材料信息,提炼主题,结合所学,围绕该主题写一篇历史小论文(要求:自拟标题,立论正确,史论结合,逻辑严谨,表述成文)

【答案】①主题分3分:根据标题、总起和总结予以判断。

有标题1分,标题有正向价值1分,标题、总起和总结三部分逻辑清晰1分。

②结构分3分:总分总结构或分总结构2分。

升华1分,如牢记一段黑暗血腥历史,不让历史悲剧重演;维护世界文化多样性;保持民族文化的传承;保护全人类共同的财富等。

③论证分6分=3个具体史实+论证。评分以史论结合,论述充分且有逻辑为标准格式。一般应列举3则史事,或单则史事的三个面相,史事之后必须有判断和论述,论述有逻辑性。

【工作室原创示例答案】

博物馆:让历史真相在记忆中永生

博物馆不仅是文物的栖身之所,更是历史真相的守护者。它以无声的陈列,诉说着那些不应被遗忘的过往。

博物馆是历史的记录者巴黎犹太大屠杀纪念馆以大量档案与实物,记录下二战期间法国维希政府与纳粹合作的黑暗一页它不回避、不粉饰,将被宏大叙事遮蔽的真相原原本本地呈现于世人面前,让历史回归真实。博物馆是历史的传承者纽伦堡纳粹党代会旧址档案中心以原址废墟、设计蓝图与影像材料,系统呈现纳粹统治的来龙去脉参观者穿行其间,如同翻阅一部立体的历史教科书,那段沉重的记忆由此跨越代际,传递给后来者。博物馆是历史的警钟无论是巴黎纪念馆中受难者的遗物,还是纽伦堡废墟的荒凉,都在无声地铭记着战争的残酷与极权的罪恶。它们将历史教训凝固为永恒警示:当人性泯灭、暴行默许之时,文明便已危在旦夕。

铭记,是为了不再重演。博物馆让历史真相成为人类共有的记忆财富,照亮通往未来的路。

(材料理解)【选3第8课】【选3第14课】

◆分析二:试卷考点分布汇总

◆分析三:试卷总体特点

工作室感想和建议

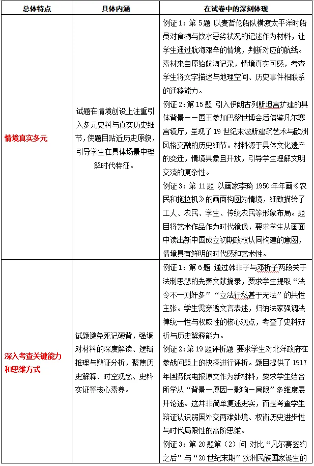
本卷鲜明体现了浙江历史高考“小步快走、稳变相济”的改革思路。题型结构总体稳定,但在情境创设与能力考查上持续深化。其一,情境真实多元。从航海船员日志(第5题)、民国国务院电报(第19题)到年画图像(第11题)、建筑变迁(第15题),史料类型涵盖文字、图像、数据、实物,学生须进入具体历史场景方能作答。其二,能力考查层级分明。选择题重信息提取与辨析(如第6题),材料解析题重概括与综合(如第18题),评析与小论文则重辩证与表达(如第19、21题),由点到面、由浅入深,思维层级清晰。其三,核心价值贯穿始终。试卷通过抗战考古构建民族认同(第10题)、博物馆叙事反思战争与人道(第21题)等命题,引导学生在历史认知中厚植家国情怀与人类命运共同体意识。整体而言,试卷已从“知识立意”全面转向“素养立意”,对复习备考提出了更高要求。

1.构建答题思维范式,以逻辑替代模板。

范式是思维路径而非万能套路。辨析题可循“定位—解构—辩证—升华”四步展开:先明确议题的历史定位,再从材料与所学中提取背景信息,继而辩证分析影响与局限,最后升华至规律性认识。小论文宜采用“立意—结构—论证—升华”框架:标题即观点,正文以并列或递进维度分层论述,每段遵循“史实+分析”规范,结尾回扣主题并提升价值立意。日常训练应引导学生将范式内化为思维习惯。

2.综合运用多元史料,创设问题情境。

复习中应有意识地引入一手史料辅助教学。如讲宋代商业可补充《建炎以来朝野杂记》赋税记载,讲明清制度可引入《万历会计录》节选。同时要引导学生从“读史料”走向“问史料”:史料产生于何种背景?作者立场如何?它印证或补充了教材哪些认识?唯有在常态教学中浸润情境意识,方能应对灵活设问。

3.靶向训练学科关键能力,分层突破。

信息提取能力可通过限时阅读训练强化,概括综合能力宜以跨课时专题整合提升,辩证表达能力需借评析题与小论文常态化练笔打磨,时空比较能力则可通过制作长时段时间轴、中外同期对比等方式培养。不同能力需匹配不同训练路径,精准施策方能有效提分。

备考之道,在于将范式化为思维、将史料融入日常、将能力练在平时。以素养立根基,方能以不变应万变。

最后,工作室结合多年的二考研究,建议二考复习尽量回归“基础”,因为考虑到首考的阅卷情况和全省的反馈以及二考学情的现实。

最新文章

随机文章

基本 文件 流程 错误 SQL 调试
  1. 请求信息 : 2026-04-25 20:41:30 HTTP/2.0 GET : https://www.sjds.net/a/483702.html
  2. 运行时间 : 0.145848s [ 吞吐率:6.86req/s ] 内存消耗:4,319.80kb 文件加载:140
  3. 缓存信息 : 0 reads,0 writes
  4. 会话信息 : SESSION_ID=6fcc963ffb48a20ef75690673e1ec1d0
  1. /yingpanguazai/ssd/ssd1/www/www.sjds.net/public/index.php ( 0.79 KB )
  2. /yingpanguazai/ssd/ssd1/www/www.sjds.net/vendor/autoload.php ( 0.17 KB )
  3. /yingpanguazai/ssd/ssd1/www/www.sjds.net/vendor/composer/autoload_real.php ( 2.49 KB )
  4. /yingpanguazai/ssd/ssd1/www/www.sjds.net/vendor/composer/platform_check.php ( 0.90 KB )
  5. /yingpanguazai/ssd/ssd1/www/www.sjds.net/vendor/composer/ClassLoader.php ( 14.03 KB )
  6. /yingpanguazai/ssd/ssd1/www/www.sjds.net/vendor/composer/autoload_static.php ( 4.90 KB )
  7. /yingpanguazai/ssd/ssd1/www/www.sjds.net/vendor/topthink/think-helper/src/helper.php ( 8.34 KB )
  8. /yingpanguazai/ssd/ssd1/www/www.sjds.net/vendor/topthink/think-validate/src/helper.php ( 2.19 KB )
  9. /yingpanguazai/ssd/ssd1/www/www.sjds.net/vendor/topthink/think-orm/src/helper.php ( 1.47 KB )
  10. /yingpanguazai/ssd/ssd1/www/www.sjds.net/vendor/topthink/think-orm/stubs/load_stubs.php ( 0.16 KB )
  11. /yingpanguazai/ssd/ssd1/www/www.sjds.net/vendor/topthink/framework/src/think/Exception.php ( 1.69 KB )
  12. /yingpanguazai/ssd/ssd1/www/www.sjds.net/vendor/topthink/think-container/src/Facade.php ( 2.71 KB )
  13. /yingpanguazai/ssd/ssd1/www/www.sjds.net/vendor/symfony/deprecation-contracts/function.php ( 0.99 KB )
  14. /yingpanguazai/ssd/ssd1/www/www.sjds.net/vendor/symfony/polyfill-mbstring/bootstrap.php ( 8.26 KB )
  15. /yingpanguazai/ssd/ssd1/www/www.sjds.net/vendor/symfony/polyfill-mbstring/bootstrap80.php ( 9.78 KB )
  16. /yingpanguazai/ssd/ssd1/www/www.sjds.net/vendor/symfony/var-dumper/Resources/functions/dump.php ( 1.49 KB )
  17. /yingpanguazai/ssd/ssd1/www/www.sjds.net/vendor/topthink/think-dumper/src/helper.php ( 0.18 KB )
  18. /yingpanguazai/ssd/ssd1/www/www.sjds.net/vendor/symfony/var-dumper/VarDumper.php ( 4.30 KB )
  19. /yingpanguazai/ssd/ssd1/www/www.sjds.net/vendor/topthink/framework/src/think/App.php ( 15.30 KB )
  20. /yingpanguazai/ssd/ssd1/www/www.sjds.net/vendor/topthink/think-container/src/Container.php ( 15.76 KB )
  21. /yingpanguazai/ssd/ssd1/www/www.sjds.net/vendor/psr/container/src/ContainerInterface.php ( 1.02 KB )
  22. /yingpanguazai/ssd/ssd1/www/www.sjds.net/app/provider.php ( 0.19 KB )
  23. /yingpanguazai/ssd/ssd1/www/www.sjds.net/vendor/topthink/framework/src/think/Http.php ( 6.04 KB )
  24. /yingpanguazai/ssd/ssd1/www/www.sjds.net/vendor/topthink/think-helper/src/helper/Str.php ( 7.29 KB )
  25. /yingpanguazai/ssd/ssd1/www/www.sjds.net/vendor/topthink/framework/src/think/Env.php ( 4.68 KB )
  26. /yingpanguazai/ssd/ssd1/www/www.sjds.net/app/common.php ( 0.03 KB )
  27. /yingpanguazai/ssd/ssd1/www/www.sjds.net/vendor/topthink/framework/src/helper.php ( 18.78 KB )
  28. /yingpanguazai/ssd/ssd1/www/www.sjds.net/vendor/topthink/framework/src/think/Config.php ( 5.54 KB )
  29. /yingpanguazai/ssd/ssd1/www/www.sjds.net/config/app.php ( 0.95 KB )
  30. /yingpanguazai/ssd/ssd1/www/www.sjds.net/config/cache.php ( 0.78 KB )
  31. /yingpanguazai/ssd/ssd1/www/www.sjds.net/config/console.php ( 0.23 KB )
  32. /yingpanguazai/ssd/ssd1/www/www.sjds.net/config/cookie.php ( 0.56 KB )
  33. /yingpanguazai/ssd/ssd1/www/www.sjds.net/config/database.php ( 2.48 KB )
  34. /yingpanguazai/ssd/ssd1/www/www.sjds.net/vendor/topthink/framework/src/think/facade/Env.php ( 1.67 KB )
  35. /yingpanguazai/ssd/ssd1/www/www.sjds.net/config/filesystem.php ( 0.61 KB )
  36. /yingpanguazai/ssd/ssd1/www/www.sjds.net/config/lang.php ( 0.91 KB )
  37. /yingpanguazai/ssd/ssd1/www/www.sjds.net/config/log.php ( 1.35 KB )
  38. /yingpanguazai/ssd/ssd1/www/www.sjds.net/config/middleware.php ( 0.19 KB )
  39. /yingpanguazai/ssd/ssd1/www/www.sjds.net/config/route.php ( 1.89 KB )
  40. /yingpanguazai/ssd/ssd1/www/www.sjds.net/config/session.php ( 0.57 KB )
  41. /yingpanguazai/ssd/ssd1/www/www.sjds.net/config/trace.php ( 0.34 KB )
  42. /yingpanguazai/ssd/ssd1/www/www.sjds.net/config/view.php ( 0.82 KB )
  43. /yingpanguazai/ssd/ssd1/www/www.sjds.net/app/event.php ( 0.25 KB )
  44. /yingpanguazai/ssd/ssd1/www/www.sjds.net/vendor/topthink/framework/src/think/Event.php ( 7.67 KB )
  45. /yingpanguazai/ssd/ssd1/www/www.sjds.net/app/service.php ( 0.13 KB )
  46. /yingpanguazai/ssd/ssd1/www/www.sjds.net/app/AppService.php ( 0.26 KB )
  47. /yingpanguazai/ssd/ssd1/www/www.sjds.net/vendor/topthink/framework/src/think/Service.php ( 1.64 KB )
  48. /yingpanguazai/ssd/ssd1/www/www.sjds.net/vendor/topthink/framework/src/think/Lang.php ( 7.35 KB )
  49. /yingpanguazai/ssd/ssd1/www/www.sjds.net/vendor/topthink/framework/src/lang/zh-cn.php ( 13.70 KB )
  50. /yingpanguazai/ssd/ssd1/www/www.sjds.net/vendor/topthink/framework/src/think/initializer/Error.php ( 3.31 KB )
  51. /yingpanguazai/ssd/ssd1/www/www.sjds.net/vendor/topthink/framework/src/think/initializer/RegisterService.php ( 1.33 KB )
  52. /yingpanguazai/ssd/ssd1/www/www.sjds.net/vendor/services.php ( 0.14 KB )
  53. /yingpanguazai/ssd/ssd1/www/www.sjds.net/vendor/topthink/framework/src/think/service/PaginatorService.php ( 1.52 KB )
  54. /yingpanguazai/ssd/ssd1/www/www.sjds.net/vendor/topthink/framework/src/think/service/ValidateService.php ( 0.99 KB )
  55. /yingpanguazai/ssd/ssd1/www/www.sjds.net/vendor/topthink/framework/src/think/service/ModelService.php ( 2.04 KB )
  56. /yingpanguazai/ssd/ssd1/www/www.sjds.net/vendor/topthink/think-trace/src/Service.php ( 0.77 KB )
  57. /yingpanguazai/ssd/ssd1/www/www.sjds.net/vendor/topthink/framework/src/think/Middleware.php ( 6.72 KB )
  58. /yingpanguazai/ssd/ssd1/www/www.sjds.net/vendor/topthink/framework/src/think/initializer/BootService.php ( 0.77 KB )
  59. /yingpanguazai/ssd/ssd1/www/www.sjds.net/vendor/topthink/think-orm/src/Paginator.php ( 11.86 KB )
  60. /yingpanguazai/ssd/ssd1/www/www.sjds.net/vendor/topthink/think-validate/src/Validate.php ( 63.20 KB )
  61. /yingpanguazai/ssd/ssd1/www/www.sjds.net/vendor/topthink/think-orm/src/Model.php ( 23.55 KB )
  62. /yingpanguazai/ssd/ssd1/www/www.sjds.net/vendor/topthink/think-orm/src/model/concern/Attribute.php ( 21.05 KB )
  63. /yingpanguazai/ssd/ssd1/www/www.sjds.net/vendor/topthink/think-orm/src/model/concern/AutoWriteData.php ( 4.21 KB )
  64. /yingpanguazai/ssd/ssd1/www/www.sjds.net/vendor/topthink/think-orm/src/model/concern/Conversion.php ( 6.44 KB )
  65. /yingpanguazai/ssd/ssd1/www/www.sjds.net/vendor/topthink/think-orm/src/model/concern/DbConnect.php ( 5.16 KB )
  66. /yingpanguazai/ssd/ssd1/www/www.sjds.net/vendor/topthink/think-orm/src/model/concern/ModelEvent.php ( 2.33 KB )
  67. /yingpanguazai/ssd/ssd1/www/www.sjds.net/vendor/topthink/think-orm/src/model/concern/RelationShip.php ( 28.29 KB )
  68. /yingpanguazai/ssd/ssd1/www/www.sjds.net/vendor/topthink/think-helper/src/contract/Arrayable.php ( 0.09 KB )
  69. /yingpanguazai/ssd/ssd1/www/www.sjds.net/vendor/topthink/think-helper/src/contract/Jsonable.php ( 0.13 KB )
  70. /yingpanguazai/ssd/ssd1/www/www.sjds.net/vendor/topthink/think-orm/src/model/contract/Modelable.php ( 0.09 KB )
  71. /yingpanguazai/ssd/ssd1/www/www.sjds.net/vendor/topthink/framework/src/think/Db.php ( 2.88 KB )
  72. /yingpanguazai/ssd/ssd1/www/www.sjds.net/vendor/topthink/think-orm/src/DbManager.php ( 8.52 KB )
  73. /yingpanguazai/ssd/ssd1/www/www.sjds.net/vendor/topthink/framework/src/think/Log.php ( 6.28 KB )
  74. /yingpanguazai/ssd/ssd1/www/www.sjds.net/vendor/topthink/framework/src/think/Manager.php ( 3.92 KB )
  75. /yingpanguazai/ssd/ssd1/www/www.sjds.net/vendor/psr/log/src/LoggerTrait.php ( 2.69 KB )
  76. /yingpanguazai/ssd/ssd1/www/www.sjds.net/vendor/psr/log/src/LoggerInterface.php ( 2.71 KB )
  77. /yingpanguazai/ssd/ssd1/www/www.sjds.net/vendor/topthink/framework/src/think/Cache.php ( 4.92 KB )
  78. /yingpanguazai/ssd/ssd1/www/www.sjds.net/vendor/psr/simple-cache/src/CacheInterface.php ( 4.71 KB )
  79. /yingpanguazai/ssd/ssd1/www/www.sjds.net/vendor/topthink/think-helper/src/helper/Arr.php ( 16.63 KB )
  80. /yingpanguazai/ssd/ssd1/www/www.sjds.net/vendor/topthink/framework/src/think/cache/driver/File.php ( 7.84 KB )
  81. /yingpanguazai/ssd/ssd1/www/www.sjds.net/vendor/topthink/framework/src/think/cache/Driver.php ( 9.03 KB )
  82. /yingpanguazai/ssd/ssd1/www/www.sjds.net/vendor/topthink/framework/src/think/contract/CacheHandlerInterface.php ( 1.99 KB )
  83. /yingpanguazai/ssd/ssd1/www/www.sjds.net/app/Request.php ( 0.09 KB )
  84. /yingpanguazai/ssd/ssd1/www/www.sjds.net/vendor/topthink/framework/src/think/Request.php ( 55.78 KB )
  85. /yingpanguazai/ssd/ssd1/www/www.sjds.net/app/middleware.php ( 0.25 KB )
  86. /yingpanguazai/ssd/ssd1/www/www.sjds.net/vendor/topthink/framework/src/think/Pipeline.php ( 2.61 KB )
  87. /yingpanguazai/ssd/ssd1/www/www.sjds.net/vendor/topthink/think-trace/src/TraceDebug.php ( 3.40 KB )
  88. /yingpanguazai/ssd/ssd1/www/www.sjds.net/vendor/topthink/framework/src/think/middleware/SessionInit.php ( 1.94 KB )
  89. /yingpanguazai/ssd/ssd1/www/www.sjds.net/vendor/topthink/framework/src/think/Session.php ( 1.80 KB )
  90. /yingpanguazai/ssd/ssd1/www/www.sjds.net/vendor/topthink/framework/src/think/session/driver/File.php ( 6.27 KB )
  91. /yingpanguazai/ssd/ssd1/www/www.sjds.net/vendor/topthink/framework/src/think/contract/SessionHandlerInterface.php ( 0.87 KB )
  92. /yingpanguazai/ssd/ssd1/www/www.sjds.net/vendor/topthink/framework/src/think/session/Store.php ( 7.12 KB )
  93. /yingpanguazai/ssd/ssd1/www/www.sjds.net/vendor/topthink/framework/src/think/Route.php ( 23.73 KB )
  94. /yingpanguazai/ssd/ssd1/www/www.sjds.net/vendor/topthink/framework/src/think/route/RuleName.php ( 5.75 KB )
  95. /yingpanguazai/ssd/ssd1/www/www.sjds.net/vendor/topthink/framework/src/think/route/Domain.php ( 2.53 KB )
  96. /yingpanguazai/ssd/ssd1/www/www.sjds.net/vendor/topthink/framework/src/think/route/RuleGroup.php ( 22.43 KB )
  97. /yingpanguazai/ssd/ssd1/www/www.sjds.net/vendor/topthink/framework/src/think/route/Rule.php ( 26.95 KB )
  98. /yingpanguazai/ssd/ssd1/www/www.sjds.net/vendor/topthink/framework/src/think/route/RuleItem.php ( 9.78 KB )
  99. /yingpanguazai/ssd/ssd1/www/www.sjds.net/route/app.php ( 1.72 KB )
  100. /yingpanguazai/ssd/ssd1/www/www.sjds.net/vendor/topthink/framework/src/think/facade/Route.php ( 4.70 KB )
  101. /yingpanguazai/ssd/ssd1/www/www.sjds.net/vendor/topthink/framework/src/think/route/dispatch/Controller.php ( 4.74 KB )
  102. /yingpanguazai/ssd/ssd1/www/www.sjds.net/vendor/topthink/framework/src/think/route/Dispatch.php ( 10.44 KB )
  103. /yingpanguazai/ssd/ssd1/www/www.sjds.net/app/controller/Index.php ( 4.81 KB )
  104. /yingpanguazai/ssd/ssd1/www/www.sjds.net/app/BaseController.php ( 2.05 KB )
  105. /yingpanguazai/ssd/ssd1/www/www.sjds.net/vendor/topthink/think-orm/src/facade/Db.php ( 0.93 KB )
  106. /yingpanguazai/ssd/ssd1/www/www.sjds.net/vendor/topthink/think-orm/src/db/connector/Mysql.php ( 5.44 KB )
  107. /yingpanguazai/ssd/ssd1/www/www.sjds.net/vendor/topthink/think-orm/src/db/PDOConnection.php ( 52.47 KB )
  108. /yingpanguazai/ssd/ssd1/www/www.sjds.net/vendor/topthink/think-orm/src/db/Connection.php ( 8.39 KB )
  109. /yingpanguazai/ssd/ssd1/www/www.sjds.net/vendor/topthink/think-orm/src/db/ConnectionInterface.php ( 4.57 KB )
  110. /yingpanguazai/ssd/ssd1/www/www.sjds.net/vendor/topthink/think-orm/src/db/builder/Mysql.php ( 16.58 KB )
  111. /yingpanguazai/ssd/ssd1/www/www.sjds.net/vendor/topthink/think-orm/src/db/Builder.php ( 24.06 KB )
  112. /yingpanguazai/ssd/ssd1/www/www.sjds.net/vendor/topthink/think-orm/src/db/BaseBuilder.php ( 27.50 KB )
  113. /yingpanguazai/ssd/ssd1/www/www.sjds.net/vendor/topthink/think-orm/src/db/Query.php ( 15.71 KB )
  114. /yingpanguazai/ssd/ssd1/www/www.sjds.net/vendor/topthink/think-orm/src/db/BaseQuery.php ( 45.13 KB )
  115. /yingpanguazai/ssd/ssd1/www/www.sjds.net/vendor/topthink/think-orm/src/db/concern/TimeFieldQuery.php ( 7.43 KB )
  116. /yingpanguazai/ssd/ssd1/www/www.sjds.net/vendor/topthink/think-orm/src/db/concern/AggregateQuery.php ( 3.26 KB )
  117. /yingpanguazai/ssd/ssd1/www/www.sjds.net/vendor/topthink/think-orm/src/db/concern/ModelRelationQuery.php ( 20.07 KB )
  118. /yingpanguazai/ssd/ssd1/www/www.sjds.net/vendor/topthink/think-orm/src/db/concern/ParamsBind.php ( 3.66 KB )
  119. /yingpanguazai/ssd/ssd1/www/www.sjds.net/vendor/topthink/think-orm/src/db/concern/ResultOperation.php ( 7.01 KB )
  120. /yingpanguazai/ssd/ssd1/www/www.sjds.net/vendor/topthink/think-orm/src/db/concern/WhereQuery.php ( 19.37 KB )
  121. /yingpanguazai/ssd/ssd1/www/www.sjds.net/vendor/topthink/think-orm/src/db/concern/JoinAndViewQuery.php ( 7.11 KB )
  122. /yingpanguazai/ssd/ssd1/www/www.sjds.net/vendor/topthink/think-orm/src/db/concern/TableFieldInfo.php ( 2.63 KB )
  123. /yingpanguazai/ssd/ssd1/www/www.sjds.net/vendor/topthink/think-orm/src/db/concern/Transaction.php ( 2.77 KB )
  124. /yingpanguazai/ssd/ssd1/www/www.sjds.net/vendor/topthink/framework/src/think/log/driver/File.php ( 5.96 KB )
  125. /yingpanguazai/ssd/ssd1/www/www.sjds.net/vendor/topthink/framework/src/think/contract/LogHandlerInterface.php ( 0.86 KB )
  126. /yingpanguazai/ssd/ssd1/www/www.sjds.net/vendor/topthink/framework/src/think/log/Channel.php ( 3.89 KB )
  127. /yingpanguazai/ssd/ssd1/www/www.sjds.net/vendor/topthink/framework/src/think/event/LogRecord.php ( 1.02 KB )
  128. /yingpanguazai/ssd/ssd1/www/www.sjds.net/vendor/topthink/think-helper/src/Collection.php ( 16.47 KB )
  129. /yingpanguazai/ssd/ssd1/www/www.sjds.net/vendor/topthink/framework/src/think/facade/View.php ( 1.70 KB )
  130. /yingpanguazai/ssd/ssd1/www/www.sjds.net/vendor/topthink/framework/src/think/View.php ( 4.39 KB )
  131. /yingpanguazai/ssd/ssd1/www/www.sjds.net/vendor/topthink/framework/src/think/Response.php ( 8.81 KB )
  132. /yingpanguazai/ssd/ssd1/www/www.sjds.net/vendor/topthink/framework/src/think/response/View.php ( 3.29 KB )
  133. /yingpanguazai/ssd/ssd1/www/www.sjds.net/vendor/topthink/framework/src/think/Cookie.php ( 6.06 KB )
  134. /yingpanguazai/ssd/ssd1/www/www.sjds.net/vendor/topthink/think-view/src/Think.php ( 8.38 KB )
  135. /yingpanguazai/ssd/ssd1/www/www.sjds.net/vendor/topthink/framework/src/think/contract/TemplateHandlerInterface.php ( 1.60 KB )
  136. /yingpanguazai/ssd/ssd1/www/www.sjds.net/vendor/topthink/think-template/src/Template.php ( 46.61 KB )
  137. /yingpanguazai/ssd/ssd1/www/www.sjds.net/vendor/topthink/think-template/src/template/driver/File.php ( 2.41 KB )
  138. /yingpanguazai/ssd/ssd1/www/www.sjds.net/vendor/topthink/think-template/src/template/contract/DriverInterface.php ( 0.86 KB )
  139. /yingpanguazai/ssd/ssd1/www/www.sjds.net/runtime/temp/5febe16c9207553ef9b4c4406f7af920.php ( 12.06 KB )
  140. /yingpanguazai/ssd/ssd1/www/www.sjds.net/vendor/topthink/think-trace/src/Html.php ( 4.42 KB )
  1. CONNECT:[ UseTime:0.000983s ] mysql:host=127.0.0.1;port=3306;dbname=www_sjds;charset=utf8mb4
  2. SHOW FULL COLUMNS FROM `fenlei` [ RunTime:0.001556s ]
  3. SELECT * FROM `fenlei` WHERE `fid` = 0 [ RunTime:0.000734s ]
  4. SELECT * FROM `fenlei` WHERE `fid` = 63 [ RunTime:0.000699s ]
  5. SHOW FULL COLUMNS FROM `set` [ RunTime:0.001367s ]
  6. SELECT * FROM `set` [ RunTime:0.000598s ]
  7. SHOW FULL COLUMNS FROM `article` [ RunTime:0.001478s ]
  8. SELECT * FROM `article` WHERE `id` = 483702 LIMIT 1 [ RunTime:0.011504s ]
  9. UPDATE `article` SET `lasttime` = 1777120890 WHERE `id` = 483702 [ RunTime:0.004596s ]
  10. SELECT * FROM `fenlei` WHERE `id` = 65 LIMIT 1 [ RunTime:0.000756s ]
  11. SELECT * FROM `article` WHERE `id` < 483702 ORDER BY `id` DESC LIMIT 1 [ RunTime:0.001160s ]
  12. SELECT * FROM `article` WHERE `id` > 483702 ORDER BY `id` ASC LIMIT 1 [ RunTime:0.001060s ]
  13. SELECT * FROM `article` WHERE `id` < 483702 ORDER BY `id` DESC LIMIT 10 [ RunTime:0.001491s ]
  14. SELECT * FROM `article` WHERE `id` < 483702 ORDER BY `id` DESC LIMIT 10,10 [ RunTime:0.006807s ]
  15. SELECT * FROM `article` WHERE `id` < 483702 ORDER BY `id` DESC LIMIT 20,10 [ RunTime:0.004563s ]
0.149654s