
湖北升学通4月29日消息:武汉高三四调今日结束,湖北升学通第一时间整理了考试相关试卷,并整理了四月份湖北省地区的各类考试试卷,预计5月1日会公布本次武汉四调的考试成绩并公布划线数据,届时湖北升学通会第一时间分享,请保持关注“湖北升学通”公众号。
武汉高三四月调考回复“260427”
随州高三四月调考回复“260425”
孝感高三四月调考回复“260424”
襄阳高三四月调考回复“260422”
新八校高三四月调考回复“260414”

更多考试相关内容欢迎扫码进群获取:

本次考试为武汉市教科院供题,考试结束后会再次由专家对本次考试答案进行审核,各科考完半天至一天才会公布答案,答案公布后湖北升学通将第一时间更新至下文链接内。
化学/地理
因篇幅原因,此处仅展示部分,完整电子版见下文



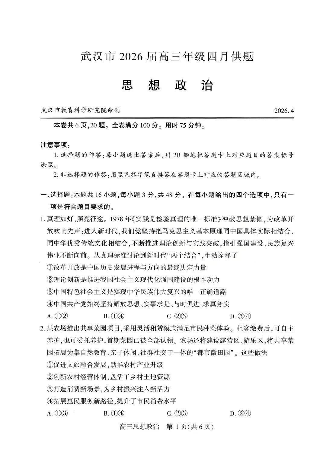
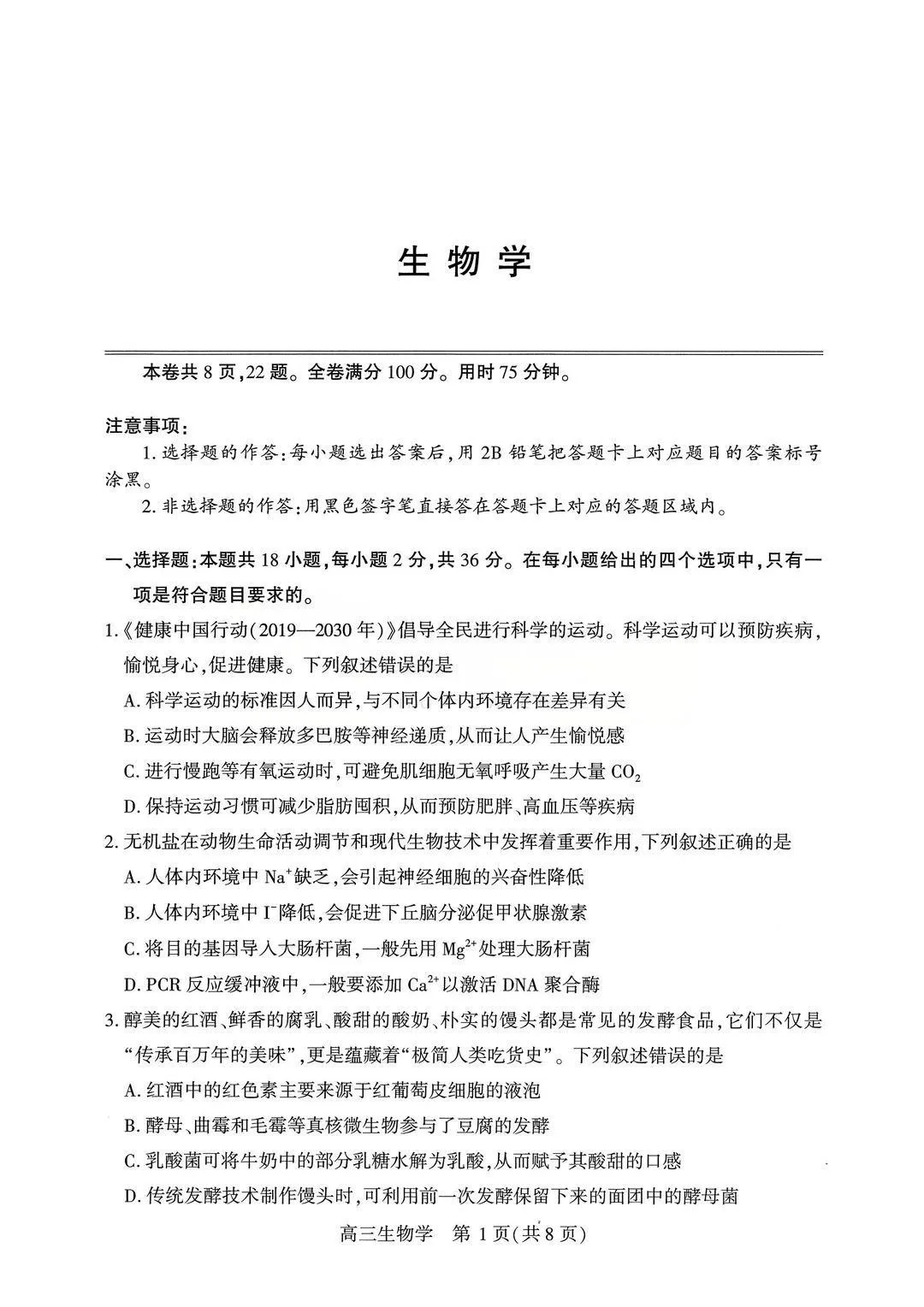
政治/生物
因篇幅原因,此处仅展示部分,完整电子版见下文



物理/历史
因篇幅原因,此处仅展示部分,完整电子版见下文







英语
因篇幅原因,此处仅展示部分,完整电子版见下文






语文试卷及答案
因篇幅原因,此处仅展示部分,完整电子版见下文



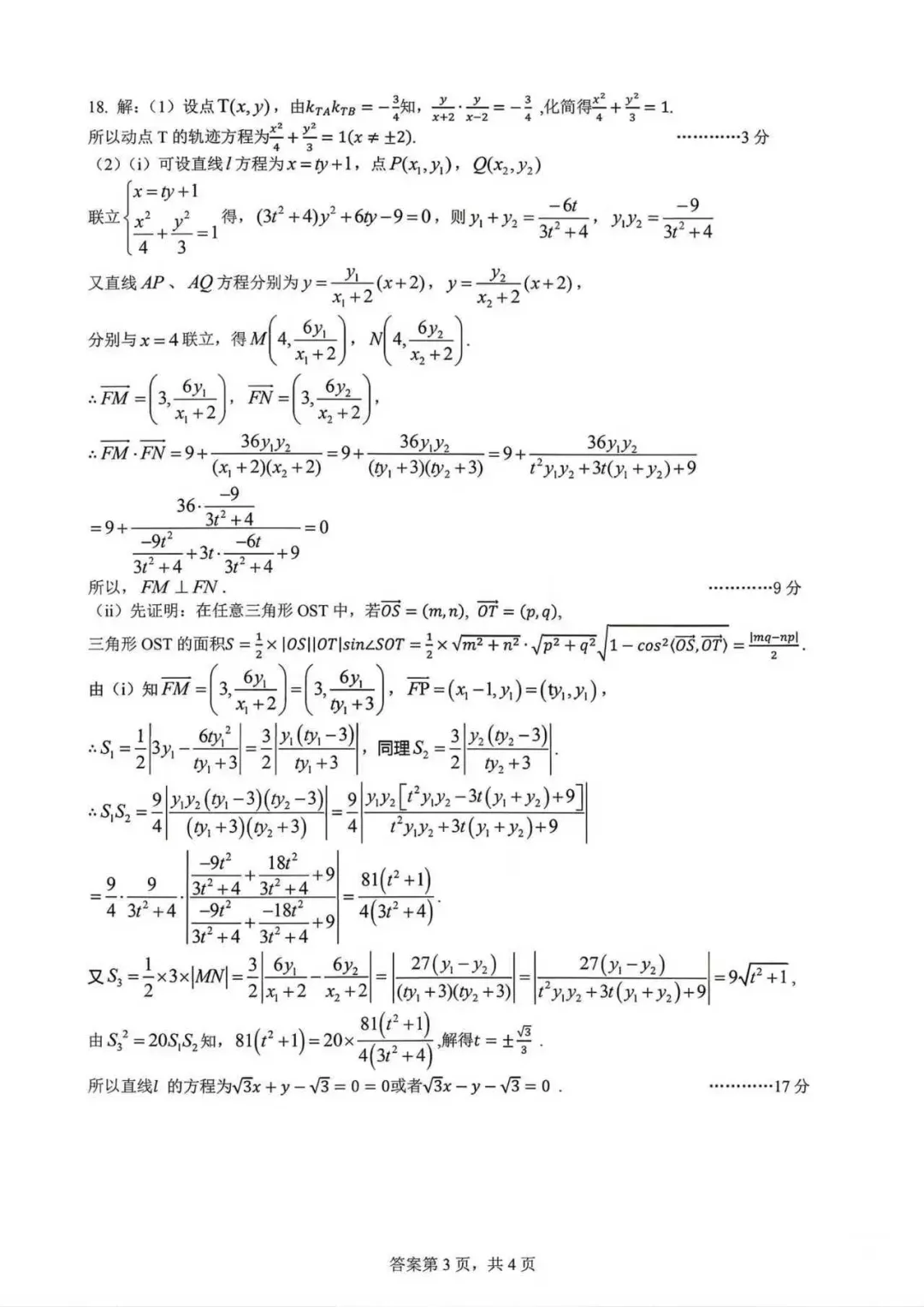
数学试卷及答案
因篇幅原因,此处仅展示部分,完整电子版见下文





⚠️真心建议高三家长提前自查对照体检报告:

不要等志愿填报、被退档才后悔细节才是高考上岸的关键❗️
2026届湖北省武汉市4月调考试卷内容见下方链接,扫码进群获取最新消息:

试卷及答案免费下载
1.在湖北升学通公众号内回复关键词“260427”即可免费获取试卷。
2.如下图所示:

3.点击链接自行下载试卷。
育路通持续高考服务二十余年,积累了丰富的渠道和专业优势。我们的一对一志愿填报是全流程服务,绝非简单的方案交付,会根据考生家庭需求提供全流程服务,包括入学后的大学生活规划、继续深造等。
育路通一对一志愿填报服务汇聚政策研究专家、招生专家、一线招办老师、专业升学规划师为荆楚考生家庭提供定制化、个性化志愿填报方案,助力考生用好每一分上更好大学。




左右滑动查看更多

左右滑动查看更多
左右滑动查看更多

育路通升学服务热线:
公司地址:中国湖北省武汉市洪山区徐东大街7号凯旋门广场B座F17层
育路通二十余年专注高考服务,为湖北考生提供全流程一对一志愿规划(含大学与深造指导),汇聚政策、招生、招办专家,为湖北考生定制方案,助力分尽其用。

专业老师一对一辅导!
助力高考志愿不踩坑!

