
视听新媒体创作
师哥碎碎念
给诸位同学:这份考前押题总结,一方面是宣传意图,我们希望直观展示课程内容对今年考题的覆盖程度与适用性,这确实是撰写此文最表面的目的——它或许能让你更清晰地看到,这门课在设计时是如何贴近实战、如何筛选与整合那些真正具有普遍适用性的内容。
但除此之外,我更想借此传递的,并非个人或课程有多么“神奇”,而是希望说明:真正有价值的,从来不是“押中题”本身,而是我们所传递的知识本身的灵活性与可迁移性。
还记得在早期的导学课中,我不止一次和大家分享:请千万不要迷信押题。依赖押题,本质上是一种侥幸心理,也是学习惰性的体现,本质上是一种赌博,是对你自己一直以来扎实努力的放弃。而考研——尤其是我们这类以主观论述为主的学科——真正考察的,是你对问题的独立见解与系统思考。
这些年真正取得高分的同学——包括今年发挥出色的各位——你们的成功,主要并非因为我或课程有多厉害,而是源于你们自己的持续思考。这几年在陪伴大家备考的过程中,我越来越清楚地意识到:高分背后,一方面得益于我自己课程所选内容的强适用性与代表性,但更重要的是,你们在学习过程中付出的时间、积累的思考,使这些知识真正内化,逐渐构建起属于自己的认知体系、观点框架与答题习惯。
因此,本次押题复盘将分为两个部分展开:
第一,对照模拟题与真题,客观展示其中的契合点;
第二,也是我更想着重展开的,是结合具体题目,示范如何将课上学到的东西,灵活、有机地转化为考场上的有效答案。
这篇文章不仅面向刚刚经历考试的同学,帮助大家进行考后复盘;也更希望给未来备考的同学带来一些启发。在备考中,许多人常陷入“知识焦虑”,总觉得读得不够多、掌握不够全。而这次分享正是想传递这样一个观念:备考的关键,不在于单纯堆积知识的量,而在于有多少内容真正被你理解、掌握,并能被你自如地调动与运用去解决问题。
希望这份梳理,不仅见证我们上一年学习的足迹,也能带给你们一些平静与信心——体系胜过散点,掌握胜过泛览。祝每一位学习精进的同学,踏实前行,终有所成。

视听新媒体创作
真题

押题证明
1
简答题
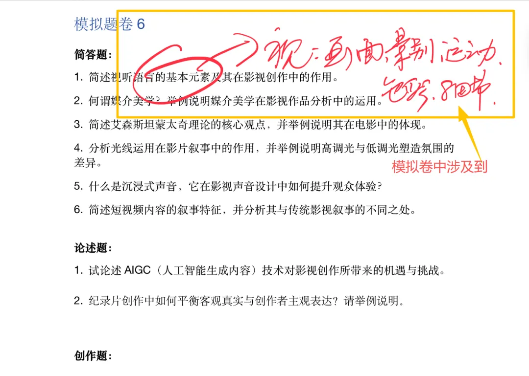
1.微短剧的视觉元素是由什么构成的
师哥简评:
转化理解:影视视觉元素有哪些,结合(竖屏)短剧的特点。
可结合模拟题中“小程序剧”“短视频叙事特征”“视听语言元素”等概念,从画面构图、色彩、节奏、细节元素等方面展开。






参考答案
构图:竖向画面构图,以固定镜头为主,靠近轴线拍摄,人物呈上下分布,核心内容聚焦画面中心,删去无关背景,强化主体呈现。
色彩:服务于情感表达与主题传递,通过色彩对比或统一营造适配剧情的氛围,契合碎片化接收场景的感官需求。在有限时长内完成核心信息传递,适配竖屏观看的注意力聚焦特点。
调度:镜头运动减弱,以静态呈现为主,减少冗余调度,突出人物微表情与动作细节,强化视觉冲击力。
关键细节元素:包括人物动作、道具等,通过夸张化处理与重点呈现,支撑叙事推进与人物塑造。
1
简答题
2.视听作品中听的内涵包括什么
师哥简评:
声音的构成——声音的表意/叙事功能——声画关系
我们之前说过,影视艺术根本上是视觉艺术,不会有脱离开“视”的“听”,所以当谈起xx声音的xx作用,一般是要结合画面来谈的,所以最后落点在声画关系上。


参考答案
听的内涵包含三个层面。
声音的构成是听的基础内涵,涵盖动效声、环境声等多种基础声音类型,不同类型的声音共同构建起视听作品的声音体系,为后续表意与叙事提供支撑。
声音具有明确的表意功能,能够传递画面之外的信息,烘托场景情绪,强化作品主题,通过声音的强弱、音色、节奏等变化,让观众获得更丰富的感知体验。
声音承担重要的叙事功能,能够推动情节发展,构建时空关系,衔接场景转换,通过声音线索暗示剧情走向,补充画面无法直接呈现的叙事信息。声音与画面始终协同作用,形成互补共生的关系,共同完成叙事表达与情感传递,声音通过呼应、补充或对比画面,提升作品的整体视听效果。
1
简答题
3.科技的发展与艺术创作的关系
师哥简评:
这与之前的 科技对视听艺术创作的影响(2021)、如何理解新媒体改变了媒介生态(2020)、技术的变革对传媒艺术生产的影响(2025)为同一道题。
我们之前练习的“技术与艺术的辩证关系”“新媒体改变了媒介生态”和“工具的发展对内容生产的影响”两道题的答案可以直接套用。注意:关系类问题,最后提一嘴艺术创作对技术的反哺。
数字技术对创作:降低门槛、创意生成、提高效率、拓宽人群、VRAR更沉浸
网络技术对创作:协作生产、精准匹配受众、及时反馈及时调整、拓宽视野
创作对技术的反哺:赋予科技以更多人文性


参考答案
1.科技为艺术创作提供了全新的表现手段与载体,改变了传统创作的流程与形态,从创作工具到呈现形式都实现了革新,为艺术表达注入新的活力。
1.1数字技术对艺术创作产生全方位赋能,显著降低创作门槛,让更多非专业群体参与到创作中,同时提升创作效率,为创意生成提供更多可能性,VR、AR 等技术的应用更催生了沉浸化的创作与体验形式,丰富了艺术表达的维度。
1.2网络技术重塑了艺术创作的生态,支持跨地域协作生产,打破空间限制,通过大数据实现受众精准匹配,让创作更贴合受众需求,及时反馈机制则允许创作者根据受众反应动态调整内容,拓宽了创作视野与传播渠道。
2.艺术创作对科技具有重要反哺作用,艺术的人文追求为科技发展指明方向,赋予科技更多人文温度,艺术创作的需求推动科技在表现力、沉浸感等方面持续迭代,让科技更好地服务于人类的精神文化需求。
1
简答题
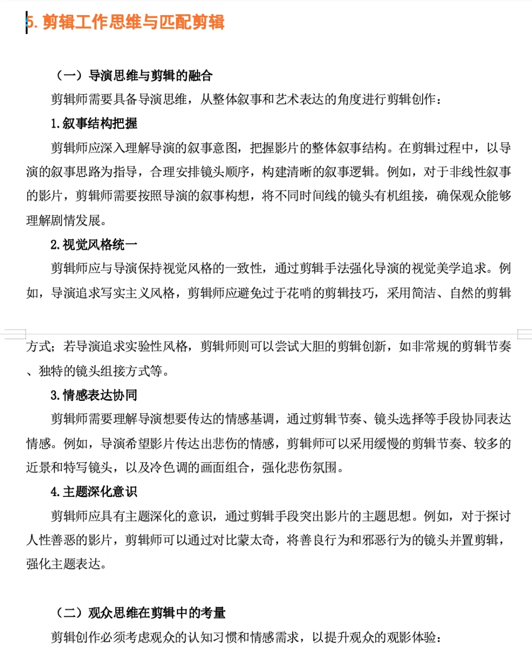
4.导播与剪辑的异同
师哥简评:
我们今年没有强调“导播”这个概念,但可以将题目转化到我们熟悉的领域,转化一下:直播与视频的制作差异,是不是有思路了。
讲义和模拟题聚围绕 “剪辑的核心逻辑、功能、叙事作用”,为异同性分析提供支撑。





参考答案
相同点
• 二者都是视听内容制作的核心关键环节,核心目标都是服务于叙事表达与主题呈现,通过优化内容呈现形式,让观众更清晰地理解内容核心。
• 均需严格遵循视听语言的基本规律,注重内容的逻辑性与连贯性,确保画面、声音的衔接自然,符合观众的认知习惯。
• 以提升受众体验为根本导向,强化内容的吸引力与传播效果,实现信息的有效传递。
不同点
• 制作场景存在本质差异,导播聚焦实时性内容呈现,针对直播等即时传播场景,需应对现场突发情况,进行即时调度;剪辑则侧重后期内容加工,基于已拍摄素材进行优化整合,创作周期相对灵活。
• 核心逻辑各有侧重,导播强调现场即时调度能力与互动适配性,需同步协调多源信号与现场元素;剪辑注重叙事结构的优化与节奏把控,通过镜头组接重构内容逻辑。
• 互动属性差异明显,导播直接对接实时互动需求,需根据观众反馈即时调整内容呈现;剪辑多基于预设创作目标进行静态优化,互动性相对较弱。
• 技术侧重不同,导播依赖实时信号处理、多源素材整合与现场协调技术;剪辑则侧重镜头匹配、节奏调控与叙事重构等后期技术。
2
论述题
1.短视频领域,全球化和本土化是如何相互作用的 从艺术语言 受众文化 产业机制角度回答
师哥简评:
其实这是我们常联系的两个大考点的集合:文化出海与短视频
艺术语言:短平快、竖屏创作逻辑
受众文化:社交、个性化内容个人空间、文化快餐文化快消、碎片化时间…
产业机制:内容上探


参考答案
一、艺术语言层面
1.全球化为短视频艺术语言提供了通用基础框架,竖屏创作逻辑成为全球共识,短平快的内容形态、轻量化的表达风格适配不同地区用户的碎片化消费习惯,形成跨地域通用的视听表达范式。这种通用语言降低了跨文化传播的门槛,让不同国家和地区的短视频能够快速被受众理解。
2.本土化对艺术语言进行适应性调整,结合地域审美偏好优化画面构图、色彩搭配与节奏设计,将本土文化中的视觉符号融入创作,让通用的艺术语言承载本土文化内涵。通过这种调整,短视频既保持了全球传播的通用性,又具备了贴近本土受众的审美亲和力。
二、受众文化层面
1.全球化当下普遍的碎片化时间消费需求,短视频的轻量化内容减轻了受众的认知负荷,满足了不同地区用户对社交互动、猎奇体验、休闲娱乐的共性需求,构建起跨文化的情感连接点。
2.本土化深度贴合地域文化语境,呼应本土受众的情感需求与价值观念,将本土文化中的集体记忆、生活场景、价值取向融入内容,让受众产生强烈的文化认同感与情感共鸣。这种贴合地域文化的表达,有效降低了文化折扣,提升了内容的接受度。
3.短视频通过手机屏幕构建的私人观看空间,适配了不同地区用户的社交场景,同时本土社交文化又赋予这种互动新的形式与内涵,形成全球化与本土化交织的社交体验。
三、产业机制层面
1.全球化推动短视频产业实现传播渠道一体化,如TIKTOK。建立起跨地域的内容分发网络,降低了内容生产与传播的边际成本,实现规模化传播效应,让优质内容能够快速覆盖全球市场。
2.本土化促进产业在内容题材与表达形式上的差异化创新,本土创作者结合地域特色开发专属内容,丰富了全球短视频产业的生态,避免内容同质化,形成全球框架+本土填充。
3.全球化的产业资源与本土化的创作活力相互赋能,全球平台为本土创作者提供展示渠道与技术支持,本土创作的差异化内容为全球产业注入新鲜血液,实现规模化传播与本土化深耕的双向共赢,推动短视频产业持续发展。
2
论述题
2.AI和新媒体的当下,内容生产逐渐从生产变为生成,从“作品逻辑”变为“过程逻辑”。结合当下的AI和新媒体发展,谈谈视觉化叙事如何被重新定义?
师哥简评:
围绕AIGC的生产方式与新媒体改变内容生态这两个点,我们已经练习过多次。
本体的重点,也就是问号落在“重新定义”上,也就是整体思路是视觉叙事的哪方面,由之前的xx,向现在的xx过渡/转向。而这种转向的背景/原因,是要基于”AI和新媒体“。至于前述“内容生产逐渐从生产变为生成,从作品逻辑变为过程逻辑”部分,是可以结合的。
参考思路:
1. 叙事生成方式:从“人工创作”到“人机协同”
2. 叙事主体性:从“作者中心”到“分布式叙事”
3. 叙事形态:从“固定媒介”到“跨模态流转”
4. 叙事真实性:从“客观记录”到“合成真实”
可以结合的具体表现:
技术层面:
• 生成式AI实现“文生视频”“图生视频”,叙事可实时生成、无限迭代。
• 虚拟制片实现“所见即所得”,叙事可在拍摄过程中动态调整。
平台层面:
• 抖音、小红书等平台提供AIGC工具,用户可快速生成短视频叙事。
• 视觉中国等平台尝试建立AI作品交易系统,推动“生成即发布、发布即变现”的叙事经济。
文化层面:
• 叙事从“精英创作”走向文化民主化,更多人可参与视觉叙事生产。
• 但也带来同质化、文化失真风险,需平台审核与算法治理。
最后落点参考:
• 叙事是过程而非终点:视觉叙事成为动态系统,持续演进、可交互、可修改。
• 人机共生是核心:AI负责生成效率,人类负责情感深度与价值判断。
• 真实性需技术+制度保障:数字水印、内容标识、法规约束成为叙事伦理的基础。
• 叙事权重新分配:从专业机构向个体、算法、平台多元分布。


参考答案
一、叙事生成方式:从人工创作到人机协同
1.传统视觉化叙事以人工创作为核心,创作者主导从构思到完成的全流程,创作周期长、门槛高。AI 与新媒体的发展打破了这一模式,生成式 AI 实现了 “文生视频”“图生视频” 等高效创作形式,让叙事内容能够实时生成、无限迭代,大幅提升创作效率。
2.人机互动成为核心创作逻辑,创作者通过 AI 工具快速生成基础素材,再根据创作目标进行优化调整,新媒体平台的实时反馈机制则允许叙事内容根据用户反应动态调整,形成 “生成 — 反馈 — 优化” 的闭环创作流程。
3.AI 技术降低了创作门槛,让非专业群体也能参与视觉化叙事生产,推动创作普惠化,同时批量化生成能力让叙事内容能够快速适配不同平台、不同受众的需求,形成规模化创作生态。
二、叙事主体性:从作者中心到分布式叙事
1.传统视觉化叙事以作者为核心,创作者主导叙事的主题、结构与表达,受众处于被动接收地位。AI 与新媒体的发展打破了这种单一主体性,形成分布式叙事格局,个体、平台、算法共同参与叙事建构。
2.受众从被动接收转向主动参与,通过弹幕互动、内容二次创作、反馈建议等形式,深度介入叙事过程,成为叙事的共同生产者。新媒体平台的社交属性为受众参与提供了便捷渠道,让叙事不再是创作者的专属行为。
3.算法与平台在叙事中发挥重要作用,算法通过分析用户偏好精准推送叙事内容,同时引导叙事方向,平台则提供创作工具与传播渠道,赋能多元主体参与叙事,形成开放包容的叙事生态。
三、叙事形态:从固定媒介到跨模态流转
1.传统视觉化叙事依附于固定媒介,叙事形态相对单一,传播范围与形式受到媒介限制。AI 与新媒体让叙事形态突破固定媒介束缚,实现跨模态流转,文本、图像、音频、视频等多种形式相互转化,适配不同传播场景与平台需求。
2.短视频与中长内容、图文内容形成联动,叙事内容在不同形态间灵活转换,既保持核心信息的一致性,又根据媒介特性优化呈现形式。例如,AI 可将长视频内容提炼为短视频摘要,或将图文内容转化为可视化视频,拓宽叙事的传播路径。
3.叙事结构从线性固定转向动态开放,不再局限于 “开头 — 发展 — 高潮 — 结尾” 的传统框架,而是根据用户互动、平台特性动态调整,形成可交互、可延伸的叙事形态,提升受众的参与感与沉浸感。
四、叙事真实性:从客观记录到合成真实
1.传统视觉化叙事以客观记录为核心,强调对现实的还原与呈现,真实性建立在对客观世界的忠实反映之上。AI 与新媒体背景下,生成式 AI 能够创造出高度逼真的虚拟内容,叙事真实性从 “客观记录” 转向 “合成真实”,真实性的核心不再是对现实的复刻,而是对情感与逻辑的契合。
2.合成真实既包括对现实场景的虚拟还原,也包括基于想象的创意呈现,AI 通过学习海量数据,能够模拟真实的视觉效果与叙事逻辑,让虚拟内容具备情感共鸣力。同时,新媒体平台的互动特性让受众参与到真实性的建构中,共同定义叙事的真实边界。
3.真实性的保障依赖技术与制度双重支撑,数字水印、内容标识等技术手段帮助区分虚拟内容与真实记录,相关法规与平台规则则规范 AI 生成内容的使用,避免虚假信息传播,维护叙事的真实性底线。
3
设计题
题目“我在故宫修文物”,设计一副海报
师哥简评:
海报也是讲过多次了,记得重点在阐述而不在画图。单一主题海报,你可以直接套用答题模板,而得高分,需要你结合自己的理解,写出差异化的答案。比如文物的文化价值体现、为什么和如何吸引年轻人、交互设计等。
这个太主观了差异太大,不做参考答案了。



课程价格:
线上全程班:¥6800
【优惠截止至2025.2.20】
老学员报课有优惠哦~详情请联系小狸师姐(film2025)
视听传媒课程详情&购买方式:


微信号 | film2025