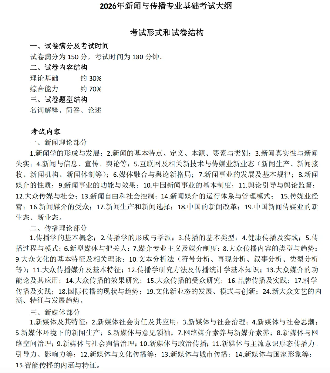
(本大题共 3 题,每题 10 分,共 30 分)
1、媒介环境学派的代表人物和主要观点
【考点定位】
传播学基础考点:媒介分析
【考题难度】★
【命题来源】
1、书本
《传播学教程》
2、真题
(1)媒介环境学派的主要观点(2025东北师范大学440论述)(2025兰州大学440名词解释)
(2)媒介环境学派发展历程,代表人物,代表学说,评价(2025中国政法大学781论述)
(3)从媒介环境学派的角度分析“传播创造和维系社会”(2021西安交通大学819论述)
【真题分析】
1、传播学中的媒介分析一直是西交考查的重点,基本每年都考。本题非常经典,在西交的模拟考中有,也收录在了高频100简答中。
2、在2025的真题解析中,就强调了备考西交的同学,所有关于媒介的内容都需要掌握,包括媒介环境学派以及《媒介研究导论》的内容,这句话放在今年也适用。
3、媒介环境学派由尼尔·波兹曼创建。自20世纪70年代形成以来,采用思辨性、批判性视角考量媒介在人类社会、文化与心理层面所产生的长效而深层影响,成为该学派最为鲜明的学术思想与研究路径。
4、媒介环境学派的理论基础在于泛媒介论,提出“媒介即信息”“媒介即隐喻”“媒介即认识”等媒介理念,强调一切技术都是媒介,一切媒介都是我们自己的外化和延伸。
5、本题如果要答出彩,可以联系生成式人工智能等新技术所形成媒介环境对人类社会产生的影响。推荐阅读论文《媒介环境学视域下生成式人工智能的社会影响与规制路径》。
6、备考西交的同学可以看一下专门研究媒介的南京大学胡翼青老师的论文和慕课,里面有对媒介环境学派非常详细的介绍。
西交模拟考试题
《传播理论前沿》慕课笔记
【考点定位】
传播学基础考点:媒介分析
【考题难度】★
【命题来源】
1、书本
《传播学教程》
2、真题
保罗·莱文森的补偿性媒介理论(2025上海大学440简答)(2023华东师范大学440名词解释)(2023上海师范大学804名词解释)(2023中南民族大学334名词解释)
【真题分析】
1、传播学的重点是效果、受众、媒介,和西交关注的技术最接近的就是媒介。补偿性媒介是重要的媒介理论之一。
2、补偿性媒介由美国学者保罗·莱文森在《数字麦克卢汉:信息化新千纪指南》一书中提出。
3、第一问内涵其实就是理论的主要观点,即任何一种后继媒介的进步与革新,都是一种补救措施,是对过去的某一种媒介或某一种先天不足的功能的补救和补偿。换言之,媒介的发展变迁是媒介与媒介之间互相补偿或补救的结果。
4、第二问影响需要辩证看待,补偿性媒介在起作用时,结果通常是既带来纯粹的进步又带来新的挑战,既解决了一些问题又产生新的问题。
5、新闻传播学理论可以结合案例帮助理解,比如截屏是对先行媒介功能缺陷和缺失的补偿,补偿了摄影图片的生成程序繁琐、网络信息不能固化、缺乏传真性证据性以及不能确保永久保存等缺陷。截屏媒介及其传播的“意外的后果”是其功能负效应的必然显现,这为后续的媒介演进提供了空间。
6、西交媒介理论考过英尼斯媒介偏向论、麦克卢汉的媒介即讯息、冷热媒介、地球村理论、基特勒的媒介理论、威廉斯的媒介观,接下去可以重点关注梅洛维茨的媒介情境论,德弗勒的媒介依赖论,考的概率很高。

推荐阅读的书目
【答题框架】
开头:补偿性媒介的提出
一、补偿性媒介的内涵
媒介进化是媒介与媒介之间补偿的结果。
二、补偿性媒介的影响
(一)积极:实现功能优化,满足人类需求
(二)消极:带来新的问题,产生伦理风险
结尾:补偿性媒介的评价
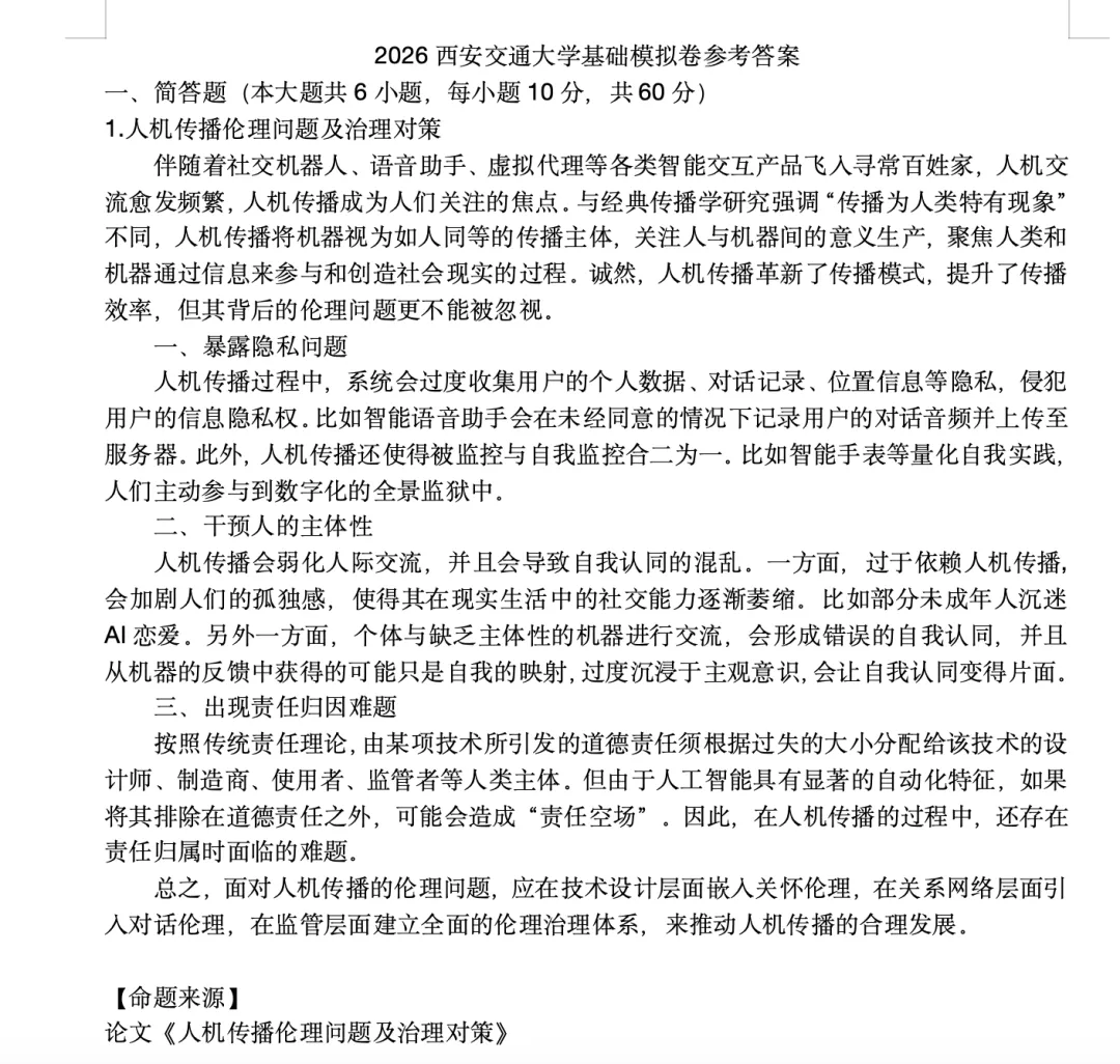
3、平台型媒体和传统媒体在内容生产机制上的区别
【考点定位】
专题拓展考点:平台
【考题难度】★★★
【命题来源】
1、论文
《平台型媒体:未来传播生态的元媒介》
2、真题
平台型媒介对传统媒体生产与分发的影响(2024中国人民大学824论述)
【真题分析】
1、本题来自喻国明老师发表在《现代出版》期刊2025年第3期的论文。
2、答题一定要看到问题的本质,这样写出来的答案才能和老师的问题建立有效的连接。比如在本题中,一定要提到两者内容生产机制最大的区别,即平台型媒体是“流量本位”的内容生产逻辑,传统新闻媒体是“新闻本位”的内容生产逻辑。因此,流量是必须要写到的。我们在答题第一讲的课后练习中出了平台重塑新闻业的机制和影响,其中的第二点就是流量逻辑改变新闻常规。
3、平台型媒体是兼具互联网开放平台互动功能和专业权威媒体功能的新兴媒体形态,其基本形态和运作机制与传统媒体大为不同。传统媒体主要依靠自身的新闻资源和分发渠道生产和传播内容,而平台型媒体则通过开放的内容生产体系,鼓励多主体构成的内容提供者参与信息交互,打造良性生态平台。
4、平台型媒体可以被视为传统媒体再造的重要目标模式。二者的本质区别在于前者具有强大的聚合能力,能够有效突破传统媒体“渠道失灵”的瓶颈。平台型媒体不再局限于内容的自制自传,而是为传媒市场中的内容生产者、内容消费者以及广告商等多元主体提供连接界面和规制的中介,这是对传统商业模式的根本改造。
5、平台是西交的高频考点,2025考了平台资本主义,2024考了平台社会责任,2023考了平台社会治理。备考西交的同学,关于平台的所有考点都需要准备。
6、本题本质是变迁题,考查新闻生产和媒体形态的变迁。相关的考点,比如传受关系的变迁等也需要掌握。
开头:平台型媒体的内涵、开放性与聚合性等特点,内容生产从内容中心到用户中心的转变。
一、生产主体与资源整合不同以自身为核心单兵突进式生产,内容生产和传播依赖自身力量。开放聚合平台,吸纳多元主体(机构、个人)和开放资源,整合微资源、微创新,通过 “组织 - 连接” 实现协作生产与资源共享。二、生产目标与内容属性不同侧重 “信息传播”,内容是孤立商品,以数量级和触达范围为核心指标。侧重 “认知建构”,内容是连接用户、激发共鸣的 “桥梁”,追求与用户认知带宽的契合,推动认知从低窄型向高密型升级。三、生产逻辑与分发机制不同“新闻本位”的内容生产逻辑,是 “工业化逻辑” 产物,依赖人力、数据要素展开流量和舆论竞争,遵循工具理性,侧重效率与触达规模。分发是 “内容 - 用户” 的直接触达,分发依赖自身渠道。“流量本位”的内容生产逻辑,是互联网对工业化生产结构的 “再组织”,以集成经济为导向,强调价值理性,聚焦公共价值与社会利益最大化。分发是 “内容 - 平台 - 用户” 的中介模式,依托算法、大数据精准分发,减少传播折扣,核心是分发 “用户与内容相遇的可能性”。(一)传统媒体
通过售卖受众注意力盈利,依赖媒体的品牌影响力和受众覆盖量吸引广告主。
(二)平台型媒体
通过促进不同端点的信息共享和交流,获得比受众注意力更具有商业价值的用户黏性,进而实现平台运营的整体价值变现。
结尾:批判性反思,警惕流量裹挟下的内容生产异化和麦当劳化。
答题第一讲练习解析
(本大题共 2 题,每题 20 分,共 40 分)
1、传播的传递观和传播的仪式观的核心区别,并结合当今媒介事件,谈谈它们对于当代传播的意义。
【考点定位】
传播学基础考点:传播的六种话语
【考题难度】★★
【命题来源】
1、真题
传播的传递观和仪式观的区别(2024北京邮电大学440简答)
2、论文
“传播的仪式观”的价值取向
【真题分析】
1、传播的仪式观是传播学的高频考点,2025年的真题中,人大、中国政法、上海政法、社科大、华中师范等多所学校考过。在今年的真题中,人大学硕再度考查,要求结合全球媒介事件,说明媒介事件的概念和意义。和本题是差不多的。
2、本题的第一问在高频100简答中是有的,第二问在模拟考中也有涉及。
3、西交此前考过互动仪式链、媒介仪式,都是和传播的仪式观相关的考点。
4、本题明确要求结合当今媒介事件,那就需要联系93阅兵、巴黎奥运会、苏超、村超、孟晚舟归来等相关案例。
【答题框架】
开头:传播的传递观和传播的仪式观的提出
一、传播的传递观和传播的仪式观的核心区别
(一)信息传递:传播是空间维度的扩散
(二)文化认同:传播是时间维度的维系
二、传播的传递观和传播的仪式观对于当代传播的意义
(一)传播的传递观
1.全球共通下,保障信息高效流通
2.风险社会下,推动政府有效动员
(二)传播的仪式观
1.众声喧哗下,强化社会整合与秩序建构
2.舆论极化下,激活公共生活与民主实践
结尾:传播的传递观和传播的仪式观的评价
高频100简答
西交模拟考试题
2、AI技术复原历史影像和文物活化的伦理原则和风险规避策略
【考点定位】
专题拓展考点:智能传播、文化传播、技术伦理
【考题难度】★★★
【命题来源】
论文:《记忆再现还是幻影重重:人工智能历史照片修复中的公众文化认同偏差与路径再造》
【真题分析】
1、本题来自马晓悦老师的论文,此前西交考的人机传播的名词解释也在马晓悦老师的研究中有迹可循。
2、西交老师关注的重点是非常聚焦的,不论是本题还是440考的人工智能主播赋能中华文化国际传播的路径,本质上都在考智能传播对文化传播的影响,如何平衡技术与人文的价值。
3、本题体现了西交对批判性思维的重视,对技术应用需要保持审慎的态度。
4、一方面,AI技术在历史影像修复中展现了先进性,可帮助历史照片恢复往日的视觉辉煌。另外一方面,也会降低公众的感知真实性,并折损照片承载的历史记忆所唤起的文化认同感,并且在活化文物和复活历史人物以及影像时需要遵循很多伦理原则。
(1)文化完整性与敏感性
尊重文化多样性、避免偏见、维护艺术家的原始意图和愿景,保护情感意义并减少潜在的扭曲和争议。
(2)历史真实性与准确性
艺术美学、历史准确性和文化一致性,以扎实的历史文献为基础,追求最大准确性。
(3)知识产权保护性
修复、重建或再创作之前,需从所有者或文化保管人处获得明确同意。输出必须适当注明来源和文化所有者。
(四)可持续性与社会影响
在人工智能模型中优先使用节能算法,在训练和部署过程中利用可再生能源,并实施碳抵消策略以减少环境影响。
(五)治理与伦理问责
人工智能应用由具有明确透明度和问责机制的健全伦理标准所规范。
5、第二问风险规避措施,可以从前、中、后的流程角度回答,也可以从技术、主体等角度回答。
6、推荐阅读《人工智能洞见还是历史真实性?——构建一个生成式人工智能在可移动文化遗产修复、重建与再创作中应用的伦理框架》,增加对该议题的了解。
【答题框架】
开头:AI技术复原历史影像和文物活化的优势和风险、平衡技术与人文的重要性
一、AI技术复原历史影像和文物活化的伦理原则
(一)历史本真性原则
(二)文化多样性原则
(三)来源透明性原则
(四)最小干预性原则
(五)公共性优先原则
(六)版权保护性原则
(七)产业可持续原则
(八)责任可溯源原则
二、AI技术复原历史影像和文物活化的风险规避策略
(一)“复原”前的筹备阶段:知情同意,多方保护文化遗产正确使用
(二)“复原”中的设计阶段:把握边界,坚持向善的价值取向和原则
(三)“复原”后的应用阶段:加强治理,建立责任追溯和跨界协作机制
结尾:从伦理、法律等多维度规避风险,推动AI技术赋能文化传播。
材料:三则关于人工智能的材料,内容较为常规。主要讲了人工智能发展得很好,对人们生活影响很大,但也存在伦理风险。
1、从上述材料中,分析人工智能技术对新闻行业影响的特点(10分)
【考点定位】
专题拓展考点:智能传播
【考题难度】★★
【命题来源】
真题:简述生成式人工智能给新闻业带来的影响(2024中国人民大学440简答)
【真题分析】
1、本题需要注意,问的是影响的特点,而不是影响本身。和人大考的这题相关,但并不等同。需要去分析带来的影响是怎么样的,要用形容词来描述人工智能对新闻行业的影响,比如系统性、全局性等等。
2、西交考的问法比较多元,建议27备考的同学多增加限时答题框架训练,掌握每种问法常用的答题角度。
3、推荐阅读《2025新闻创新报告》、《2024-2025全球人工智能媒体发展研究报告》,可以让答案内容更丰富。
【答题框架】
开头:人工智能成为新闻行业的基础设施,以“前端激发生产、后端包装分发”的形式赋能新闻行业。
一、影响范围广
二、渗透程度深
三、辅助性参与
四、利弊相交织
五、人机协同化
结尾:批判性反思
1、AI在新闻业的应用核心是“提效”,尚未引发“生产性创新”,警惕AI技术的过度崇拜乃至AI万能论等极端观念取向。
2、重新审视智能新闻生产的边界问题,重新锚定新闻业在当下信息环境中的地位与意义。
2、大模型和智能传播技术对事实核验、议程设置、公共认知带来的影响(15分)
【考点定位】
专题拓展考点:智能传播
【考题难度】★★
【命题来源】
1、论文
《AI事实核查的可能——一项基于健康虚假信息的纠正效果研究》
《AI如何介入议程互动:作用机制及其对舆论生态的影响》
《范式转变与认知重构:大模型对人类信息处理的影响》
2、真题
人工智能对事实核查新闻带来的机遇和挑战(2024中国人民大学610分析)
【真题分析】
1、本题考的还是技术的影响,并且已经告诉考生答题角度了,从题目要求的三个方面回答即可。
2、本题的三问在考试和平时的讲解中均有涉及。模拟考中考了人机互动模式下对事实核查的影响。智能生成内容对人的认知所带来的影响。AI介入议程互动的论文此前分享给小班的学长学姐过。
3、本题来自和智能传播相关的论文,建议备考西交的同学把当年新传核心期刊和智能传播相关的论文全部下载下来,再进行归纳总结,就可以精准预测真题。
4、本题看似在问对事实核验、议程设置、公共认知的影响,其实是在问对新闻媒体和用户的影响。
【答题框架】
开头:智能传播是一种涌现,大模型等技术作为新型行动者,重构新闻生产场域。
一、提升事实核验效率,但也存在偏见幻觉风险
二、丰富议程设置主体,但也存在价值偏差风险
三、拓宽用户公共认知,但也存在依赖极化风险
结尾:加强主流价值引领,构建多元协同的智能传播技术治理共同体。
西交模拟考试题
冲刺答题手册
平时的论文分享
3、从新闻媒体或监管者的角度,提出平衡技术应用与防范风险之间矛盾的具体措施(15分)
【考点定位】
专题拓展考点:智能传播
【考题难度】★★
【命题来源】
论文:《人工智能治理的“中国框架”:技术创新与风险管控的平衡之路》
【真题分析】
1、本题本质上在考科林格里奇困境,在答案中是一定要写的。
2、题目明确要求写具体措施,那么就不能泛泛而谈,需要从媒体实践中提炼出具体的应对措施。
3、本题在去年真题解析提到的论文《生成式人工智能传播风险:理论内涵、形成机理与治理策略》中也有涉及。
4、建议提前积累相关语料
(1)AI伦理涉及公平性(避免算法歧视)、可解释性(避免黑箱决策)、个人信息及隐私保护等诸多方面。在技术研发和应用之初,就必须将伦理考量内嵌其中,推动发展“负责任的人工智能”。加强AI风险监测、评估与监管,意味着需要建立全生命周期的技术检测平台、风险评估标准和监管沙箱等机制,实现AI风险的可知、可感、可控。
(2)科技公司应自觉将科技伦理原则转化为生成式人工智能的设计标准,并邀请伦理学家、哲学家等参与算法的训练与机器的生产。例如,可为生成式人工智能内置“伦理调节器”,将其“安全性”的价值目标转化为道德训练,以优化生成式人工智能的道德决策。
推荐阅读的论文
【答题框架】
开头:技术应用与风险防范的科林格里奇困境,《布莱奇利宣言》标志人工智能治理的共同协作达成共识。
一、新闻媒体的措施
(一)完善高质量语料库,推动人机价值对齐
(二)开设智能素养课程,提升技术应用能力
二、监管者的措施
(一)敏捷治理:植入动态纠偏机制
(二)协同治理:加强全球跨国合作
结尾:平衡发展与安全,实现技术创新与社会效益的统一,从多方利益模式与全球协作视角推动AI治理,为全球人工智能治理贡献“中国智慧”和“中国方案”。
(本大题共 1 题,每题 40 分,共 40 分)
材料:《黑神话·悟空》爆火之后,游戏文化出海引发广泛关注,国家出台政策扶持游戏和中华优秀传统文化相结合。但游戏产业在融合过程中出现了同质化和文化内涵薄弱的问题,争议点也随之凸显:有人说游戏是娱乐产业,就是游戏,不是文化,没有必要传承文化;还有人认为游戏是文化的载体,就是文化,也是优秀文化,需要把游戏和文化结合起来,实现娱乐性与文化性并存。结合材料写一篇评论。
【考点定位】
专题拓展考点:游戏传播、文化传播
【考题难度】★★★
【命题来源】
1、热点
文化出海
2、政策
2025年,《中共中央关于制定国民经济和社会发展第十五个五年规划的建议》首次提出,要引导网络游戏健康发展。
3、动态
让游戏产业成为传承发展中华优秀传统文化的重要载体——“作为文明容器的游戏与建设中华民族现代文明”研讨会
【真题分析】
1、本题的核心还是西交关注的文化出海,选择了一个有争议的话题。争议的主要内容是游戏与传统文化的关系,游戏和文化是否应该结合,游戏是否应该承载文化功能。
2、之后备考西交的同学也可以关注华东师范大学的真题,华师特地开设了游戏与数字文创方向,也代表了未来传媒产业的发展趋势。
3、推荐备考西交的同学关注新大众文艺、文化陕西等相关公众号,及时获取最新的行业动态。
4、本题的材料明确提到了《黑神话:悟空》,那就需要在评论中提及。在作答时还建议联系和院校地域特色相关的陕北说书。国产游戏《黑神话:悟空》带“火”了国家级非物质文化遗产陕北说书。《黄风起兮》是《黑神话:悟空》第二回“风起黄昏”片头的陕北说书唱段,《黄风起兮》借数字化之力让陕北说书走向全国乃至全球,网络游戏助力非遗传承传播的巨大潜力可见一斑。
相关动态
【答题框架】
论点:游戏文化出海:在娱乐性与文化性之间平衡
一、明确态度
正确看待游戏与传统文化的关系。游戏早已不仅仅是娱乐的工具,它作为新大众文艺以及当代重要文化现象和消费品,日益成为承载文化价值、传播历史记忆、激发创意想象的重要载体。
二、加强论证
作为数字时代的文化载体,其传播价值与产业潜力已被时代印证,游戏具有用户规模大、叙事性强、充满沉浸感与趣味性、参与互动性高等诸多优势,在图形渲染等技术的助力下,能够通过沉浸式传播提升中华文化的感染力,游戏作为文化载体是可能的,也是必然的。
三、分析问题
正视争议的同时,更需直面产业融合中的现实困境。尽管游戏能够赋能文化传播,但也存在内容同质化、文化内涵浅层化、游戏被污名化的刻板印象、融合难度大、人才短缺、版权侵犯等问题。这些问题的根源,在于未能平衡商业逻辑、娱乐属性与文化价值的关系。
四、提出措施
1、坚守文化底线与审美追求,拒绝历史虚无主义与过度商业化,打造思想精深、艺术精湛、制作精良的精品力作。
2、尊重文化自身的风格特点,将非遗文化与游戏场景、体验深度融合。深入挖掘具有可塑性的文化内容,整合文化产业其他领域资源,健全玩家反馈机制以便更好地优化游戏与文化融合效果。
3、大力培养专业综合人才,为传统文化与游戏的深度融合提供人力保障。
4、平衡娱乐性与文化性,警惕过度商业化消解了中国文化的深厚内涵。
5、在跨媒介叙事中保持文化内容的一致性与整体性
6、加强文化产业的IP保护,将游戏的使用价值、审美价值、娱乐价值,汇聚于教育价值。
总结:游戏协同视听传播的其他形式,共同推动中华优秀传统文化创造性转化和创新性发展。
西交小班文化传播的评论练习
1、主流媒体系统性变革
【考点定位】
专题拓展考点:媒介融合
【考题难度】★
【命题来源】
1、真题
新型主流媒体系统性变革的实现路径(2025西安交通大学440简答)
2、著作
李明德老师的《主流媒体系统性变革:生态重塑与未来版图》
3、动态
2025传媒年会召开,主题是智媒时代如何推进主流媒体系统性变革。西安交通大学新闻与新媒体学院院长汪文斌点评道:新华网的实践和思考对主流媒体系统性变革的意义和价值不言而喻。
【真题分析】
1、本题是去年真题考过的,也是2025年的重要热点。
2、本题可以从主流媒体系统性变革的背景、目的、困境、路径等方面回答。
3、在作答时可以结合院校老师的观点,会更出彩。
(1)李明德老师认为,系统性包含两层含义,全方位变革和颠覆性变革。
(2)王含阳老师认为,推进主流媒体系统性变革,根本在于推动其由传播主导向多维协同升级,强化意识形态引领,提升其社会治理能力与可持续发展能力。
4、在作答时可以结合报考院校当地媒体的案例,会更出彩。
(1)陕西广播电视台深入推进系统性变革,新建融媒体新闻演播室,引入XR、AI等新媒体技术,持续推进龙头栏目《陕西新闻联播》内容品质升级。
(2)陕西日报社用心用情走好全媒体时代群众路线,持续深化主流媒体系统性变革,讲好中国故事、丝路故事、陕西故事,为谱写陕西新篇、争做西部示范贡献党报力量。
西交模拟考试题
2、沉浸式传播
【考点定位】
传播学拓展考点:新型传播
【考题难度】★★
【命题来源】
1、真题
(1)沉浸式新闻模式对传统新闻报道的冲击及对传播效果的影响(2025西安交通大学334论述)
(2)沉浸式交互对于受众信息感知力的影响(2022西安交通大学440简答)
(3)沉浸式传播(2022中国社会科学院大学897名词解释)
2、大纲
沉浸式新闻报道所依托的技术及其特征
3、论文
李明德老师的《5G技术条件下主流媒体参与沉浸式新闻生产研究》
【真题分析】
1、西交很喜欢考新型传播,此前考过人机传播、跨文化传播、具身传播、计算传播。
2、沉浸式在西交历年真题中出现过两次,在考试大纲中也有强调,是西交老师关注的重点。
3、沉浸式传播采用主观视角、情感卷入和互动三个叙事技巧来建构现场感和沉浸感,引发受众情感共鸣
4、本题在回答时需要基于沉浸式传播的特点回答,包括临场感激活具身体验、互动性带来共识期待等。
沉浸式传播这种全新的传播交流方式能够突破传统媒介界面与时空边界束缚,以媒介叙事构建起虚拟空间,最大限度地还原真实的“中国模样”,在具身参与的沉浸式交互体验中引发感官共振与情感共鸣、激活主体意识,有助于缓解外部世界对中国故事的误读与曲解。
3、Embodied Intelligent
【考点定位】
专题拓展考点:智能传播
【考题难度】★★
【命题来源】
1、真题
具身传播(2022西安交通大学440名词解释)
2、动态
(1)2025年11月1日,由西安交通大学承办的第二届中国具身智能与系统大会召开。
(2)教育部政务服务平台正式公示,北京航空航天大学、北京理工大学、北京邮电大学、东北大学、上海交通大学、浙江大学、西安交通大学等7所“双一流”高校,正式申请增设“具身智能”新专业。
【真题分析】
1、具身传播是两会热词,本题体现了西交对于政策热点的关注。
2、具身智能可以简单理解为具身传播和智能传播的结合,它是一种基于物理实体进行感知、学习和行动的智能形态,通过让智能系统融入实体装置,为智能体赋予了比肩人类的自主学习与环境交互能力。
3、在回答的时候需要有批判反思意识,提到的伦理风险,这也是西交老师关注的重点,包括隐私问题、增强成瘾、人类主体性虚置和价值感虚脱等。
4、本题虽然是英文的,但是并不难翻译,并且回答只需要用中文就行了。
26前沿20词
4、新大众文艺
【考点定位】
专题拓展考点:文化传播
【考题难度】★★
【命题来源】
1、大纲
新大众文艺的内涵、特征与发展趋势
2、论文
《新大众文艺背景下国际传播的范式变革与路径创新》
【真题分析】
1、新大众文艺是西交未来研究的重点,专门成立了“新大众文艺研究中心”,召开了首届“新大众文艺前沿理论与实践”学术研讨会,开设了新大众文艺相关的课程和公众号。
2、本题为考试大纲新增考点,也是我们西交模拟考的题目。大纲中提到的内涵、特征与发展趋势就是答题时需要提到的内容。
3、新大众文艺,重点是需要突出新在哪里,包含四个方面。
(1)创作主体
新大众文艺实现了从精英化到大众化的彻底质变,无论身份与阶层,人人皆可为作者,这是一场全新的“全民文学”模式,拓展了传统文学的门槛和圈层边界。
(2)创作文体
新大众文艺打破了小说、诗歌、散文与戏剧等传统文体格局,除了文字之外,创作者可运用网络链接技术有机融入图像、表情包、声音、色彩等相关元素,形成了超文本、多模态、多媒介的文艺审美特质。
(3)创作内容和修辞
新大众文艺彰显出更加广阔的张力和创造力,新内容、新词汇、新表达被广泛吸纳,时代性、民族性、灵活性等社会属性和音乐性、情感性、形象性等艺术属性被激活。
(4)文艺作品阅读和互动
新大众文艺构造了一种移动化、场景化、交互化的媒介空间,阅读者可根据自身兴趣、爱好自主选择阅读和评论,且所有这些活动都可在动态中完成。
4、在回答时可以融入院校老师的观点。
(1)杨琳老师《“新大众文艺”的生成及特征》
作为新时代浪潮下的新文艺现象,“新大众文艺”的核心在于人民群众以前所未有的规模、能力和意愿参与到文艺生产、传播、接受和批评的全过程,实现了人民群众作为文艺生产者、传播者、接受者、批评者的身份合一。
(2)张铁云老师《新大众文艺是另一种关于文艺的表达形式》
作为当代文化领域的新兴力量,新大众文艺扎根于时代土壤和大众生活,以开放和包容的姿态,汲取来自市井街巷、田野乡村、工厂车间乃至网络世界的养分。
西交模拟考解析
5、智能鸿沟
【考题难度】★
【命题来源】
1、真题
(1)智能鸿沟(2023河南大学623名词解释)(2023郑州大学851名词解释)(2023华中师范大学334名词解释)(2023山西大学334名词解释)
(2)智能鸿沟的具体表现形式,以及应如何治理防范(2025中国人民大学440论述)
2、论文
《人工智能时代的数字鸿沟:理论脉络及其新进展》
【真题分析】
1、本题难度较低,本质上在考数字鸿沟在智能传播时代的变化,也是去年11月西交模拟考的题目。
2、本题在此前的名词解释打卡中是讲解过的,可以结合彭兰老师的论文回答,也可以结合院校老师论文里的观点解题。
3、如果要答出彩,需要体现在地化的本土关怀。在算法驱动与人工智能技术加速重构社会关系的当下,技术扩散与社会公平之间的张力愈发显著。如何在技术革新与社会变迁之间构建动态平衡,已成为中国数字鸿沟研究亟待回答的时代命题。
名词解释打卡讲解
(本大题共 4 题,每题 10 分,共 40 分)
1、谈谈你对文化新业态的认识
【考点定位】
专题拓展考点:文化传播
【考题难度】★★
【命题来源】
1、大纲
文化新业态的发展、模式与创新
2、政策
2025年政府工作报告中强调“健全文化产业体系和市场体系,加快发展新型文化业态”。
3、动态
2025年9月,首届微短剧研究学术论文工作坊在西安交通大学举办,院长汪文斌在致辞中表示,西安交通大学新闻与新媒体学院积极响应国家加快新兴文化业态发展的重大需求,服务微短剧产业高质量发展,联合多方力量共同打造“繁星指数”微短剧传播与应用评测体系。
【真题分析】
1、本题是大纲新增考点,也是政策热点,对应文化传播专题。
2、认识的问法比较宽泛,可以从考试大纲强调的发展、模式、创新去谈,也可以从现状、趋势去谈,还可以从原因、影响、机遇、挑战等方面分析。
3、首先,需要明确文化新业态的概念。
(1)文化新业态是传统文化产业在数字时代的“基因升级”,既延续文化根脉,又创造经济新增长点,将成为未来竞争的关键赛道。
(2)文化新业态是人工智能等新兴科技作为关键生产要素,深度介入文化产业链条的各个环节,与文化创意等实体领域“基因重组”后,跨界融合所形成的全新产业组织形态与价值创造模式。
4、在回答时可以融入院校老师的观点。(1)陈强认为,文化新业态以文化科技融合为根本动力,以数字技术为基础支撑,以互联网为基础生产力,以“互联网+”为产业形态,以“文化+科技”为主要呈现形式,包括短视频(微短剧)、网络直播、数字创意、数字动漫、数字演播、数字印刷、数字艺术、数字娱乐、沉浸式展演、网络视听、数字出版、数字藏品、网络文学、电竞游戏等诸多样态。
(2)汪文斌强调,西安交大新闻与新媒体学院着力推动智能传播学科建设和产教融合发展,建设支撑文化新型业态发展的国家智库平台和自主知识体系。
5、本题一定要提到的是微短剧,是西交老师关注的重点。
(1)西安交通大学新闻与新媒体学院教授阚平认为,微短剧是具有我国本土文化特色的新业态,其国际成功绝非偶然。
(2)院长汪文斌表示,“繁星指数”是响应国家文化数字化战略、服务文化新业态发展,围绕国家广电总局中心工作和行业发展需求的一次重要尝试。
学院动态
6、今年清华专硕的方向是数字文创传播。今年也考了考了文化新业态,题目是结合当前“文化新业态”(如科普短视频、VR科学馆),论述传媒如何有效提升公众的科学素养。备考西交的同学之后也可以多关注清华专硕的真题。题目风格和西交很接近,都很关注智能传播和文化传播。
7、作答时需要结合丰富的案例。
(1)《黑神话:悟空》以数字技术搭建东方神话世界,《哪吒之魔童闹海》用精心打磨的特效带来震撼视听体验,精彩的非遗技艺展示带动直播间销售额激增,云展览、云旅游等线上文化消费。
(2)西安大唐不夜城流光溢彩,身着汉服的年轻人举着手机直播盛唐气象;敦煌“数字藏经洞”,运用数字技术呈现敦煌文化的厚重与博大;中国网络文学、网络游戏、网络影视剧等文化“新三样”成规模“出海”。
(3)沉浸式体验经济盛行,如山水史诗《月映武夷》首演。国潮IP全产业链开发,如国家博物馆“凤冠冰箱贴”火爆出圈,“哪吒”手办盲盒上线8天销售额破千万元,二次元“谷子店”遍地开花,中国潮玩在海外掀起“拉布布热”。
【答题框架】
开头:文化新业态的定义、特征
一、文化新业态的兴起
(一)物理基础:技术赋能
(二)形态特征:跨界融合
(三)价值导向:文化需求
二、文化新业态的影响
(一)生产端:从“精英中心”转向“人机共创”与“大众参与”
(二)消费端:从“被动观看”转向“沉浸体验”与“情感共振”
三、文化新业态的发展
(一)坚持内容为王,以“文化主体性”驾驭“技术工具性”
(二)深化数实融合,打造全链条、全场景的产业生态
(三)强化国际传播,推动中华优秀文化成功出海
四、中国特色的文化新业态:微短剧
(一)微短剧的内容特征
(二)微短剧的传播方式
(三)微短剧的出海实践
结尾:批判性反思,完善治理体系,强化要素保障,推动文化新业态良性发展。
【考点定位】
专题拓展考点:智能传播、文化传播、国际传播
【考题难度】★★★
【命题来源】
1、论文
《文化出海新赛道:虚拟数字人国风短视频国际传播创新路径》
2、真题
虚拟数字人在国际传播中的应用价值和未来前景(2023北京师范大学334论述)
【真题分析】
1、本题是西交最重要的三个专题的结合。在模拟考中我们出了一道相关的题目“如何理解中华优秀传统文化的数智化传播”。本质上都是在考查技术对文化传播的影响。
2、新传任意两个考点叠加都可以组成一道新的题目,比如今年上海大学考的短视频如何赋能乡村振兴就是视听传播和乡村传播的叠加。
3、但无论考点怎么叠加,万变不离其宗。赋能其实就是问的积极影响,影响类的题目需要从技术和媒介的特点出发,然后将被影响的客体拆解,分析这些特点对客体的不同方面产生了什么影响,将两者匹配起来,这样回答会非常符合题意。
4、备考西交的同学需要重点练习技术影响类的题目。比如人工智能对舆论引导、网络治理的影响,是最高频的考题类型。
5、本题和去年考的生成式人工智能对国际传播的影响是差不多的,都是技术影响类的题目。只不过将生成式人工智能换成了人工智能主播,将影响改成了积极影响,传播内容限定为中华文化。答题时可以结合文化折扣、高低语境文化等国际传播的理论。
6、本题需要结合人工智能主播智能化生成、多模态呈现、拟人化展演、跨时空对话、跨文化转译、沉浸式体验等特点,结合中华文化国际传播展开论述即可。人工智能主播既可以生动形象地传播文化内涵,又可以增强文化的互动体验,还能够突破时空限制,让文化传播得更远更广。
7、考题不仅是题目,也是思考的角度。比如334考的AIGC修复历史文物就可以运用到答题中,虚拟数字人也能够活化历史文物,让中华文化更加直观和生动。
8、在作答时需要紧密结合相关案例。
(1)以敦煌壁画飞天为原型的虚拟数字人“天妤”
作为首个在海外走红的超写实国风虚拟数字人,通过高精度的三维建模和实时渲染技术,使传统文化元素变得更加直观和生动,让更多人领略到敦煌文化的独特魅力。
(2)以历史人物“苏轼”为原型的虚拟数字人“苏轼先生”
生动还原了苏轼中年、老年的形象,通过历史情景再现的形式,让观众仿佛穿梭于历史时空,重新激活了人们对北宋历史的想象。推动了中华诗词文化的传承与发展。
(3)虚拟数字人“翎_Ling”
以其鲜明的东方美学特质,演绎了京剧梅派经典《天女散花》。她的一颦一笑、水袖曼妙间,将京剧艺术的独特韵味展现得淋漓尽致。让传统京剧在年轻群体中收获了更多关注,为戏曲艺术的传承注入了新活力。
(4)就职于博物馆的虚拟数字人“文夭夭”
她不仅储存了多家博物馆文物珍藏知识,能生动讲解镇馆之宝背后的故事,还推出了“夭夭星宠”等系列数字藏品,成功拉近了传统文化与年轻群体的距离,引领了青年文化消费新潮流,真正让历史文物“活”了起来。
西交模拟考试题
【答题框架】
开头:人工智能主播作为新型行动者,参与到中华文化国际传播中。
一、人机协同共创优化中华文化的可见性
二、多元模态呈现推动中华文化的沉浸感
三、跨越时空对话赋能中华文化的互动性
四、拟人故事表达实现中华文化的软着陆八、智能语言翻译增加中华文化的接受度结尾:警惕恐怖谷效应等技术风险和伦理问题,人工智能主播的核心在于人设打造和全新故事内核的赋予,这决定了其能否真正富有“生命”并持续吸引受众。
3、AI多模态谣言治理措施
【考点定位】
专题拓展考点:智能传播、技术伦理
【考题难度】★★
【命题来源】
1、论文
《AIGC时代多模态虚假信息的识别与人机协同核查》
《AI谣言:主观恶意、风险归责与协同治理》
《多模态AI视域下网络谣言的新动向与优化治理》
2、热点
AI谣言是2025年重要的社会热点。
3、政策
“清朗・整治AI技术滥用”专项行动,将利用AI制作发布谣言列为重点整治对象。
【真题分析】
1、技术对新闻真实的影响是西交关注的重点,在真题中多次出现。
2、备考西交的同学需要多关注网信办的专项行动,因为专项行动就代表治理,是西交常考问法,李明德老师也开设了慕课《新媒体与社会治理》。
网信办专项行动
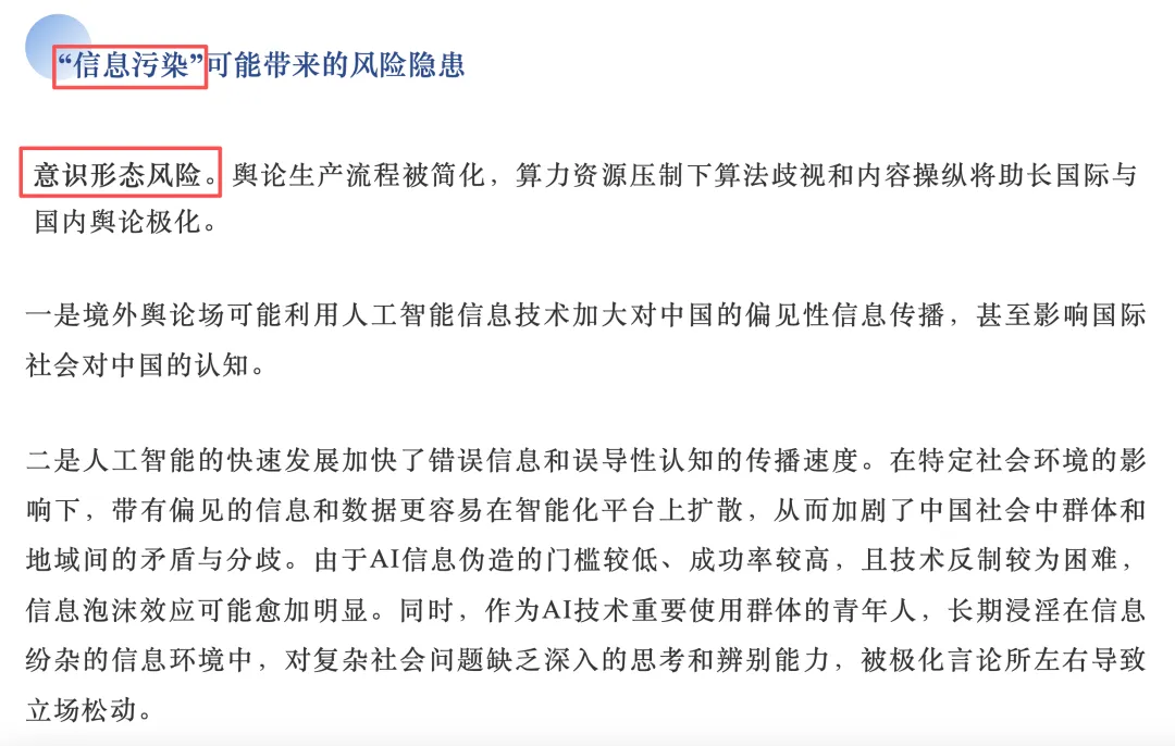
3、随着生成式人工智能服务的普及,网络谣言也呈现出多模态、高仿真、大规模等新特征。
(1)生成端
造谣的技术门槛显著降低,推动谣言批量化、规模化生产。
(2)内容形式
AI谣言内容呈现“多模态融合”特征,大幅增加用户甄别难度。
(3)传播端
AI谣言可借助算法推荐机制精准匹配用户偏好,在社交媒体平台实现指数级传播,短时间内形成舆论热点,加速谣言扩散蔓延。
4、本题在回答的时候需要强调多模态的特征,不能答成普通的谣言治理措施,不然和之前的真题没有区别了。
5、措施类的题目可以提前积累答题框架、答题亮点、实践案例。比如抖音采用的治理大模型可主动识别具有一定传播热度的内容,提取视频关键信息并进行实时联网检索,核验其真实性。
6、本题需要紧扣技术回答。
(1)提升训练数据语料库质量,从源头把控风险。
(2)运用多模态融合分析技术,用技术反制风险。
(3)通过信息搜集、分析验证和反馈学习的人机协作,构建新型事实核查模
式。
(4)通过“分级分类标识”“多元披露主体”优化现行人工智能披露制度,减少AI谣言的负面影响。
7、推荐阅读论文《多模态AI视域下网络谣言的新动向与优化治理》,框架非常清晰。
一、多模态AI视域下网络谣言的新动向
(一)智能生产加速高效化制造
(二)多模态融合强化可信感知
(三)精准适配驱动全域化渗透
(一)法律:建立健全法律规制体系,增强谣言追惩力度(二)技术:攻克模型检测技术瓶颈,构建全链反制体系(三)平台:探索人机协同创新机制,优化谣言治理生态(四)公众:构建AI素养培育体系,提升理性辨识能力【答题框架】
开头:AI多模态谣言的定义、特征、生成机制
一、运用多模态融合分析技术,加强AI谣言的识别与监测
二、推动人机协同的事实核查,完善AI谣言的分析与验证
三、落实生成内容的披露机制,助力AI谣言的防护与反制
四、提升训练数据语料库质量,优化AI谣言的把控与治理
结尾:警惕AI幻觉,以技术修补漏洞,用技术反制风险,构建多维度“AI谣言”治理体系。
4、人工智能幻觉认知风险的生成机制
【考点定位】
专题拓展考点:智能传播、技术伦理
【考题难度】★★★
【命题来源】
论文:
《人工智能生成内容的认知风险:形成机理与治理》
《生成式人工智能的幻觉风险与媒介化治理》
《国家安全视域下的AI幻觉:武器化机制与认知风险》
《人工智能幻觉现象的生成机制与治理策略研究》
《抵御“智能幻象”:主流媒体内容生产中的AI幻觉与风险防范实践》
【真题分析】
1、AI幻觉是2025年智能传播最重要的热点,我们在西交模拟考中出了“AI幻觉的生成机理和治理路径”,和本题是差不多的的,生成机理就是生成机制。但需要注意的是,真题问的更加细致,提到了认知风险。那么就必须紧扣认知回答。
2、治理路径是西交常考的问法,可以提前积累。
3、开头可以解释一下什么是AI幻觉,指内容生成层面的虚构现象,不依赖于明确的正确标准,而是涉及模型内部推理过程中的事实漂移与逻辑断裂。
4、正文部分,回答生成机制,可以从时间和流程维度出发,包括数据层、训练层、应用层三方面分析。也可以从AI的组成要素,语料数据偏见与算法偏差、模型结构与推理逻辑缺陷、任务提示与人类输入引导原因三方面。这两种思路都是可以的,切入的角度不同,但是本质上是一样的,再结合认知回答即可。
西交模拟考试题
【答题框架】
开头:人工智能幻觉的定义、对个体和群体产生的认知风险