
△添加路飞学长微信:lq960514,进上师大新传27考研群,领免费上师大新传备考基础资料,还有免费答疑与一线考研资讯分享
千呼万唤终于来了!今天学长来和大家唠唠2026的传播学真题!首先是大家最关注的押题情况!今年,逐梦岛覆盖了2026上师大新传学硕的全部300分考试内容,其中押题点睛覆盖到了50分考题!虽然今年的考题确实比较基础了,但其中了穿插了部分少见的案例以及需要转两个弯的难题。
很多同学觉得学长是不是在夸张!那么有图有真相,接下来大家就跟着学长,咱们用逐梦岛真实的课程和笔记截图来过一遍所有的考题吧~


PS:很多同学可能还不了解逐梦岛的笔记和复习体系,这边补充一下!
影传逐梦岛的笔记主体共分为3大板块,分别是基础夯实阶段的《上师大新传考点笔记》、专题拔高阶段的《上师大新传专题笔记》和答题强化阶段的《上师大新传答题笔记》。
《上师大新传考点笔记》分为上中下三册,是官方参考书整理出的考点梳理。上册是新传册,包含了《传播学教程》考点笔记、《新闻学概论》考点笔记和《网络传播概论(第五版)》考点笔记,并用《网络传播概论(第四版)》和《网络新媒体概论》做了考点的新媒体延伸。中册是广告册,包含了《广告学概论》考点笔记和《广告创意学》考点笔记,并用《品牌学概论》《广告学》《广告策划》做了相应的内容补充。下册是小众册,包含了《当代媒介经营管理》考点笔记、《跨学科视野中的媒介融合与传媒转型》考点笔记、《当代广播电视概论》考点笔记、《中国新闻传播史》考点笔记,还附加了《新媒体用户研究》的重要考点。
《上师大新传专题笔记》分为专题新传册和专题广告册。专题笔记是书本以外的同类理论的集合,专题不会重复梳理书本中的理论,是额外补充的上师大新传喜欢考的理论大模块。
《上师大新传答题笔记》分为上师大传播学硕历年真题解析、上师大新闻与传播专硕历年真题解析、上师大新传模拟练习题和答题技巧总结,所有的真题和模拟题都在答题笔记中。
接下来大家可以跟着学长的分析一起往下看,顺便还可以估下分哦!
【643】名词解释 第一道

逐梦岛考点笔记新传册直接押中!“舆论引导”是《传播学概论》第十一章“舆论监督与舆论引导”当中最基础的考点,直接在笔记中有详细的内容。笔记中以简答题的形式出现。根据学长整理笔记的理论——“每一个参考书考点都要预测其出题的形式是名解、简答还是论述,不重复整理同一个考点的答案,真考到就去缩减句子或者扩句,这样是为了节约大量的背诵时间,同时也并不影响答题的准确性。这道题就可以把简答题简化缩减成名词解释,可以拿到满分。

【643】名词解释 第二道

逐梦岛考点笔记新传册直接押中!“政治家办报”这个名词解释是第二次原题考察了,之前在2022传播学考研643中也出现过这道题,逐梦岛的答题笔记中就有答案。

【643】名词解释 第三道

逐梦岛考点笔记小众册直接押中!“拒检运动”是《中国新闻传播史》第九章“人民解放战争时期的新闻传播活动”中的考点,本章学长总共就总结了两个名词解释考点,“拒检运动”就是其中之一,直接默写就是满分。

【643】名词解释 第四道

逐梦岛考点笔记新传册直接押中!“文化帝国主义”是《传播学教程》第十三章“国际传播与全球传播”中的基础考点,这个概念比较宏大,但本次考试只做名词解释考察,简化下笔记中的简答题答案即可拿满分,名词解释200字即可,无需面面俱到。

【643】名词解释 第五道

逐梦岛考点笔记小众册直接押中!“媒介权力”这个考点出现在《跨学科视野》的第一章“政治经济学视野下的传媒公益化与商品化”,第一章当中学长总共就归纳了这一个名词解释考点,大家有get到吗,也是送分题哦。

【643】名词解释 第六道

逐梦岛考点笔记新传册直接押中!“刻板成见”这个考点出现在《传播学教程》的第七章“大众传播”,书上虽然没有详细论述这个概念,但是学长在笔记当中做了充分的补充,直接默写即可拿满分。

【643】简答题 第一道

逐梦岛考点笔记新传册直接押中!“框架理论”这个考点出现在《传播学教程》的第十二章“几种主要的大众传播效果理论”。最最基础的重要考点,应该对于大家来说都是送分题了。

【643】简答题 第二道

逐梦岛考点笔记小众册直接押中!“小报”和“邸报”的考点出现在《中国新闻传播史》的第一章“中国古代的新闻传播活动”。这个考点是上师大传播学相当喜欢考的,重复考了不下三次了,本次要谈论区别,有些同学就蒙了,学长早就跟大家强调过,在答题当中,“区别”就等于“特点”,所以你只要简单展开写下“小报”的特点,实际就是“小报”和“邸报”的区别,这道题就完成啦!


【643】简答题 第三道

逐梦岛专题笔记新传册直接押中!“媒介融合”也是上师大经常考查的内容,逐梦岛的专题笔记中,对“媒介融合的形成因素”进行了专门强调。而在考前点睛中更是原模原样给出了这道题的答题框架,全面覆盖这道题的答题角度,直接套用可拿满分!


【643】简答题 第四道

逐梦岛考点笔记新传册直接押中!“使用与满足”与“可供性”这两个基础概念在背诵笔记中有非常详细的阐释,“使用与满足”出现在《传播学概论》的第十章“社会转型与受众变迁”。

“可供性”出现在《网络传播概论》的第二章“网络重构的传播”。这里将二者相结合,可以理解为“抖音快手(短视频网络平台)所带来的传播变化满足了大众什么需求“,直接用逐梦岛考点笔记网传部分的内容作答即可。


同时,题面亦可理解为“短视频平台通过自身的技术条件来引导、强化用户的使用动机并如何实现满足”。我们在考前点睛班中非常详细地复习了视听传播平台的特点,其中也包括技术特点,我们提到的“个性化推荐”“社交互动性强”“移动渠道”都可以用作这道题的观点。

【643】论述题 第一道

第一问,逐梦岛第三次模拟考完美押中!今年学硕依然考察了AIGC相关内容,逐梦岛对这一块内容无论是平时练题还是押题都是非常重视的。《人工智能生成合成内容标识办法》的考察就是基于学姐对老师研究方向的研判所进行的押题。也在学硕第三次模考中进行了考查!“此项规定如何应对AIGC对新闻事业的影响”就直接参考三模卷里的“此项规定的重要性”。在论述中先回答AIGC对新闻事业的影响,再回答如何应对,而前者在平时练题中已经练习过非常多次了,在点睛班中也有非常全面的复习梳理!



第二问,逐梦岛押题点睛中直接押中!“先审后发机制对新闻生产有何影响”,在点睛班中非常详细地梳理了有关“新闻生产”的答题思路,答题时只需参考这些角度或框架去思考即可。由此可见,不管是微观的“新闻生产”,还是宏观的“新闻事业”,我们都在复习时覆盖到了,并且给出了非常清晰全面的喂饭式答题框架!


第三问,逐梦岛考点笔记新传册直接押中!“新闻事业的性质、基本原则和社会责任”也是非常基础的内容,直接在《新闻学概论》第八章“新闻媒介的性质”当中的“简述新闻媒介的共性、特性以及个性”和“简述我国新闻事业的基本性质和特点”两道题当中就可以直接得出答案!
【643】论述题 第二道


逐梦岛专题笔记新传册直接给出答题框架!这是一道典型的开放式的案例分析题,没有给出分析的理论框架,也没有直接给出案例,针对这种题目,逐梦岛的专题笔记中给出了足够多的理论分析框架。这道题核心想让同学们回答的实际就是“社交媒体对人的异化”,“互动仪式链”“景观社会”“消费社会”“拟剧理论”等都可以作为这道题的观点,具体的理论分析运用笔记内容展开即可。

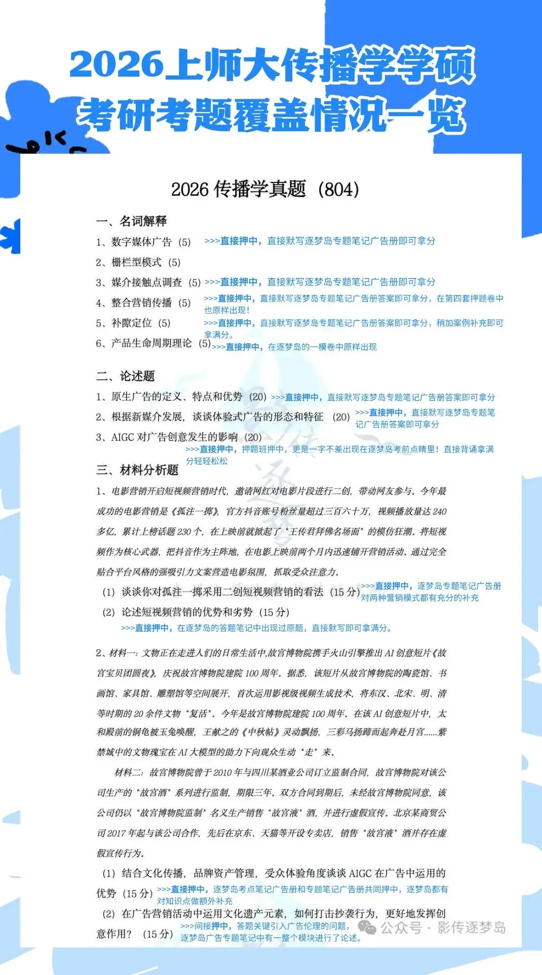
【804】名词解释 第一道

逐梦岛专题笔记广告册直接押中!“数字媒体广告”即“新媒体广告”,逐梦岛的广告专题笔记中有宏大的梳理,选择一些自己记得的内容写上即可。

【804】名词解释 第二道

这个考点出现在《广告学概论》的第八章“广告媒介”,是一种媒介投放的频率策略,逐梦岛笔记在媒介策略中提到了这种策略,但由于学长认为重要性太低,在这个点上省略了。


不过学长对于这个省略并不感到遗憾,笔记的制作本来就需要详略得当,细枝末节的考点每年都会考到一两个,但不能因为有这些细小考点的出现,在制作笔记时大量增加这些细枝末节的内容,这会极大的增加大家的背诵量,导致复习时间不能够高效分配,学长更多认为这5分是可战略性放弃的5分,大家应该把更多的时间放在更重要的考点上,毕竟我们无需考到140+,抓住大头才能让复习更高效!
【804】名词解释 第三道

逐梦岛考点笔记广告册直接押中!“媒介接触点调查”也就是“沟通渠道资源调查”,这个考点出现在《广告学概论》第五章“广告调查”当中,大家直接默写即可得分。

【804】名词解释 第四道

逐梦岛专题笔记广告册直接押中!这道名词解释在逐梦岛额外赠送给同学们的第四套押题卷中也原样出现了!另外,这个考点也是非常基础,在逐梦岛的专题笔记中对“整合营销传播”有充分的补充论述。


【804】名词解释 第五道

逐梦岛考点笔记广告册直接押中!“补隙定位”是定位的一种类型,出现在《广告学概论》的第六章“广告策略”当中,稍加案例补充即可拿满分。

【804】名词解释 第六道

逐梦岛第一次模拟考直接押中!这个名词解释在逐梦岛的一模卷中一模一样押到过!同时这个也是《广告学概论》的第六章“广告策略”中常规理论。



【804】论述题 第一道

逐梦岛专题笔记广告册直接押中!“原生广告”在逐梦岛的广告专题笔记中特意做了充分的阐述。这道题直接拿背诵记忆过的笔记内容拿满分不是问题!另外,“原生广告”在逐梦岛的考前点睛课中也进行提点,这道题是不应该失分的。

【804】论述题 第二道

逐梦岛专题笔记广告册直接押中!“体验广告”这个概念在《广告学概论》的第八章“广告媒介”出现过,学长在考点笔记中做了一个名词解释,但这显然是不够的。

逐梦岛的广告专题笔记中,对“体验式广告”的形态、特征、意义、问题和发展策略进行了全面的补充,直接默写即可,应对课外的广告考点,从本次考研试题来看,逐梦岛式全部覆盖了。



【804】论述题 第三道

逐梦岛押题班直接押中!这道题更是一个字不差出现在了逐梦岛的考前点睛里!直接背诵拿满分轻轻松松!上师大非常重视“广告创意”,逐梦岛正是深知这一点,才会在复习时有针对性地给出了“AIGC对广告创意的影响”。

另外,在逐梦岛的广告专题笔记当中,对AIGC广告的部分有充分的补充,“AIGC对广告创意的影响“大家直接照抄默写就包是满分了!


【804】材料分析题 第一道

第一问逐梦岛专题笔记广告册直接押中!第一问的题眼是“二创短视频营销”,看似玄乎其玄的,不就是“受众用短视频二创,受众满足了社交需求,同时引发电影的病毒式宣传嘛?”,那我们就可以从“社会化媒体营销”和“病毒式营销”的角度切入分析,逐梦岛对这两种营销模式都有充分的补充。



第二问逐梦岛答题笔记直接押中!第二问是短视频营销的优势和劣势,这道题在逐梦岛的答题笔记中出现过原题,当时逐梦岛出了一道“论述短视频营销对新媒体广告营销模式的影响”,包含了积极影响和消极影响,也就是所谓的优势和劣势,直接默写即可拿满分。

另外,有关短视频的思考角度都可以参考我们在考前点睛系统复习的“视听传播”,答题时完全可以结合我们给出的短视频的特点来答。优势层面可以选取“碎片化”(符合阅读习惯)“低门槛”(成本低)“社交互动性强”“个性化推荐”“渠道移动性强”(接收面广)等,劣势层面也可以选取“碎片化”(不利于品牌深度构建)“低门槛”(质量难以保证)以及“数据导向”(创意被流量压制)等。
【804】材料分析题 第二道

第一问逐梦岛考点笔记广告册和专题笔记广告册共同押中!我们要结合品牌资产理论去分析AIGC在广告中运用的优势,这两块都是逐梦岛所强调的重点。其实在《广告学概论》当中,即便有第四章“广告与品牌传播”,但是对品牌部分的论述是很单薄的,甚至没有对“品牌资产”的充分论述,但是学长基于黄合水教授的《品牌学概论》对这一章内容进行了充分补充。题目还要求从消费者体验角度来论述,所以“品牌资产”所拆分出的“品牌意识、品牌态度、品牌忠诚”也都是重要的论述角度,这些都是书上没有,逐梦岛额外补充的内容。


另外,AIGC在广告中运用的优势也在逐梦岛的广告专题笔记中有充分的论述,包括“优化创意生成、个性化推荐,提高语义理解、精准广告投放”等等,答题的所需要用到的各种理论概念都覆盖到了,形成观点展开论述即可。

逐梦岛专题笔记广告册间接押中!第二问的答题关键在于“防止广告创意抄袭”,抄袭从何而来,有了AIGC之后基于人工智能的抄袭变得易如反掌,这也就引入了广告伦理的问题。关于“广告伦理”,逐梦岛的广告专题笔记中有一整个模块进行了论述。


另外,第二问当中还有一个关键点在于“用好文化遗产”,很多同学看到这个“文化遗产”又蒙了,好像我们专题当中并没有提到过“文化遗产”这个点。真的是这样吗?“文化遗产”不就是“中国传统文化因素的运用”吗?这可以联想到“新国潮”这个概念呢?逐梦岛对于“新国潮”的特点与发展路径有充分的论述,通过传统文化因素的有效利用,规避AIGC所形成的创意同质化,这道题也就迎刃而解了!
-end-
ᴴᴬᵛᴱ ᴬ ᴳᴼᴼᴰ ᵀᴵᴹᴱ ☻
梅花香自苦寒来
˗ˋˏ♡ˎˊ˗
给18岁的自己一个答案
决胜冲刺答题班
˗ˋˏ⚡️ˎˊ˗
「走完最难的路 遇见最好的自己」
