

华中科技大学位于湖北省武汉市,喻家山麓,东湖之畔,是国内顶尖高校,整体实力很强,其应用统计由数学与统计学院招生,研究方向偏数学,近年来有扩招趋势,连续两年录取人数增加。
基础情况

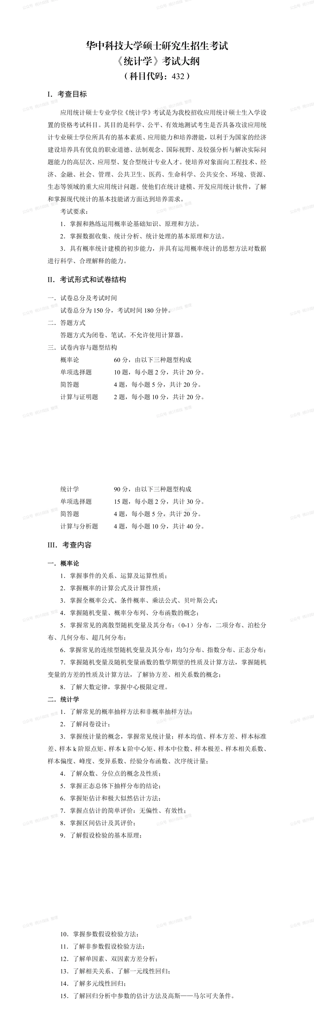
初试情况
01

初试科目
02

初试参考书
03

专业课初试大纲

上下滑动图片查看更多内容
复试情况
01

复录比
不低于120%
02

初复试成绩占比
6:4
03

复试内容
笔试:微积分学、线性代数、概率论与数理统计;面试:个人口头陈述+综合素质能力+外语听说能力
04

复试参考书/大纲
《微积分学》第4版,高等教育出版社,华中科技大学数学与统计学院 编;《线性代数》第4版,高等教育出版社 ,华中科技大学数学与统计学院 编; 《概率论与数理统计》第2版,华中科技大学出版社,刘次华主编。
录取情况
01

基础录取数据


02

复试录取分析
25华科应统详细复试录取名单(含初试各科成绩分数和复试淘汰情况):

上下滑动图片查看更多内容

真题相关
01

最新真题题目
左右滑动图片查看更多


02

最新真题解读


03

历年真题风格变化趋势

04

27备考策略

05

三哥详解视频
备考干货
01

上岸经验
02

《华科定向讲义》


03

考情分析与经验分享
04

其它内容
定向班课程
01

27初试全程班

上下滑动图片查看更多内容
02

26复试全程班

上下滑动图片查看更多内容
03

历年学员上岸详情

END


各院校
招生数据、录取名单、历年真题
我们都在小程序上持续更新
上方链接进入小程序>
点击下方“阅读全文”加入华科课程