当前位置:首页>考研真题>一模试卷领取|苏锡常州镇2026届高三一模“试卷领取+权威评析“来了!

一模试卷领取|苏锡常州镇2026届高三一模“试卷领取+权威评析“来了!

  • 2026-03-21 03:11:13
一模试卷领取|苏锡常州镇2026届高三一模“试卷领取+权威评析“来了!

苏州、无锡、常州、镇江一模为统考,统一命题,统一阅卷。是江苏高三阶段含金量极高的一次重要模考!

这次成绩不仅影响校内排名,更会作为综合评价的重要参考依据。对有意走多元升学路径的同学来说,这是一场直接关系到选择空间的关键考试!

  • 为了帮助同学们及时复盘考试、精准查漏补缺、明确后续复习重点凭他教育特地整理汇总了苏锡常镇一模语文、数学、英语、历史、物理试题和答案同学们可以对照自己的情况,进一步分析知识薄弱点,优化复习策略,为接下来的高考冲刺阶段做好准备。

  • 化学、生物、地理、政治试题及答案将持续更新,欢迎大家持续关注~

扫码领取试题及答案,持续更新中……
数学卷
【26届苏锡常镇一模数学卷评析】

2026届苏锡常镇高三一模数学试卷,整体难度中等偏上:

一、基础与创新并存

  • 试卷的前8道单选题相对简单,主要考查集合、复数、二项式定理等基础知识。

  • 但其中不乏亮点,如第6题将函数图像与向量数量积结合,第7题利用正余弦定理求最值,均需要学生具备扎实的转化能力。

  • 第8题作为单选压轴,以抽象函数和导函数的对称性为背景,结合数列求和,思维跨度大,对学生的抽象推理能力要求较高。

二、多选与填空注重区分度

  • 多选题的第10题(概率与分布列)和第11题(立体几何动态分析)计算量适中,但选项设置巧妙,尤其是第11题涉及异面直线、中点距离及体积最值,对空间想象力和逻辑严谨性是一大考验。

  • 填空题第14题以矩形和圆为背景求线段长度范围,是典型的解析几何动态问题,需结合几何直观与代数运算,是拉开分差的关键。

三、解答题层次分明

  • 解答题延续了江苏卷的风格:数列题(第15题)较为常规,重在基础;

  • 概率统计题(第16题)贴近实际,但需注意数据处理的准确性;

  • 立体几何(第17题)翻折问题与二面角结合,对空间向量运算的熟练度要求高;

  • 导数题(第18题)从切线、零点讨论到不等式证明,层层递进,最后一问需构造函数并结合三角函数的性质,难度较大;

  • 圆锥曲线(第19题)作为压轴,不仅考察离心率,更以探索性问题和最值问题收尾,综合性强,对运算能力和数学思想的要求极高。

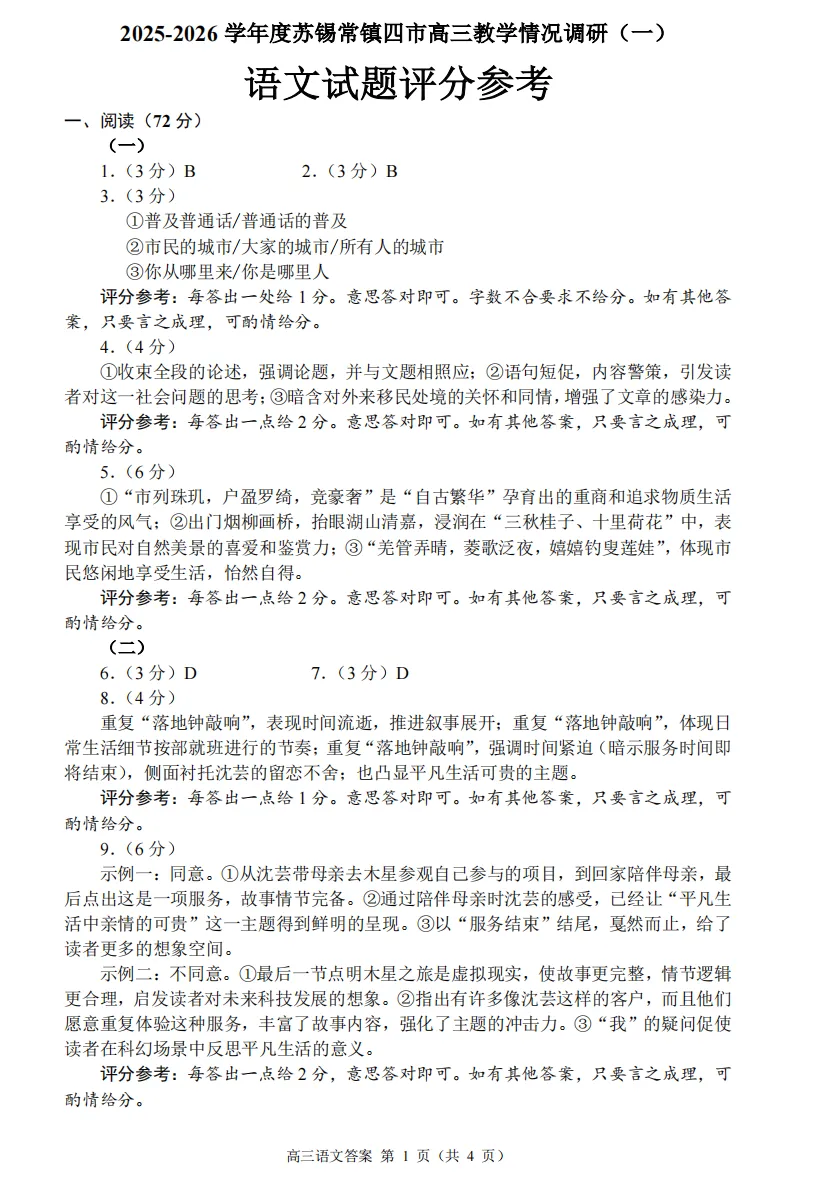
语文卷
【26届苏锡常镇一模语文作文如何立意?】

三个立意角度,由浅入深:

角度一:重复的双重面孔——从被动重复到主动建构

  • 高分关键:区分两种重复——被动应付vs主动精进。

  • 绝大多数人生活在“被动的重复”中:每天背单词却记不住,是因为只有重复动作没有重复思考;每天上班下班却感到空虚,是因为只有时间流逝没有生命成长。而孔子所说的“悦”,恰恰来自“主动的重复”——在重复中不断获得新领悟。

  • 可以这样构思:真正的重复不是原地踏步,而是螺旋上升。每一次看似相同的“学而时习”,因为理解的加深、体验的丰富,都成为新的创造。

角度二:重复的创造力量——在限制中寻找无限

  • 高分关键:思考重复如何成为创新的源泉。

  • 埃里克森告诉我们,卓越来自“有反馈的重复”——这意味着重复不是机械复制,而是在反馈中不断微调、优化。就像书法家练字,看似重复同一个字,其实每一次都在调整笔锋、力度、气韵。

  • 这个角度可以触及东方智慧:中国传统文化讲究“功夫”,就是通过千万次重复,让技艺融入血脉、化为本能。重复不是创新的对立面,恰恰是创新的土壤。

角度三:重复的诗意栖居——在日常中发现永恒

  • 高分关键:回应杨帆的话,思考平凡生活的意义。

  • 为什么人们愿意无数次重复平凡的日子?因为真正的幸福不在远方,而在当下被充分体验的每一个瞬间。梭罗在瓦尔登湖重复着播种、阅读、思考,却在重复中找到了生命的真谛。

  • 这个角度最能打动人心:在快节奏时代,我们总想逃离平凡、追求新奇,却忘了生命最珍贵的部分恰恰藏在日复一日的陪伴、一餐一饭的温暖里。

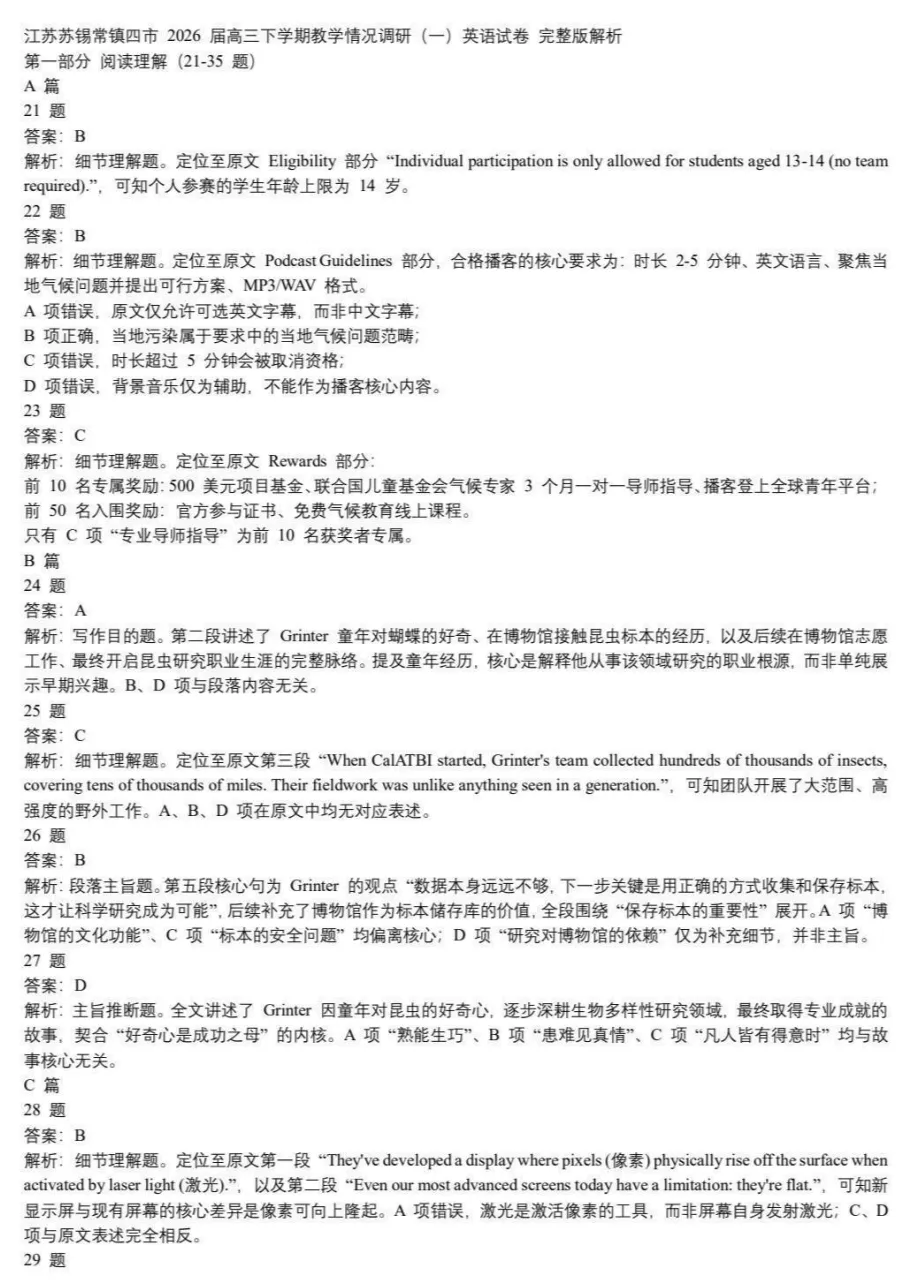
英语卷
【26届苏锡常镇一模英语卷评析】

《2026年苏锡常镇四市高三教学情况调研(一)》英语试题整体难度适中偏上:

阅读理解部分:是整卷的难点和亮点

  • A篇应用文结构清晰,信息点明确,难度较低;

  • B篇记叙文讲述昆虫学家的故事,考察学生对人物经历和观点的理解,难度适中;

  • C篇说明文介绍科技新发明,涉及物理原理,对学生的科技类词汇和理解能力要求较高;

  • D篇议论文讨论AI玩具对儿童语言发展的影响,逻辑性强,观点鲜明,要求考生具备较强的思辨能力和长难句分析能力。

七选五部分:

  • 围绕“StoryTree”网站功能展开,选项干扰性较强,考察学生对文章结构和逻辑连贯性的把握。

语言运用部分:

  • 完形填空是一篇温情记叙文,考察学生在语境中理解词汇和情感线索的能力,选项设置合理,难度适中。

  • 语法填空围绕贵州泥哨文化展开,考察基础语法点,如时态、非谓语、词性转换等,难度适中,但对语篇理解要求较高。

写作部分:

  • 第一节应用文要求写一则通知,贴近校园生活,考察学生的实用写作能力。

  • 第二节读后续写情节连贯,情感丰富,要求学生理解人物关系并合理想象发展,对语言表达和逻辑思维能力要求较高。

物理卷
【26届苏锡常镇一模物理卷评析】

2026届苏锡常镇一模物理试卷整体难度适中:

一、题型结构与分值分布合理

  • 全卷共16题,单项选择题11题(44分),非选择题5题(56分),时间75分钟;

  • 题量适中,注重对核心概念的考查;

  • 选择题覆盖面广,涵盖原子物理、静电感应、阻尼振动、变压器、天体运动、气体实验定律等核心模块,考查学生对基本概念和规律的理解。

二、试题难度梯度明显,注重思维深度

  • 前几题如第1、2、3题为基础题,考查原子核结构、表面张力、静电平衡等基本概念,难度较低。

  • 第5、6、7题涉及变压器、阻尼振动、万有引力,难度适中,考查学生对物理过程的理解和图像分析能力。

  • 第8题电压表内阻问题、第9题气体实验图像斜率分析、第10题抛体运动轨迹判断,均需学生具备较强的逻辑推理和建模能力,难度提升明显。

  • 第11题电磁感应与力学结合的综合题,对空间想象和电路分析能力要求较高,为选择题压轴题。

三、实验题与计算题注重探究与综合能力

  • 第12题以“验证力的平行四边形定则”为背景,设计新颖,考查实验操作、数据处理和误差分析,尤其是第(5)问对胡克定律的非线性修正,体现了对科学探究能力的考查。

  • 第13题双缝干涉实验基础,第14题带电粒子在磁场中运动,难度适中。

  • 第15题为多物体连接体问题,结合碰撞过程,考查动量与能量的综合分析能力。

  • 第16题为电磁感应综合题,涉及辐条转动、电路分析、能量转化,计算量较大,思维层次深,是试卷的难点和区分点。

历史卷

高三的每一次测试,都是走向高考路上的一次宝贵积累。希望大家在对照试题与答案时,不仅关注分数,更要总结失分原因,找到提升突破口。

凭他教育将持续为大家带来最新的试题资源与备考干货,助力同学们稳步提升,赢战高考!

为帮助江苏省高中生及家长系统了解强基计划、综合评价等特殊类型招生的最新政策、报考信息与升学规划要点,凭他教育特别编写2026届高中生多元升学路径手册》(电子版)免费领取!

内容包含:各高校报名时间及流程、报名材料、往年录取分数线、历届数据与案例参考等

升学咨询+电子资料领取请扫码获取!想通过综评、强基等多元路径实现降分上名校的同学,务必尽早规划、抢占先机!

关注【凭他教育】理性选校 · 科学定位 · 提前规划,让升学不再迷茫!

——END——

凭他教育提供志愿填报、强基计划、综合评价、港澳高校、春季高考(高职单招)、国际本科全过程辅导!我们拥有经验丰富的师资团队,为学生提供一站式服务,助力考生在多元录取中取得最终胜利。有任何升学疑问,欢迎咨询⬇️

【苏州】张老师
>
【苏州】娄老师
>
【吴江】东方老师
>

【昆山】苏老师

>

【太仓】黄老师

>

【常州】徐老师

>

数据来源| 网络

声明:本文只为传递信息,非商业用途,如存在文章/图片/音视频等资源使用不当的情况,请及时与我们联系,我们将及时更正或删除。

【强基综评】正在火热公益咨询中,

名额有限,预约从速!

赶快联系我们吧!

最新文章

随机文章

基本 文件 流程 错误 SQL 调试
  1. 请求信息 : 2026-03-21 22:30:53 HTTP/2.0 GET : https://www.sjds.net/a/466742.html
  2. 运行时间 : 0.082332s [ 吞吐率:12.15req/s ] 内存消耗:4,426.66kb 文件加载:140
  3. 缓存信息 : 0 reads,0 writes
  4. 会话信息 : SESSION_ID=cb2343ffdcb3cdd74c97e2cd469641bc
  1. /yingpanguazai/ssd/ssd1/www/www.sjds.net/public/index.php ( 0.79 KB )
  2. /yingpanguazai/ssd/ssd1/www/www.sjds.net/vendor/autoload.php ( 0.17 KB )
  3. /yingpanguazai/ssd/ssd1/www/www.sjds.net/vendor/composer/autoload_real.php ( 2.49 KB )
  4. /yingpanguazai/ssd/ssd1/www/www.sjds.net/vendor/composer/platform_check.php ( 0.90 KB )
  5. /yingpanguazai/ssd/ssd1/www/www.sjds.net/vendor/composer/ClassLoader.php ( 14.03 KB )
  6. /yingpanguazai/ssd/ssd1/www/www.sjds.net/vendor/composer/autoload_static.php ( 4.90 KB )
  7. /yingpanguazai/ssd/ssd1/www/www.sjds.net/vendor/topthink/think-helper/src/helper.php ( 8.34 KB )
  8. /yingpanguazai/ssd/ssd1/www/www.sjds.net/vendor/topthink/think-validate/src/helper.php ( 2.19 KB )
  9. /yingpanguazai/ssd/ssd1/www/www.sjds.net/vendor/topthink/think-orm/src/helper.php ( 1.47 KB )
  10. /yingpanguazai/ssd/ssd1/www/www.sjds.net/vendor/topthink/think-orm/stubs/load_stubs.php ( 0.16 KB )
  11. /yingpanguazai/ssd/ssd1/www/www.sjds.net/vendor/topthink/framework/src/think/Exception.php ( 1.69 KB )
  12. /yingpanguazai/ssd/ssd1/www/www.sjds.net/vendor/topthink/think-container/src/Facade.php ( 2.71 KB )
  13. /yingpanguazai/ssd/ssd1/www/www.sjds.net/vendor/symfony/deprecation-contracts/function.php ( 0.99 KB )
  14. /yingpanguazai/ssd/ssd1/www/www.sjds.net/vendor/symfony/polyfill-mbstring/bootstrap.php ( 8.26 KB )
  15. /yingpanguazai/ssd/ssd1/www/www.sjds.net/vendor/symfony/polyfill-mbstring/bootstrap80.php ( 9.78 KB )
  16. /yingpanguazai/ssd/ssd1/www/www.sjds.net/vendor/symfony/var-dumper/Resources/functions/dump.php ( 1.49 KB )
  17. /yingpanguazai/ssd/ssd1/www/www.sjds.net/vendor/topthink/think-dumper/src/helper.php ( 0.18 KB )
  18. /yingpanguazai/ssd/ssd1/www/www.sjds.net/vendor/symfony/var-dumper/VarDumper.php ( 4.30 KB )
  19. /yingpanguazai/ssd/ssd1/www/www.sjds.net/vendor/topthink/framework/src/think/App.php ( 15.30 KB )
  20. /yingpanguazai/ssd/ssd1/www/www.sjds.net/vendor/topthink/think-container/src/Container.php ( 15.76 KB )
  21. /yingpanguazai/ssd/ssd1/www/www.sjds.net/vendor/psr/container/src/ContainerInterface.php ( 1.02 KB )
  22. /yingpanguazai/ssd/ssd1/www/www.sjds.net/app/provider.php ( 0.19 KB )
  23. /yingpanguazai/ssd/ssd1/www/www.sjds.net/vendor/topthink/framework/src/think/Http.php ( 6.04 KB )
  24. /yingpanguazai/ssd/ssd1/www/www.sjds.net/vendor/topthink/think-helper/src/helper/Str.php ( 7.29 KB )
  25. /yingpanguazai/ssd/ssd1/www/www.sjds.net/vendor/topthink/framework/src/think/Env.php ( 4.68 KB )
  26. /yingpanguazai/ssd/ssd1/www/www.sjds.net/app/common.php ( 0.03 KB )
  27. /yingpanguazai/ssd/ssd1/www/www.sjds.net/vendor/topthink/framework/src/helper.php ( 18.78 KB )
  28. /yingpanguazai/ssd/ssd1/www/www.sjds.net/vendor/topthink/framework/src/think/Config.php ( 5.54 KB )
  29. /yingpanguazai/ssd/ssd1/www/www.sjds.net/config/app.php ( 0.95 KB )
  30. /yingpanguazai/ssd/ssd1/www/www.sjds.net/config/cache.php ( 0.78 KB )
  31. /yingpanguazai/ssd/ssd1/www/www.sjds.net/config/console.php ( 0.23 KB )
  32. /yingpanguazai/ssd/ssd1/www/www.sjds.net/config/cookie.php ( 0.56 KB )
  33. /yingpanguazai/ssd/ssd1/www/www.sjds.net/config/database.php ( 2.48 KB )
  34. /yingpanguazai/ssd/ssd1/www/www.sjds.net/vendor/topthink/framework/src/think/facade/Env.php ( 1.67 KB )
  35. /yingpanguazai/ssd/ssd1/www/www.sjds.net/config/filesystem.php ( 0.61 KB )
  36. /yingpanguazai/ssd/ssd1/www/www.sjds.net/config/lang.php ( 0.91 KB )
  37. /yingpanguazai/ssd/ssd1/www/www.sjds.net/config/log.php ( 1.35 KB )
  38. /yingpanguazai/ssd/ssd1/www/www.sjds.net/config/middleware.php ( 0.19 KB )
  39. /yingpanguazai/ssd/ssd1/www/www.sjds.net/config/route.php ( 1.89 KB )
  40. /yingpanguazai/ssd/ssd1/www/www.sjds.net/config/session.php ( 0.57 KB )
  41. /yingpanguazai/ssd/ssd1/www/www.sjds.net/config/trace.php ( 0.34 KB )
  42. /yingpanguazai/ssd/ssd1/www/www.sjds.net/config/view.php ( 0.82 KB )
  43. /yingpanguazai/ssd/ssd1/www/www.sjds.net/app/event.php ( 0.25 KB )
  44. /yingpanguazai/ssd/ssd1/www/www.sjds.net/vendor/topthink/framework/src/think/Event.php ( 7.67 KB )
  45. /yingpanguazai/ssd/ssd1/www/www.sjds.net/app/service.php ( 0.13 KB )
  46. /yingpanguazai/ssd/ssd1/www/www.sjds.net/app/AppService.php ( 0.26 KB )
  47. /yingpanguazai/ssd/ssd1/www/www.sjds.net/vendor/topthink/framework/src/think/Service.php ( 1.64 KB )
  48. /yingpanguazai/ssd/ssd1/www/www.sjds.net/vendor/topthink/framework/src/think/Lang.php ( 7.35 KB )
  49. /yingpanguazai/ssd/ssd1/www/www.sjds.net/vendor/topthink/framework/src/lang/zh-cn.php ( 13.70 KB )
  50. /yingpanguazai/ssd/ssd1/www/www.sjds.net/vendor/topthink/framework/src/think/initializer/Error.php ( 3.31 KB )
  51. /yingpanguazai/ssd/ssd1/www/www.sjds.net/vendor/topthink/framework/src/think/initializer/RegisterService.php ( 1.33 KB )
  52. /yingpanguazai/ssd/ssd1/www/www.sjds.net/vendor/services.php ( 0.14 KB )
  53. /yingpanguazai/ssd/ssd1/www/www.sjds.net/vendor/topthink/framework/src/think/service/PaginatorService.php ( 1.52 KB )
  54. /yingpanguazai/ssd/ssd1/www/www.sjds.net/vendor/topthink/framework/src/think/service/ValidateService.php ( 0.99 KB )
  55. /yingpanguazai/ssd/ssd1/www/www.sjds.net/vendor/topthink/framework/src/think/service/ModelService.php ( 2.04 KB )
  56. /yingpanguazai/ssd/ssd1/www/www.sjds.net/vendor/topthink/think-trace/src/Service.php ( 0.77 KB )
  57. /yingpanguazai/ssd/ssd1/www/www.sjds.net/vendor/topthink/framework/src/think/Middleware.php ( 6.72 KB )
  58. /yingpanguazai/ssd/ssd1/www/www.sjds.net/vendor/topthink/framework/src/think/initializer/BootService.php ( 0.77 KB )
  59. /yingpanguazai/ssd/ssd1/www/www.sjds.net/vendor/topthink/think-orm/src/Paginator.php ( 11.86 KB )
  60. /yingpanguazai/ssd/ssd1/www/www.sjds.net/vendor/topthink/think-validate/src/Validate.php ( 63.20 KB )
  61. /yingpanguazai/ssd/ssd1/www/www.sjds.net/vendor/topthink/think-orm/src/Model.php ( 23.55 KB )
  62. /yingpanguazai/ssd/ssd1/www/www.sjds.net/vendor/topthink/think-orm/src/model/concern/Attribute.php ( 21.05 KB )
  63. /yingpanguazai/ssd/ssd1/www/www.sjds.net/vendor/topthink/think-orm/src/model/concern/AutoWriteData.php ( 4.21 KB )
  64. /yingpanguazai/ssd/ssd1/www/www.sjds.net/vendor/topthink/think-orm/src/model/concern/Conversion.php ( 6.44 KB )
  65. /yingpanguazai/ssd/ssd1/www/www.sjds.net/vendor/topthink/think-orm/src/model/concern/DbConnect.php ( 5.16 KB )
  66. /yingpanguazai/ssd/ssd1/www/www.sjds.net/vendor/topthink/think-orm/src/model/concern/ModelEvent.php ( 2.33 KB )
  67. /yingpanguazai/ssd/ssd1/www/www.sjds.net/vendor/topthink/think-orm/src/model/concern/RelationShip.php ( 28.29 KB )
  68. /yingpanguazai/ssd/ssd1/www/www.sjds.net/vendor/topthink/think-helper/src/contract/Arrayable.php ( 0.09 KB )
  69. /yingpanguazai/ssd/ssd1/www/www.sjds.net/vendor/topthink/think-helper/src/contract/Jsonable.php ( 0.13 KB )
  70. /yingpanguazai/ssd/ssd1/www/www.sjds.net/vendor/topthink/think-orm/src/model/contract/Modelable.php ( 0.09 KB )
  71. /yingpanguazai/ssd/ssd1/www/www.sjds.net/vendor/topthink/framework/src/think/Db.php ( 2.88 KB )
  72. /yingpanguazai/ssd/ssd1/www/www.sjds.net/vendor/topthink/think-orm/src/DbManager.php ( 8.52 KB )
  73. /yingpanguazai/ssd/ssd1/www/www.sjds.net/vendor/topthink/framework/src/think/Log.php ( 6.28 KB )
  74. /yingpanguazai/ssd/ssd1/www/www.sjds.net/vendor/topthink/framework/src/think/Manager.php ( 3.92 KB )
  75. /yingpanguazai/ssd/ssd1/www/www.sjds.net/vendor/psr/log/src/LoggerTrait.php ( 2.69 KB )
  76. /yingpanguazai/ssd/ssd1/www/www.sjds.net/vendor/psr/log/src/LoggerInterface.php ( 2.71 KB )
  77. /yingpanguazai/ssd/ssd1/www/www.sjds.net/vendor/topthink/framework/src/think/Cache.php ( 4.92 KB )
  78. /yingpanguazai/ssd/ssd1/www/www.sjds.net/vendor/psr/simple-cache/src/CacheInterface.php ( 4.71 KB )
  79. /yingpanguazai/ssd/ssd1/www/www.sjds.net/vendor/topthink/think-helper/src/helper/Arr.php ( 16.63 KB )
  80. /yingpanguazai/ssd/ssd1/www/www.sjds.net/vendor/topthink/framework/src/think/cache/driver/File.php ( 7.84 KB )
  81. /yingpanguazai/ssd/ssd1/www/www.sjds.net/vendor/topthink/framework/src/think/cache/Driver.php ( 9.03 KB )
  82. /yingpanguazai/ssd/ssd1/www/www.sjds.net/vendor/topthink/framework/src/think/contract/CacheHandlerInterface.php ( 1.99 KB )
  83. /yingpanguazai/ssd/ssd1/www/www.sjds.net/app/Request.php ( 0.09 KB )
  84. /yingpanguazai/ssd/ssd1/www/www.sjds.net/vendor/topthink/framework/src/think/Request.php ( 55.78 KB )
  85. /yingpanguazai/ssd/ssd1/www/www.sjds.net/app/middleware.php ( 0.25 KB )
  86. /yingpanguazai/ssd/ssd1/www/www.sjds.net/vendor/topthink/framework/src/think/Pipeline.php ( 2.61 KB )
  87. /yingpanguazai/ssd/ssd1/www/www.sjds.net/vendor/topthink/think-trace/src/TraceDebug.php ( 3.40 KB )
  88. /yingpanguazai/ssd/ssd1/www/www.sjds.net/vendor/topthink/framework/src/think/middleware/SessionInit.php ( 1.94 KB )
  89. /yingpanguazai/ssd/ssd1/www/www.sjds.net/vendor/topthink/framework/src/think/Session.php ( 1.80 KB )
  90. /yingpanguazai/ssd/ssd1/www/www.sjds.net/vendor/topthink/framework/src/think/session/driver/File.php ( 6.27 KB )
  91. /yingpanguazai/ssd/ssd1/www/www.sjds.net/vendor/topthink/framework/src/think/contract/SessionHandlerInterface.php ( 0.87 KB )
  92. /yingpanguazai/ssd/ssd1/www/www.sjds.net/vendor/topthink/framework/src/think/session/Store.php ( 7.12 KB )
  93. /yingpanguazai/ssd/ssd1/www/www.sjds.net/vendor/topthink/framework/src/think/Route.php ( 23.73 KB )
  94. /yingpanguazai/ssd/ssd1/www/www.sjds.net/vendor/topthink/framework/src/think/route/RuleName.php ( 5.75 KB )
  95. /yingpanguazai/ssd/ssd1/www/www.sjds.net/vendor/topthink/framework/src/think/route/Domain.php ( 2.53 KB )
  96. /yingpanguazai/ssd/ssd1/www/www.sjds.net/vendor/topthink/framework/src/think/route/RuleGroup.php ( 22.43 KB )
  97. /yingpanguazai/ssd/ssd1/www/www.sjds.net/vendor/topthink/framework/src/think/route/Rule.php ( 26.95 KB )
  98. /yingpanguazai/ssd/ssd1/www/www.sjds.net/vendor/topthink/framework/src/think/route/RuleItem.php ( 9.78 KB )
  99. /yingpanguazai/ssd/ssd1/www/www.sjds.net/route/app.php ( 1.72 KB )
  100. /yingpanguazai/ssd/ssd1/www/www.sjds.net/vendor/topthink/framework/src/think/facade/Route.php ( 4.70 KB )
  101. /yingpanguazai/ssd/ssd1/www/www.sjds.net/vendor/topthink/framework/src/think/route/dispatch/Controller.php ( 4.74 KB )
  102. /yingpanguazai/ssd/ssd1/www/www.sjds.net/vendor/topthink/framework/src/think/route/Dispatch.php ( 10.44 KB )
  103. /yingpanguazai/ssd/ssd1/www/www.sjds.net/app/controller/Index.php ( 4.81 KB )
  104. /yingpanguazai/ssd/ssd1/www/www.sjds.net/app/BaseController.php ( 2.05 KB )
  105. /yingpanguazai/ssd/ssd1/www/www.sjds.net/vendor/topthink/think-orm/src/facade/Db.php ( 0.93 KB )
  106. /yingpanguazai/ssd/ssd1/www/www.sjds.net/vendor/topthink/think-orm/src/db/connector/Mysql.php ( 5.44 KB )
  107. /yingpanguazai/ssd/ssd1/www/www.sjds.net/vendor/topthink/think-orm/src/db/PDOConnection.php ( 52.47 KB )
  108. /yingpanguazai/ssd/ssd1/www/www.sjds.net/vendor/topthink/think-orm/src/db/Connection.php ( 8.39 KB )
  109. /yingpanguazai/ssd/ssd1/www/www.sjds.net/vendor/topthink/think-orm/src/db/ConnectionInterface.php ( 4.57 KB )
  110. /yingpanguazai/ssd/ssd1/www/www.sjds.net/vendor/topthink/think-orm/src/db/builder/Mysql.php ( 16.58 KB )
  111. /yingpanguazai/ssd/ssd1/www/www.sjds.net/vendor/topthink/think-orm/src/db/Builder.php ( 24.06 KB )
  112. /yingpanguazai/ssd/ssd1/www/www.sjds.net/vendor/topthink/think-orm/src/db/BaseBuilder.php ( 27.50 KB )
  113. /yingpanguazai/ssd/ssd1/www/www.sjds.net/vendor/topthink/think-orm/src/db/Query.php ( 15.71 KB )
  114. /yingpanguazai/ssd/ssd1/www/www.sjds.net/vendor/topthink/think-orm/src/db/BaseQuery.php ( 45.13 KB )
  115. /yingpanguazai/ssd/ssd1/www/www.sjds.net/vendor/topthink/think-orm/src/db/concern/TimeFieldQuery.php ( 7.43 KB )
  116. /yingpanguazai/ssd/ssd1/www/www.sjds.net/vendor/topthink/think-orm/src/db/concern/AggregateQuery.php ( 3.26 KB )
  117. /yingpanguazai/ssd/ssd1/www/www.sjds.net/vendor/topthink/think-orm/src/db/concern/ModelRelationQuery.php ( 20.07 KB )
  118. /yingpanguazai/ssd/ssd1/www/www.sjds.net/vendor/topthink/think-orm/src/db/concern/ParamsBind.php ( 3.66 KB )
  119. /yingpanguazai/ssd/ssd1/www/www.sjds.net/vendor/topthink/think-orm/src/db/concern/ResultOperation.php ( 7.01 KB )
  120. /yingpanguazai/ssd/ssd1/www/www.sjds.net/vendor/topthink/think-orm/src/db/concern/WhereQuery.php ( 19.37 KB )
  121. /yingpanguazai/ssd/ssd1/www/www.sjds.net/vendor/topthink/think-orm/src/db/concern/JoinAndViewQuery.php ( 7.11 KB )
  122. /yingpanguazai/ssd/ssd1/www/www.sjds.net/vendor/topthink/think-orm/src/db/concern/TableFieldInfo.php ( 2.63 KB )
  123. /yingpanguazai/ssd/ssd1/www/www.sjds.net/vendor/topthink/think-orm/src/db/concern/Transaction.php ( 2.77 KB )
  124. /yingpanguazai/ssd/ssd1/www/www.sjds.net/vendor/topthink/framework/src/think/log/driver/File.php ( 5.96 KB )
  125. /yingpanguazai/ssd/ssd1/www/www.sjds.net/vendor/topthink/framework/src/think/contract/LogHandlerInterface.php ( 0.86 KB )
  126. /yingpanguazai/ssd/ssd1/www/www.sjds.net/vendor/topthink/framework/src/think/log/Channel.php ( 3.89 KB )
  127. /yingpanguazai/ssd/ssd1/www/www.sjds.net/vendor/topthink/framework/src/think/event/LogRecord.php ( 1.02 KB )
  128. /yingpanguazai/ssd/ssd1/www/www.sjds.net/vendor/topthink/think-helper/src/Collection.php ( 16.47 KB )
  129. /yingpanguazai/ssd/ssd1/www/www.sjds.net/vendor/topthink/framework/src/think/facade/View.php ( 1.70 KB )
  130. /yingpanguazai/ssd/ssd1/www/www.sjds.net/vendor/topthink/framework/src/think/View.php ( 4.39 KB )
  131. /yingpanguazai/ssd/ssd1/www/www.sjds.net/vendor/topthink/framework/src/think/Response.php ( 8.81 KB )
  132. /yingpanguazai/ssd/ssd1/www/www.sjds.net/vendor/topthink/framework/src/think/response/View.php ( 3.29 KB )
  133. /yingpanguazai/ssd/ssd1/www/www.sjds.net/vendor/topthink/framework/src/think/Cookie.php ( 6.06 KB )
  134. /yingpanguazai/ssd/ssd1/www/www.sjds.net/vendor/topthink/think-view/src/Think.php ( 8.38 KB )
  135. /yingpanguazai/ssd/ssd1/www/www.sjds.net/vendor/topthink/framework/src/think/contract/TemplateHandlerInterface.php ( 1.60 KB )
  136. /yingpanguazai/ssd/ssd1/www/www.sjds.net/vendor/topthink/think-template/src/Template.php ( 46.61 KB )
  137. /yingpanguazai/ssd/ssd1/www/www.sjds.net/vendor/topthink/think-template/src/template/driver/File.php ( 2.41 KB )
  138. /yingpanguazai/ssd/ssd1/www/www.sjds.net/vendor/topthink/think-template/src/template/contract/DriverInterface.php ( 0.86 KB )
  139. /yingpanguazai/ssd/ssd1/www/www.sjds.net/runtime/temp/5febe16c9207553ef9b4c4406f7af920.php ( 12.06 KB )
  140. /yingpanguazai/ssd/ssd1/www/www.sjds.net/vendor/topthink/think-trace/src/Html.php ( 4.42 KB )
  1. CONNECT:[ UseTime:0.000708s ] mysql:host=127.0.0.1;port=3306;dbname=www_sjds;charset=utf8mb4
  2. SHOW FULL COLUMNS FROM `fenlei` [ RunTime:0.000768s ]
  3. SELECT * FROM `fenlei` WHERE `fid` = 0 [ RunTime:0.000334s ]
  4. SELECT * FROM `fenlei` WHERE `fid` = 63 [ RunTime:0.000302s ]
  5. SHOW FULL COLUMNS FROM `set` [ RunTime:0.000466s ]
  6. SELECT * FROM `set` [ RunTime:0.000220s ]
  7. SHOW FULL COLUMNS FROM `article` [ RunTime:0.000563s ]
  8. SELECT * FROM `article` WHERE `id` = 466742 LIMIT 1 [ RunTime:0.000503s ]
  9. UPDATE `article` SET `lasttime` = 1774103453 WHERE `id` = 466742 [ RunTime:0.004453s ]
  10. SELECT * FROM `fenlei` WHERE `id` = 65 LIMIT 1 [ RunTime:0.000257s ]
  11. SELECT * FROM `article` WHERE `id` < 466742 ORDER BY `id` DESC LIMIT 1 [ RunTime:0.000443s ]
  12. SELECT * FROM `article` WHERE `id` > 466742 ORDER BY `id` ASC LIMIT 1 [ RunTime:0.000357s ]
  13. SELECT * FROM `article` WHERE `id` < 466742 ORDER BY `id` DESC LIMIT 10 [ RunTime:0.001230s ]
  14. SELECT * FROM `article` WHERE `id` < 466742 ORDER BY `id` DESC LIMIT 10,10 [ RunTime:0.000790s ]
  15. SELECT * FROM `article` WHERE `id` < 466742 ORDER BY `id` DESC LIMIT 20,10 [ RunTime:0.002070s ]
0.083877s