
最新消息
2026广东一模(潮州)分数线公布
下附广东一模全科试卷答案
一起来看
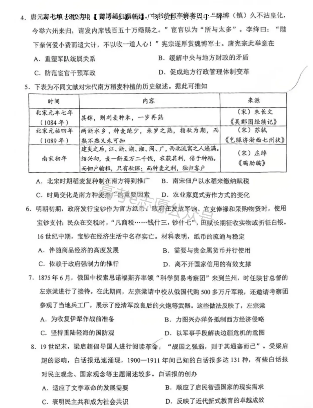
潮州
高考e志愿app助你金榜题名
特控线:物理510、历史526
本科线:物理404、历史427

广东一模试卷答案
高考e志愿app助你金榜题名
物理试卷
(上下滑动查看)







一模试卷答案PDF版
扫码加好友回复【广州/广东】获取

物理答案
(上下滑动查看)



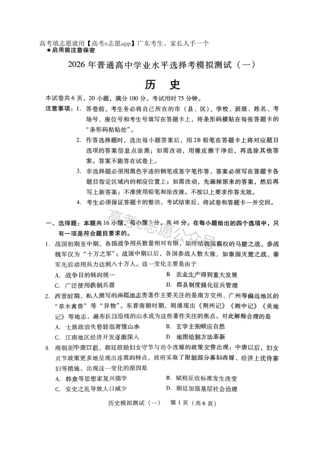
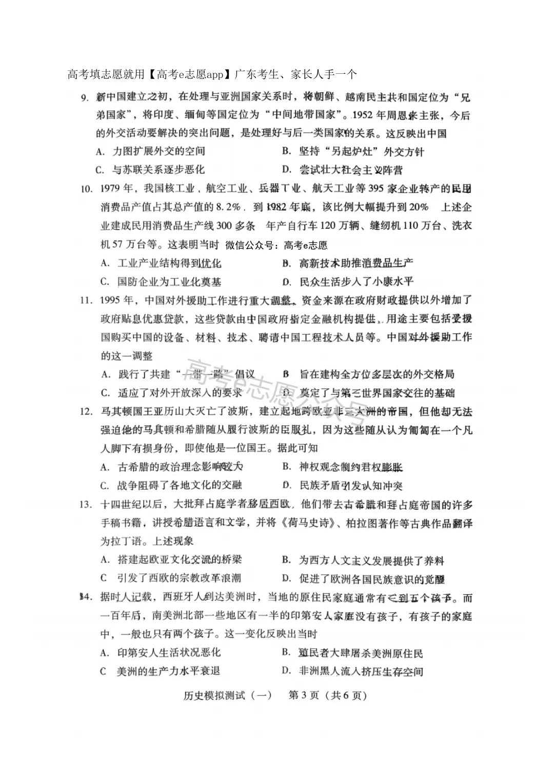
历史试卷
(上下滑动查看)






历史答案
(上下滑动查看)



英语试卷
(上下滑动查看)








英语答案
(上下滑动查看)


数学试卷
(上下滑动查看)





数学答案
(上下滑动查看)









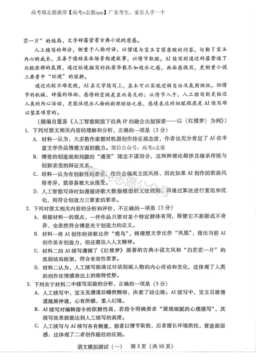
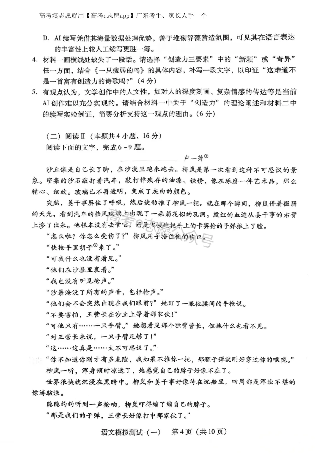
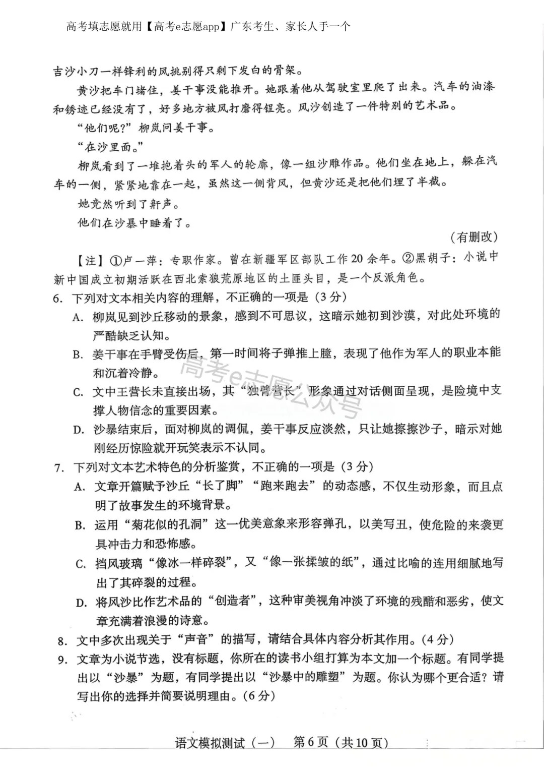
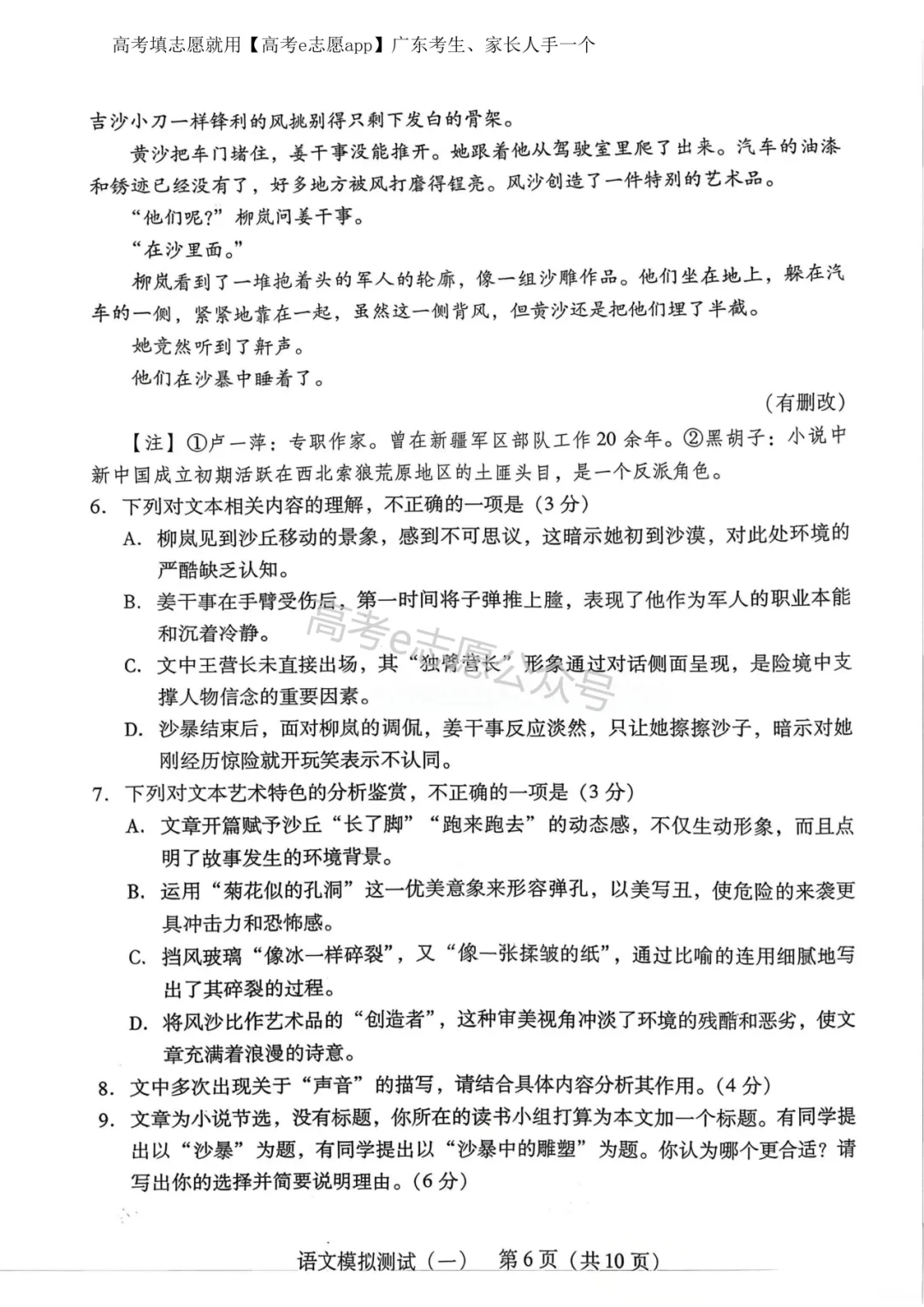
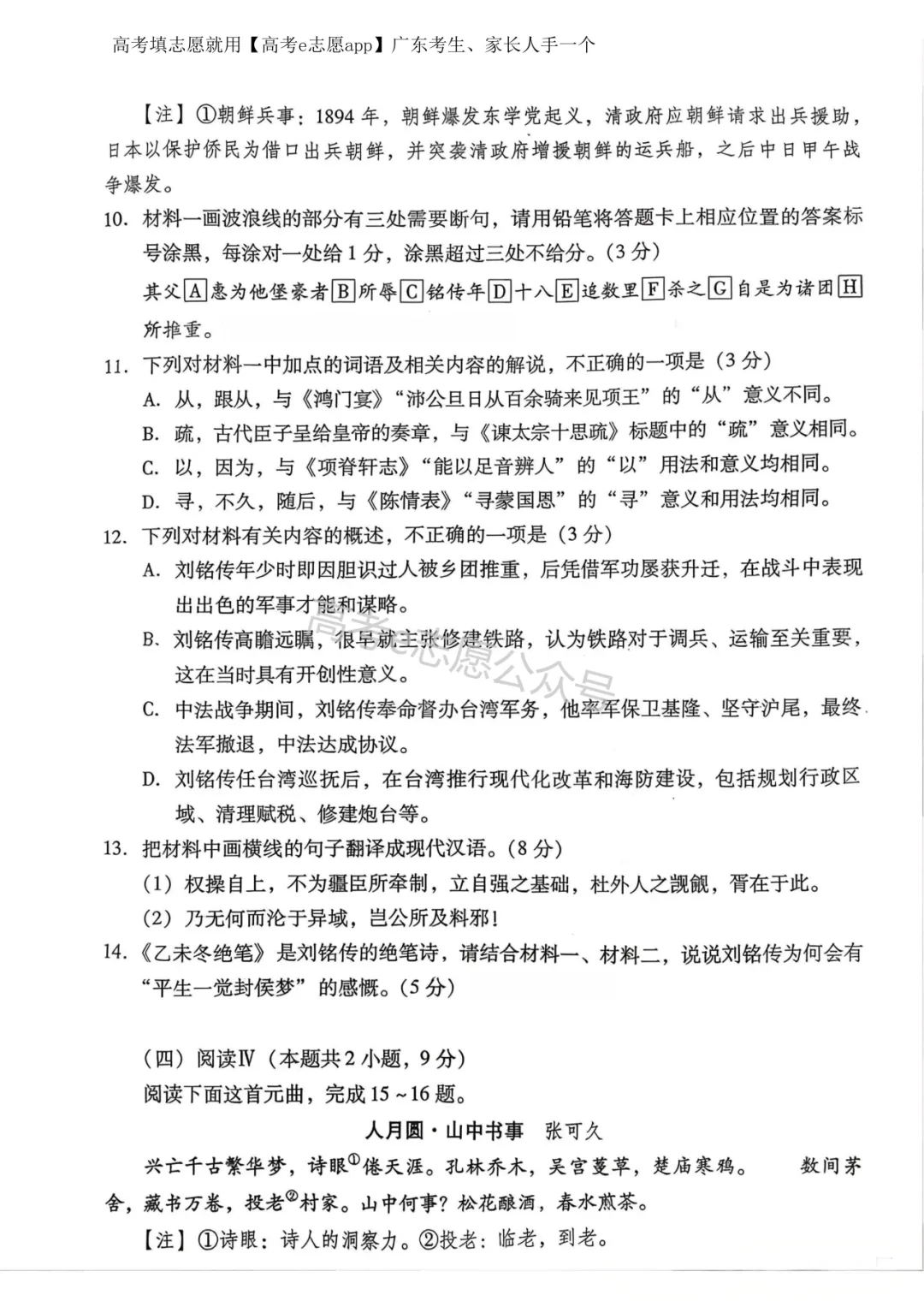
语文试卷
(上下滑动查看)










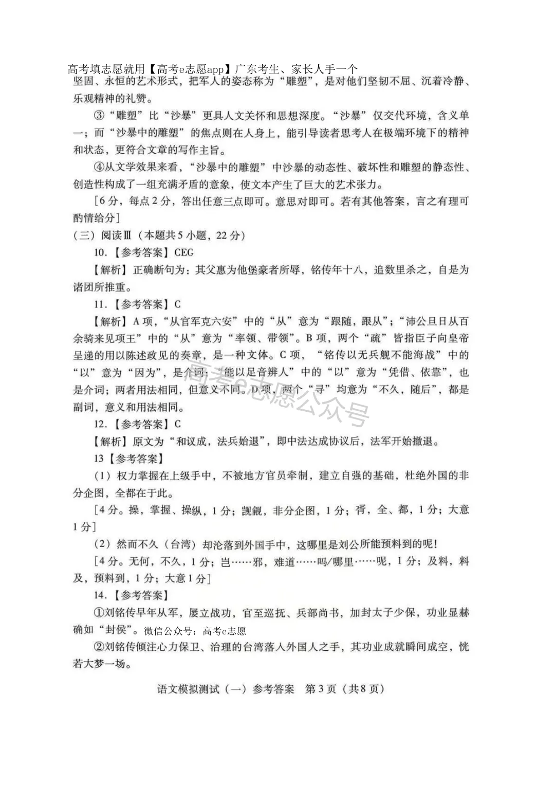
语文答案
(上下滑动查看)






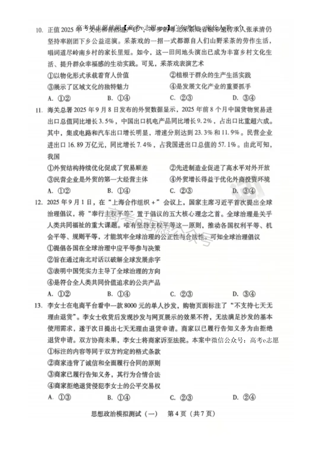
政治试卷
(上下滑动查看)







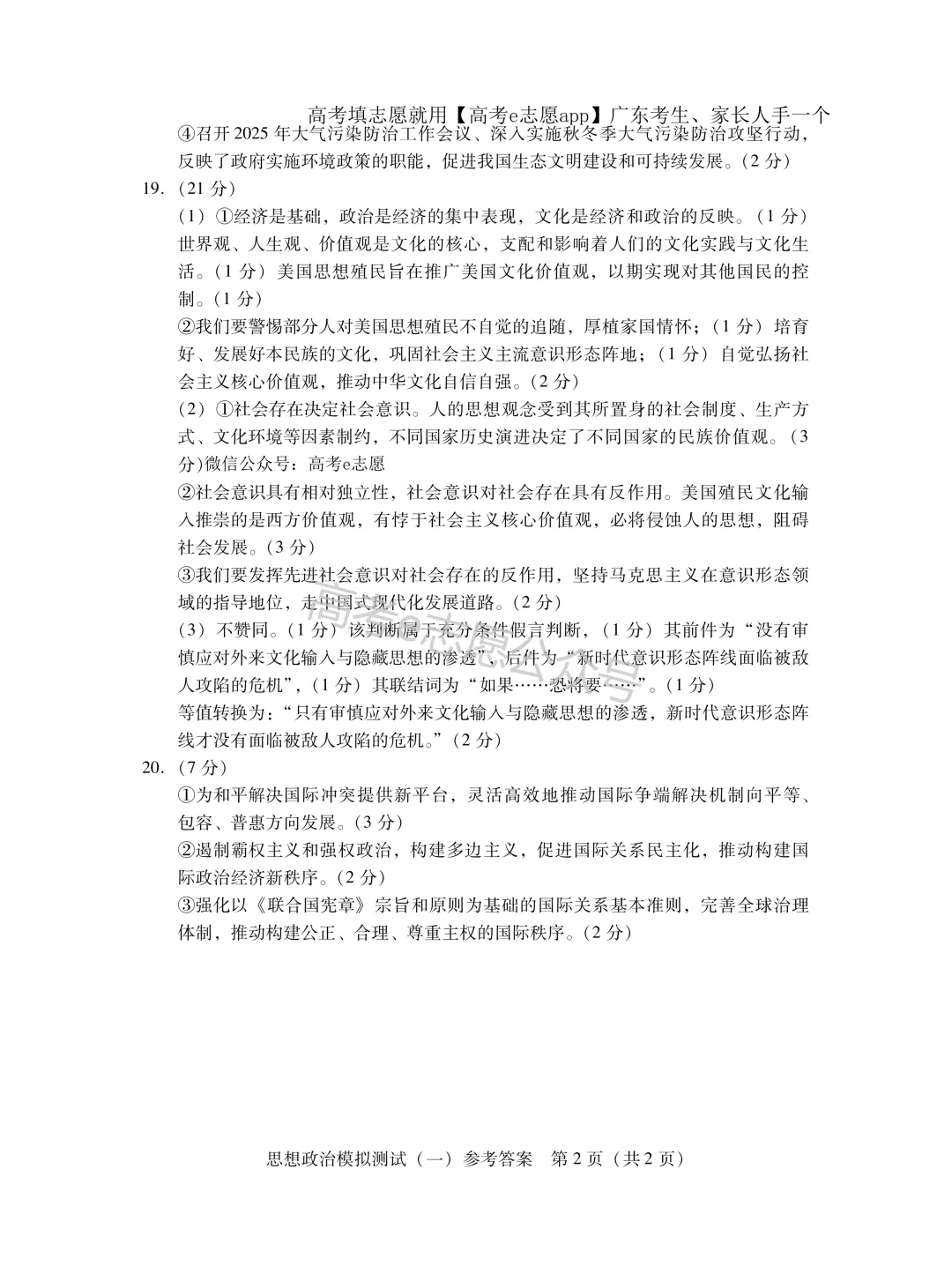
政治答案
(上下滑动查看)


化学试卷
(上下滑动查看)








化学答案
(上下滑动查看)


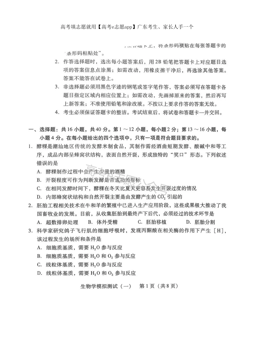
生物试卷
(上下滑动查看)








生物答案
(上下滑动查看)


地理试卷
(上下滑动查看)






地理答案
(上下滑动查看)


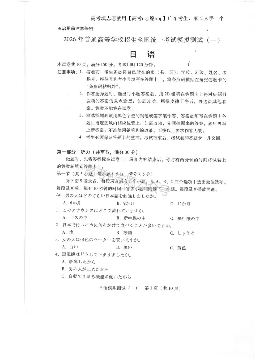
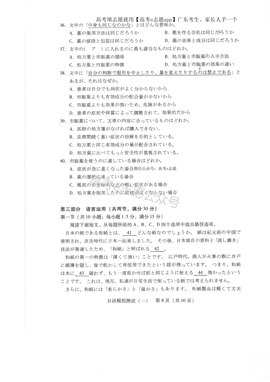
日语试卷
(上下滑动查看)










日语答案
(上下滑动查看)







广州一模试卷答案
高考e志愿app助你金榜题名
物理试卷
(上下滑动查看)






物理答案
(上下滑动查看)







历史试卷
(上下滑动查看)






历史答案
(上下滑动查看)



数学试卷
(上下滑动查看)




数学答案
(上下滑动查看)








语文试卷
(上下滑动查看)








语文答案
(上下滑动查看)



英语试卷
(上下滑动查看)







英语答案
(上下滑动查看)



政治试卷
(上下滑动查看)






生物试卷
(上下滑动查看)








地理试卷
(上下滑动查看)







地理答案
(上下滑动查看)


化学试卷
(上下滑动查看)








推荐阅读
高考e志愿app助你金榜题名
2026
高考e志愿app助你金榜题名
关注第e志愿发关键字获取相关资料
回复【777】获取春季高考2026录取结果入口
