最新试卷word版免费下载|2026届江苏省苏锡常镇四市高三一模考试政治(3月考)

亲们:由于微信公众号平台改变了推送规则,如果您不想错过“好好向上高中政治”的精品资源推送,麻烦您在文末右下角点一下“在看”或者将公众号设为“星标”,我们才会第一时间出现在您的订阅列表里。
郑重声明:本文整理自网络,版权归相关权利人所有,本公众号推送的文章/图片/音视频,目的在于信息交流、资源共享,如存在使用不当或侵权的情况,请立即联系我们及时处理!!
专业发展援助
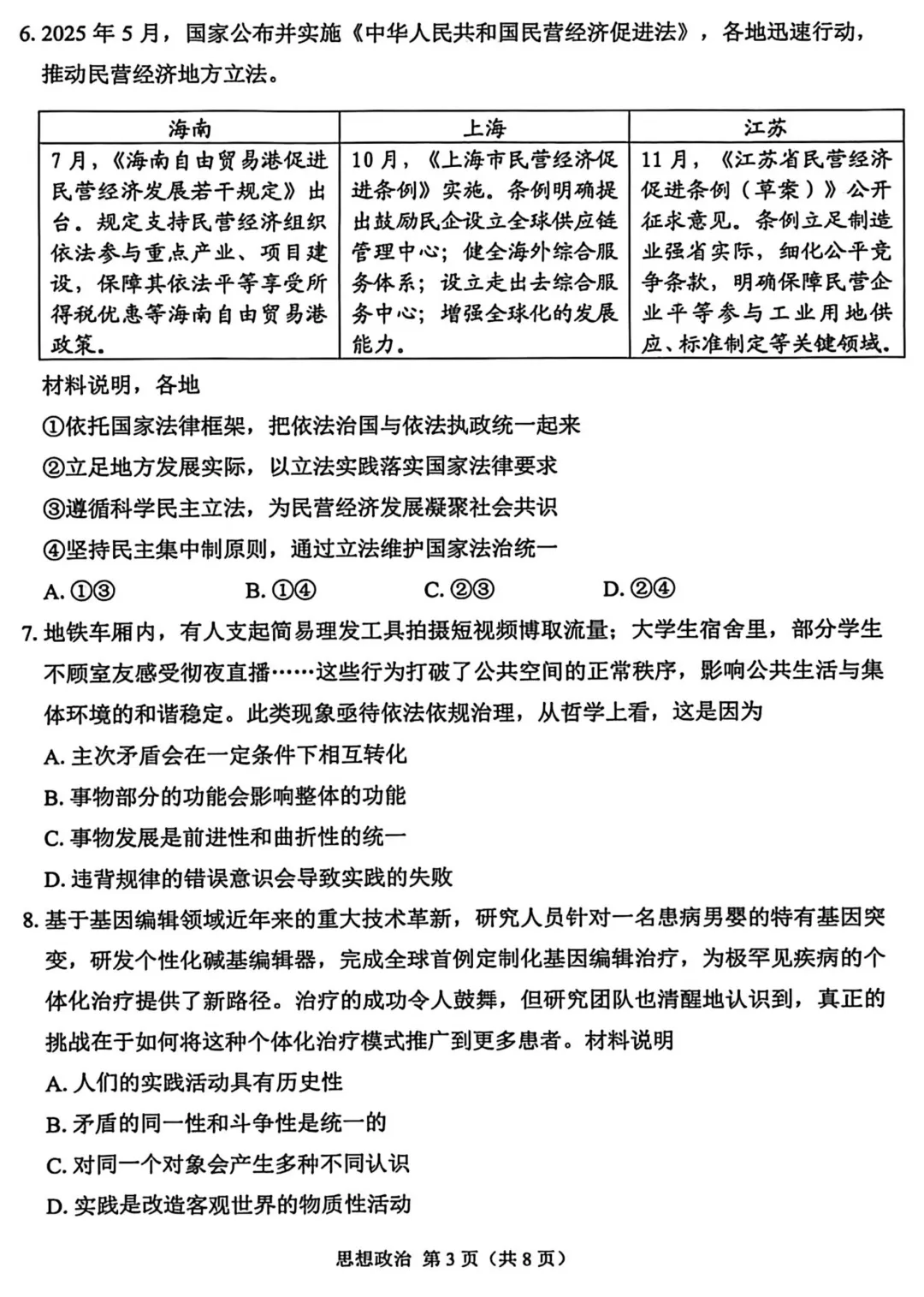
( 发表论文、知网下载、论文降重,请扫码加好友,详聊!)
