最全!2026佛山四区初三一模试卷答案实时更新中→
佛山四区初三一模近日结束
不同命题下的卷子难度如何
我们在网络上搜集了部分试卷答案
一起来看看
还没考的南海学子
也可以下载来看看两个命题的难度
▼
▲英语试卷

篇幅有限,需要完整版电子版试卷
可扫码添加木棉老师
回复“26一模”获取
▼
▲语文试卷+参考答案

▲数学试卷

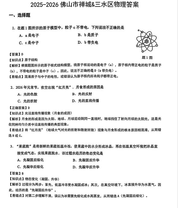
▲物理试卷+参考答案

▲英语试卷
篇幅有限,需要完整版电子版试卷
可扫码添加木棉老师
回复“26一模”获取
▼
一模过后便是志愿填报
为了帮助各位家长更加
全面了解佛山中考的数据
更加高效进行志愿填报
木棉为大家准备好了顺德中考白皮书!
↓
您将免费获得
免费学情分析
纸质版《佛山中考白皮书》
地点:顺德、高明
↓
更多教育资讯
持续更新中
请关注“佛Shan初升高吧”公众号
↓