
湖北升学通4月15日消息:今天,2026届湖北新八校高三4月测试结束,湖北升学通已经整理汇总了本次考试所有科目的试卷,完整电子版资料见文末。
预计考试结束2-3天会进行出分划线,届时湖北升学通将第一时间分享相关内容。大家可以扫码进群,第一时间获取最新消息:

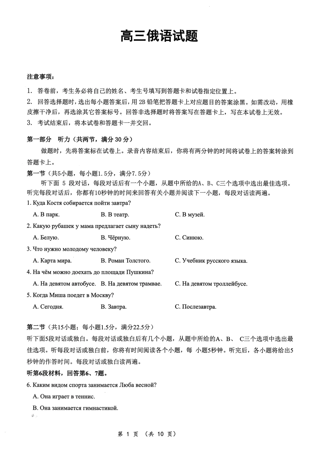
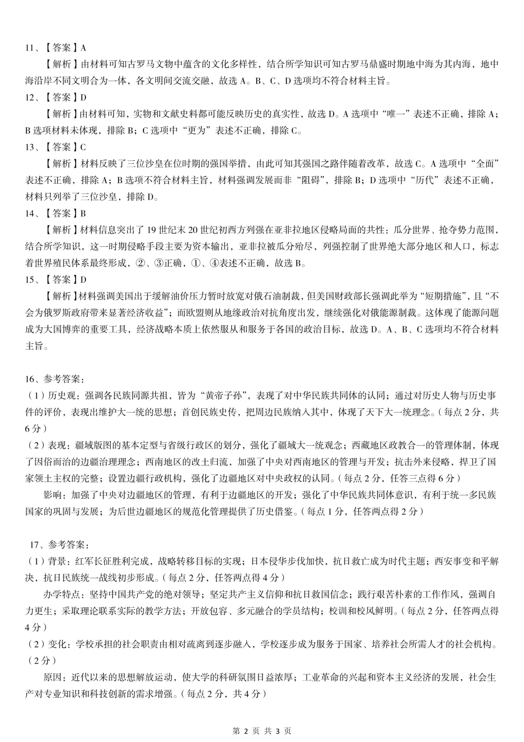
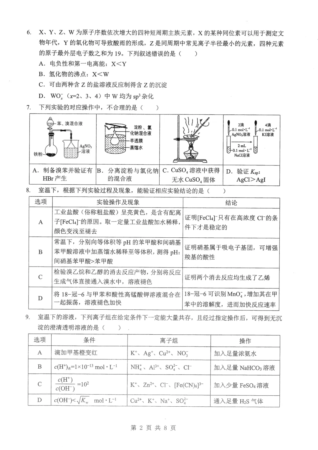
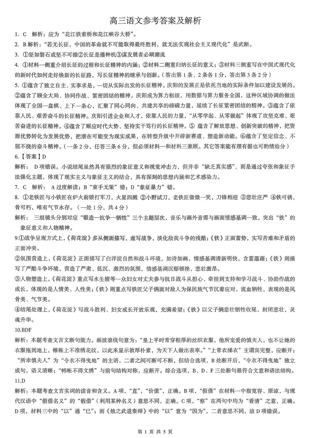
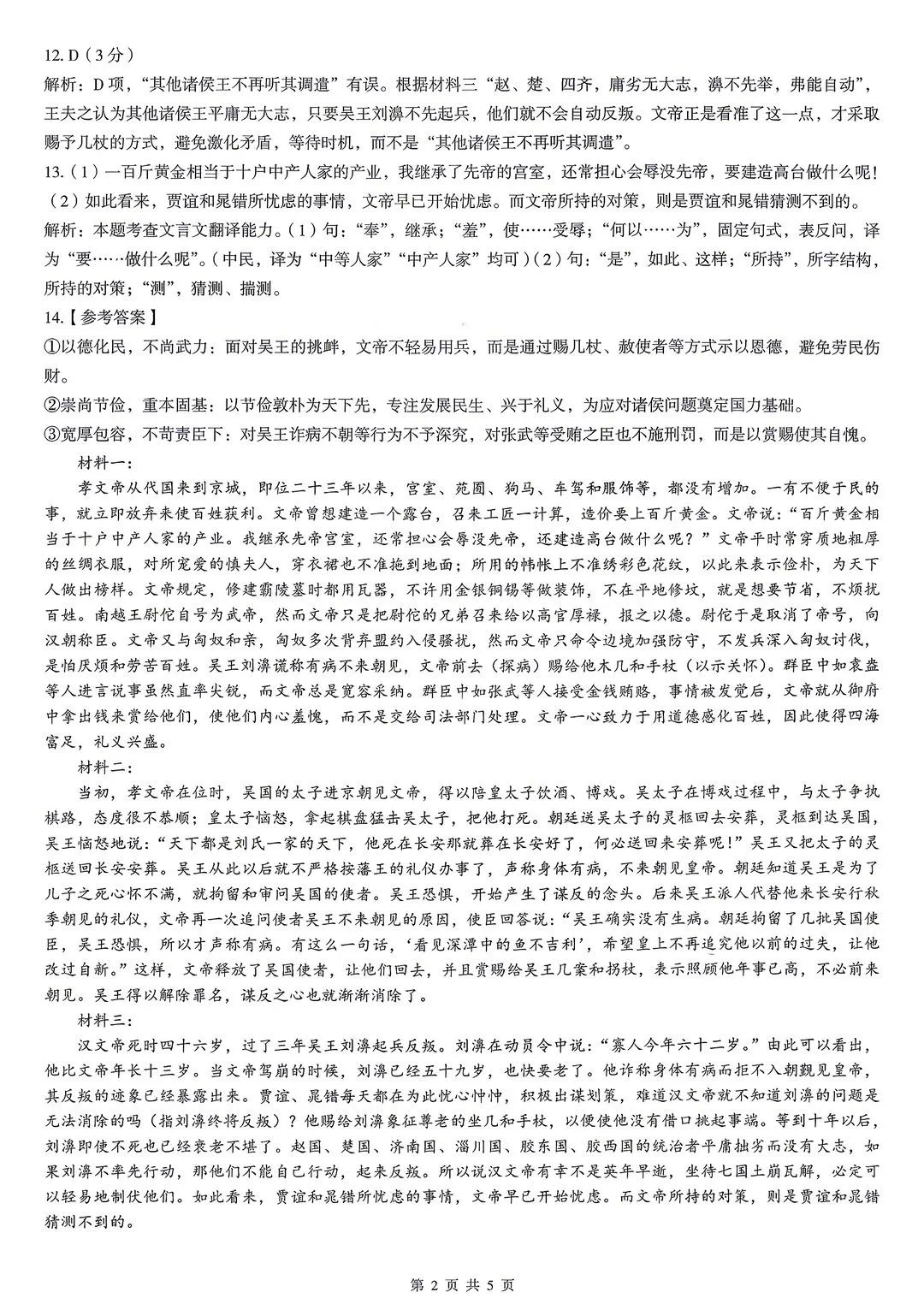
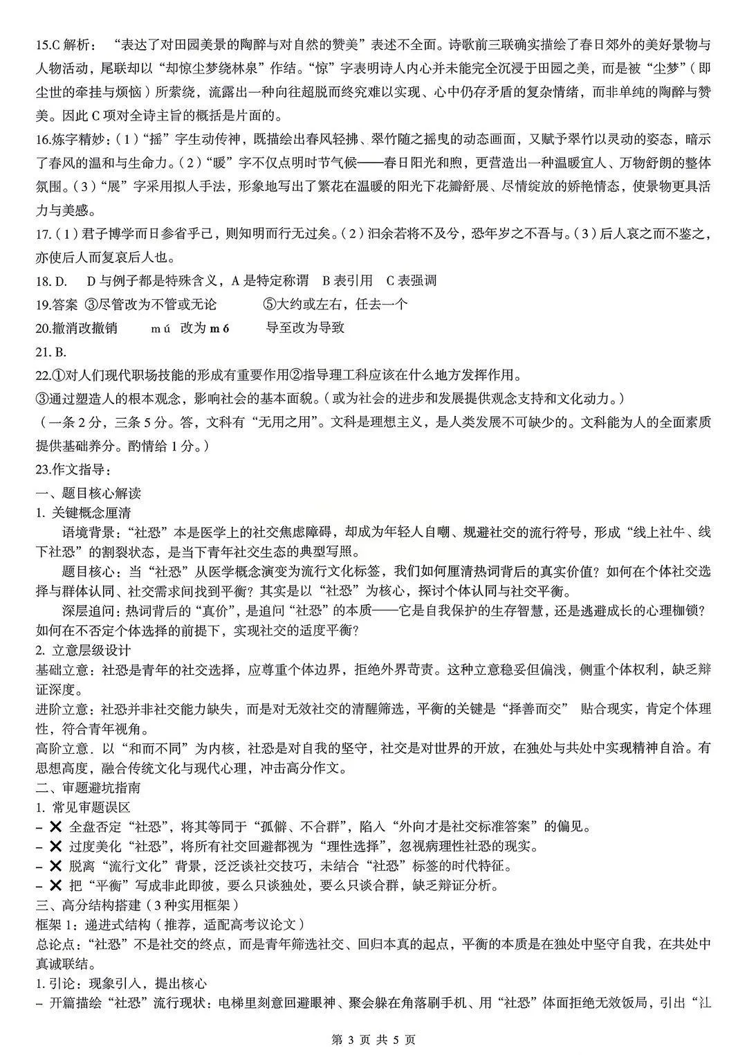
一起来看本次考试试卷内容:

此处仅展示部分,完整版见文末











此处仅展示部分,完整版见文末









此处仅展示部分,完整版见文末







此处仅展示部分,完整版见文末








此处仅展示部分,完整版见文末





试卷及答案免费下载
1.在湖北升学通公众号内回复关键词“260414”即可免费获取试卷。
2.如下图所示:

3.点击链接自行下载试卷。
育路通持续高考服务二十余年,积累了丰富的渠道和专业优势。我们的一对一志愿填报是全流程服务,绝非简单的方案交付,会根据考生家庭需求提供全流程服务,包括入学后的大学生活规划、继续深造等。
育路通一对一志愿填报服务汇聚政策研究专家、招生专家、一线招办老师、专业升学规划师为荆楚考生家庭提供定制化、个性化志愿填报方案,助力考生用好每一分上更好大学。




左右滑动查看更多

左右滑动查看更多
左右滑动查看更多

育路通升学服务热线:
027-88214626(服务专线)
19871653765(王老师)
15392862952(欣玥老师)
13995692771(樊老师)
13377896265(熊老师)
公司地址:中国湖北省武汉市洪山区徐东大街7号凯旋门广场B座F17层
育路通二十余年专注高考服务,为湖北考生提供全流程一对一志愿规划(含大学与深造指导),汇聚政策、招生、招办专家,为湖北考生定制方案,助力分尽其用。

专业老师一对一辅导!
助力高考志愿不踩坑!

