当前位置:首页>考研真题>2026哈尔滨高三物理一模试卷专业老师深度解析和备考建议.

2026哈尔滨高三物理一模试卷专业老师深度解析和备考建议.

  • 2026-04-21 05:29:28
2026哈尔滨高三物理一模试卷专业老师深度解析和备考建议.

一、 逐题分析:

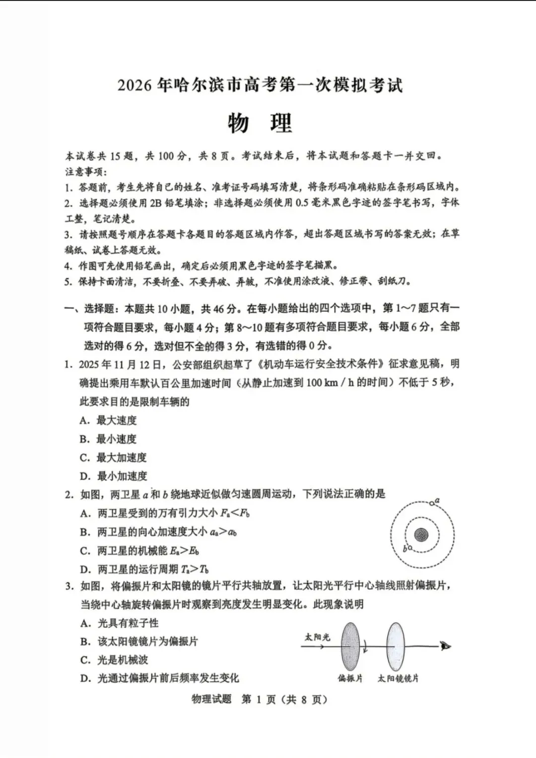
1. 选择题 第1题

• 核心知识:运动学基本概念,加速度的物理意义。

• 注意点:要区分速度大、速度变化大和速度变化快。题目中百公里加速时间不低于5秒考察的是平均加速度的极值。

• 难易度与解题关键:极易。解题关键在于熟练掌握公式 a = Δv/Δt,明确限制时间其实就是限制加速度的最大值。

2. 选择题 第2题

• 核心知识:万有引力定律与航天,匀速圆周运动规律。

• 注意点:卫星的各个物理量(线速度、角速度、周期、向心加速度)均由轨道半径唯一决定(对于同一中心天体)。

• 难易度与解题关键:易。关键是列出万有引力提供向心力的基本方程 GmM/r² = mv²/r = ma = m4π²r/T²,并得出高轨低速大周期的结论。

3. 选择题 第3题

• 核心知识:光学,光的偏振现象。

• 注意点:偏振是横波特有的现象,这是基础识记考点。

• 难易度与解题关键:易。关键在于扎实的教材基础知识记忆,明确偏振片的作用和光是横波的本质。

4. 选择题 第4题

• 核心知识:牛顿第二定律,变力作用下的运动分析(v-t图像)。

• 注意点:阻力 f=kv,随着速度增加,阻力增加,合外力减小。

• 难易度与解题关键:中等。关键在于识别出这是一个加速度逐渐减小的加速运动,体现在 v-t 图像上就是斜率逐渐减小,最终达到匀速(终端速度)。

5. 选择题 第5题

• 核心知识:近代物理,光电效应方程。

• 注意点:爱因斯坦光电效应方程 Ekm = hν - W₀。注意区分光电子的动能和光电子的最大初动能。

• 难易度与解题关键:中等偏易。关键是明确不同金属逸出功不同,在同种频率光照射下,最大初动能一定不同,但打出的光电子动能在 0~Ekm 之间,是有可能相同的。

6. 选择题 第6题

• 核心知识:竖直面内的圆周运动,动能定理/机械能守恒。

• 注意点:汽车在冰坑内运动,支持力不做功,只有重力做功。需要结合几何关系求出下降的高度差。

• 难易度与解题关键:中等偏难。关键在两点:一是几何关系的转化(利用α=45°找到重力做功的高),二是在最低点列出向心力方程 N - mgcosθ = mv²/R。

7. 选择题 第7题

• 核心知识:热学,理想气体状态方程,变质量气体问题。

• 注意点:这是一个开阀门漏气的问题。排气阀开启后,内部气体压强恒定为 2p₀。

• 难易度与解题关键:难。关键在于处理变质量的方法。可以将留在窑炉内的气体在初始状态下隔离出来,或者直接利用密度公式 ρ = m/V 结合 pV/T = C 进行推导得出 ρ ∝ p/T。

8. 多选题 第8题

• 核心知识:机械波与机械振动,波动图像与振动图像的结合。

• 注意点:需要根据波的传播方向判断质点的振动方向,并注意多解性(波长和波速的可能性)。

• 难易度与解题关键:中等。关键点在于利用相距 2m 的两个质点 a、b 的振动状态,列出距离与波长的关系式 Δx = (n + 3/4)λ (基于波沿 x 轴正向传播),从而求出可能的波长和波速。

9. 多选题 第9题

• 核心知识:磁场,带电粒子在匀强磁场中的匀速圆周运动。

• 注意点:粒子射入方向与 y 轴夹角为范围值,这是一个典型的放缩圆或旋转圆模型的变形。

• 难易度与解题关键:难。解题关键在于画出临界状态的轨迹图。利用α=150°时垂直 x 轴离开的条件,通过几何关系求出半径,进而求出最长运动时间的圆心角。

10. 多选题 第10题

• 核心知识:电磁感应综合,双杆模型,动量守恒,能量守恒。

• 注意点:ab 杆和 cd 杆在水平轨道上发生电磁相互作用,最终共速(系统动量守恒)。之后 cd 杆冲上半圆轨道。

• 难易度与解题关键:极难。关键在于分阶段处理物理过程:第一阶段是水平面上的动量守恒和能量转化(焦耳热);第二阶段是 cd 杆在重力作用下的竖直面圆周运动;第三阶段是通过截面电量 q = ΔΦ/R 的计算。

11. 实验题 第11题(电学)

• 核心知识:伏安法测电阻,电表的改装,误差分析。

• 注意点:待测电阻 Rx ≈ 15Ω,已知电流表内阻,这提示我们要使用电流表内接法或将电流表视为理想电压表的一部分。

• 难易度与解题关键:中等。关键在于器材选型(滑动变阻器分压式接法)以及根据图像斜率计算电阻。电表内接导致测量值包含电表内阻,需要剔除。

12. 实验题 第12题(力学)

• 核心知识:弹簧振子模型,超重与失重,F-t 图像。

• 注意点:钢球从一定高度自由落下,接触弹簧后做简谐运动的片段。最高点不等于最低点的对称点。

• 难易度与解题关键:难。关键是要识别出图像上的特殊点:弹力等于重力的平衡位置、弹力最大的最低点。超重状态对应的是弹力大于重力的时间段。

13. 计算题 第13题

• 核心知识:牛顿运动定律,运动学,传送带模型,功和能。

• 注意点:包裹在传送带上先加速后匀速,需要计算加速时间和匀速时间。划痕长度是相对位移。

• 难易度与解题关键:中等。典型套路题。关键是抓住共速这个临界点,正确计算相对位移 Δx = v₍belt₎t₍acc₎ - x₍block₎。

14. 计算题 第14题

• 核心知识:导体切割磁感线产生交变电流,变压器原理,交流电有效值。

• 注意点:活塞做简谐运动,产生的电动势是正弦交流电。计算功率和发热必须用有效值,计算最大安培力用峰值。

• 难易度与解题关键:中等偏难。关键是把力学振动转化为电学公式 e = Eₘ sinωt,并熟练运用理想变压器的电压比、电流比公式。

15. 计算题 第15题(压轴题)

• 核心知识:电磁场综合,库仑力,洛伦兹力,复杂曲线运动,微元法或复合场圆周运动。

• 注意点:本题过程极其复杂。包含静电场力、洛伦兹力的动态变化。第三问出现了双星系统的变体和复合圆周运动。

• 难易度与解题关键:极难(顶尖选拔)

◦ (1) 关键在于受力分析找作用力为零的临界点。

◦ (2) 加速度为零时速度最大,结合能量守恒求热量。

◦ (3) 绝杀点。关键是识别出粒子c在做绕b的匀速圆周运动的同时,b还在绕O点做匀速圆周运动。需要运用向心力公式和速度的矢量合成。

二、 分数段复习建议与突围壁垒

作为老师,我要求你对号入座,不要好高骛远,也不要妄自菲薄。各个分数段的病因完全不同。

1. 分数段:70分以下(基础夯实期)

• 针对试卷题型:本阶段你的得分主要集中在选择题 1、2、3、4、5,实验题 11,计算题 13 的第一问。

• 重点复习知识:

◦ 直线运动的规律与图像理解。

◦ 牛顿第二定律的基本应用(受力分析、正交分解是底线)。

◦ 平抛运动与圆周运动的基础公式。

◦ 电磁学最基础的概念(左手/右手定则、安培力基础公式)。

• 如何练习:放弃偏难怪题!绝对不要去碰试卷的 10、14、15 题。每天坚持做 5 道基础选择题和 1 道类似第 13 题的简单动力学计算题。对错题要扒皮,把错的公式抄写、推导三遍。

• 急需攻破的壁垒(提分关键):公式与情境脱节的壁垒。你现在的问题是知道公式,但不知道在什么场景下用。突破方法是:看题干中的动词和状态词(如:静止、匀速、恰好分离),把这些词与物理公式死死绑定。

2. 分数段:70 - 80分(模型突破期)

• 针对试卷题型:你需要稳拿前面的基础分,并向选择题 6、8,实验题 12,计算题 13(全对),14(前两问)发起冲锋。

• 重点复习知识:

◦ 动能定理与机械能守恒(特别是包含圆周运动的竖直面问题,如本卷第 6 题)。

◦ 带电粒子在磁场中的单一圆周运动(找圆心、求半径的几何关系)。

◦ 传送带模型、板块模型。

◦ 实验题的数据处理与基本误差分析(如第 11 题内外接的选择)。

• 如何练习:开展专题限时训练。比如这周只做传送带和变压器专题。开始练习画过程草图,做力学大题必须画三个图:受力分析图、运动过程图、几何关系图。

• 急需攻破的壁垒(提分关键):多过程状态衔接壁垒。你的问题在于一到两步的题会做,三步以上的题就脑子糊涂了。突破方法是:培养分段列式的习惯。像第 13 题,明确写出加速阶段、共速后阶段,绝不允许一长串式子写到底。

3. 分数段:80 - 90分(微操精进期)

• 针对试卷题型:你的战场在选择题 7(热学计算)、9(放缩圆模型)、10(双杆),以及计算题 14(满分)和 15(争取前两问)。

• 重点复习知识:

◦ 电磁感应中的动量与能量问题(尤其是双杆模型、线框过磁场)。

◦ 带电粒子在复合场(电、磁、重力场)中的运动规律。

◦ 理想气体状态方程的高级应用(变质量、汽缸模型)。

◦ 临界极值问题(通过数学函数或物理图像求极值)。

• 如何练习:针对性练习历年各省高考的次压轴题。注重数学工具在物理中的应用,比如用均值不等式、三角函数求极值。对于错题,不仅要会做,还要能给同学讲明白其中的物理机制。

• 急需攻破的壁垒(提分关键):数学工具与隐含条件壁垒。你的物理直觉已经不错,现在丢分多是因为算不到底,或者漏掉了诸如恰好脱离(N=0)、速度最大(a=0)等隐含条件。突破方法:强化几何作图能力(针对磁场题),熟练掌握物理临界状态的翻译。

4. 分数段:90分以上(冲刺满分期)

• 针对试卷题型:试卷全部,特别是第 15 题的最后一问(复合圆周运动),以及保证前面所有题目的100%零失误率。

• 重点复习知识:

◦ 非常规情境建模(类似于第 15 题这种平时少见的复合运动)。

◦ 微积分思想在物理中的应用(微元法求电量、安培力冲量等)。

◦ 微观物理机制探讨(深挖公式背后的本质)。

• 如何练习:保持手感,每周完成两套高质量的各地最新模考卷,全真模拟限时(严格控制在规定时间提前 15 分钟做完)。重点钻研压轴题的题眼,练习自己编题或改变题目条件(例如:如果第 15 题磁场方向反转会怎样)。

• 急需攻破的壁垒(提分关键):心理抗压与陌生情境降维壁垒。到了这个分数段,知识已经没有盲区,拼的是考场上的心态和对陌生题目的降维打击能力。突破方法:在遇到如第 15(3) 这种极度复杂的题目时,能够迅速剥离干扰信息,将其拆解为两个匀速圆周运动的叠加,将大学普通物理的思想(如参考系的变换)降维应用到高中体系中。同时,要建立极强的抗错漏机制,做完选择题立刻检查一遍。

最新文章

随机文章

基本 文件 流程 错误 SQL 调试
  1. 请求信息 : 2026-04-22 05:05:29 HTTP/2.0 GET : https://www.sjds.net/a/479736.html
  2. 运行时间 : 0.076577s [ 吞吐率:13.06req/s ] 内存消耗:4,318.02kb 文件加载:140
  3. 缓存信息 : 0 reads,0 writes
  4. 会话信息 : SESSION_ID=e77a0784d6a58e4f027c196eecdf71d3
  1. /yingpanguazai/ssd/ssd1/www/www.sjds.net/public/index.php ( 0.79 KB )
  2. /yingpanguazai/ssd/ssd1/www/www.sjds.net/vendor/autoload.php ( 0.17 KB )
  3. /yingpanguazai/ssd/ssd1/www/www.sjds.net/vendor/composer/autoload_real.php ( 2.49 KB )
  4. /yingpanguazai/ssd/ssd1/www/www.sjds.net/vendor/composer/platform_check.php ( 0.90 KB )
  5. /yingpanguazai/ssd/ssd1/www/www.sjds.net/vendor/composer/ClassLoader.php ( 14.03 KB )
  6. /yingpanguazai/ssd/ssd1/www/www.sjds.net/vendor/composer/autoload_static.php ( 4.90 KB )
  7. /yingpanguazai/ssd/ssd1/www/www.sjds.net/vendor/topthink/think-helper/src/helper.php ( 8.34 KB )
  8. /yingpanguazai/ssd/ssd1/www/www.sjds.net/vendor/topthink/think-validate/src/helper.php ( 2.19 KB )
  9. /yingpanguazai/ssd/ssd1/www/www.sjds.net/vendor/topthink/think-orm/src/helper.php ( 1.47 KB )
  10. /yingpanguazai/ssd/ssd1/www/www.sjds.net/vendor/topthink/think-orm/stubs/load_stubs.php ( 0.16 KB )
  11. /yingpanguazai/ssd/ssd1/www/www.sjds.net/vendor/topthink/framework/src/think/Exception.php ( 1.69 KB )
  12. /yingpanguazai/ssd/ssd1/www/www.sjds.net/vendor/topthink/think-container/src/Facade.php ( 2.71 KB )
  13. /yingpanguazai/ssd/ssd1/www/www.sjds.net/vendor/symfony/deprecation-contracts/function.php ( 0.99 KB )
  14. /yingpanguazai/ssd/ssd1/www/www.sjds.net/vendor/symfony/polyfill-mbstring/bootstrap.php ( 8.26 KB )
  15. /yingpanguazai/ssd/ssd1/www/www.sjds.net/vendor/symfony/polyfill-mbstring/bootstrap80.php ( 9.78 KB )
  16. /yingpanguazai/ssd/ssd1/www/www.sjds.net/vendor/symfony/var-dumper/Resources/functions/dump.php ( 1.49 KB )
  17. /yingpanguazai/ssd/ssd1/www/www.sjds.net/vendor/topthink/think-dumper/src/helper.php ( 0.18 KB )
  18. /yingpanguazai/ssd/ssd1/www/www.sjds.net/vendor/symfony/var-dumper/VarDumper.php ( 4.30 KB )
  19. /yingpanguazai/ssd/ssd1/www/www.sjds.net/vendor/topthink/framework/src/think/App.php ( 15.30 KB )
  20. /yingpanguazai/ssd/ssd1/www/www.sjds.net/vendor/topthink/think-container/src/Container.php ( 15.76 KB )
  21. /yingpanguazai/ssd/ssd1/www/www.sjds.net/vendor/psr/container/src/ContainerInterface.php ( 1.02 KB )
  22. /yingpanguazai/ssd/ssd1/www/www.sjds.net/app/provider.php ( 0.19 KB )
  23. /yingpanguazai/ssd/ssd1/www/www.sjds.net/vendor/topthink/framework/src/think/Http.php ( 6.04 KB )
  24. /yingpanguazai/ssd/ssd1/www/www.sjds.net/vendor/topthink/think-helper/src/helper/Str.php ( 7.29 KB )
  25. /yingpanguazai/ssd/ssd1/www/www.sjds.net/vendor/topthink/framework/src/think/Env.php ( 4.68 KB )
  26. /yingpanguazai/ssd/ssd1/www/www.sjds.net/app/common.php ( 0.03 KB )
  27. /yingpanguazai/ssd/ssd1/www/www.sjds.net/vendor/topthink/framework/src/helper.php ( 18.78 KB )
  28. /yingpanguazai/ssd/ssd1/www/www.sjds.net/vendor/topthink/framework/src/think/Config.php ( 5.54 KB )
  29. /yingpanguazai/ssd/ssd1/www/www.sjds.net/config/app.php ( 0.95 KB )
  30. /yingpanguazai/ssd/ssd1/www/www.sjds.net/config/cache.php ( 0.78 KB )
  31. /yingpanguazai/ssd/ssd1/www/www.sjds.net/config/console.php ( 0.23 KB )
  32. /yingpanguazai/ssd/ssd1/www/www.sjds.net/config/cookie.php ( 0.56 KB )
  33. /yingpanguazai/ssd/ssd1/www/www.sjds.net/config/database.php ( 2.48 KB )
  34. /yingpanguazai/ssd/ssd1/www/www.sjds.net/vendor/topthink/framework/src/think/facade/Env.php ( 1.67 KB )
  35. /yingpanguazai/ssd/ssd1/www/www.sjds.net/config/filesystem.php ( 0.61 KB )
  36. /yingpanguazai/ssd/ssd1/www/www.sjds.net/config/lang.php ( 0.91 KB )
  37. /yingpanguazai/ssd/ssd1/www/www.sjds.net/config/log.php ( 1.35 KB )
  38. /yingpanguazai/ssd/ssd1/www/www.sjds.net/config/middleware.php ( 0.19 KB )
  39. /yingpanguazai/ssd/ssd1/www/www.sjds.net/config/route.php ( 1.89 KB )
  40. /yingpanguazai/ssd/ssd1/www/www.sjds.net/config/session.php ( 0.57 KB )
  41. /yingpanguazai/ssd/ssd1/www/www.sjds.net/config/trace.php ( 0.34 KB )
  42. /yingpanguazai/ssd/ssd1/www/www.sjds.net/config/view.php ( 0.82 KB )
  43. /yingpanguazai/ssd/ssd1/www/www.sjds.net/app/event.php ( 0.25 KB )
  44. /yingpanguazai/ssd/ssd1/www/www.sjds.net/vendor/topthink/framework/src/think/Event.php ( 7.67 KB )
  45. /yingpanguazai/ssd/ssd1/www/www.sjds.net/app/service.php ( 0.13 KB )
  46. /yingpanguazai/ssd/ssd1/www/www.sjds.net/app/AppService.php ( 0.26 KB )
  47. /yingpanguazai/ssd/ssd1/www/www.sjds.net/vendor/topthink/framework/src/think/Service.php ( 1.64 KB )
  48. /yingpanguazai/ssd/ssd1/www/www.sjds.net/vendor/topthink/framework/src/think/Lang.php ( 7.35 KB )
  49. /yingpanguazai/ssd/ssd1/www/www.sjds.net/vendor/topthink/framework/src/lang/zh-cn.php ( 13.70 KB )
  50. /yingpanguazai/ssd/ssd1/www/www.sjds.net/vendor/topthink/framework/src/think/initializer/Error.php ( 3.31 KB )
  51. /yingpanguazai/ssd/ssd1/www/www.sjds.net/vendor/topthink/framework/src/think/initializer/RegisterService.php ( 1.33 KB )
  52. /yingpanguazai/ssd/ssd1/www/www.sjds.net/vendor/services.php ( 0.14 KB )
  53. /yingpanguazai/ssd/ssd1/www/www.sjds.net/vendor/topthink/framework/src/think/service/PaginatorService.php ( 1.52 KB )
  54. /yingpanguazai/ssd/ssd1/www/www.sjds.net/vendor/topthink/framework/src/think/service/ValidateService.php ( 0.99 KB )
  55. /yingpanguazai/ssd/ssd1/www/www.sjds.net/vendor/topthink/framework/src/think/service/ModelService.php ( 2.04 KB )
  56. /yingpanguazai/ssd/ssd1/www/www.sjds.net/vendor/topthink/think-trace/src/Service.php ( 0.77 KB )
  57. /yingpanguazai/ssd/ssd1/www/www.sjds.net/vendor/topthink/framework/src/think/Middleware.php ( 6.72 KB )
  58. /yingpanguazai/ssd/ssd1/www/www.sjds.net/vendor/topthink/framework/src/think/initializer/BootService.php ( 0.77 KB )
  59. /yingpanguazai/ssd/ssd1/www/www.sjds.net/vendor/topthink/think-orm/src/Paginator.php ( 11.86 KB )
  60. /yingpanguazai/ssd/ssd1/www/www.sjds.net/vendor/topthink/think-validate/src/Validate.php ( 63.20 KB )
  61. /yingpanguazai/ssd/ssd1/www/www.sjds.net/vendor/topthink/think-orm/src/Model.php ( 23.55 KB )
  62. /yingpanguazai/ssd/ssd1/www/www.sjds.net/vendor/topthink/think-orm/src/model/concern/Attribute.php ( 21.05 KB )
  63. /yingpanguazai/ssd/ssd1/www/www.sjds.net/vendor/topthink/think-orm/src/model/concern/AutoWriteData.php ( 4.21 KB )
  64. /yingpanguazai/ssd/ssd1/www/www.sjds.net/vendor/topthink/think-orm/src/model/concern/Conversion.php ( 6.44 KB )
  65. /yingpanguazai/ssd/ssd1/www/www.sjds.net/vendor/topthink/think-orm/src/model/concern/DbConnect.php ( 5.16 KB )
  66. /yingpanguazai/ssd/ssd1/www/www.sjds.net/vendor/topthink/think-orm/src/model/concern/ModelEvent.php ( 2.33 KB )
  67. /yingpanguazai/ssd/ssd1/www/www.sjds.net/vendor/topthink/think-orm/src/model/concern/RelationShip.php ( 28.29 KB )
  68. /yingpanguazai/ssd/ssd1/www/www.sjds.net/vendor/topthink/think-helper/src/contract/Arrayable.php ( 0.09 KB )
  69. /yingpanguazai/ssd/ssd1/www/www.sjds.net/vendor/topthink/think-helper/src/contract/Jsonable.php ( 0.13 KB )
  70. /yingpanguazai/ssd/ssd1/www/www.sjds.net/vendor/topthink/think-orm/src/model/contract/Modelable.php ( 0.09 KB )
  71. /yingpanguazai/ssd/ssd1/www/www.sjds.net/vendor/topthink/framework/src/think/Db.php ( 2.88 KB )
  72. /yingpanguazai/ssd/ssd1/www/www.sjds.net/vendor/topthink/think-orm/src/DbManager.php ( 8.52 KB )
  73. /yingpanguazai/ssd/ssd1/www/www.sjds.net/vendor/topthink/framework/src/think/Log.php ( 6.28 KB )
  74. /yingpanguazai/ssd/ssd1/www/www.sjds.net/vendor/topthink/framework/src/think/Manager.php ( 3.92 KB )
  75. /yingpanguazai/ssd/ssd1/www/www.sjds.net/vendor/psr/log/src/LoggerTrait.php ( 2.69 KB )
  76. /yingpanguazai/ssd/ssd1/www/www.sjds.net/vendor/psr/log/src/LoggerInterface.php ( 2.71 KB )
  77. /yingpanguazai/ssd/ssd1/www/www.sjds.net/vendor/topthink/framework/src/think/Cache.php ( 4.92 KB )
  78. /yingpanguazai/ssd/ssd1/www/www.sjds.net/vendor/psr/simple-cache/src/CacheInterface.php ( 4.71 KB )
  79. /yingpanguazai/ssd/ssd1/www/www.sjds.net/vendor/topthink/think-helper/src/helper/Arr.php ( 16.63 KB )
  80. /yingpanguazai/ssd/ssd1/www/www.sjds.net/vendor/topthink/framework/src/think/cache/driver/File.php ( 7.84 KB )
  81. /yingpanguazai/ssd/ssd1/www/www.sjds.net/vendor/topthink/framework/src/think/cache/Driver.php ( 9.03 KB )
  82. /yingpanguazai/ssd/ssd1/www/www.sjds.net/vendor/topthink/framework/src/think/contract/CacheHandlerInterface.php ( 1.99 KB )
  83. /yingpanguazai/ssd/ssd1/www/www.sjds.net/app/Request.php ( 0.09 KB )
  84. /yingpanguazai/ssd/ssd1/www/www.sjds.net/vendor/topthink/framework/src/think/Request.php ( 55.78 KB )
  85. /yingpanguazai/ssd/ssd1/www/www.sjds.net/app/middleware.php ( 0.25 KB )
  86. /yingpanguazai/ssd/ssd1/www/www.sjds.net/vendor/topthink/framework/src/think/Pipeline.php ( 2.61 KB )
  87. /yingpanguazai/ssd/ssd1/www/www.sjds.net/vendor/topthink/think-trace/src/TraceDebug.php ( 3.40 KB )
  88. /yingpanguazai/ssd/ssd1/www/www.sjds.net/vendor/topthink/framework/src/think/middleware/SessionInit.php ( 1.94 KB )
  89. /yingpanguazai/ssd/ssd1/www/www.sjds.net/vendor/topthink/framework/src/think/Session.php ( 1.80 KB )
  90. /yingpanguazai/ssd/ssd1/www/www.sjds.net/vendor/topthink/framework/src/think/session/driver/File.php ( 6.27 KB )
  91. /yingpanguazai/ssd/ssd1/www/www.sjds.net/vendor/topthink/framework/src/think/contract/SessionHandlerInterface.php ( 0.87 KB )
  92. /yingpanguazai/ssd/ssd1/www/www.sjds.net/vendor/topthink/framework/src/think/session/Store.php ( 7.12 KB )
  93. /yingpanguazai/ssd/ssd1/www/www.sjds.net/vendor/topthink/framework/src/think/Route.php ( 23.73 KB )
  94. /yingpanguazai/ssd/ssd1/www/www.sjds.net/vendor/topthink/framework/src/think/route/RuleName.php ( 5.75 KB )
  95. /yingpanguazai/ssd/ssd1/www/www.sjds.net/vendor/topthink/framework/src/think/route/Domain.php ( 2.53 KB )
  96. /yingpanguazai/ssd/ssd1/www/www.sjds.net/vendor/topthink/framework/src/think/route/RuleGroup.php ( 22.43 KB )
  97. /yingpanguazai/ssd/ssd1/www/www.sjds.net/vendor/topthink/framework/src/think/route/Rule.php ( 26.95 KB )
  98. /yingpanguazai/ssd/ssd1/www/www.sjds.net/vendor/topthink/framework/src/think/route/RuleItem.php ( 9.78 KB )
  99. /yingpanguazai/ssd/ssd1/www/www.sjds.net/route/app.php ( 1.72 KB )
  100. /yingpanguazai/ssd/ssd1/www/www.sjds.net/vendor/topthink/framework/src/think/facade/Route.php ( 4.70 KB )
  101. /yingpanguazai/ssd/ssd1/www/www.sjds.net/vendor/topthink/framework/src/think/route/dispatch/Controller.php ( 4.74 KB )
  102. /yingpanguazai/ssd/ssd1/www/www.sjds.net/vendor/topthink/framework/src/think/route/Dispatch.php ( 10.44 KB )
  103. /yingpanguazai/ssd/ssd1/www/www.sjds.net/app/controller/Index.php ( 4.81 KB )
  104. /yingpanguazai/ssd/ssd1/www/www.sjds.net/app/BaseController.php ( 2.05 KB )
  105. /yingpanguazai/ssd/ssd1/www/www.sjds.net/vendor/topthink/think-orm/src/facade/Db.php ( 0.93 KB )
  106. /yingpanguazai/ssd/ssd1/www/www.sjds.net/vendor/topthink/think-orm/src/db/connector/Mysql.php ( 5.44 KB )
  107. /yingpanguazai/ssd/ssd1/www/www.sjds.net/vendor/topthink/think-orm/src/db/PDOConnection.php ( 52.47 KB )
  108. /yingpanguazai/ssd/ssd1/www/www.sjds.net/vendor/topthink/think-orm/src/db/Connection.php ( 8.39 KB )
  109. /yingpanguazai/ssd/ssd1/www/www.sjds.net/vendor/topthink/think-orm/src/db/ConnectionInterface.php ( 4.57 KB )
  110. /yingpanguazai/ssd/ssd1/www/www.sjds.net/vendor/topthink/think-orm/src/db/builder/Mysql.php ( 16.58 KB )
  111. /yingpanguazai/ssd/ssd1/www/www.sjds.net/vendor/topthink/think-orm/src/db/Builder.php ( 24.06 KB )
  112. /yingpanguazai/ssd/ssd1/www/www.sjds.net/vendor/topthink/think-orm/src/db/BaseBuilder.php ( 27.50 KB )
  113. /yingpanguazai/ssd/ssd1/www/www.sjds.net/vendor/topthink/think-orm/src/db/Query.php ( 15.71 KB )
  114. /yingpanguazai/ssd/ssd1/www/www.sjds.net/vendor/topthink/think-orm/src/db/BaseQuery.php ( 45.13 KB )
  115. /yingpanguazai/ssd/ssd1/www/www.sjds.net/vendor/topthink/think-orm/src/db/concern/TimeFieldQuery.php ( 7.43 KB )
  116. /yingpanguazai/ssd/ssd1/www/www.sjds.net/vendor/topthink/think-orm/src/db/concern/AggregateQuery.php ( 3.26 KB )
  117. /yingpanguazai/ssd/ssd1/www/www.sjds.net/vendor/topthink/think-orm/src/db/concern/ModelRelationQuery.php ( 20.07 KB )
  118. /yingpanguazai/ssd/ssd1/www/www.sjds.net/vendor/topthink/think-orm/src/db/concern/ParamsBind.php ( 3.66 KB )
  119. /yingpanguazai/ssd/ssd1/www/www.sjds.net/vendor/topthink/think-orm/src/db/concern/ResultOperation.php ( 7.01 KB )
  120. /yingpanguazai/ssd/ssd1/www/www.sjds.net/vendor/topthink/think-orm/src/db/concern/WhereQuery.php ( 19.37 KB )
  121. /yingpanguazai/ssd/ssd1/www/www.sjds.net/vendor/topthink/think-orm/src/db/concern/JoinAndViewQuery.php ( 7.11 KB )
  122. /yingpanguazai/ssd/ssd1/www/www.sjds.net/vendor/topthink/think-orm/src/db/concern/TableFieldInfo.php ( 2.63 KB )
  123. /yingpanguazai/ssd/ssd1/www/www.sjds.net/vendor/topthink/think-orm/src/db/concern/Transaction.php ( 2.77 KB )
  124. /yingpanguazai/ssd/ssd1/www/www.sjds.net/vendor/topthink/framework/src/think/log/driver/File.php ( 5.96 KB )
  125. /yingpanguazai/ssd/ssd1/www/www.sjds.net/vendor/topthink/framework/src/think/contract/LogHandlerInterface.php ( 0.86 KB )
  126. /yingpanguazai/ssd/ssd1/www/www.sjds.net/vendor/topthink/framework/src/think/log/Channel.php ( 3.89 KB )
  127. /yingpanguazai/ssd/ssd1/www/www.sjds.net/vendor/topthink/framework/src/think/event/LogRecord.php ( 1.02 KB )
  128. /yingpanguazai/ssd/ssd1/www/www.sjds.net/vendor/topthink/think-helper/src/Collection.php ( 16.47 KB )
  129. /yingpanguazai/ssd/ssd1/www/www.sjds.net/vendor/topthink/framework/src/think/facade/View.php ( 1.70 KB )
  130. /yingpanguazai/ssd/ssd1/www/www.sjds.net/vendor/topthink/framework/src/think/View.php ( 4.39 KB )
  131. /yingpanguazai/ssd/ssd1/www/www.sjds.net/vendor/topthink/framework/src/think/Response.php ( 8.81 KB )
  132. /yingpanguazai/ssd/ssd1/www/www.sjds.net/vendor/topthink/framework/src/think/response/View.php ( 3.29 KB )
  133. /yingpanguazai/ssd/ssd1/www/www.sjds.net/vendor/topthink/framework/src/think/Cookie.php ( 6.06 KB )
  134. /yingpanguazai/ssd/ssd1/www/www.sjds.net/vendor/topthink/think-view/src/Think.php ( 8.38 KB )
  135. /yingpanguazai/ssd/ssd1/www/www.sjds.net/vendor/topthink/framework/src/think/contract/TemplateHandlerInterface.php ( 1.60 KB )
  136. /yingpanguazai/ssd/ssd1/www/www.sjds.net/vendor/topthink/think-template/src/Template.php ( 46.61 KB )
  137. /yingpanguazai/ssd/ssd1/www/www.sjds.net/vendor/topthink/think-template/src/template/driver/File.php ( 2.41 KB )
  138. /yingpanguazai/ssd/ssd1/www/www.sjds.net/vendor/topthink/think-template/src/template/contract/DriverInterface.php ( 0.86 KB )
  139. /yingpanguazai/ssd/ssd1/www/www.sjds.net/runtime/temp/5febe16c9207553ef9b4c4406f7af920.php ( 12.06 KB )
  140. /yingpanguazai/ssd/ssd1/www/www.sjds.net/vendor/topthink/think-trace/src/Html.php ( 4.42 KB )
  1. CONNECT:[ UseTime:0.000650s ] mysql:host=127.0.0.1;port=3306;dbname=www_sjds;charset=utf8mb4
  2. SHOW FULL COLUMNS FROM `fenlei` [ RunTime:0.000872s ]
  3. SELECT * FROM `fenlei` WHERE `fid` = 0 [ RunTime:0.000353s ]
  4. SELECT * FROM `fenlei` WHERE `fid` = 63 [ RunTime:0.000281s ]
  5. SHOW FULL COLUMNS FROM `set` [ RunTime:0.000635s ]
  6. SELECT * FROM `set` [ RunTime:0.000221s ]
  7. SHOW FULL COLUMNS FROM `article` [ RunTime:0.000706s ]
  8. SELECT * FROM `article` WHERE `id` = 479736 LIMIT 1 [ RunTime:0.000931s ]
  9. UPDATE `article` SET `lasttime` = 1776805529 WHERE `id` = 479736 [ RunTime:0.001044s ]
  10. SELECT * FROM `fenlei` WHERE `id` = 65 LIMIT 1 [ RunTime:0.000256s ]
  11. SELECT * FROM `article` WHERE `id` < 479736 ORDER BY `id` DESC LIMIT 1 [ RunTime:0.000455s ]
  12. SELECT * FROM `article` WHERE `id` > 479736 ORDER BY `id` ASC LIMIT 1 [ RunTime:0.000987s ]
  13. SELECT * FROM `article` WHERE `id` < 479736 ORDER BY `id` DESC LIMIT 10 [ RunTime:0.001334s ]
  14. SELECT * FROM `article` WHERE `id` < 479736 ORDER BY `id` DESC LIMIT 10,10 [ RunTime:0.000798s ]
  15. SELECT * FROM `article` WHERE `id` < 479736 ORDER BY `id` DESC LIMIT 20,10 [ RunTime:0.000952s ]
0.078019s