期中考试临近,如何避免盲目刷题、让复习事半功倍?三六六教育集团教研院整理汇总的这份“真题+考点”双轮驱动的备考方案,为孩子精准锁定复习方向,从容应对考试!
复习没方向?考点预测为你划清核心重点!教研院针对初一至高二定制考点预测,帮你梳理核心考点,聚焦复习重点。
真题是最贴近考试的复习资料!教研院收集的期中真题卷严格贴合本地考情,真题解析,掌握考点,找准考点,提前备考,覆盖初一到高三各年级的核心科目,帮你熟悉题型节奏,查漏补缺更高效。
由于涉及的年级和科目较多,下面列举了各年级科目的试卷名称,如单个下载,可根据自己想要的试卷名称,直接点击即可下载,在文中的最后面部分按照提示即可全部一键转存到自己的网盘,一键全部下载到本地后,慢慢钻研学习。
全部下载地址在文中的最后面,
蓝奏云网盘访问密码“366”,
百度网盘可直接访问,不需要访问密码。

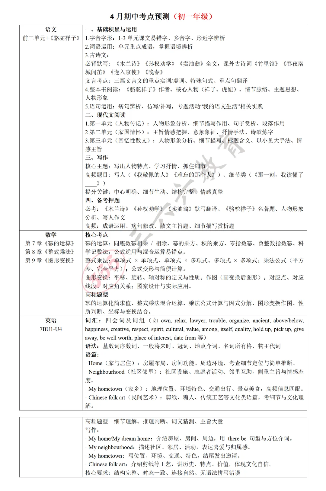
考试时间:4月20日-21日(具体时间以各学校通知为准)
考试内容:语数英3门统考(生物地理政治历史,提供试卷,但各校自行安排)
语文:前三单元+《骆驼祥子》
数学:第7章《幂的运算》、第8章《整式乘法》、第9章《图形变换》
英语:7BU1-U4

语文
江苏省苏州市振华中学2024-2025学年七年级下学期期中语文试卷.docx
江苏省苏州市吴江区2024-2025学年七年级下学期期中考试语文试题.docx
江苏省苏州市苏州工业园区景城、东沙湖、星港等三校联考2024-2025学年七年级下学期期中语文试题.docx
江苏省苏州市工业园区青剑湖2024~2025学年七年级下学期期中语文试题.docx
数学
2024-2025学年江苏省苏州市昆山市、常熟市、太仓市、张家港市七年级(下)期中数学试卷.docx
2024-2025学年江苏省苏州市昆山市、常熟市、太仓市、张家港市七年级(下)期中数学试卷(解析版).docx
精品解析: 江苏省苏州中学伟长班2024-2025学年七年级下学期期中数学试卷 (原卷版).docx
精品解析: 江苏省苏州中学伟长班2024-2025学年七年级下学期期中数学试卷 (解析版).docx
精品解析:江苏省苏州工业园区星港、东沙湖、景城学校2024—2025学年下学期七年级数学期中试题(原卷版).docx
精品解析:江苏省苏州工业园区星港、东沙湖、景城学校2024—2025学年下学期七年级数学期中试题(解析版).docx
精品解析:江苏省苏州工业园区星海、星汇学校2024—2025学年下学期七年级数学期中试卷(原卷版).docx
精品解析:江苏省苏州工业园区星海、星汇学校2024—2025学年下学期七年级数学期中试卷(解析版).docx
精品解析:江苏省苏州市昆山市、常熟市、太仓市、张家港市2024-2025学年七年级下学期期中考试数学试卷(原卷版).docx
精品解析:江苏省苏州市昆山市、常熟市、太仓市、张家港市2024-2025学年七年级下学期期中考试数学试卷(解析版).docx
精品解析:江苏省苏州市立达中学2024-2025学年下学期七年级数学期中试卷(原卷版).docx
精品解析:江苏省苏州市立达中学2024-2025学年下学期七年级数学期中试卷(解析版).docx
精品解析:江苏省苏州市十六中学2024-2025学年七年级下学期期中数学试卷(原卷版).docx
精品解析:江苏省苏州市十六中学2024-2025学年七年级下学期期中数学试卷(解析版).docx
精品解析:江苏省苏州市苏州工业园区星湾学校2024-2025学年下学期七年级数学期中调研试卷(原卷版).docx
精品解析:江苏省苏州市苏州工业园区星湾学校2024-2025学年下学期七年级数学期中调研试卷(解析版).docx
精品解析:江苏省苏州中学园区校2024-2025学年下学期七年级数学期中试卷(原卷版).docx
精品解析:江苏省苏州中学园区校2024-2025学年下学期七年级数学期中试卷(解析版).docx
江苏省苏州市苏州工业园区金鸡湖学校2024-2025学年七年级下学期期中考试数学试题.pdf
江苏省苏州市新区、吴中区、吴江区、相城区2024-2025学年七年级下学期期中数学试卷 .docx
英语
江苏省苏州工业园区联盟校2024-2025学年七年级下学期期中考试英语试卷.docx
江苏省苏州市工业园区星汇学校2024-2025学年下学期七年级英语期中练习卷.docx
江苏省苏州新区、吴中区、相城区、吴江区2024-2025学年七年级下学期4月期中考试英语试题.docx
昆山、太仓、常熟、张家港市2024-2025学年第二学期初一英语期中阳光测评卷(含答案).doc
江苏省苏州市昆山市2024-2025学年下学期七年级期中英语试题.docx
江苏省苏州工业园区西安交通大学苏州附属初级中学2024-2025学年七年级下学期期中考试英语试卷.docx
江苏省苏州立达中学2024-2025学年七年级下学期期中考试英语试卷.docx
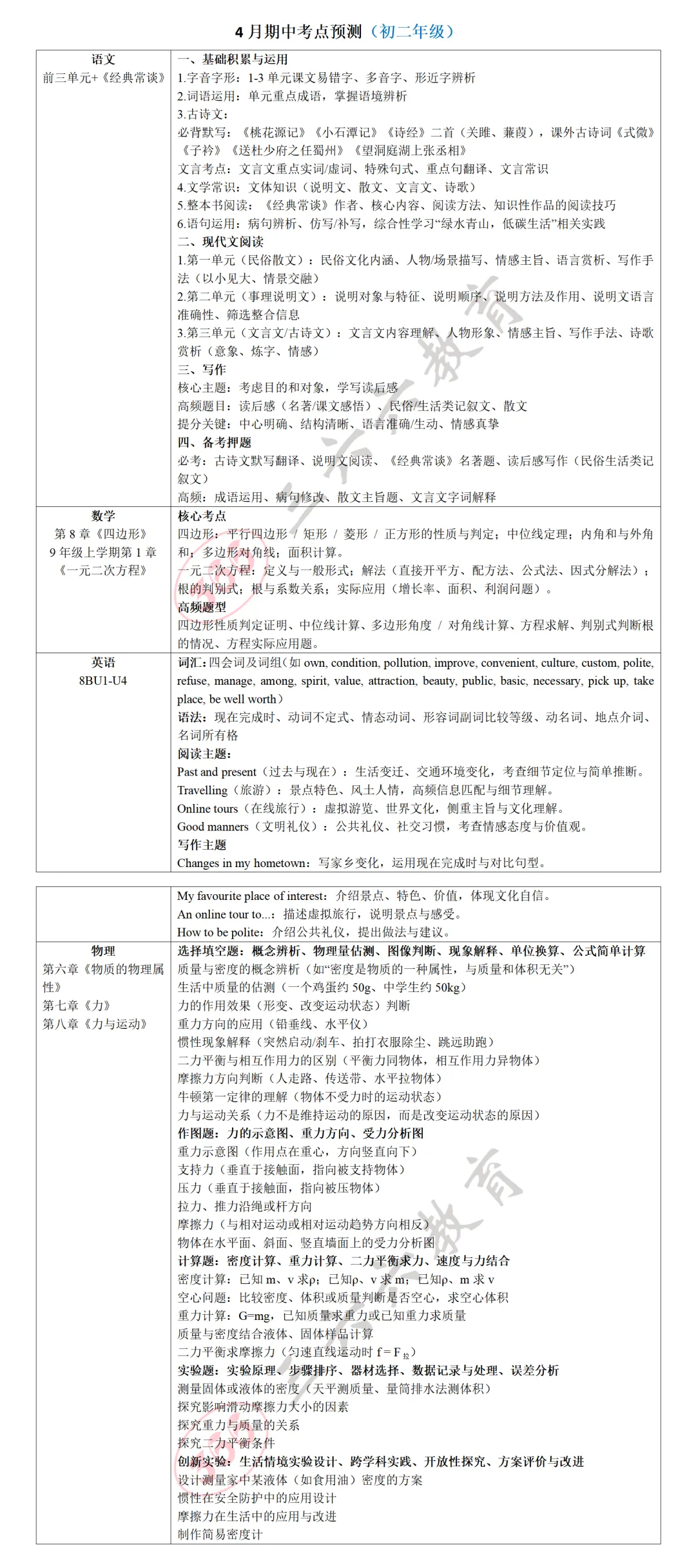
考试时间:4月20日-21日(具体时间以各学校通知为准)
考试内容:语数英物4门统考(生物地理政治历史,提供试卷,但各校自行安排)
语文:前三单元+《经典常谈》
数学:第8章《四边形》、9年级上学期第1章《一元二次方程》
英语:8BU1-U4
物理:第六章《物质的物理属性》、第七章《力》、第八章《力与运动》

语文
江苏省苏州市姑苏区振华中学2024-2025学年八年级下学期期中语文试题.docx
江苏省苏州市工业园区星海集团2024-2025学年八年级下学期期中语文试题.docx
数学
精品解析:2024-2025学年江苏省苏州市吴吴新相联考初二下学期数学期中卷(原卷版).docx
精品解析:2024-2025学年江苏省苏州市吴吴新相联考初二下学期数学期中卷(解析版).docx
精品解析:江苏省昆山、太仓、常熟、张家港市2024-2025学年下学期八年级数学期中测评(变式卷)(原卷版).docx
精品解析:江苏省昆山、太仓、常熟、张家港市2024-2025学年下学期八年级数学期中测评(变式卷)(解析版).docx
精品解析:江苏省苏州工业园区金鸡湖学校2024-2025学年下学期八年级数学期中试卷(原卷版).docx
精品解析:江苏省苏州工业园区金鸡湖学校2024-2025学年下学期八年级数学期中试卷(解析版).docx
精品解析:江苏省苏州工业园区星港中学、东沙湖实验中学2024-2025学年下学期八年级数学期中试题(原卷版).docx
精品解析:江苏省苏州工业园区星港中学、东沙湖实验中学2024-2025学年下学期八年级数学期中试题(解析版).docx
精品解析:江苏省苏州市草桥中学2024-2025学年下学期4月八年级数学期中试卷(原卷版).docx
精品解析:江苏省苏州市草桥中学2024-2025学年下学期4月八年级数学期中试卷(解析版).docx
精品解析:江苏省苏州市立达中学2024—2025学年下学期八年级数学期中试卷(原卷版).docx
精品解析:江苏省苏州市立达中学2024—2025学年下学期八年级数学期中试卷(解析版).docx
精品解析:江苏省苏州市苏州工业园区联盟校2024-2025学年八年级下学期期中考试数学卷(原卷版).docx
精品解析:江苏省苏州市苏州工业园区联盟校2024-2025学年八年级下学期期中考试数学卷(解析版).docx
精品解析:江苏省苏州市西安交通大学苏州附属中学2024-2025学年下学期八年级数学期中考试试卷(原卷版).docx
精品解析:江苏省苏州市西安交通大学苏州附属中学2024-2025学年下学期八年级数学期中考试试卷(解析版).docx
精品解析:江苏省苏州市振华中学2024-2025学年八年级下学期期中数学试卷(原卷版).docx
精品解析:江苏省苏州市振华中学2024-2025学年八年级下学期期中数学试卷(解析版).docx
精品解析:江苏省苏州园区青剑湖实验中学2024-2025学年八年级下学期期中数学试题(原卷版).docx
精品解析:江苏省苏州园区青剑湖实验中学2024-2025学年八年级下学期期中数学试题(解析版).docx
英语
江苏省苏州市振华中学2024-2025学年八年级下学期期中考试英语试卷.docx
江苏省苏州市吴中区2024-2025学年八年级下学期期中考试英语题.docx
江苏省苏州立达中学2024-2025学年八年级下学期期中考试英语试卷.docx
江苏省苏州工业园区联盟校2024-2025学年八年级下学期期中考试英语试卷.docx
江苏省苏州市草桥中学校2024-2025学年八年级下学期4月期中英语试题.docx
昆山、太仓、常熟、张家港市2024-2025学年第二学期初二英语期中阳光测评卷(含答案).doc
江苏省苏州园区星海实验初级中学2024-2025学年下学期八年级英语期中试卷.docx
物理
江苏省苏州工业园区联盟校2024-2025学年八年级下学期期中质量测试物理试卷 (原卷版).pdf
江苏省苏州工业园区联盟校2024-2025学年八年级下学期期中质量测试物理试卷 (解析版).docx
江苏省苏州立达中学校2024-2025学年八年级下学期期中考试物理试题(原卷版).pdf
江苏省苏州立达中学校2024-2025学年八年级下学期期中考试物理试题(解析版).docx
江苏省苏州市草桥中学2024-2025学年八年级下学期4月物理期中试卷.pdf
江苏省苏州市草桥中学2024-2025学年八年级下学期4月物理期中试卷(含解析).docx
江苏省苏州市工业园区星海实验中学2024~2025学年八年级下学期期中考试物理试题(原卷版).pdf
江苏省苏州市工业园区星海实验中学2024~2025学年八年级下学期期中考试物理试题(解析版).docx
江苏省苏州市昆山市、太仓市、常熟市、张家港市2024-2025学年八年级下学期期中物理试题(原卷版).pdf
江苏省苏州市昆山市、太仓市、常熟市、张家港市2024-2025学年八年级下学期期中物理试题(解析版).docx
江苏省苏州市西附中学2024-2025学年下学期八年级物理期中考试试卷(原卷版).pdf
江苏省苏州市西附中学2024-2025学年下学期八年级物理期中考试试卷(解析版).docx
江苏省苏州市新区、吴中、吴江、相城区2024-2025学年八年级下学期期中阳光调研物理试题(原卷版).pdf
江苏省苏州市新区、吴中、吴江、相城区2024-2025学年八年级下学期期中阳光调研物理试题(解析版).docx
江苏省苏州市振华中学2024-2025学年八年级下学期期中物理试卷(原卷版).pdf
江苏省苏州市振华中学2024-2025学年八年级下学期期中物理试卷(解析版).docx
语文
2025年江苏省苏州市高新区中考一模语文试题.docx
2025年江苏省苏州市吴中区中考一模语文试题.docx
2025年江苏省苏州市昆山市中考一模语文试题.docx
2025年江苏省苏州市姑苏区中考一模语文试题.docx
2025年江苏省苏州市苏州园区中考一模语文试题.docx
数学
2024-2025学年苏州工业园区初三数学第一次模拟试卷(原卷).pdf
2024-2025学年苏州工业园区初三数学第一次模拟试卷(答案).pdf
精品解析:2025年江苏省苏州市工业园区中考一模数学卷(原卷版).docx
精品解析:2025年江苏省苏州市工业园区中考一模数学卷(解析版).docx
精品解析:2025年江苏省苏州市姑苏区九年级数学一模试卷(原卷版).docx
精品解析:2025年江苏省苏州市姑苏区九年级数学一模试卷(解析版).docx
精品解析:2025年江苏省苏州市昆山、太仓、常熟、张家港四市九年级数学一模试题(原卷版).docx
精品解析:2025年江苏省苏州市昆山、太仓、常熟、张家港四市九年级数学一模试题(解析版).docx
精品解析:2025年江苏省苏州市昆山市晨曦中学等多校中考数学第一次联考试卷 (原卷版).docx
精品解析:2025年江苏省苏州市昆山市晨曦中学等多校中考数学第一次联考试卷 (解析版).docx
精品解析:2025年江苏省苏州市苏州中学集团九年级中考一模数学试卷(原卷版).docx
精品解析:2025年江苏省苏州市苏州中学集团九年级中考一模数学试卷(解析版).docx
精品解析:2025年江苏省苏州市中考一模数学试题(原卷版).docx
精品解析:2025年江苏省苏州市中考一模数学试题(解析版).docx
精品解析:江苏省常熟市2025年4月中考第一次适应性考试数学试题(原卷版).docx
精品解析:江苏省常熟市2025年4月中考第一次适应性考试数学试题(解析版).docx
精品解析:江苏省苏州市高新区2025年中考一模考试数学试题 (原卷版).docx
精品解析:江苏省苏州市高新区2025年中考一模考试数学试题 (解析版).docx
英语
2025年江苏省苏州市高新区初三英语一模试卷(含答案).doc
2025年江苏省昆山、太仓、常熟、张家港四市中考英语一模试题(含答案).doc
2025年江苏省苏州市常熟市中考一模英语试题.docx
2025年江苏省苏州市姑苏区中考一模英语试题.docx
2025年江苏省苏州市吴中、吴江、相城区中考一模英语试题.docx
2025年江苏省苏州市苏州园区中考一模调研英语试题.docx
物理
2025年江苏省苏州昆山市八校联考中考一模物理试题(原卷版).pdf
2025年江苏省苏州昆山市八校联考中考一模物理试题(解析版).docx
2025年江苏省苏州市高新区中考一模物理试题(原卷版).pdf
2025年江苏省苏州市高新区中考一模物理试题(解析版).docx
2025年江苏省苏州市工业园区星湾学校中考一模物理试题(原卷版).pdf
2025年江苏省苏州市工业园区星湾学校中考一模物理试题(解析版).docx
2025年江苏省苏州市姑苏区中考一模物理试题(含答案).pdf
2025年江苏省苏州市昆山市物理中考一模试题.pdf
2025年江苏省苏州市昆山市物理中考一模试题-答案.pdf
2025年江苏省苏州市苏州中学教育集团联盟校中考一模物理试题(含参考答案).pdf
2025年江苏省苏州市吴中区、吴江区、相城区等中考一模物理试题(原卷版).pdf
2025年江苏省苏州市吴中区、吴江区、相城区等中考一模物理试题(解析版).docx
2025学年江苏省苏州市苏州工业园区中考一模物理试题(原卷版).pdf
2025学年江苏省苏州市苏州工业园区中考一模物理试题(解析版).docx
化学
2025年江苏省苏州市工业园区中考一模化学试题.docx
2025年江苏省苏州市新区中考一模化学试题.docx
2025年江苏省苏州市立达中学中考一模化学试题.docx
2025年江苏省苏州市昆山市张家港市常熟市太仓市中考一模化学试卷.docx
2025年4月江苏省苏州市昆山市城北中学中考适应性考试化学试卷.docx
2025年4月江苏省苏州市常熟市中考一模化学试题.docx
语文:必修下 1-4、《红楼梦》、古诗词诵读、
数学:复数、平面向量及其应用、
英语:必修三
物理:必修二第七章《万有引力与宁宙航行》、第八章《机械能守恒定律》
化学:氮及其化合物+烃(烷、烯、炔、苯及同系物,到苯的同系物结束)

语文
江苏省苏州市2024-2025学年高一下学期期中语文试题.docx
江苏省苏州市工业园区星海实验高级中学2024-2025学年高一下学期期中语文试题.docx
江苏省常熟市2024-2025学年高一下学期期中语文试题.docx
江苏省苏州市苏州大学附中2024-2025学年高一下学期期中语文试题.docx
数学
江苏省苏州中学校2024-2025学年高一下学期期中考试数学试题.docx
江苏省西安交通大学苏州附属中学(园三)2024-2025学年高一下学期期中数学试题.docx
江苏省苏州市苏州大学附属中学2024-2025学年高一下学期期中考试数学试题.docx
江苏省苏州市2024-2025学年高一下学期期中调研数学试题.docx
江苏省苏州市苏州工业园区星海实验高级中学2024-2025学年高一下学期期中考试数学试题.docx
英语
江苏省苏州市2024-2025学年高一下学期4月期中英语试题.docx
江苏省苏州市工业园区星海实验中学2024-2025学年高一年级第二学期期中考试英语试题.docx
江苏省苏州市姑苏区苏州中学2024-2025学年高一年级第二学期期中考试英语试题.docx
江苏省苏州市工业园区南京航空航天大学苏州附属中学2024-2025学年高一年级第二学期期中考试英语试.docx
江苏省苏州市工业园区西安交通大学苏州附属中学2024-2025学年高一年级第二学期期中考试英语试题.docx
江苏省苏州市姑苏区苏州大学附属中学2024-2025学年高一年级第二学期期中考试英语试题.docx
物理
江苏省苏州市2024-2025学年高一下学期4月期中调研物理试卷(原卷版).docx
江苏省苏州市2024-2025学年高一下学期4月期中调研物理试卷(解析版).docx
江苏省苏州市南航附中2024-2025学年高一下学期期中考试物理试题(原卷版).pdf
江苏省苏州市南航附中2024-2025学年高一下学期期中考试物理试题(解析版).docx
江苏省苏州市苏州大学附属中学2024-2025学年高一下学期期中物理试题(原卷版).pdf
江苏省苏州市苏州大学附属中学2024-2025学年高一下学期期中物理试题(解析版).docx
江苏省苏州市西附中学2024-2025学年高一下学期期中考试物理试题(原卷版).pdf
江苏省苏州市西附中学2024-2025学年高一下学期期中考试物理试题(解析版).docx
江苏省苏州市星海中学2024-2025学年高一下学期期中物理试题(原卷版).pdf
江苏省苏州市星海中学2024-2025学年高一下学期期中物理试题(解析版).docx
江苏省苏州中学2024-2025学年高一下学期期中物理试卷(原卷版).pdf
江苏省苏州中学2024-2025学年高一下学期期中物理试卷(解析版).docx
化学
江苏省苏州市姑苏区苏州中学2024-2025学年高一年级第二学期期中考试化学试题.docx
江苏省苏州市2024-2025学年高一年级第二学期期中考试化学试题.docx
生物
江苏省苏州常熟市2024-2025学年高一下学期4月期中生物试题.docx
江苏省苏州市2024-2025学年高一下学期期中调研试生物试题.docx
语文:选择性必修中1-4、古诗词诵读
数学:一元函数的导数及其应用、计数原理、随机变量及其分布
英语:选择性必修三 U3-U4、选择性必修四 U1-U2、
物理:选必二第一章《安培力与洛伦兹力烺谤》,第二章《电磁感应》
化学:选择性必修三学至醇和醛(含醇、醛,不含羧酸、酯)

语文
江苏省苏州市2024-2025学年高二下学期期中语文试题.docx
数学
江苏省苏州市2024-2025学年高二下学期期中调研数学试卷.docx
江苏省苏州市苏州工业园区星海实验高级中学2024-2025学年高二下学期期中考试数学试题.docx
江苏苏州市西安交通大学苏州附属中学2024-2025学年度第二学期期中考试高二数学试题.docx
英语
江苏省苏州市工业园区南京航空航天大学苏州附属中学2024-2025学年高二年级第二学期期中考试英语.docx
江苏省苏州市工业园区西安交通大学苏州附属中学2024-2025学年高二年级第二学期期中考试英语试题.docx
江苏省苏州市2024-2025学年高二下学期4月期中英语试题.docx
江苏省苏州市姑苏区苏州大学附属中学2024-2025学年高二年级第二学期期中考试英语试题.docx
江苏省苏州市工业园区星海实验中学2024-2025学年高二年级第二学期期中考试英语试题.docx
物理
江苏省苏州市2024-2025学年高二下学期4月期中考试物理试卷(原卷版).pdf
江苏省苏州市2024-2025学年高二下学期4月期中考试物理试卷(解析版).docx
江苏省苏州市工业园区南京航空航天大学苏州附属中学2024-2025学年高二下学期期中考试物理试卷(原卷版).pdf
江苏省苏州市工业园区南京航空航天大学苏州附属中学2024-2025学年高二下学期期中考试物理试卷(解析版).docx
江苏省苏州市苏州大学附属中学2024-2025学年高二下学期期中考试物理试题(原卷版).pdf
江苏省苏州市苏州大学附属中学2024-2025学年高二下学期期中考试物理试题(解析版).docx
江苏省苏州市苏州工业园区星海实验高级中学2024-2025学年高二下学期期中物理试卷(原卷版).pdf
江苏省苏州市苏州工业园区星海实验高级中学2024-2025学年高二下学期期中物理试卷(解析版).docx
江苏省苏州中学2024-2025学年高二下学期期中物理试题(原卷版).pdf
江苏省苏州中学2024-2025学年高二下学期期中物理试题(解析版).docx
化学
江苏省苏州市工业园区苏州大学附属中学2024-2025学年高二年级第二学期期中考试化学试题.docx
江苏省苏州市工业园区星海实验中学2024-2025学年高二年级第二学期期中考试化学试题.docx
江苏省苏州市工业园区西安交通大学苏州附属中学2024-2025学年高二年级第二学期期中考试化学试题.docx
江苏省苏州市吴中区南京航空航天大学苏州附属中学2024-2025学年高二年级第二学期期中考试化学试题.docx
江苏省苏州市姑苏区苏州中学2024-2025学年高二年级第二学期期中考试化学试题.docx
江苏省苏州市2024-2025学年高二年级第二学期期中考试化学试题.docx
生物
江苏省苏州市2024-2025学年高二下学期期中调研生物试卷.docx
语文

数学

英语

物理

化学

生物


1.蓝奏云网盘:
链接: https://wwarr.lanzoum.com/b01eufdxpi密码:366
2.百度网盘:
链接: https://pan.baidu.com/s/1-mZnM6aP804j5W3EFYT28w?pwd=wp4i
提取码: wp4i
复制文中任意网盘链接,到浏览器打开,输入密码,即可看到全部真题试卷,蓝奏网盘支持任意下载,也可以一键转入网盘后全部下载,百度网盘需要保存到自己的网盘后才能下载,如下载的学习资料少的话,上面直接单个下载或用蓝奏好点,如果要想全部都保存下载或下载多的话,建议用一键转入网盘后再下载,比如蓝奏云和百度网盘都可以,更省事。
期中考试不是“题海战”,而是“精准战”。
用真题摸清考情,用考点锁定重点,让孩子在关键考试中稳扎稳打,交出满意答卷!
本期所有学习资料全部由三六六教育集团教研院整理汇总发布,集团网络部全网推送分享,助力同学考试拿高分。