
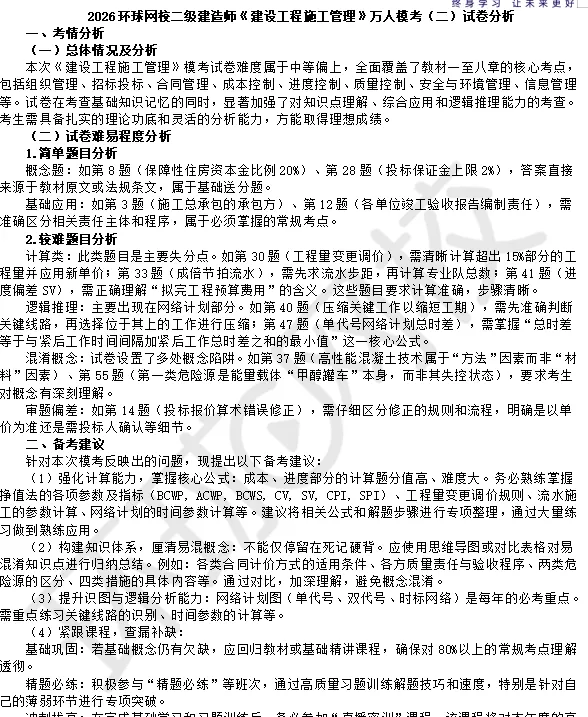
上周末,2026年二建万人模考第二期正式落下帷幕啦~
不知道大家答的怎么样呢?
对于那些没能及时参加万人模考的考生,也没有关系!我们为大家提供了考后详细的全套复盘,包括(万人模考第一期电子试卷+解析直播+录播),仅需1元,购买后即可在【我的学习】中重复练习,复盘观看!
扫描下方二维码添加助教
回复【万人模考】免费领取试卷及解析



法规科目



管理科目


扫描下方二维码添加助教
回复【万人模考】免费领取试卷及解析

在此基础上,环球网校二建各科目讲师还会对本次考试进行直播解析,帮助你把错误的弄懂,提升做题效率。
| 直播时间 | 老师 | 直播入口 |
| 4月20日 19:00-21:00 | 池亚红 | |
| 4月21日 19:00-21:00 | 胡子薇 | |
| 4月22日 19:00-21:00 | 于文鹏 | |
| 4月22日 19:00-21:00 | 裴标 | |
| 4月22日 19:00-21:00 | ||
| 4月23日 19:00-21:00 | ||
| 4月23日 19:00-21:00 |
如果对模考有任何问题可以直接联系助教老师咨询哦~

