专业 / 体系 / 有效
绍兴大学
绍兴绍兴大学兰亭书法艺术学院招收美术与书法专业,书法创作与书法文化传播方向研究生。2026年招生计划20人,一志愿进入复试31人(鳳兮9人),复试线374分,拟录取21人(鳳兮6人),其中鳳兮书法考研马同学取得初试总分424分(第一),书法史论单科146分(第一),以下为鳳兮书法考研整理的相关资讯,供27年备考学生参考,本年度鳳兮书法考研开设书法史论全程课程(全程1700元 | 2027年鳳兮书法考研书法史论全程班招生简章(二战999元)),助力27年备考绍兴大学书法考研学子,详情请加微信咨询。
01
26年招考信息

02
参考书目(27年)
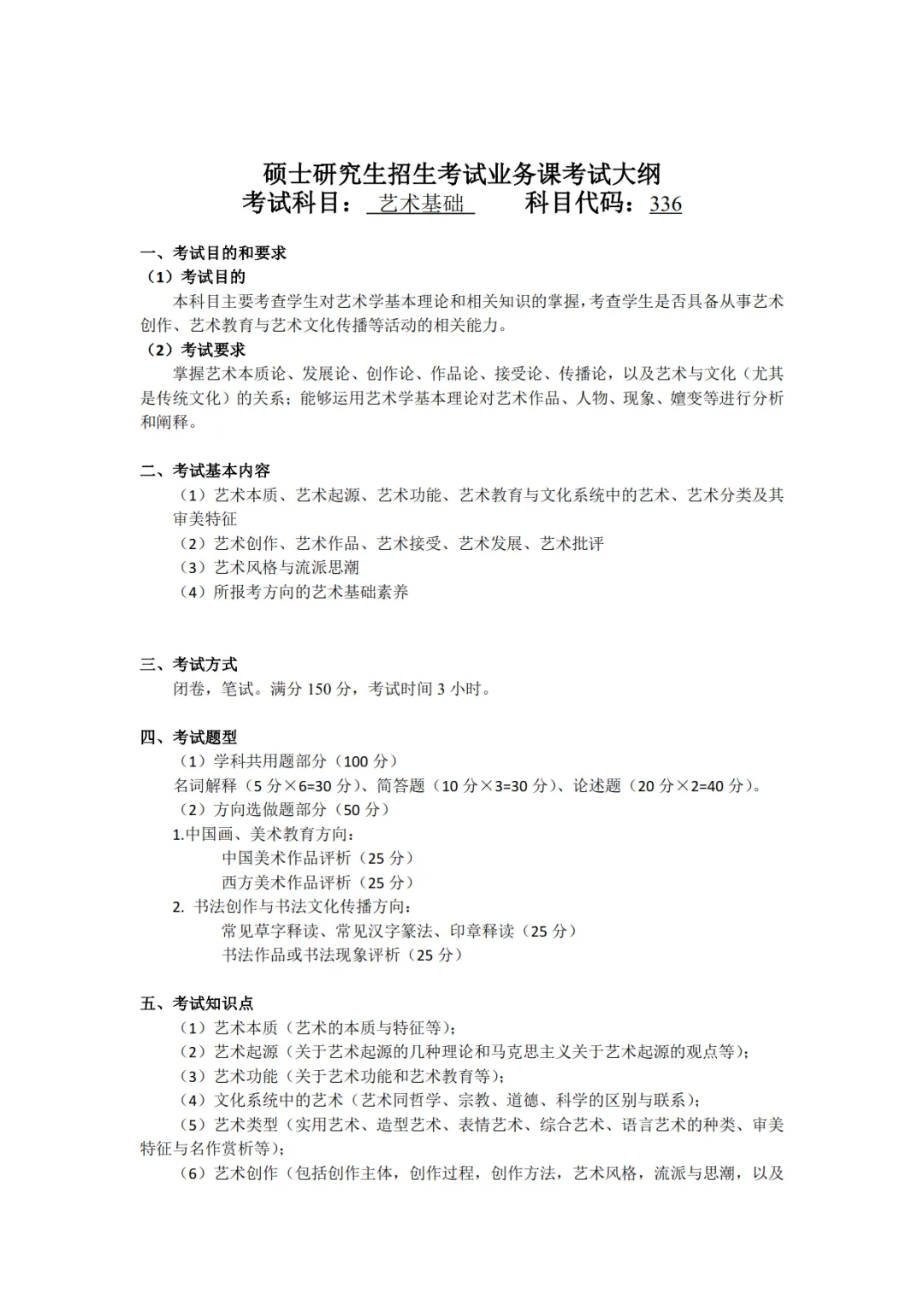
336:艺术基础
《艺术学概论》(马工程教材),高等教育出版社,2019年1月版
彭吉象著,《艺术学概论(第5版)》,北京大学出版社,2019年9月版

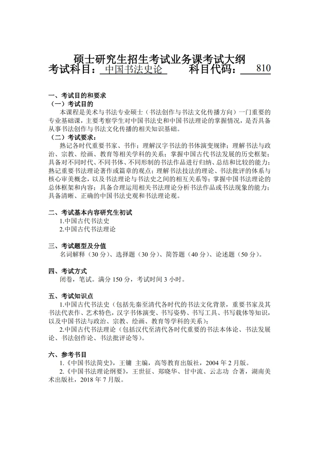
810:中国书法史论
《中国书法简史》,王镛主编,高等教育出版社,2004年2月版
《中国书法理论纲要》,王世征等合著,湖南美术出版社,2018年7月版

03
考情分析


1、招生计划

2、复试划线
复试划线一般参照国家线,23年和24年复试划线为363分(国家线362分),25年351分,与国家线相同,26年复试线374分(国家线354分)。实行差额复试,复试比例为1:1.2。近三年录取最低分都是复试划线分数。
04
26年真题分析
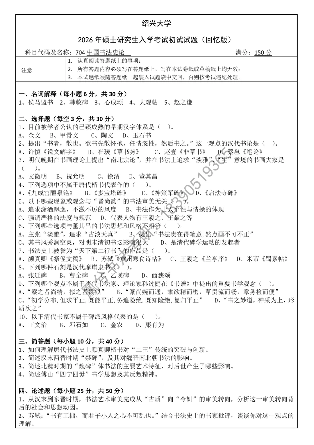
704 中国书法史论
704中国书法史真题分析:名词解释(5个30分)都属于个案型命题:书家(赵之谦)、作品(侯马盟书、韩敕碑、大观帖)、理论著作(心成颂)都是书法史论中的一流考点,相对基础;选择题(10个30分)涉及书法史、书法理论中的概念、个案、现象等常规基础性考点;简答题(4个40分)涉及个案型(颜真卿的成就贡献)、现象型(“禁碑”的影响)、时代书体特征(魏碑体特征及影响)、主题思想类(“四宁四毋”)等题目类型。论述题(2个50分),属于史论结合型考题。第一题以书法理论中的“古质今妍”之论,分析审美转向出现的原因。第二题以苏轼“君子小人之论”(以人论书观),谈谈理解。这两个题目相对深入,但都属于书论中的经典之论,需以宏观视野,结合书法史进行论述。综合来看,绍兴文理学院该科目题量相对较大,考查偏重基础知识的掌握,需系统、全面的对书法史及书法理论进行深入复习。现将真题回忆版发布如下,供27年备考学生参考。

903 书法创作

05
考试大纲(27年)
336 艺术基础


810 中国书法史论

鳳兮书法考研微信

长按二维码添加微信咨询
点击链接
公益讲座 | 27年绍兴大学(原绍兴文理学院)书法考研公开课
全程1700元 | 2027年鳳兮书法考研书法史论全程班招生简章(二战999元)
史论146分(第一) | 总分424分一战上岸绍兴大学书法专业经验分享
书法考研真题 | 近三年绍兴文理学院(绍兴大学)真题汇总(24年—26年)
鳳兮9人(最高424分) | 2026年绍兴大学书法考研一志愿复试名单
拟录取21人 | 2026年绍兴大学书法考研一志愿拟录取名单(鳳兮6人)
完

鳳兮书法考研
陪您
高分上岸