

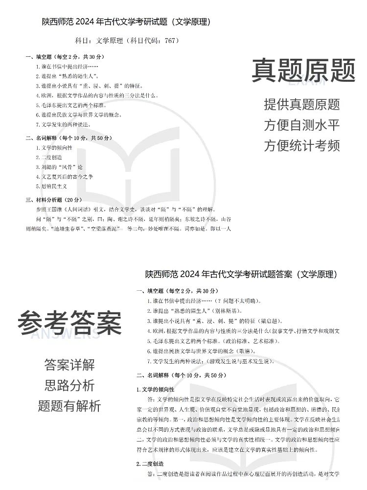
有同学说,不知道从哪里找院校的真题参考答案。今天推陕西师范大学的。下单可以移步淘宝店铺“一往文学”,或者点击本文左下角“阅读原文”。
现在陕师的真题答案已经更新到了27版,即包含刚刚考过的26真题。
需要详细试看的同学,可以添加峰哥微信,发消息“要陕师真题答案试看”即可。
27文学考研全程班已正式开课,详细介绍:27文学考研全程班:真题分析系统加持,这才是配得上你整年努力的课程!
针对27文学考研同学的微信群已经建好,大家可以加峰哥微信:yiwangwenxue004 告知想要考的专业即可。如“27现当代文学考研想进群。”
陕西师范25真题1.2万字解析 | “压分”迷思:每道论述题都在警告你不能死读书!


















点击上方链接,或者本文左下角“阅读原文”即可下单。
除真题答案外,我们还有历届上岸学长学姐倾情推荐的精品笔记。


01. 现当代文学跟书笔记

02. 外国文学跟书笔记

03. 古代文学跟书笔记

04. 名词解释
点击链接即可查看详细介绍:
———— / END / ————
