



一、1.xù chù 2.báo bó 3.zhuàn chuán
二、1.除夕 春联 燃放 鞭炮
2.航海 荒岛 恐惧
3.翻箱倒柜 念叨
三、示例:简朴 简陋 简单 增添 增长 增进
四、1.D
2.B 点拨:题干中所给的两个词语都是由反义词组成的。 3.B 4.A
五、1.示例:这次中秋节,除了在外当兵的叔叔没回家,其他人都回来了。
2.世界上没有几个剧种是戴着面具演出的。
3.示例:会议室突然响起了雷鸣般的掌声。
4.大钟大响起来。
六、1.春城无处不飞花
2.朝露待日晞 万物生光辉
3.迢迢 皎皎 纤纤擢素手
七、1.老舍 时间
2.过去 跨过 飞走 溜走 少壮不努力老大徒伤悲
八、1.睡觉 上课 自学 吃饭
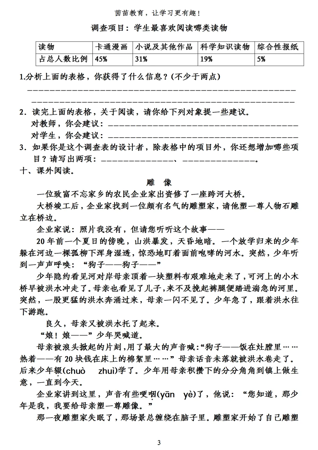
九、1.(1)小学生对卡通漫画类读物比较感兴趣。
(2)小学生中,喜欢阅读综合性报纸的比例很小,只有5%。
2.示例:多开展一些读书交流活动,如读书读报活动。
少读些卡通漫画书,阅读的种类应多样化。
3.示例:每天阅读时间 是否做读书笔记
十、1.chuò,√ yè,√ mù,√ chàn,√
2.(1)很。 (2)突然而且猛烈。
3.示例:母爱是神圣而伟大的,母爱像彩虹一样绚丽。
4.雕像象征着母爱,母爱无价,所以雕像也无价。
5.致富不忘家乡,深切怀念母亲。
技术精湛,被母爱深深感动,创造出了令人惊叹的雕像。
伟大,为了儿子可以牺牲自己的一切。
语文
数学
人教版一年级下册数学视频(全),家长都收藏了!人教版二年级下册数学视频(全),家长都收藏了!
英语

每天坚持陪孩子学习十分钟,影响孩子的一生。
