

2026年4月浙江省宁波市中考一模进行中刚刚结束,语文、数学、英语、科学、社会试卷和答案,听力音频已齐全,免费下载方式见文末。




















































以上是试卷和答案截图,完整版文件下载方式见文末。
|
【免责声明】资料来源于公开网络,只作公益性分享,仅限于参考交流和辅助购买决策。版权归原作者和出版社,禁止商业用途!!!如有侵权,请在本公众号留言,收到信息后会立刻删除相关内容。

下载方式
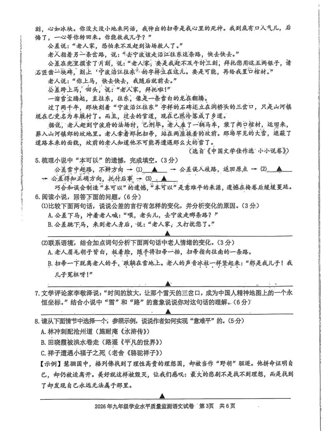
第一步:复制下面的绿色关键词
2026宁波一模
第二步:点击下方卡片,进入本公众号
在公众号对话框粘贴并发送关键词
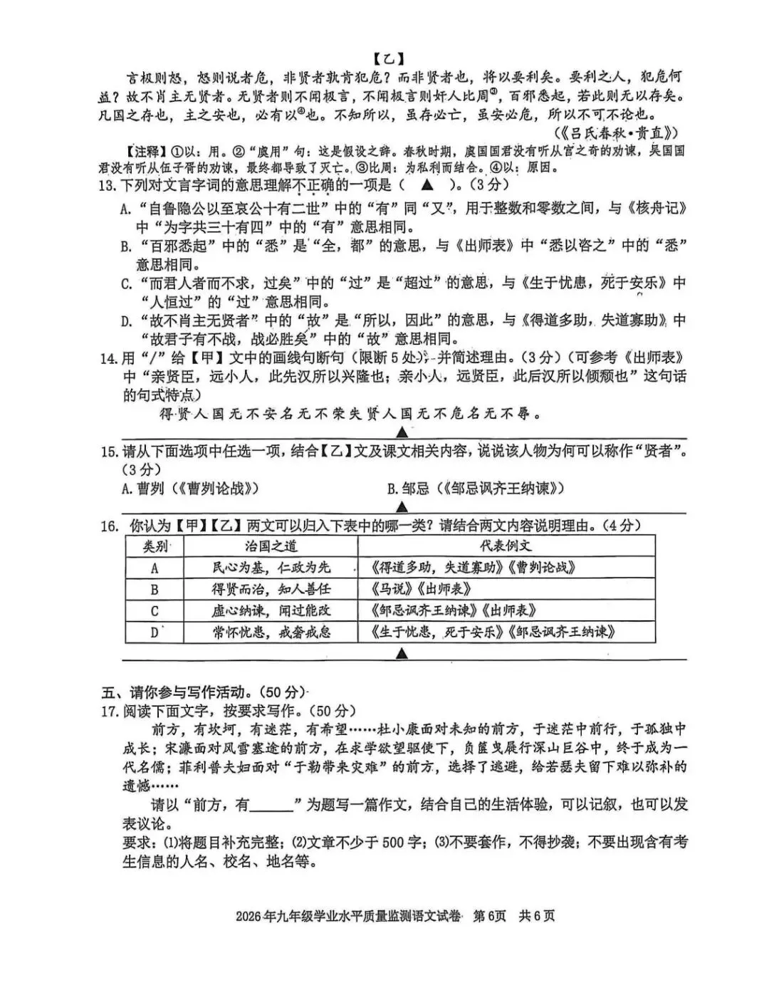
↓ 点击“阅读原文”查看更多精品学习资料
