2026年云南省农村信用社校园招聘科技岗营业网点柜员笔试经济金融法律计算机公文历年试卷密押试题2026云南农信社校招笔试机考往年试卷答案2026云南农信社校招笔试机考往年试卷答案2026年云南省农村信用社校园招聘科技岗营业网点柜员笔试经济金融法律计算机公文历年试卷密押试题


云南农信事业起步于1952年,历经74载,已发展成为全省规模最大、网点覆盖最广、服务客户最多的银行业金融机构,拥有2.5万名员工、2100多个营业网点。
我们始终坚守服务“三农”、服务小微、服务地方的初心使命,一直传承“背包”精神、“三水”精神和“三铁”精神,全力做好金融五篇大文章,全力打造“小而美、聚而精、品牌佳、口碑好”的一流现代金融企业。截至目前,资产总额超1.4万亿元,存贷款规模近2万亿元,涉农贷款、农户贷款、普惠小微贷款占比均稳居全省第一。

















需要2026年云南农信社校园招聘笔试辅导用书
请添加微信!




2005年3月28日,在国务院关于深化农村信用社改革的金融方针指引下,经云南省委、省政府和中国银监会批准,云南省农村信用社联合社(以下简称省联社)正式成立。省联社受省委委托,对全省农信社党的工作实行“垂直领导、统一管理”,受省政府委托,履行对全省农信社“管理、指导、协调、服务”职能。

目前,全省农信社形成了以省联社为核心、2个市联社、14个州市办事处、98个县级联社、3个农合行、29个农商行为一体的三级法人体系。截至2017年末,全省农村信用社(含农村合作银行、农村商业银行)存款余额7855亿元,贷款余额5177亿元,营业网点2335个,自助设备13800余台,金融服务覆盖城乡,经营规模稳居全省金融机构首位。





云南省农村信用社2025年校园招聘1850人,16个地州均有岗位,昭通招388人,招聘人数为各地州第一,其次是昆明370人,红河117人;其中迪庆6人,怒江5人,招聘人数最少。



网申—筛选—笔试(全省统一机考)—面试—体检—背调—录用。
周期较长,从网申到签约可能持续4-6个月。
2024年12月20号00:00至2025年1月20号00:00
“云南省农村信用社”门户网站(www.ynrcc.com)—“人才招聘”专栏
统一笔试时间初定2025年2月下旬,具体笔试方式及时间将在报名结束后另行通知
主要面向毕业时间为2024年1月至2025年8月境内外高校毕业生
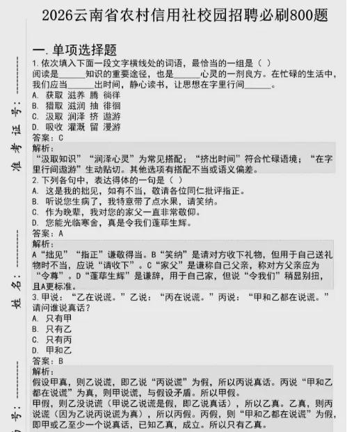
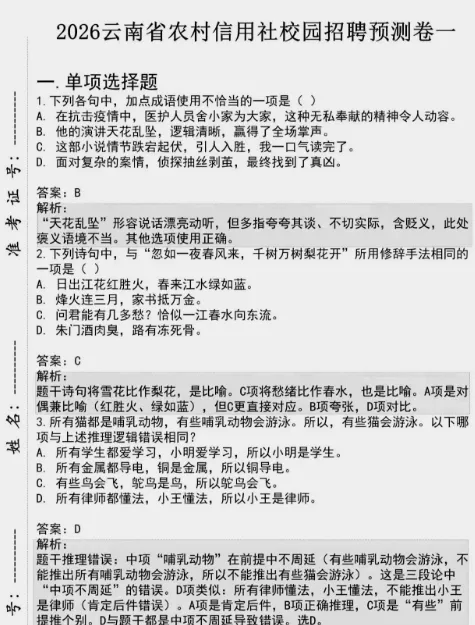
笔试内容:EPI、经济金融、法律、计算机、公文等
笔试形式:线上机考
笔试时长:120分钟
综合成绩=笔试成绩50%+面试成绩50%
进面比例:1:2

1.EPI:行政职业能力测验 (行测):包含言语理解与表达、数量关系、判断推理、资料分析、常识判断等经典模块。题型和难度参考公务员考试行测,但整体难度可能略低于大型国有银行和政策性银行。需要大量练习提高速度和准确率。
2.综合知识部分涵盖经济、金融、会计、法律、计算机等多个学科领域。
具体来说:
经济:涉及宏观经济、微观经济、国际经济等方面的知识。
金融:包括金融市场、金融机构、货币政策、金融风险等内容。
会计:主要考察会计原理、财务报表分析等方面的知识。
法律:涵盖民法、商法、经济法等相关法律知识。
计算机:涉及计算机基础、网络技术、数据库管理等方面的内容。
3.公共基础知识
公共基础知识部分包括历史、地理、人文等广泛知识,以及公文写作、政治常识、行政管理等内容。
主要针对个人简历中的内容对考生进行访谈,对考生有一个相对全面的认知。
首先进行自我介绍,时长控制在2分钟左右;
后续根据自我介绍和网申简历中的内容进行问答,根据回答时长,考官会向考生提问5-7个问题,主要围绕考生本身的经历进行提问,也会涉及部分结构化面试中人际关系处理、突发事件处理类相关题目进行提问,如:
1.自身经历相关的:
①对考生实习经历进行提问;
②考生的报考动机;
③考生专业优势等。
2.结构化面试题目:
①如果客户在你的柜台办理业务,电脑出现故障你会如何处理?
②在今后工作中如果有一位情绪偏激的客户发脾气,但是和你自身没有关系,你该怎么办?







需要2026年云南农信社校园招聘笔试辅导用书
请添加微信!










需要2026年云南农信社校园招聘笔试辅导用书
请添加微信!





































需要 2026年云南农信社校园招聘笔试辅导用书
请添加微信!





本公众号团队之前押中多场考试战绩

本公众号团队押中了2025年11月28日云南大学招聘辅导员笔试原题高达48分!►►有图有真相
本公众号团队押中了2025年8月28日云南师范大学招聘专职辅导员笔试原题高达33.5分!►►有图有真相
押中2025年3月15日云南省公务员考试省考政治理论部分10题押中7题原题 (点击查看,有图有真相)
押中2023年6月11日云南民族大学预聘制招聘教师笔试试题29分,且题型全部押中! (点击查看,有图有真相)
押中2020年7月24日昆明理工大学招聘高校辅导员笔试真题45.5分原题 (点击查看,有图有真相)
成功押中2020年6月13日云南基础教育学校事业单位教师笔试真题12题(点击查看,有图有真相)
考前预测卷A卷押中2018曲靖烟草公司综合类原题15题(点击查看,有图有真相)
