
“锦程生涯教育”—— 高中考生家长都在关注的升学资讯公众号!获得更多一手升学资讯,请点击↓↓↓关注公众号,让升学不走弯路。
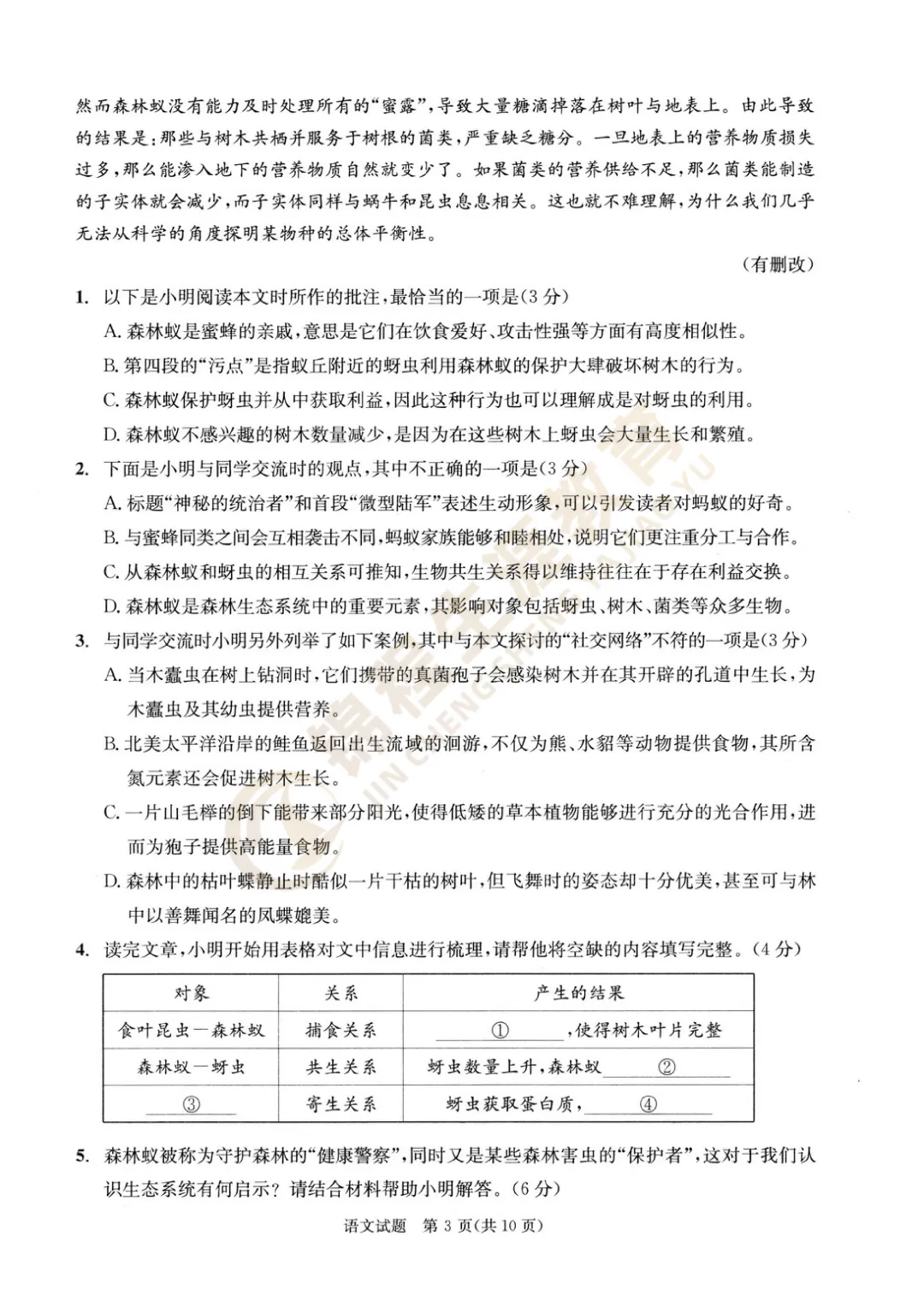
扫码添加老师微信
回复“成都三诊”
领取【成都三诊】电子版
目前已公布部分试卷及答案

二维码▲
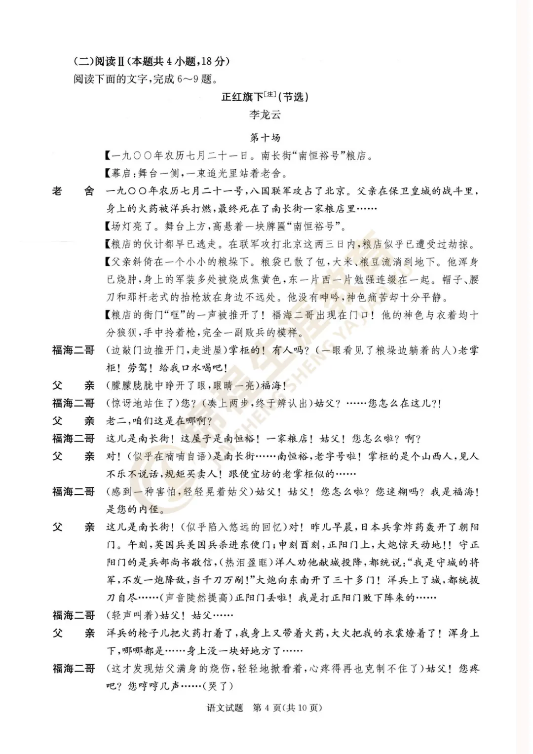
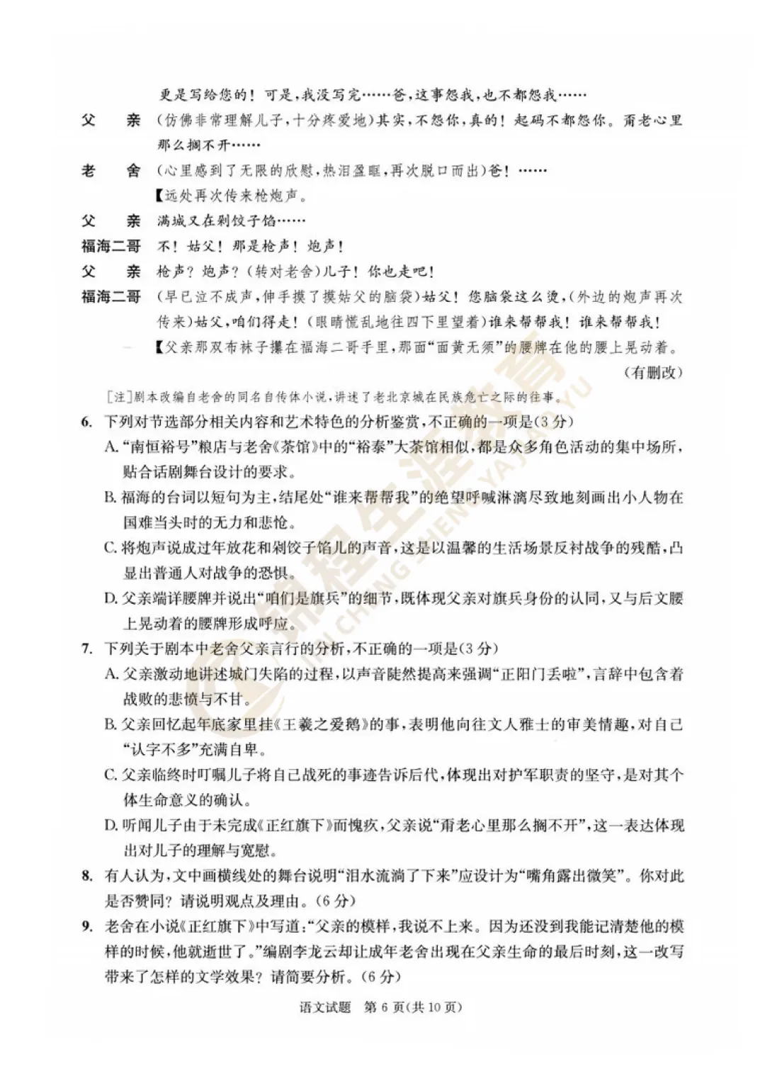
成都三诊
物理








数学









政治







化学






英语








历史






语文










地理






欢迎添加下方老师微信一对一咨询了解更多志愿填报、港澳本硕、中外合办、综合评价、强基计划等高中多元升学规划及白名单赛事指导等。
长按下方二维码添加微信

老师微信▲
专注科学规划

赋能学子未来
锦程生涯教育是
中国国际科技促进会四川服务中心
是国家人社部生涯规划师及
学业规划师组织考试和培训的
唯一合作单位
四川电视台峨眉电影频道
在成都唯一专题报道的升学规划机构
拥有丰富的教育资源和行业认可度

微信|jcsyjy2024
▼四川电视台峨眉电影频道授牌

▼四川电视台报道现场









▼报道现场剪影~
2025 · 多元升学(部分)


2025 · 志愿填报(部分)


最高超本科线64分!四川今年近一万名考生放弃本科机会选择专科!




