
您的招募需求,我来扩散
(发布信息,请点这里)
笔记是我们快速了解某一领域知识的捷径。对于考研人而言,一份优质的备考笔记能让我们高效、全面、有重点、有体系地复习。在还有接近两个月的复习时间当中,有侧重地阅读多份笔记亦是不错的选择;对于保研人而言,特定高校的考研笔记能够让我们快速了解到其本科学习重点,对于应对笔试和面试颇有助益;对于日常学习者而言,面对自己所在学校马工程学习内容较浅的现状,通过研习笔记所记载的一流教科书内容,能够起到从法学入门到进阶的过渡。
“法鸣科技”小程序中所收录的笔记,质量均经过审核,兼具内容深度和广度、重点和体系,即可用于日常学习,也可用于备考突破。
福利:即刻起,72小时之内通过青苗法鸣公众号文内二维码扫描购买笔记产品,可以获得3元-9.9元不等的红包,随机发送。请购买完的朋友记得将付款截图发送至青苗法鸣公众号对话框,并留下支付宝账号,红包将通过支付宝转账形式发放。

(欢迎扫描进入小程序查看商品详情)
目前,平台已覆盖众多一流高校的笔记,涉及:北京大学、中国政法大学、中国人民大学、北京师范大学、中国社会科学院大学、北京航空航天大学、武汉大学、浙江大学、华东政法大学、复旦大学、厦门大学、南京大学、东南大学、南京师范大学、苏州大学、吉林大学等。
此外,考研公共课笔记、读书笔记(国际法、知识产权法)、法律英语思维导图、公考笔记等特定领域的学习笔记,平台亦有收录。
下面我们就来一睹这些“人类高质量”笔记的风采吧!读者朋友们可以挑选心仪的笔记购买~
一、北京大学


<< 滑动查看下一张图片 >>
法硕笔记内容,共计124页:①考研经验贴涵盖:各类学习建议、先进经验和避坑指南、参考学习计划等。②背诵攻略涵盖:背什么、怎么背、如何检测三大核心问题解决方案。③主观题答题技巧涵盖:各神题型的答题世界观和方法论、答题模板
总结、补充知识点建议、推荐训练时间。④民刑整理附录部分知识点清单。
一句话评价:去年我有这本书,会节省很多看视频、整理的时间,会少做很多无用功,更能有的放矢,对主观题不会过于焦虑,它反而从软肋变成了铠甲。
二、中国政法大学




<< 滑动查看下一张图片 >>
本平台收录一份法大法制史考研讲义,共79页、4万余字,既有体系梳理,又有重点标记,质量值得推荐。
三、中国人民大学
本平台收录两人大考研高分笔记:笔记条理清晰,兼具深度与广度、基础与重点/热点,即可用于备考,也可用于同学们日常学习。




<< 滑动查看下一张图片 >>
第一套由2021年考研人大法学院400+高分上岸的学姐整理。笔记内容非常扎实,深度广度兼具,认真程度令人震撼。文字版笔记包含民法(45万字、337页)、刑法(40万字、285页)、知产(41万字、367页)三个科目。思维导图笔记包含法理、宪 法、法制史、民法、刑法、知产六个科目。适合用于人大学硕备考、本科期末复习、日常拓展学习以及清华学硕备考。作者主讲的考研经验讲座可见《考研人大法学院,在家复习也能400+》。



<< 滑动查看下一张图片 >>
第二套由2020年考研人大刑法专业前五的学姐制作,笔记内容详实,详细整理了人大考研的参考书目,包含法理(14万字、199页)、宪 法(16万字、140页)、法制史(9万字、141页)、民法(24万字、405页)、刑法(20万字、500页)、知识产权法(9.5万字、144页)六个科目。亦可用于本科期末考试复习、日常拓展学习以及清华学硕备考。作者介绍及经验贴可见:《人大刑法考研&法考经验帖:念念不忘,必有回响》。
四、北京师范大学




<< 滑动查看下一张图片 >>
笔记内容:笔记由非常优秀的学姐制作,严格按照北师大研究生招生官网给的考大纲制作,非常完整,还加上了历年真题,包括刑法(11.4万字、107页)、刑诉(15.6万字、173页)、民诉(5.6万字,67页)三门(买全套笔记赠送国际法笔记,请拍下后私聊客服领取)。
五、中国社会科学院大学




<< 滑动查看下一张图片 >>
笔记参考5本《法理学》专著、圣才法理背诵笔记、国家大政方针以及市面上其他院校法理学背诵笔记(三本以上),共计205页。
六、北京航空航天大学




<< 滑动查看下一张图片 >>
笔记内容:民法、商法总论及公司法、法理学、刑法总论、宪 法、民事诉讼法、刑事诉讼法、国际公法共8科。1.在教材基础上搭建知识框架,并对其逻辑体系进一步优化,完整构建知识体系。2.重点标注了北航历年真题、全国各大法学院历年高重复率真题、新法及热点,内容详实,力求尽可能全面的覆盖考点。3.对比市面上多本教材 力求为每个知识点找到最优表述,精炼法言法语,不漏点、无废话。4.融合法考名师的教材及授课内容,在教材的基础内容的之外亦保证广度、深度。5.进口 EPSoN 喷墨打印机整张彩印,大纸张高清字体,方便背诵,导图长度共计70米+,每科打印长度均将近10米,大约3层楼高度。
七、武汉大学




<< 滑动查看下一张图片 >>
平台收录两套武大考研高分笔记,涵盖法硕+学硕(55.5万字、620页);真题+答案+笔记;基础+增补;方法+演练……其中,学硕笔记整理自2021年高分上岸武汉大学学硕的学姐,包含武汉大学学硕考察的所有科目,适合报考武汉大学法学院学硕所有专业的同学适用。笔记内容详实,逻辑严密,质量很高,主要参考高等教育出版社、武汉大学出版社和法律出版社的主流教材制作。
八、浙江大学




<< 滑动查看下一张图片 >>
笔记由高分上岸浙江大学法学院学硕的学姐整理。宪 法笔记共5万2000余字,65页;法理学笔记共10万3000余字,110页。
九、华东政法大学




<< 滑动查看下一张图片 >>
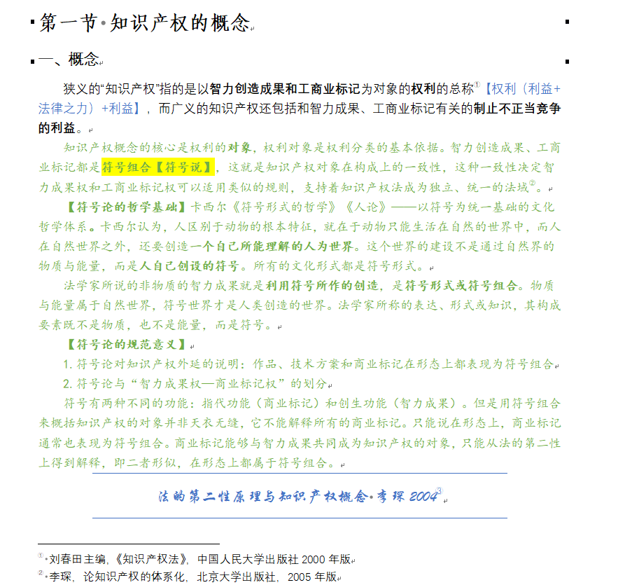
平台收录一份华政知识产权法学习笔记。笔记内容共计109页,是对华东政法大学《知识产权》课程的全面整理,内容详实、图文并茂,涵盖知识产权法学的基础知识、实务热点争议和前沿理论学说,对初学者和研究生全面掌握知识产权法学知识助益很大。
十、复旦大学



<< 滑动查看下一张图片 >>
通过思维导图,可以对分析的架构有一个完整的掌握(这对于选择题的判断——知识点定位+考频+干扰项 以及 论述题答案的形成——知识点定位+横向对比+纵向联系 非常有用!)在复试准备中,笔者也是通过该思维导图在两天内高效地完成知识点的回顾和速记。
导图内容包括但不限于考试分析、各科老师讲义、概念制度对比、题目表述与分析概念对应、真题观点总结、真题考频标记、往年易错真题、背诵口诀、论述思路设计……等等。法本和非法本的同学均可以使用。
十一、厦门大学




<< 滑动查看下一张图片 >>
平台收录两套厦大考研笔记。其中,学硕冲刺资料系作者在备考过程中所制作的考前冲刺型笔记。其将专业课背诵内容结合历年真题整理成为了更为精简的背诵版,更加适合用于考前冲刺阶段抓住命题重点部分,突出常考重点知识。编写按照参考教材中知识的体系进行,更易厘清整体的知识体系。



<< 滑动查看下一张图片 >>
单独的宪法笔记共计237页,30万字,参考朱福惠主编:《宪 法学原理》,厦门大学出版社2015年版和周叶中主编:《宪 法》,高等教育出版社2020年版,内容充实,体系性强。
十二、南京大学



<< 滑动查看下一张图片 >>
民法总论部分以朱庆育《民法总论》为主体,结合马工程《民法学》的理论,较为完整地展示了朱庆育老师对于总论部分关键问题的观点;物债部分结合了红皮书、马工程《民法学》、小月河民法笔记,总结较为精简。其中,总论部分共四编(基础理论、法律行为、权利主体、权利理论),共197页;物权法共97页;债权法共79页。
法理参考了张文显《法理学》、马工程《法理学》 和周永坤《法理学:全球视野》,以马工程《法理学》的体系,补充了张文显和周永坤的观点,重点指向明确,又为论述题提供了丰富的观点支撑,共108页。
宪 法以马工程《宪 法学》为主体,补充了《宪 法学导论》的观点,共142页。
刑法以马工程《刑法学》为主体,补充了孙国祥《刑法学》的观点,共141页。
十三、东南大学




<< 滑动查看下一张图片 >>
笔记由2021年考研东南大学刑法学硕的学长整理,依靠这套笔记,学长的专业课均取得了120+的成绩。整套笔记内容翔实,涵盖初阶、进阶以及复习方法等,价格实惠!
十四、南京师范大学




<< 滑动查看下一张图片 >>
南京师范大学法学学硕考研分为法理学以及民法学和刑法学两个科目。对于法理学来说,通过笔记阅读,能够有效掌握书本知识的考查方式和考察内容,从而更有针对性地复习。本子里共计108页。
十五、苏州大学




<< 滑动查看下一张图片 >>
平台收录一套完整的苏大考研笔记,内容包括民法、物权法、合同法、刑法总论、刑法分论、宪 法、法理、真题等8个文件。笔记将参考书的内容予以精炼化、重点化,对于复习备考颇有助益。
十六、吉林大学




<< 滑动查看下一张图片 >>
吉林大学法学学硕初试中,对民法的考察较为基础,应当以马工程教材为重点复习对象,学有余力的情况下可以关注民法典中新增修的制度内容。本讲义中会在考察过的知识点旁标注具体年份,并对需要背诵的内容旁标注重点二字,共计125页,请大家务必对以上内容做重点背诵。
吉林大学法学学硕初试对刑事诉讼法的考察形式,偏向于重者恒重,新增必考。本讲义共计169页,其中会在考察过的知识点旁标注具体年份,请作为重点掌握。
十七、考研“公共课”笔记



<< 滑动查看下一张图片 >>
平台收录一套考研“公共课”笔记——宪 法学(11.6万字、79页)、法理学(5.6万字、49页)和中国法制史(29页、2.8万字)。上述三本书籍位列众多考研高效参考书名目当中,但完整读完一本书费时费力,不如笔记来得直接。此套笔记将可考内容予以精简化却又未遗漏知识点,值得入手。
十八、LEC考试思维导图

亮点:1.授之以渔,看看通关者(法大毕业)的思维导图如何设计;2.曾接受过两年美国法教育,体系性强,内容丰富;3.思维导图中对难以理解的英文部分辅以中文,对想学法律英语的小白很友好。
十九、考公笔记




<< 滑动查看下一张图片 >>

(欢迎扫描进入小程序查看商品详情)

信息编辑 ✎ 稻壳豚
技术编辑 ✎ 谭阳
推荐阅读
联系我们
长期收稿邮箱:qmfmbjb@163.com
社群交流请添加公共微信:
公共微信1:qmfmggwx
公共微信2:qmfmggwx2
付费咨询与讲座请添加小助手微信:qfxzsggwx
商务合作请添加微信:zfm18132699180
