






一、考试介绍
经济学考研主要分为理论经济学和应用经济学两大方向,考试科目通常包括政治、英语、数学(多数考数学三,部分院校考396经济类联考)和专业课(自主命题,常见考查微观经济学、宏观经济学,部分院校加考政治经济学)
二、考试须知
一、报名方式
1.登录官网:访问中国研究生招生信息网,点击“统考网报”进入报名系统。
2.注册/登录:使用学信网账号登录,若无账号需提前注册。
3.填写信息:
考生信息:包括学籍学历、基本信息、户籍档案等,需如实填写。
报考信息:选择报考院校、专业、考试科目及报考点,注意招生单位、考试方式、报考点等关键信息提交后不可修改。
4.缴费确认:完成信息填写后,进行网上缴费,生成报名号即报名成功。
5.网上确认:按报考点要求进行网上确认,提交相关材料。
注意事项:
1.预报名和正式报名数据均有效,成功完成一次即可。
2.往届生选择报考点时,需确认是否需提供工作证明或社保记录。
3.报名期间若需修改关键信息,需先取消报名再重新填报。建议提前准备身份证、学历学位证书等材料,及时关注报考点及招生单位的最新通知。
三、报考条件
1.身份要求
中华人民共和国公民。
2.政治与品德要求
拥护中国共产党的领导,品德良好,遵纪守法。
3.健康要求
身体健康状况符合国家和招生单位规定的体检要求。
4.学历要求(满足其一即可)
应届本科毕业生:国家承认学历的应届本科毕业生(含普通高校、成人高校、普通高校举办的成人高等学历教育等应届本科毕业生)及自学考试和网络教育届时可毕业本科生。录取当年入学前须取得国家承认的本科毕业证书或教育部留学服务中心出具的《国(境)外学历学位认证书》。
往届本科毕业生:具有国家承认的大学本科毕业学历的人员。
高职高专毕业生:获得国家承认的高职高专毕业学历后满2年(从毕业后到录取当年入学前)或2年以上的人员,以及国家承认学历的本科结业生,符合招生单位根据培养目标对考生提出的具体学业要求的,按本科毕业同等学力身份报考。
已获硕士或博士学位者:已获硕士、博士研究生学历或学位的人员。
四、考试重点及分析
微观经济学
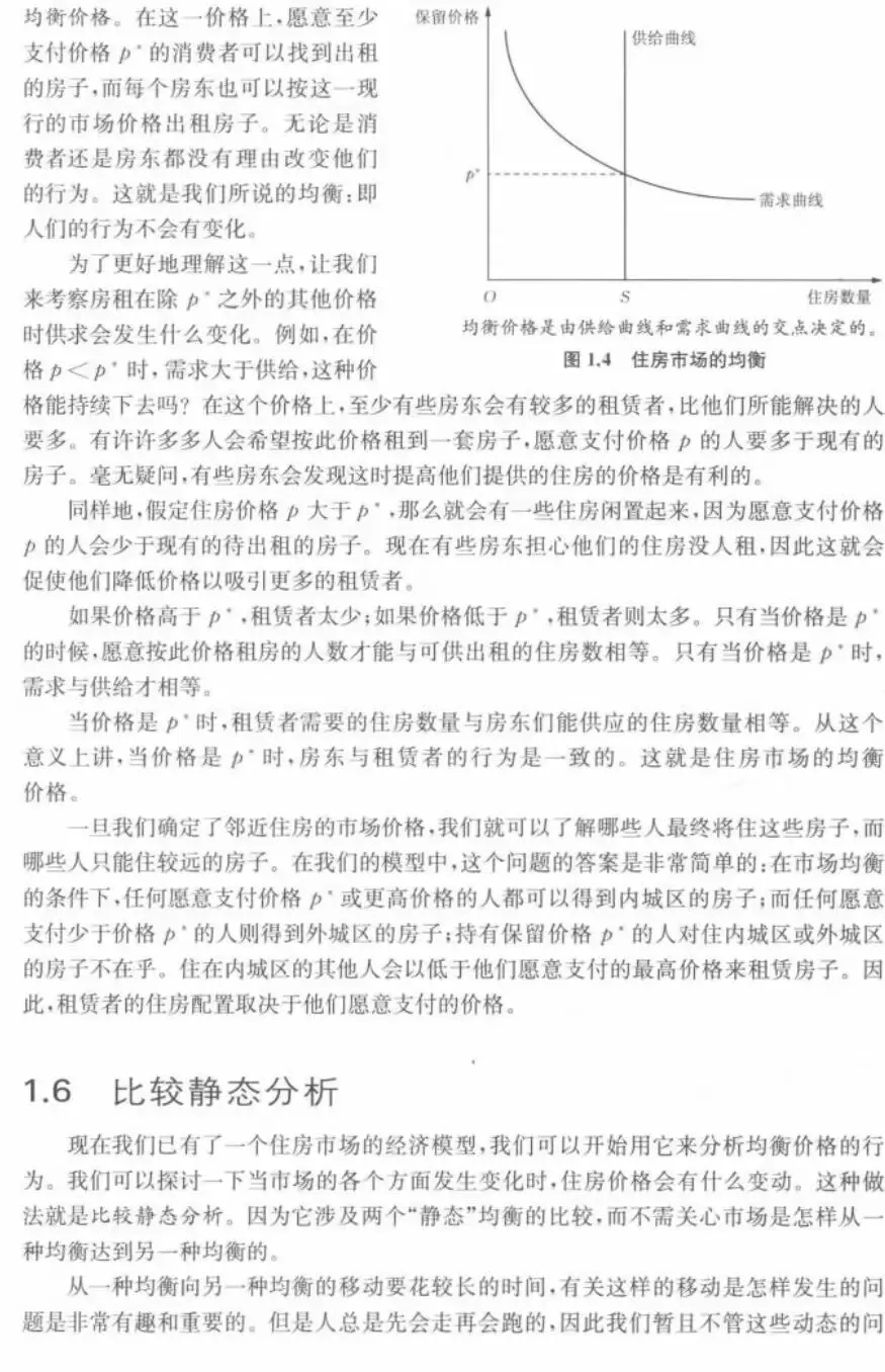
1.需求、供给和均衡价格:需求与供给的影响因素、弹性计算、供求均衡及变动、最高限价和最低限价等。
2.消费者选择:边际效用递减规律、消费者均衡、无差异曲线、边际替代率、消费者剩余等。
3.生产技术:短期和长期生产、边际报酬递减规律、等产量曲线、边际技术替代率、生产函数等。
4.成本:机会成本、显成本和隐成本、短期和长期成本曲线、生产者均衡等。
5.完全竞争市场:市场结构特征、厂商和行业的均衡分析、社会福利等。
6.不完全竞争市场:垄断、垄断竞争、寡头垄断的市场特征、均衡分析、价格歧视等。
7.生产要素价格的决定:要素市场与产品市场的联系、企业要素需求曲线、土地供给曲线与地租等。
8.一般均衡论和福利经济学:一般均衡理论、帕累托最优、福利经济学定理等。
9.市场失灵和微观经济政策:市场失灵的原因、外部性、公共物品、信息不对称等。
宏观经济学
1.宏观经济的基本指标及其衡量:国内生产总值的核算方法、名义GDP和实际GDP、储蓄—投资恒等式等。
2.国民收入的决定:收入-支出模型:均衡产出、凯恩斯的消费理论、乘数效应等。
3.国民收入的决定:IS-LM模型:投资函数、货币需求和供给理论、IS曲线和LM曲线的推导及移动等。
4.国民收入的决定:总需求-总供给模型:AD曲线和AS曲线的推导及移动、总需求和总供给的均衡等。
5.失业与通货膨胀:失业的描述和成因、通货膨胀的成因和成本、菲利普斯曲线等。
6.宏观经济政策:财政政策和货币政策的目标、工具、效果及局限性等。
7.开放经济下的短期经济模型:汇率、净出口和资本净流出、蒙代尔—弗莱明模型等。
8.经济增长:经济增长的定义和核算、新古典经济增长模型、内生增长理论等。
五、备考建议
一、择校建议
1.明确自身实力与目标
根据数学、英语基础及学习能力,选择合适难度的院校。若数学英语较强,可冲刺985/211高校;基础较弱可先选双非或中等院校,确保“踮脚够得着”的目标。
2.关注院校特色与真题
部分院校官网参考书与实际考试内容有差异(如东财标高鸿业但考曼昆),建议通过真题、学长姐经验或机构资料确认实际考纲。
3.考虑调剂机会
学硕报考人数少,调剂机会较多,尤其双非院校常招不满,过国家线可能有调剂机会。
二、专业课备考
1.基础阶段(现-次年2月)
教材选择:以高鸿业《西方经济学》(微观+宏观)为基础,搭配马工程教材辅助理解。
学习顺序:微观按“效用论→生产论→成本论→完全竞争市场→需求供给模型”顺序学习,宏观从第一章到倒数第二章(跳过最后一章)。
复习方法:看书+听课+做题+梳理,重点掌握数学推导(如边际效用、成本最小化等),标记高频课后题,用思维导图梳理知识点。
2.强化阶段(次年3-8月)
中级教材:若目标院校要求中级难度(如厦大、西交大),需学习平狄克《微观经济学》、曼昆《宏观经济学》,完成课后题。
真题训练:刷目标院校近5年真题,分析命题规律,总结高频考点和题型。
3.冲刺阶段(次年9-12月)
背诵与总结:整理名词解释、简答题、论述题模板,结合热点时事(如宏观经济政策、国际贸易问题)进行分析。
模拟考试:按考试时间模拟答题,提高答题速度和时间分配能力。

备考之路,贵在坚持与细致。
预祝各位考生顺利报名,一战上岸!
这次,我们给大家准备了考研专业课资料合集,大家可以按需领取~
















第一步:
长按识别下方二维码,
关注大学生学习网 ;

第二步:
对话框回复“ 考研专业课 ”
即可无条件领取资料。

声明:大学生学习网致力于服务广大学子,公众号内所有的资料全部免费领取,欢迎查阅~
