

加入27电气考研交流群
现金红包每日领不停!

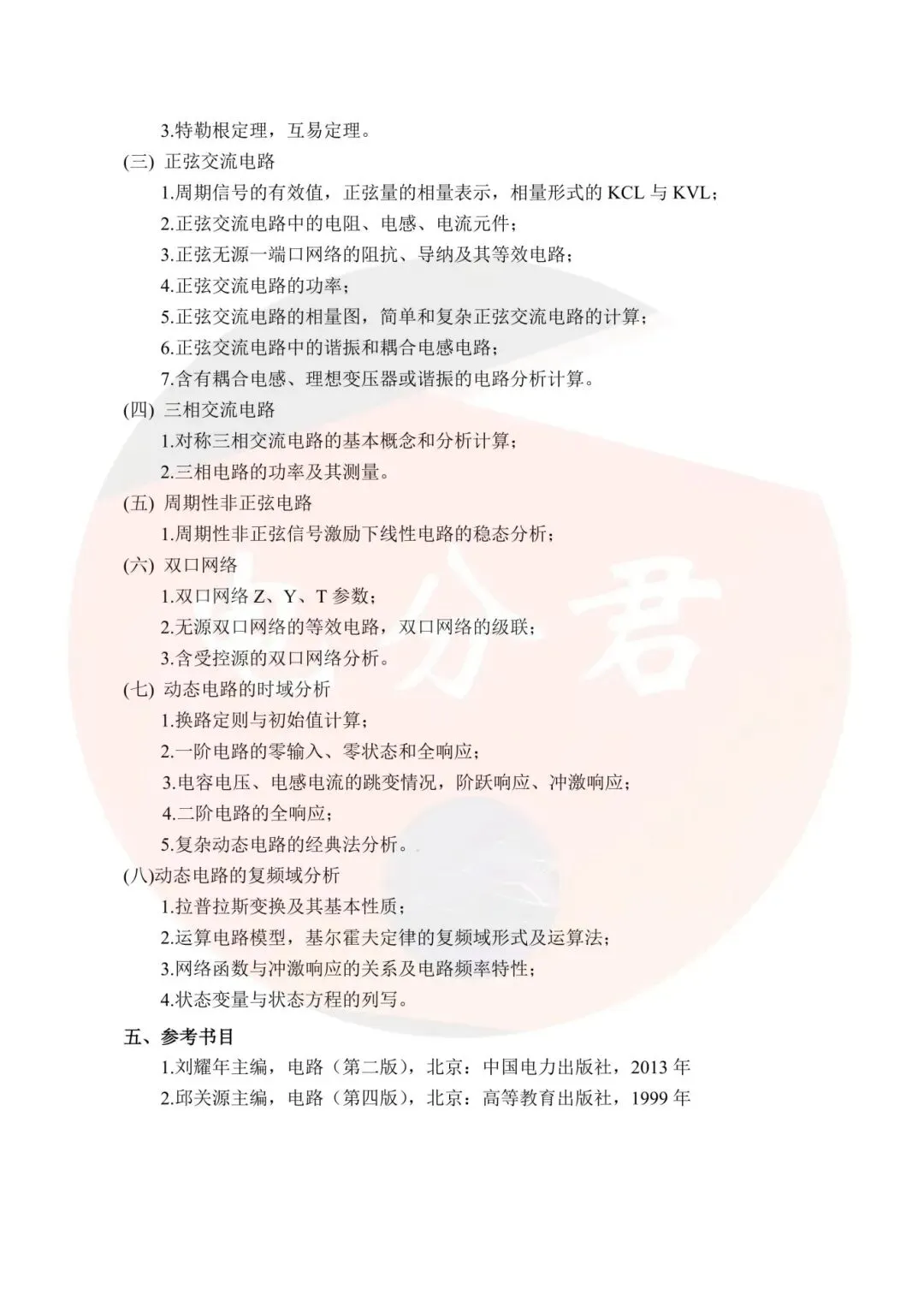
东北电力大学
东北电力大学坐落在风景秀美的吉林省吉林市,是吉林省重点大学。在第五轮学科评估中,电气工程学科评级:B+。学校始建于1949年,是中国共产党直接创建的第一所电力工科学校,1958年定名为吉林电力学院,1978年更名为东北电力学院。
更多院校的电气考研最新情报,速速添加交流群获取吧!


东北电力大学复试内容
26复试专业课变动
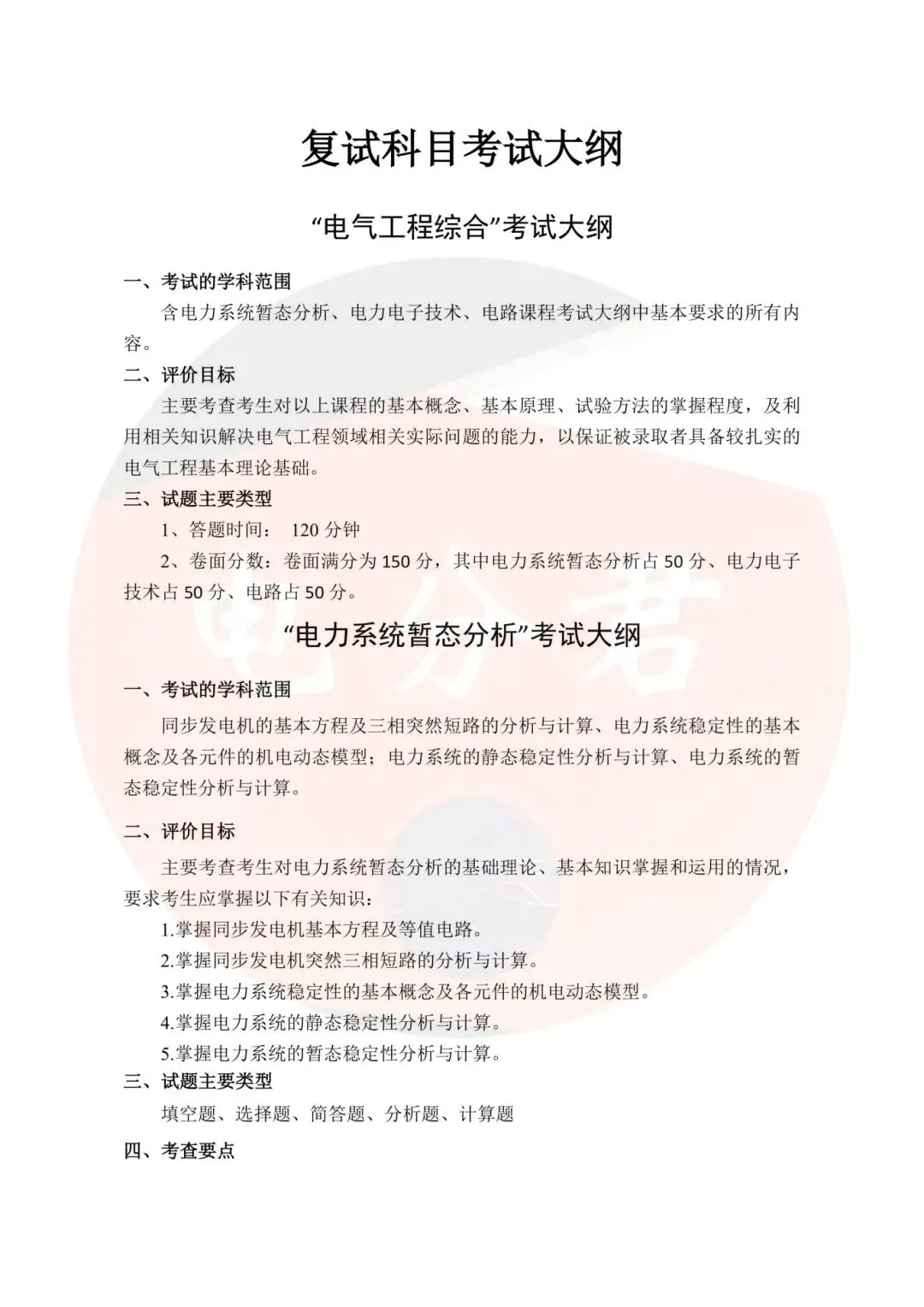
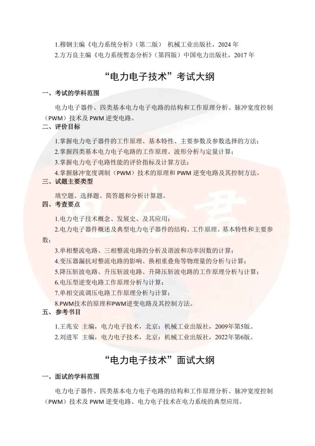
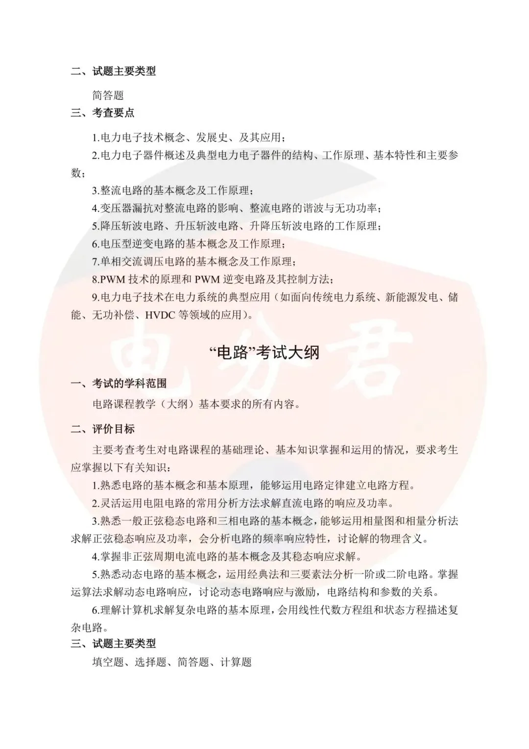
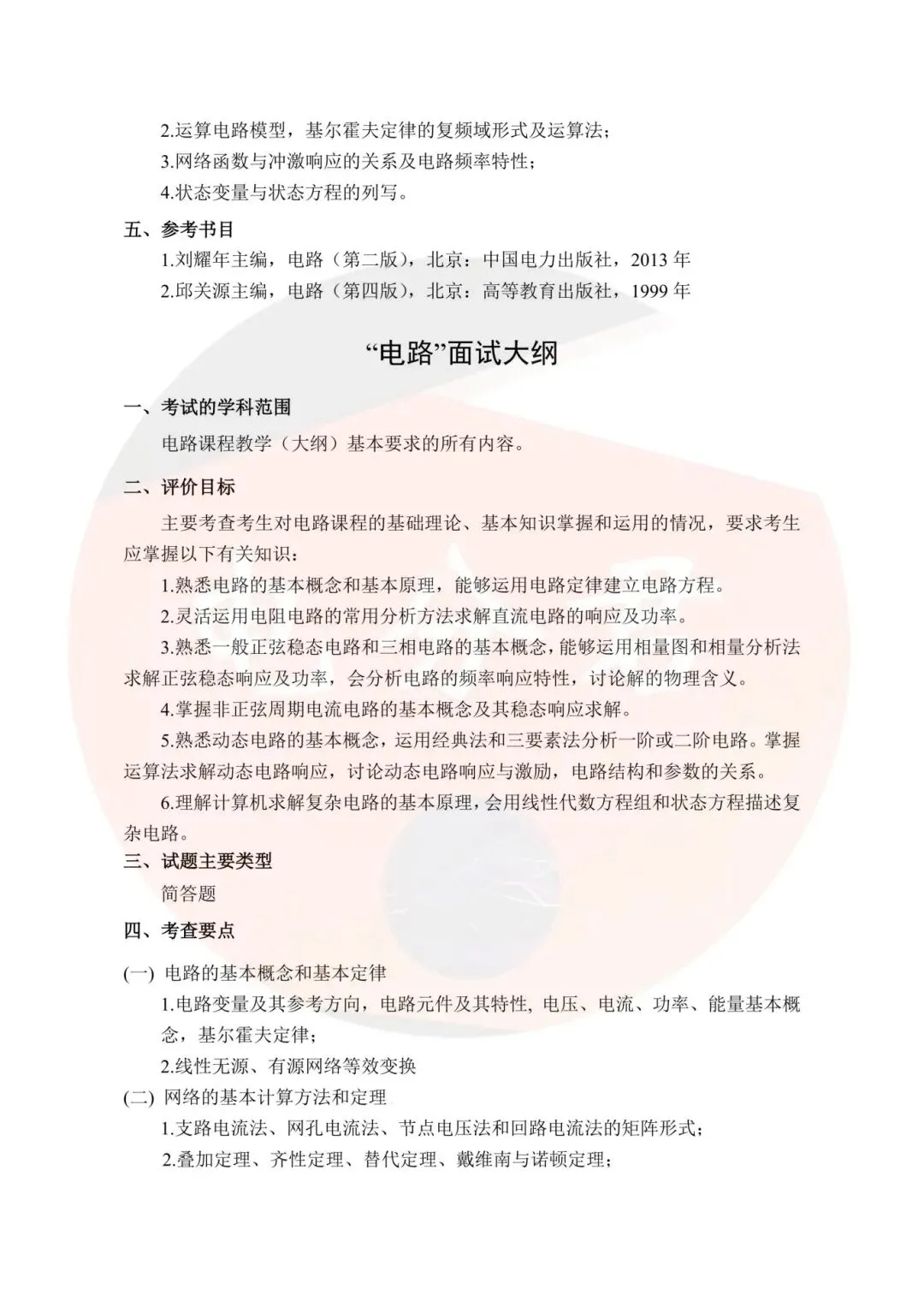
26考研复试考试科目去掉了电机学,但增加了电力系统分析的同步发电机三相突然短路等初试删减的内容,参考书目与初试一样,为穆钢主编的《电力系统分析(第二版)》、方万良主编的《电力系统暂态分析(第四版)》。
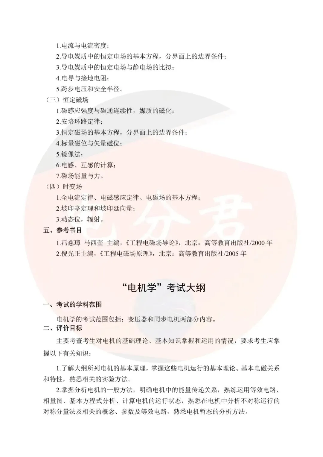
此外,同等学力加试类考生,加试科目从电磁场+自动控制原理改为电磁场+电机学。

值得注意的是,26考研复试除了给出笔试考纲,第一次给出了复试面试大纲。从复试考试大纲来看,将同步发电机的基本方程与三相突然短路、电力系统的稳定性分析等内容放到复试来考,考试内容更加细致,对基本原理的考察更加清晰。
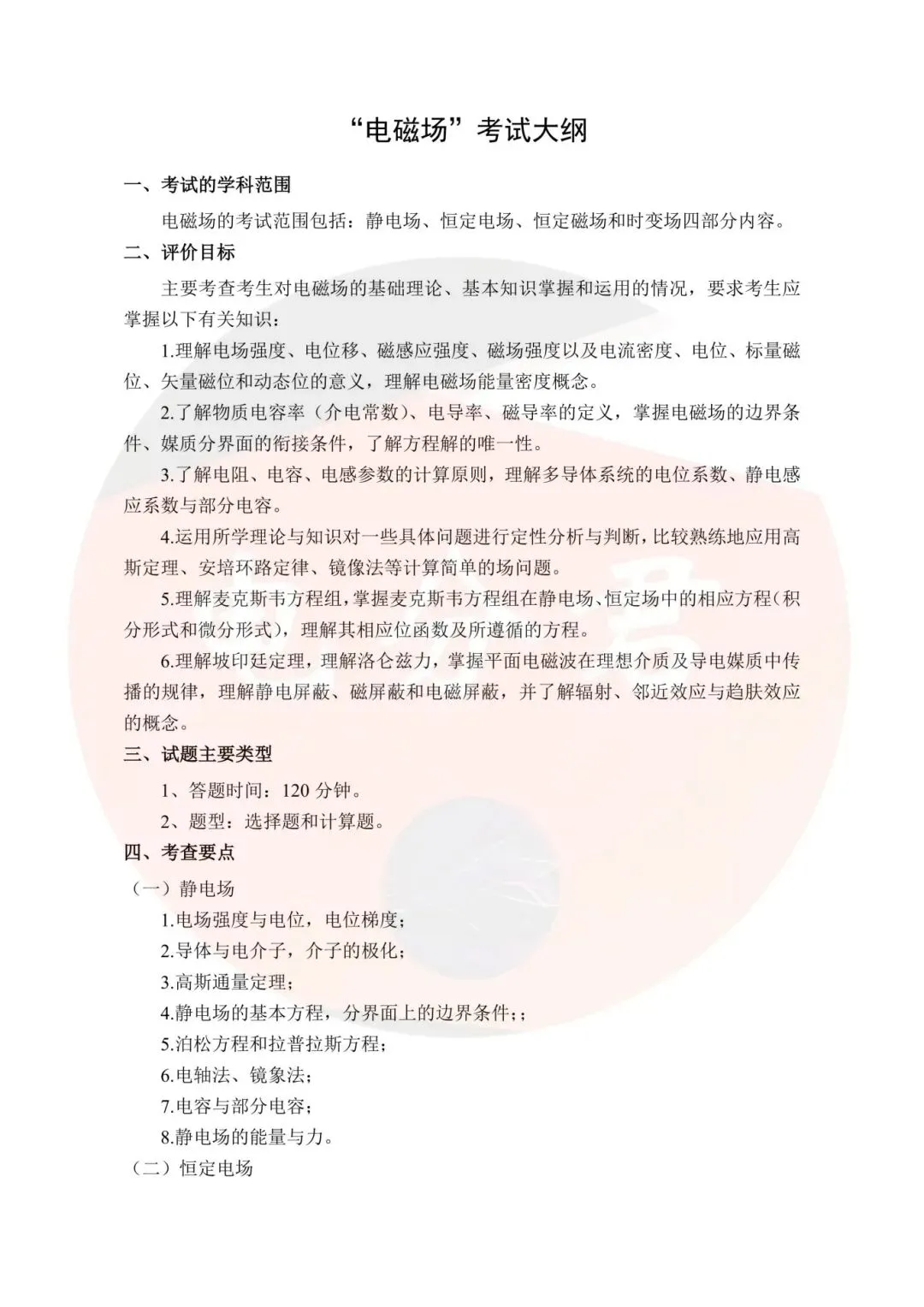
【26考研复试科目考试大纲】
左右滑动查看更多











25考研复试内容
一、25年复试形式:线下复试。
二、复试内容:思想品德考核(面试);外语听力及口语测试(面试);综合素质考核(面试);专业能力考核(笔试)。
(1)思想品德考核内容应包括考生的政治态度、思想表现、道德品质、科学精神、诚实守信、遵纪守法等方面。
(2)外语听力及口语测试内容包括专业英语翻译和专业英语问答。
(3)综合素质重点考核考生创新能力、专业素养和综合素质,包括口头自我介绍和专业问题抽题问答两部分。自我介绍主要内容包括考生学习情况、参与竞赛情况、获奖情况以及硕士阶段学习规划等。
(4)专业能力按照《招生章程》中复试科目考试大纲所规定的范围,重点考核考生的专业知识。
三、成绩计算
复试成绩(满分250分)=外语听力及口语测试成绩(满分20分)+综合素质考核成绩(满分80分)+专业能力考核成绩(满分150分)。
录取成绩=初试成绩(折算成百分制)×70%+复试成绩(折算成百分制)×30%。
25复试材料准备
一、复试资格条件
1、电气工程(080800)、电气工程(085801)、通信工程(085402)采取差额复试,复试比例不低于120%。
2、调剂考生必须通过“全国硕士生招生复试调剂服务系统”选择填报东北电力大学,收到我校复试通知并确认后,方可参加复试。调剂专业,复试比例不低于120%。
二、考生复试资格审核材料(可按下列材料提前准备)
1、身份证(原件及复印件1份);
2、全国硕士研究生招生考试准考证(研招网下载)1份;
3、应届本科毕业生提供学生证及《教育部学籍在线验证报告》1份(有效期截止时间5月31日);成人高校应届本科毕业生提供加盖教务部门公章的全部本科课程成绩单;
4、非应届本科毕业生提供毕业证、学位证(原件及复印件),《教育部学历证书电子注册备案表》1份;毕业时间早而不能在线验证的,需提供教育部《中国高等教育学历认证报告》。 因更改姓名或身份证号造成学历学籍信息审查不合格的考生还需提供公安机关出具的更改证明原件;
5、本科成绩单(专升本考生须提供专科和本科成绩单)1份,应届生由就读学校教务部门盖章(复印章无效),往届生可由就读学校教务部门盖章或档案部门复印件并盖章;
6、同等学力考生提供大专毕业证书或本科结业证书(原件及复印件),《教育部学历电子证书注册备案表》1份;
7、境外获得学历或学位证书的考生提供学历或学位证书及教育部留学服务中心出具的《国外学历学位认证书》;
8、考生诚信复试承诺书1份;
9、硕士研究生招生复试资格审查表1份;
10、大学英语四、六级成绩单原件;
11、退役大学生须提供《男性/女性公民应征入伍批准书》和《退出现役证》(复印件)。
【以下情况不予录取】
1、复试成绩不合格不予录取(面试成绩或笔试成绩低于A区相关学科单科国家线者不予录取)。
2、同等学力考生加试科目成绩不记入录取成绩,但对于加试科目不合格的考生不予录取(满分100分,60分以下不予录取)。
3、未参加复试的考生不予录取。
4、不符合报考条件或提供虚假信息的考生不予录取。
5、思想品德考核不合格者不予录取。

26招生信息汇总
1、电气工程学院电气工程学硕(080800)26拟招收110人(与25年招生计划相比缩招10人),电气工程专硕(085801)全日制26拟招收190人(与25年招生计划一致),非全日制26拟招收5人(与25年招生计划一致);
2、电气学硕、电气专硕、非全日制26初试考察科目一致,均为数一英一+831电力系统分析;

3、专业课参考教材变动:在831电力系统分析的参考书目中,穆钢主编的《电力系统分析》不仅排序被提升至首位,其指定版本也更新至第二版。这释放出明确信号,说明该书已成为初试科目最首要的复习依据,请考生务必采用最新版本备考。

专业课考纲变动:初试考纲部分减少了同步发电机的三相突然短路、同步发电机的基本方程、机电暂态部分(电力系统稳定性概述、电力系统的静态稳定性分析、电力系统的暂态稳定性分析),但增加了不对称故障部分对非全相运行计算的考察。



25考研拟录取分析
【25复试线】
【电气学硕】

【电气专硕】

电气学硕:260/34/51,相较于24年下降24分;
电气专硕:270/34/51,相较于24年下降40分;
东北电力大学自25考研开始,电气专硕公共课由“数二英二”变为“数一英一”,公共课难度提高,导致25考研东电电气专硕复试分数线暴跌。
【电气学硕】
25电气学硕复试线260分,一志愿进入复试147人,拟录取121人,复录比1.21:1!其中,录取最高分357分,录取最低分264分,淘汰最高分282分,淘汰最低分260分,录取平均分305.07分。
此外,退役大学生士兵计划进入复试2人,录取2人,录取考生分数为281分和253分。

【电气专硕】
25电气专硕复试线270分,进入复试300人,拟录取245人,复录比1.22:1!其中,录取最高分389分,录取最低分270分,淘汰最高分304分,淘汰最低分270分,录取平均分309.16分。
此外,退役大学生士兵计划进入复试1人,录取1人,录取考生分数为298分。


就业情况
作为老牌电力高校,东电一直源源不断的为电力行业输送优质人才。

根据东北电力大学往届电气毕业生就业去向可知:
1、国家电网系统:绝对主导的就业渠道
往届毕业生中,超过90%进入国网系统(覆盖全国26个省级电网),总人数达280人以上。其中,学校所在省份吉林电网成最大吸纳地,仅国网吉林省电力有限公司长春供电公司即录用15人,全省电网单位合计吸纳49人(占全国电网就业的17.5%),凸显本地院校与省内电力系统的深度绑定。
省外来说,毕业生就业形成外省电网“三强”格局,山东电网、浙江电网、冀北电网成为毕业生热门选择,覆盖多个地市局。此外,跨区域就业趋势显著,毕业生广泛分布于河南(12人)、山西(9人)、江苏(3人)甚至新疆(3人)等省份,打破地域局限。
2、发电集团与能源国企:重要补充力量
约7%毕业生选择大型发电和能源集团,充分体现校企合作优势:部分毕业生进入传统电力巨头如大唐、华能、华电等央企省分公司;也有人选择投身新能源领域,加入中广核新能源(吉林分公司)、国投新能源(天津)、山东核能(中核、国电投)等企业。
3、电力设计与基建企业:技术型就业方向
约3%毕业生进入产业链上游技术单位,加入头部设计院从事电力设计与研发工作。中国电建吉林电力勘测设计院、东北电力设计院等吸纳较多毕业生。
4、非电领域:少量跨行业多元化探索
不足3%毕业生跨出电力圈,主要去向包括:通信运营商(中国移动河北/安徽分公司)、制造企业(宝鸡石油钢管(陕西)、天津电力设备总厂)以及轨道交通(浙江幸福轨道运营公司)。
5、升学深造:极少数人选择读博
此外,仅有14名毕业生选择升学深造,在重庆大学、华北电力大学、北京交通大学等电气强校继续科研,说明东北电力大学电气研究生绝大多数更倾向于直接就业而不是升学。

更多东北电力大学考研就业信息
添加东电晓月学姐或进群咨询
东电26复试群:1003595114


26考研复试交流群


长按下图,扫描二维码
电分君等来你提问!
