
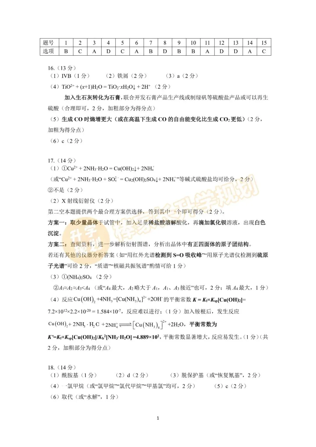
关注公众号【棒家长升学规划】,在公众号对话框回复关键词领取对应试卷
回复【二调】,领取2026武汉高三二调各科试卷资料
回复【襄阳】,领取2026襄阳高三3月联考试卷答案
回复【宜昌】,领取2026宜昌高三3月联考试卷答案
回复【黄冈】,领取2026黄冈高三3月联考试卷答案
回复【随州】,领取2026随州高三3月联考试卷答案
回复【荆州】,领取2026荆州高三3月联考试卷答案
回复【八市州】,领取2026湖北高三3月八市州联考试卷答案
语文▼


数学▼


英语▼


物理▼


化学▼


生物▼


历史▼


政治▼


地理▼


扫码回复黄冈
领取2026黄冈高三
3月联考各科试卷答案

(信息来源于家长,本文仅作公益分享,如有侵权,联系删除)

3月29日 这场大型升学讲座
华一高、新城实验
招办与你面对面
席位有限,“码”上预约


回复关键词领取
①回复“期末”获取武汉各区期末试卷及答案
②回复“期中”获取武汉各区期中试卷及答案
③回复“课本”获取1-9年级上学期各科电子课本
④回复“高考”查看2025年湖北高考9科试卷真题
⑤回复“中考”获取2025年武汉中考真题汇总
十堰3大顶流高中2026特招安排出炉!附郧阳中学近3年特招全套真题答案汇总!
2026龙泉杯以及钟祥一中创新班选拔结果出炉!附全套真题汇总
官方样题公布!2026湖北中考英语听说考试安排及备考建议汇总!