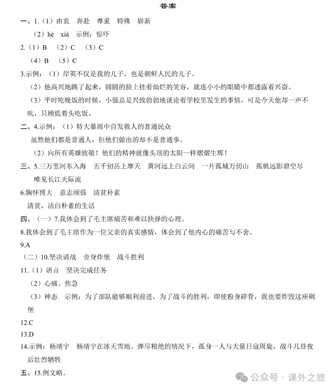
冬冬老师今天给大家整理了统编版语文五年级(下册)第四单元测试卷(含答案),请各位家长打印给孩子练练,更好的巩固所学的知识点!
领取电子版和答案请拉到文末
(因篇幅有限仅展示其中部分)
单元试卷(含答案)
(第一套展示)
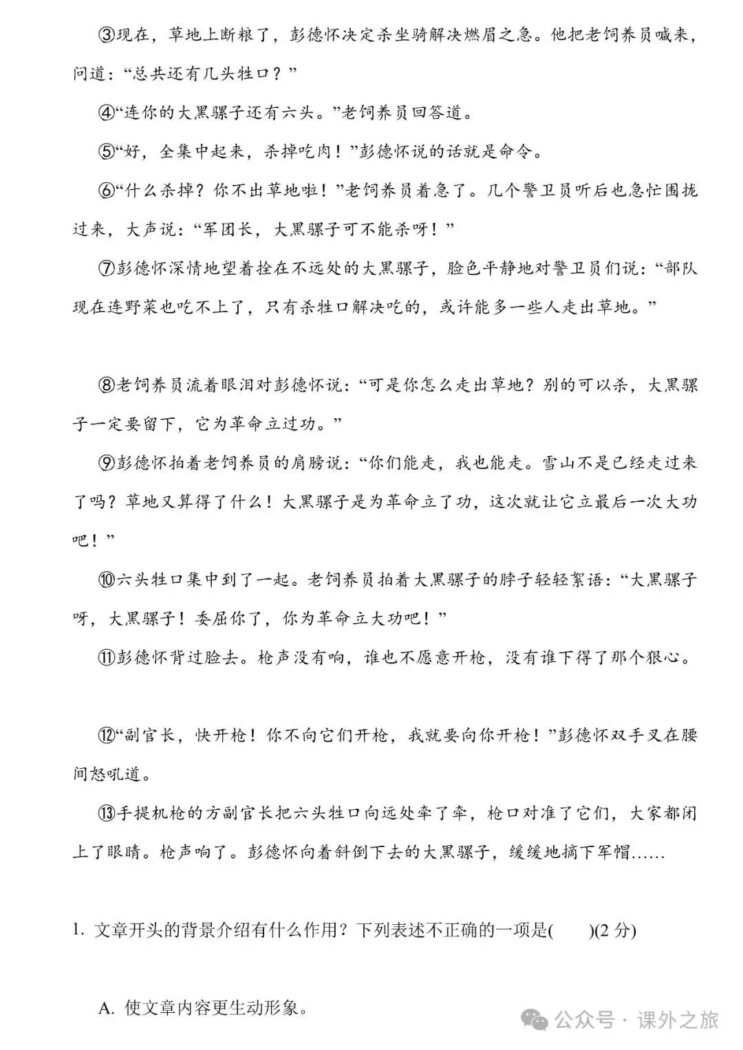
(篇幅有限,仅展示部分,下载含答案)
单元试卷(含答案)
(第二套展示)
(篇幅有限,仅展示部分,下载含答案)
五年级下册目录 1
第一单元
四时田园杂兴)/(宋)范成大 稚子弄冰/(宋)杨万里 村晚/(宋)雷震 第2课 祖父的园子 第3课 月是故乡明 第4课 梅花魂 口语交际: 走进他们的童年岁月 习作: 那一刻,我长大了 语文园地一 游子吟/(唐)孟郊 第一单元知识梳理 第一单元复习视频+课件 第一单元测试卷 2
第二单元
怎么表演课本剧 习作: 写读后感 语文园地二 鸟鸣涧/(唐)王维 快乐读书吧: 读古典名著,品百味人生 第二单元知识点 第二单元复习视频+课件 第二单元测试卷 3
第三单元
综合性学习:
汉字真有趣 我爱你,汉字 第三单元知识点 第三单元复习视频+课件 第三单元测试卷 4
第四单元
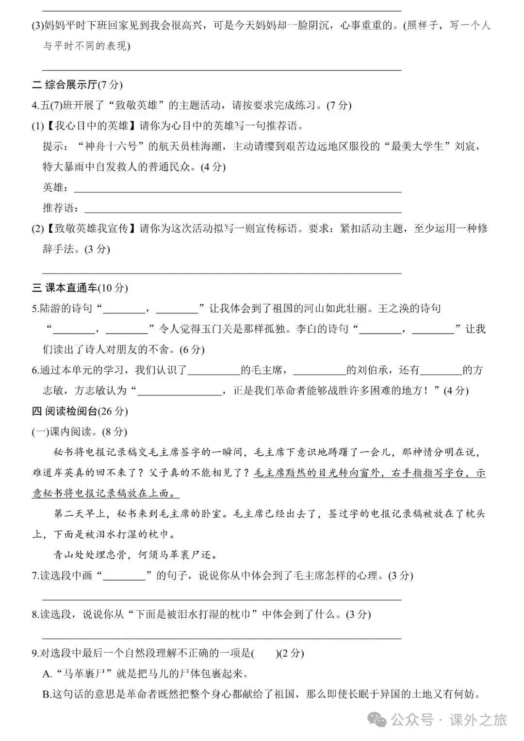
从军行/(唐)王昌龄 送元二使安西/(唐)王维 秋夜将晓出篱门迎凉有感/(宋)陆游 第11课 军神 第12*课 清贫 习作: 他____了 语文园地四 第四单元知识点 第四单元复习视频+课件 第四单元测试卷 期中测试卷 5
第五单元
第13课 人物描写一组
摔跤 他像一棵挺脱的树 两茎灯草 第14课 刷子李 习作例文: 我的朋友容容 小守门员和他的观众们 习作: 形形色色的人 第五单元知识点 第五单元复习视频+课件 第五单元测试卷 6
第六单元
第15课 自相矛盾
第16课 田忌赛马
第17课 跳水
习作:
神奇的探险之旅 语文园地六 第六单元知识点 第六单元复习视频+课件 第六单元测试卷 7
第七单元
第18课 威尼斯的小艇
第19课 牧场之国
第20*课 金字塔
口语交际:
我是小小讲解员 习作: 中国的世界文化遗产 语文园地七 乡村四月/(宋)翁卷 第七单元知识点 第七单元复习视频+课件 第七单元测试卷 8
第八单元
第21课 杨氏之子 第22课 手指 第23*课 童年的发现 口语交际: 我们都来讲笑话 习作: 漫画的启示 语文园地八 第八单元知识点 第八单元复习视频+课件 第八单元测试卷 识字表
写字表
词语表
期末试卷 期末真题试卷 附:统编语文五(下)期末专项训练
-资源免费获取方式-
👇①扫码添加老师微信👇

进群可获取每日最新资源
👇②关注课外学苑公众号👇
回复关键词【试卷】
👇③分享文章到微信朋友圈👇
扫下方二维码保存下载