我是树影学习工作室的创始人柴老师,一名教数学和物理近十年的老师。十年,足以让我见证许多次从“眉头紧锁”到“眼中有光”的转变。这让我深深感到,教育是点燃,是陪伴,是责任。我是一名老师。最大的成就感,来自某个晚上的一节课,一个自称“物理绝缘体”的孩子突然欢呼:“原来力是这样‘打架’的!”。那一刻,我知道我点燃的,远不止一个知识点。我的讲台,也希望在这里延伸。“树影”这个名字,来自我很喜欢的一句话:“教育的本质,不是灌满一桶水,而是点燃一把火;好的教育,应如大树之荫,滋养而不遮蔽,提供一方宁静思考的天地。”这个工作室,就是我心中那片“树荫”。它不大,但汇聚了我与团队近十年心血整理的数学、物理学习资料、方法论以及我们对中高考脉搏的把握。这里没有点石成金的魔法,只有经过时间验证的踏实路径和真诚分享。我们想做的,就是成为学生课后的“第二书桌”,家长身边的“教育参谋”,同行路上可切磋的“一盏灯”。在这个信息与焦虑并存的时代,纯粹而有温度的学习支持格外珍贵。我开这个号,就是想搭建一个纯粹的“分享角落”。我会在这里:
- 为学生:系统梳理难点,分享有趣的解题逻辑,让数学和物理回归“思维的体操”,而非负担。
- 为家长:解读政策变化,分享亲子沟通与助学心得,让我们一起,更懂孩子,也更能科学地助力。
- 为同行:毫无保留地分享教学心得、资料设计思路,希望我们彼此照亮,共同守护教育的初心。
如果你正在为孩子的理科学业寻找方向,如果你是一名孜孜以求的学生,或是与我一样热爱讲台的同路人,欢迎你关注这里,驻足片刻。让我们在这方“树影”下,交流、成长,静待思维的花开。
十年树木,百年树人。教育是一场温柔的坚持,也是一场美好的相遇。
感谢你的时间,期待我们的故事,从这里开始。
1.关注微信公众号+转发朋友圈,添加老师微信领取
2.扫描加老师微信,进群获取更多资料。
语文
数学
物理
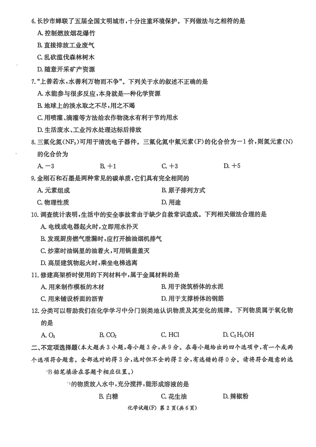
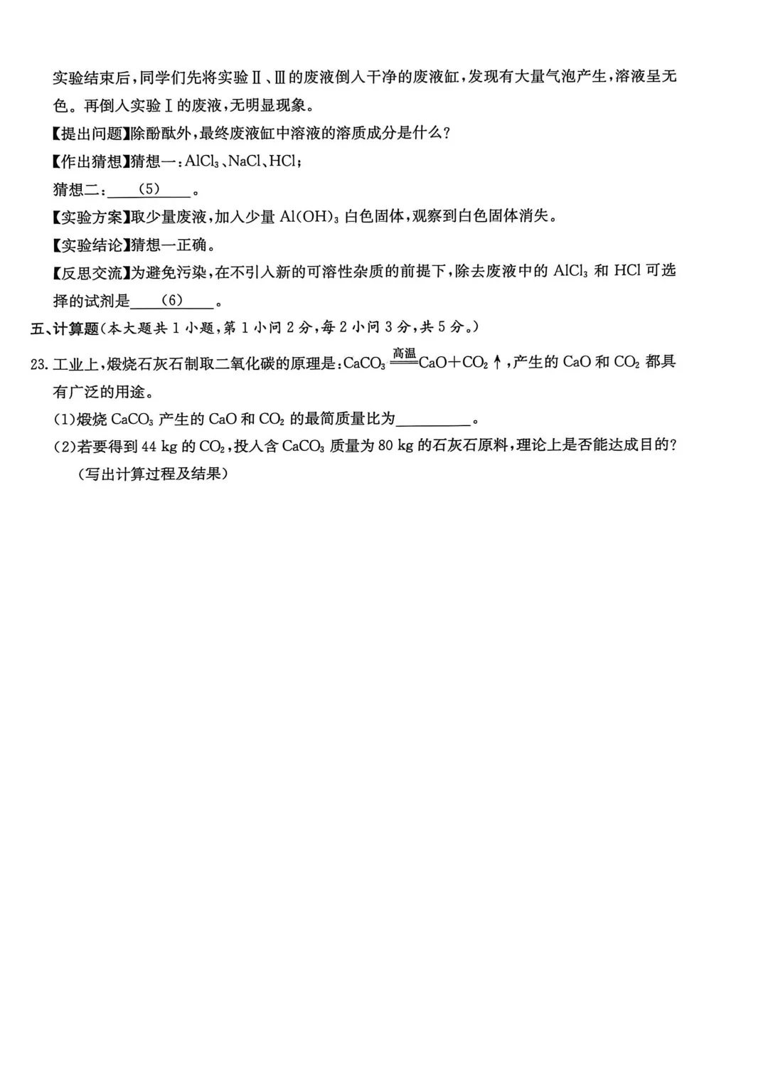
化学
后续科目持续更新中