
中职技能证书考纲、样题分享
2025年版本!!!

(广东省中等职业技术教育专业技能课程考试)开考课程一般为:《电工》《电子》《机械》《化学》《会计》《旅游》《美术基础》《教育基础综合》《音乐综合》《土木工程》《生物技术基础》《护理》《烹饪》和《体育》共14门课程。

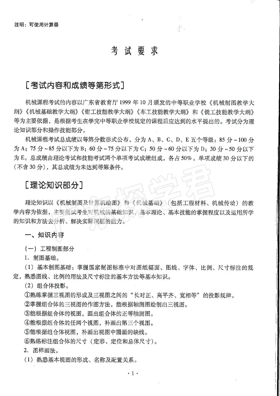
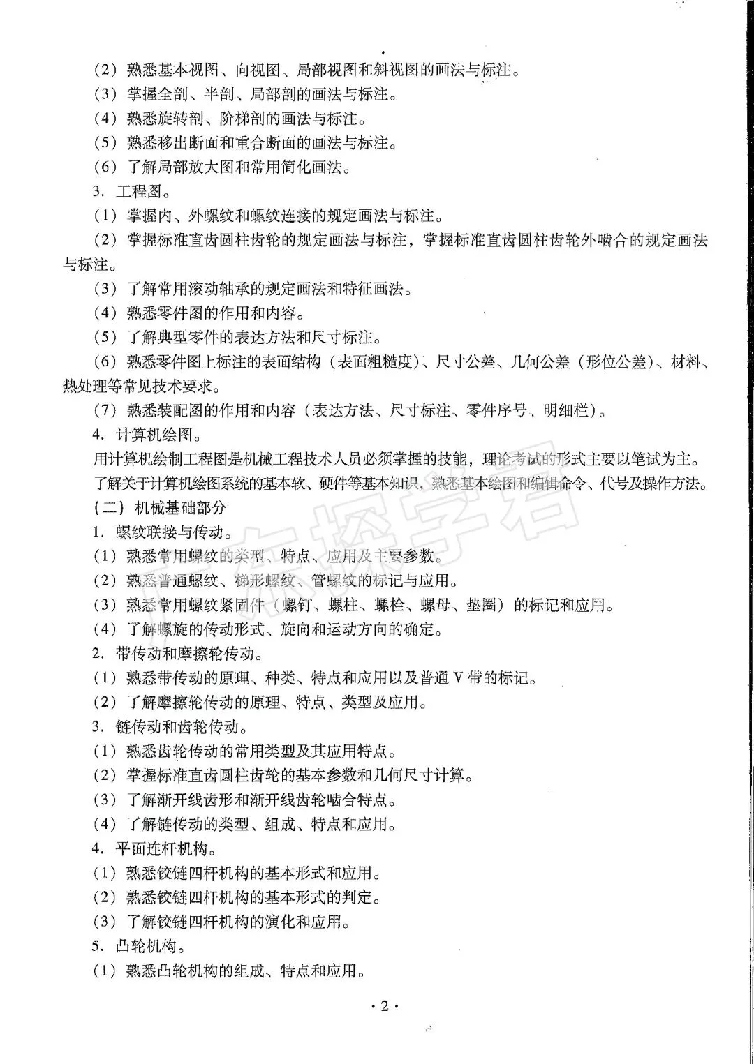
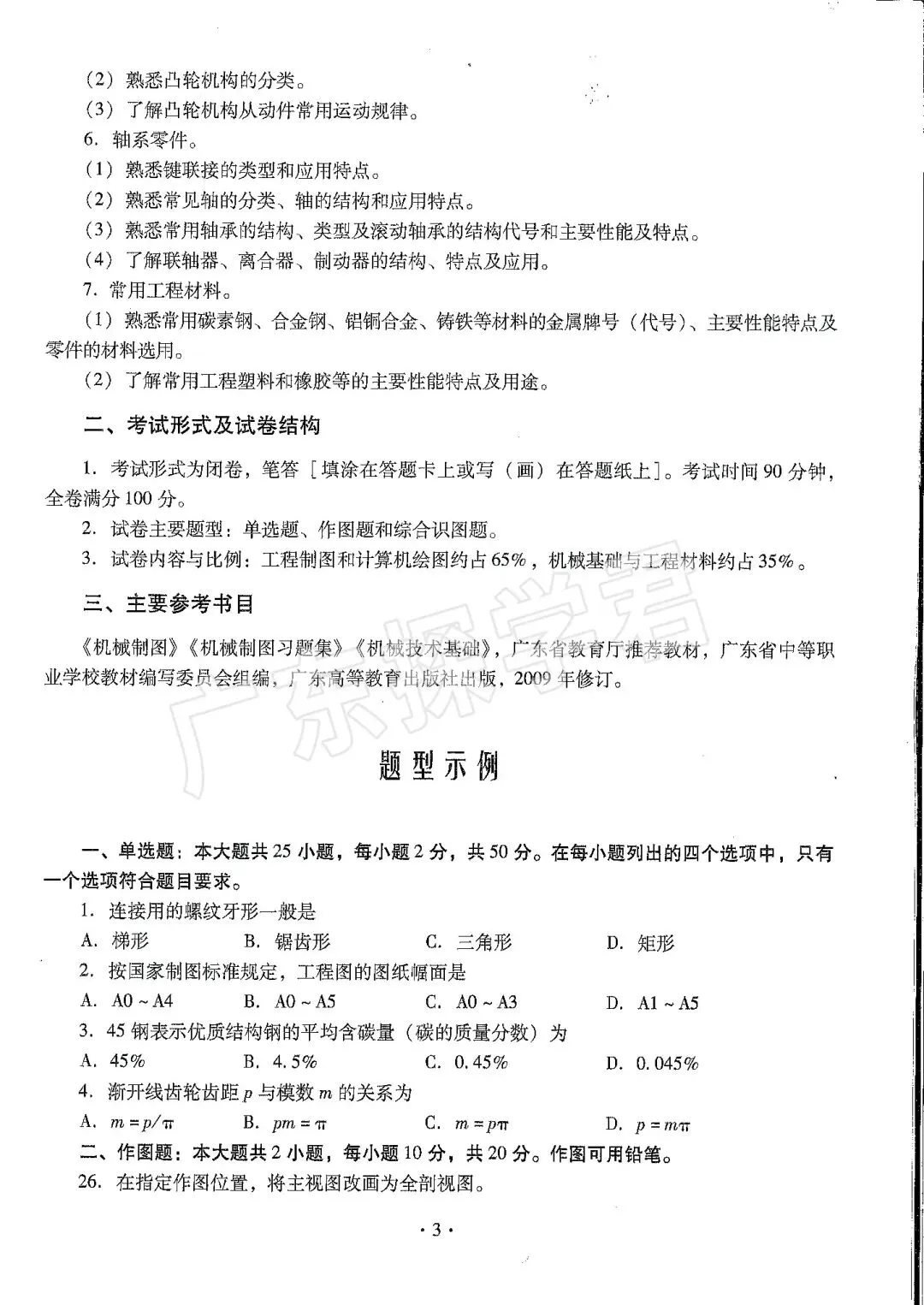
今天分享的是《机械》课程。想要pdf的,可以进入公众号领取噢,回复“机械”下载文件~

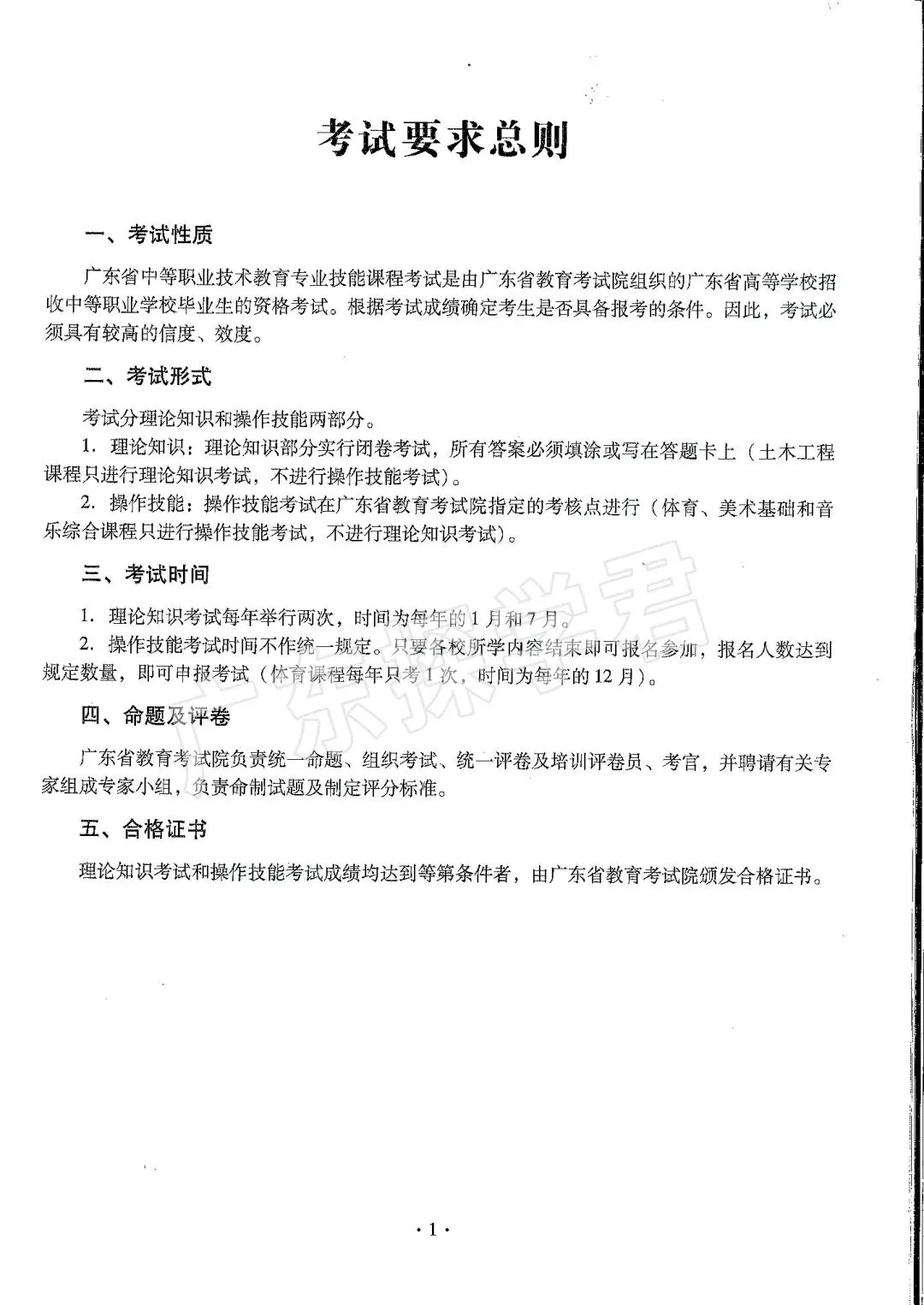
一、考试性质
广东省中等职业技术教育专业技能课程考试是由广东省教育考试院组织的广东省高等学校招收中等职业学校毕业生的资格考试。根据考试成绩确定考生是否具备报考的条件。因此,考试必须具有较高的信度、效度。
二、考试形式
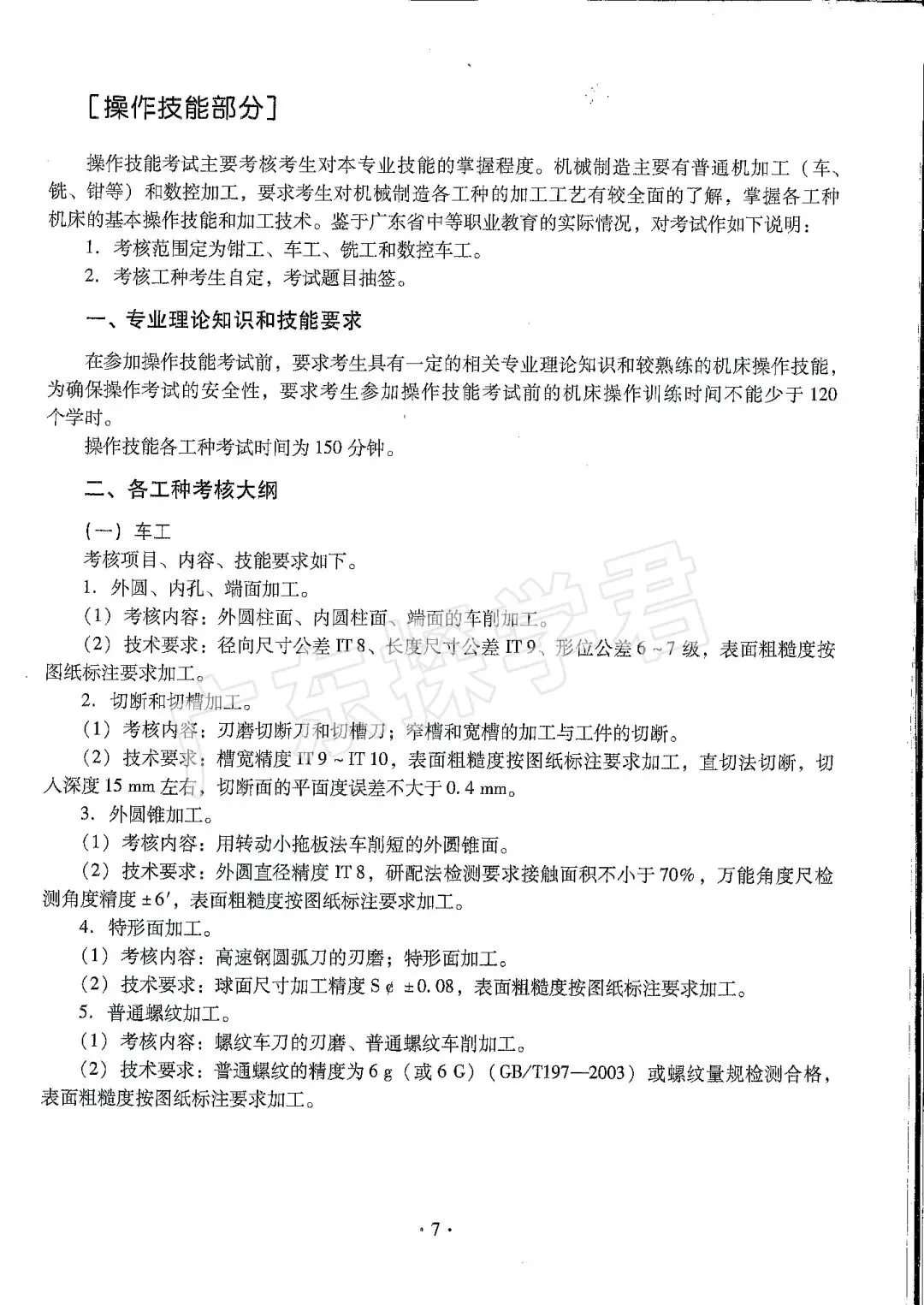
考试分理论知识和操作技能两部分。
1、理论知识:理论知识部分实行闭卷考试,所有答案必须填涂或写在答题卡上(木工程课程只进行理论知识考试,不进行操作技能考试)。
2.操作技能:操作技能考试在广东省教育考试院指定的考核点进行(体育、美术基础和音乐综合课程只进行操作技能考试,不进行理论知识考试)。
三、考试时间
1.理论知识考试每年举行两次,时间为每年的1月和7月。
2.操作技能考试时间不作统一规定。只要各校所学内容结束即可报名参加,名人数达到规定数量,即可申报考试(体育课程每年只考1次,时间为每华的12月)。
四、命题及评卷
广东省教育考试院负贵统一命题、组织考试、统一评卷及培训评卷员、考官,并聘请有关专家组成专家小组,负责命制试题及制定评分标准。
五、合格证书
理论知识考试和操作技能考试成绩均达到等第条件者,由广东省教育考试院颁发合格证书。
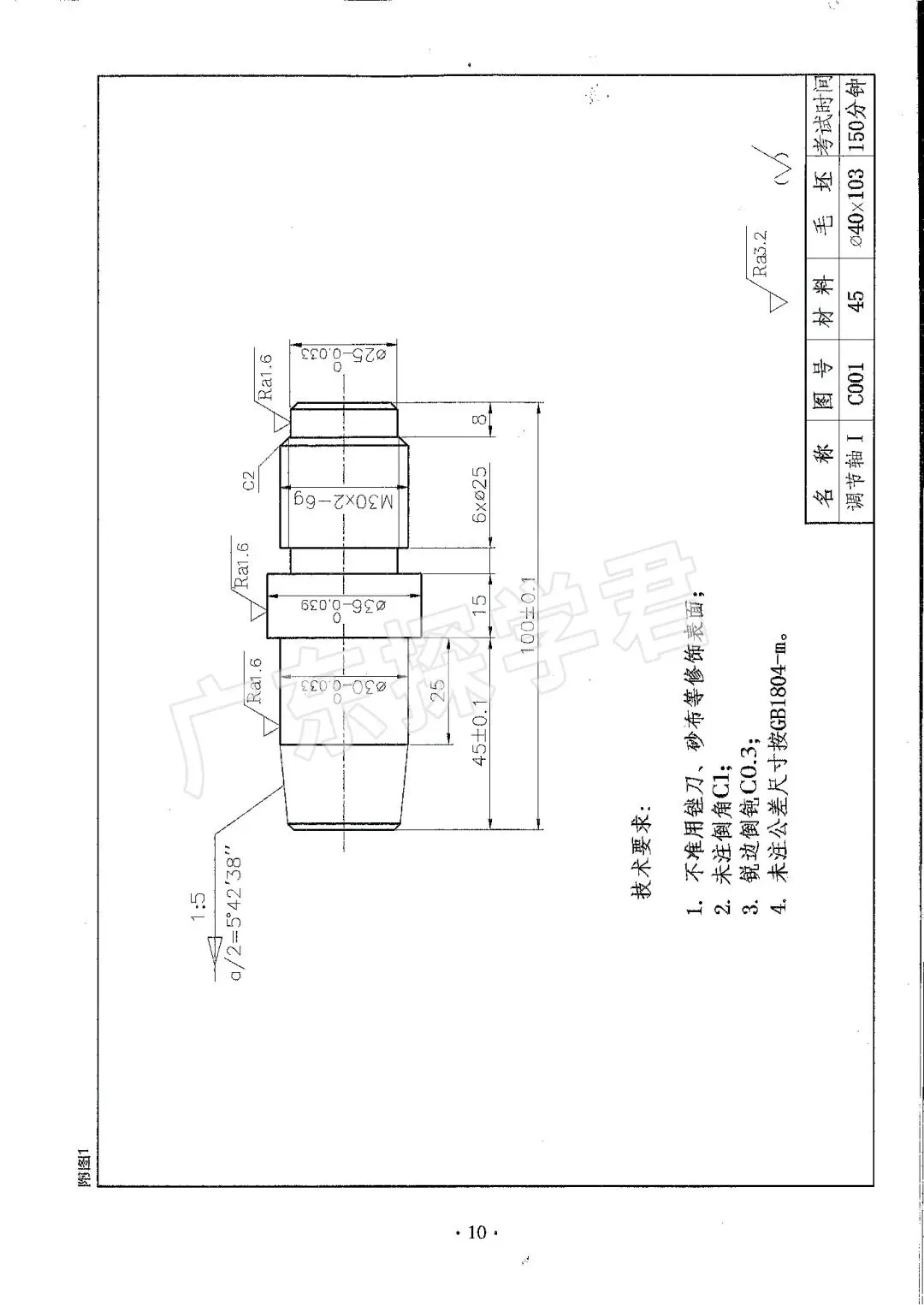
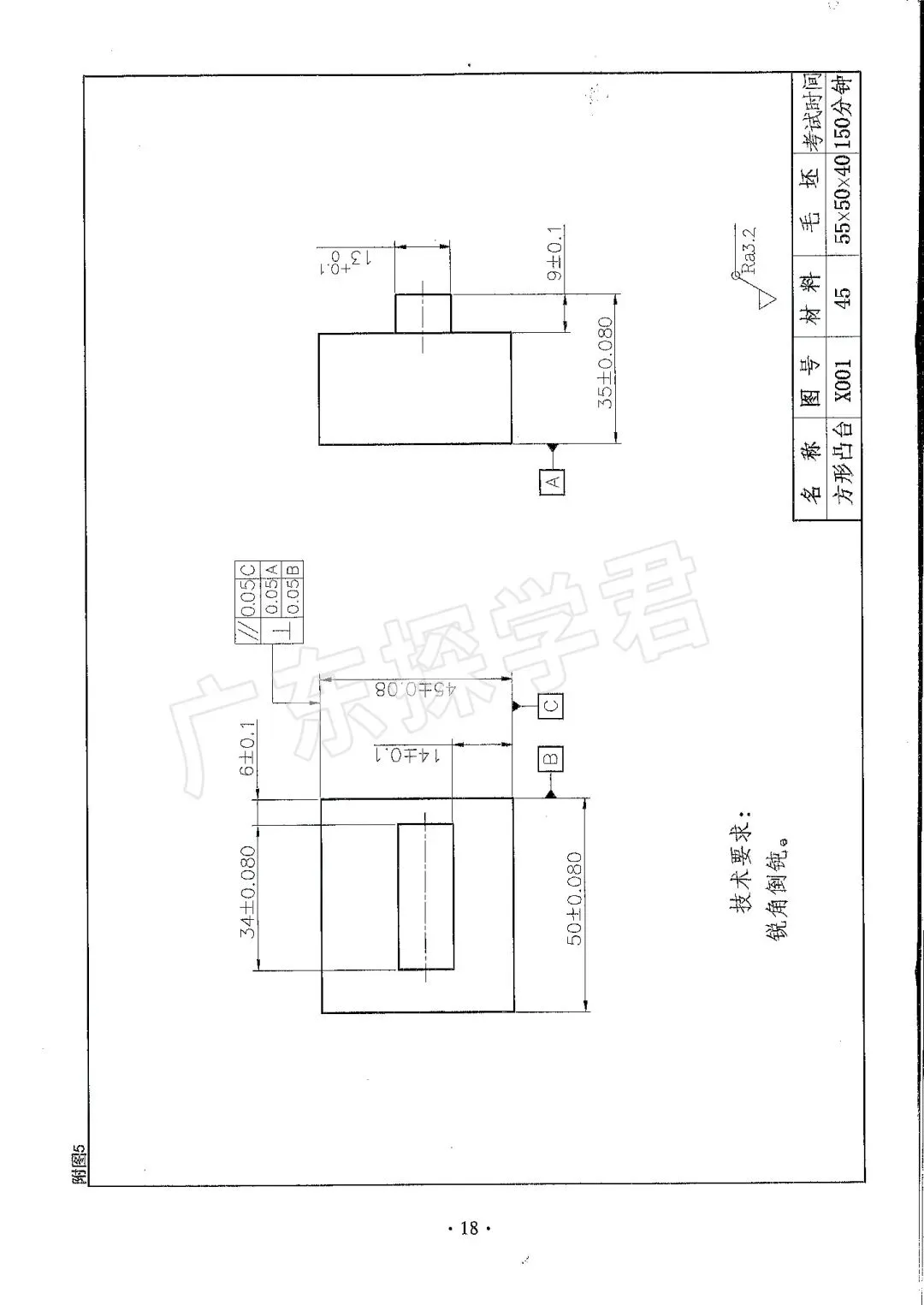
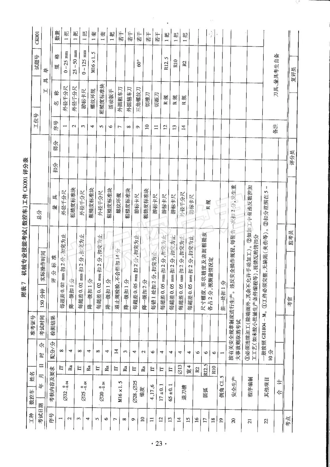
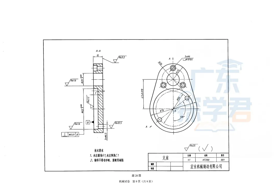
真题卷放在最后啦~
可以滑到最后查看!


































答案仅供参考

博启职教
广东轻工职业技术大学校内
高职高考辅导班!
陪你上岸大学~
添加老师微信了解

#郑老师 >>


快来扫码加老师了解












通过“基础导学一基础夯实一提升强化一模拟实战一密训冲刺”五阶教学,将“测、学、练、考、评”五个环节贯穿课前、课中、课后,涵盖16项学习辅导,构建“五环/五阶/十六项”课程教学模式体系,助力学生全面高效学习。

每日8:20晨读至21:00晚自习,班主任全程督学,手机统一管理,杜绝干扰。积分制考勤管理,激发学习积极性。

快来扫码加老师了解~

博启职教高职高考辅导班有严格的纪律管理和手机管理制度,老师授课趣味易懂!让学生能够清晰明了!
教师、班主任会全程监督学生学习情况,及时提醒学生专注学习,让学生在自律与他律中不断进步。

快来扫码加老师了解~

为学生定制专属学习计划,明确每日、每周学习目标,让备考更具针对性 ,帮助学生用最短时间掌握核心知识,实现高效提分。





1、周测:每周五下午根据本周学习内容进行小测,在内容上具有非常强的针对性,帮助学生对本周知识点进行查漏补缺。
2、月考:每月进行一次月考,月考不仅能帮助学生对本月学习的知识点进行梳理和查漏补缺,还能让学生更好地调节考试的状态,真正考试时更有条理地作答。
3、全真模拟考:多轮全真模拟考一般在“3+证书”考前进行,模拟卷覆盖高职高考考纲所有考点,根据高考真题出题规律编写。




快来扫码加老师了解~

后台回复【关键词】收获相关资讯
回复【真题】:查看3+证书历年真题
回复【分数】:查看近年3+证书录取分数线
回复【大学】:查看3+证书招生院校
回复【证书】:了解符合报名3+证书的证书
回复【报名】:查看各考试报名网址
回复【目录】:查看3+证书招生目录
回复【客服】:可添加老师提问噢!
▍图文来源:网络
▍免责声明:本图文素材仅供免费学习交流之用,版权归原作者所有,若有侵权,请联系我们删除。
