当前位置:首页>考研真题>四调语文考完了,我来说说这张试卷暴露了哪些问题

四调语文考完了,我来说说这张试卷暴露了哪些问题

  • 2026-04-28 22:48:01
四调语文考完了,我来说说这张试卷暴露了哪些问题
关注我,免费领取最新《湖北中招考试杂志》电子版

大家好,我是林老师,专注中高考文化辅导。

四调语文考完两三天了,这两天我陆续收到不少家长的消息。

有的说孩子考完觉得还行,一对答案发现阅读理解扣了不少。有的说作文写完了但心里没底,不知道跑没跑题。还有家长直接跟我说,孩子语文一直上不去,四调感觉更差了,不知道问题出在哪。

我跟我们语文教研团队把试卷过了一遍,今天就跟大家聊聊我的判断。

先说一个总体感受。

这次四调语文,难度中等,跟去年四调差不多。但我注意到几个明显的变化。第一,题型跟高中接轨的趋势更明显了,实用类文本阅读、语言文字运用的考查方式,都在向高考看齐。第二,对信息筛选整合能力的要求提高了,不是光读懂就能拿分,还得会比对、会概括。第三,作文没有审题障碍,但想写好、写深,得有真东西。

我大概统计了一下分值分布。阅读题55分,语言文字运用65分,作文50分。语言文字运用的分值比阅读还高,这个比例要重视。很多家长和孩子盯着阅读和作文,忽视了基础知识板块,结果考试的时候字音字形、选词填空、标点病句这些题扣了不少分。

下面我把几个关键问题拆开来说。

第一个问题,实用类文本阅读看起来简单,但想拿满分不容易。

这次第1到第3题考的是实用类文本阅读,给了两则相关材料,让学生比对分析。前两题是选择题,考内容概括。第三题是简答题,考主旨概括。

说实话,这篇文章本身不难读懂。但前两题需要认真比对原文,稍微不仔细就容易选错。有的选项看起来都对,但原文里没那个意思,或者表述有偏差。这种题考的不是理解能力,是比对能力和细心程度。

我接触过一些学生,做这类题喜欢凭印象选。读了一遍文章,觉得大概是什么意思,然后就选看起来最顺眼的选项。这种做题方式,在这类题上最容易丢分。正确的做法是:每一个选项都要回到原文找到对应位置,逐字比对,确认一致才能选。

第三题考主旨概括,答题范围比较明确,但需要把两则材料的共同主旨提炼出来。有的孩子只概括了一则材料的内容,漏了另一则,分数就不全。

这类题型的考查方式,跟高中语文是接轨的。高中实用类文本阅读,考的就是信息筛选、整合、比对的能力。如果孩子在初中阶段没有养成严谨比对的习惯,到了高中会更吃力。

第二个问题,散文阅读难度不大,但概括题容易漏点。

4到第7题考的是散文阅读,主题是关于慢生活的,跟当下生活实际联系很紧。文章本身不难理解,但题目考查的是信息提取、概括和原因分析。

4题和第5题都是内容概括题,分值分别是4分和6分。这类题的得分关键是:概括要全面,不能漏点。很多孩子做概括题,写是写了,但只写了一层意思,漏了另一层。比如题目问从几个方面写了什么,孩子只写了两个方面,实际上有三个,就扣分了。

6题考主旨概括,4分。这道题需要从文章的整体立意去把握,不能只抓局部。第7题考原因概括,6分。这道题需要从文章中提取多个原因,每点2分左右,漏一点扣2分。

我自己的经验是,散文阅读的概括题,很多孩子不是不会,是答不全。为什么答不全?因为读的时候没做标记,读完脑子里是一团模糊的印象,做题的时候凭感觉写,写着写着就漏了。我的建议是:读散文的时候,手里拿支笔,每读完一段,在旁边用两三个词概括这一段的核心意思。全部读完之后,再看这些词,文章的思路和层次就清楚了。然后再去做题,就不容易漏点了。

第三个问题,名著阅读考了《水浒传》,细节要熟。

8、9题考的是名著阅读,考的是《水浒传》。第8题考情节概括,4分。第9题考人物形象分析,3分,分析的是吴用。

吴用是《水浒传》里的常考人物,智多星,足智多谋。但这次考的是一段具体文本,要求学生结合文本中的描写性语句去分析形象特点。也就是说,不能只写吴用足智多谋,还要从文本里找到依据。

我接触过一些学生,名著阅读是靠背梗概应付的。知道吴用是干什么的,但没读过原著,不知道具体情节里他是怎么做的。遇到这种需要结合文本分析的题,就写不出来了。

说实话,名著阅读没有捷径。12本名著,该读还是要读。实在没时间读原著,也要把每本书的主要人物、主要情节、人物形象特点、经典章节掌握扎实。尤其是常考的那几本,《水浒传》《西游记》《儒林外史》《简爱》,更是要烂熟于心。

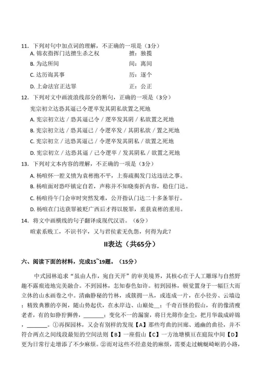
第四个问题,文言文选择题还行,翻译题要抓踩分点。

11到14题考的是课外文言文。第11题实词含义、第12题断句、第13题内容理解,这三道选择题难度中等。第11题容易因为实词积累量不够丢分,第13题容易因为细节把握不准丢分。

14题是翻译题,6分。翻译题的关键是找准踩分点。一般来说,一句文言文翻译,会有2到3个关键词,加上整体语句通顺的分。关键词翻译对了,语句通顺,分就拿到了。

很多孩子做翻译题,大致意思对了,但关键词翻译不精确,扣分。比如一个实词有多个意思,在这个语境里应该是A,孩子翻译成了B,意思差不多但不够精确,就得扣分。我的建议是:平时积累实词的时候,不要只记一个意思,要把常见意思都记住,然后结合语境判断。

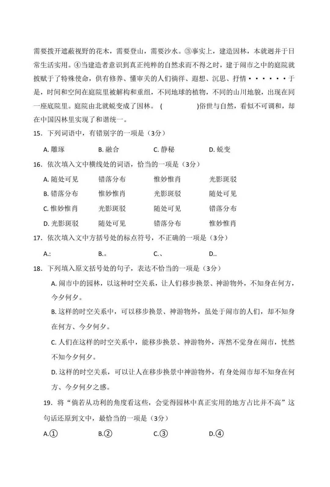
第五个问题,语言文字运用分值高,新题型要适应。

15到19题是语言文字运用,一共15分。这个板块很多家长和孩子不太重视,觉得就是基础知识,考前翻翻就行。但从分值来看,15分不是小数目,而且这部分的题相对客观,对就对、错就错,不像阅读和作文有主观因素。

这次的语言文字运用,语段内容是关于中式园林的。第15题考字音字形,比较简单。第16题考选词填空,重点看语境与词语的搭配。第17题考标点符号,冒号和句号的用法,难度适中。第18题考病句修改,选不恰当的一项。这里有个小陷阱,很多孩子习惯了选正确的一项,这次让选不恰当的,容易惯性思维选错。第19题考语句衔接,找到对应的词语就不难。

说实话,这个板块是提分性价比最高的。字音字形、选词填空、标点符号、病句、语句衔接,这些题的考点相对固定,通过专项训练可以在短期内提高。如果一个孩子在这个板块扣了5分以上,说明基础知识的训练不够扎实。

第六个问题,作文没有审题障碍,但想写好得有真东西。

这次作文的主题是关于正反馈的。材料说的是一个研发团队在直升机飞行控制系统研发中,经历了难点突破、技术更迭带来的成就感,以及用户的热情支持、中肯建议,这些积极的反馈给了团队坚持的勇气和深耕的决心。

作文要求围绕正反馈是成长路上的光来写。说实话,这个题没有审题难度,每个孩子都能写。但能写和能写好是两回事。

我看了几个学生的反馈,有的孩子写的是老师表扬了我,我很开心,然后成绩提高了。这个角度可以写,但如果只写到这个层面,文章就太浅了。深一层的写法是:正反馈不是简单的好听话,而是来自哪里?可能是自己突破一个难题后的成就感,可能是别人对你努力的认可,可能是用户或读者给你的真诚反馈。这些正反馈如何推动了你的成长?它给了你什么?是勇气、是信心、是方向,还是别的什么?

作文要想拿高分,需要有具体的事件支撑,有真实的细节,有对正反馈和成长关系的深入思考。空喊口号、堆砌辞藻的文章,分数不会高。

最后,我说说接下来两个月该怎么办。

我给初三家长和孩子的建议是下面几点。

第一,实用类文本阅读,每天练一篇。重点是训练比对能力,每道选择题都要回到原文找到依据,不能凭印象选。

第二,散文阅读,重点练概括题。读文章的时候养成圈画批注的习惯,每段概括核心意思,全文读完再做题。

第三,名著阅读,把12本名著的常考内容过一遍。人物、情节、形象特点,确保问到谁都能说出几句。

第四,文言文,每天翻译一两句话。重点训练找踩分点的能力,关键词要翻译精确。

第五,语言文字运用,专项训练。字音字形、选词填空、标点、病句、语句衔接,每个题型练一周,正确率提到90%以上。

第六,作文,准备3到5个自己的真实素材。亲情、友情、成长、挫折、坚持,每个主题准备一个故事。考试的时候根据题目选合适的写,比现场编要强得多。

四调的意义不是分数本身,而是帮你找到问题在哪里。这次暴露出来的问题,刚好是中考前可以补上的。等分数出来,拿着试卷找老师分析,哪块弱补哪块。

语文不是靠突击能提分的学科,但最后两个月,把基础题的分数拿稳,把阅读题的答题规范练好,把作文的结构理清楚,提个10到15分是完全可能的。

我是林老师,在武汉一线做了这么多年教学管理。这篇分析是我和团队老师一起过完试卷后的真实判断。希望对正在备考的孩子和家长有帮助。

PS:最后附上初三四调语文试卷和试卷分析

最新文章

随机文章

基本 文件 流程 错误 SQL 调试
  1. 请求信息 : 2026-04-29 12:19:54 HTTP/2.0 GET : https://www.sjds.net/a/485064.html
  2. 运行时间 : 0.112452s [ 吞吐率:8.89req/s ] 内存消耗:4,431.05kb 文件加载:140
  3. 缓存信息 : 0 reads,0 writes
  4. 会话信息 : SESSION_ID=450f3cf2a72da9175d2917b2da77238e
  1. /yingpanguazai/ssd/ssd1/www/www.sjds.net/public/index.php ( 0.79 KB )
  2. /yingpanguazai/ssd/ssd1/www/www.sjds.net/vendor/autoload.php ( 0.17 KB )
  3. /yingpanguazai/ssd/ssd1/www/www.sjds.net/vendor/composer/autoload_real.php ( 2.49 KB )
  4. /yingpanguazai/ssd/ssd1/www/www.sjds.net/vendor/composer/platform_check.php ( 0.90 KB )
  5. /yingpanguazai/ssd/ssd1/www/www.sjds.net/vendor/composer/ClassLoader.php ( 14.03 KB )
  6. /yingpanguazai/ssd/ssd1/www/www.sjds.net/vendor/composer/autoload_static.php ( 4.90 KB )
  7. /yingpanguazai/ssd/ssd1/www/www.sjds.net/vendor/topthink/think-helper/src/helper.php ( 8.34 KB )
  8. /yingpanguazai/ssd/ssd1/www/www.sjds.net/vendor/topthink/think-validate/src/helper.php ( 2.19 KB )
  9. /yingpanguazai/ssd/ssd1/www/www.sjds.net/vendor/topthink/think-orm/src/helper.php ( 1.47 KB )
  10. /yingpanguazai/ssd/ssd1/www/www.sjds.net/vendor/topthink/think-orm/stubs/load_stubs.php ( 0.16 KB )
  11. /yingpanguazai/ssd/ssd1/www/www.sjds.net/vendor/topthink/framework/src/think/Exception.php ( 1.69 KB )
  12. /yingpanguazai/ssd/ssd1/www/www.sjds.net/vendor/topthink/think-container/src/Facade.php ( 2.71 KB )
  13. /yingpanguazai/ssd/ssd1/www/www.sjds.net/vendor/symfony/deprecation-contracts/function.php ( 0.99 KB )
  14. /yingpanguazai/ssd/ssd1/www/www.sjds.net/vendor/symfony/polyfill-mbstring/bootstrap.php ( 8.26 KB )
  15. /yingpanguazai/ssd/ssd1/www/www.sjds.net/vendor/symfony/polyfill-mbstring/bootstrap80.php ( 9.78 KB )
  16. /yingpanguazai/ssd/ssd1/www/www.sjds.net/vendor/symfony/var-dumper/Resources/functions/dump.php ( 1.49 KB )
  17. /yingpanguazai/ssd/ssd1/www/www.sjds.net/vendor/topthink/think-dumper/src/helper.php ( 0.18 KB )
  18. /yingpanguazai/ssd/ssd1/www/www.sjds.net/vendor/symfony/var-dumper/VarDumper.php ( 4.30 KB )
  19. /yingpanguazai/ssd/ssd1/www/www.sjds.net/vendor/topthink/framework/src/think/App.php ( 15.30 KB )
  20. /yingpanguazai/ssd/ssd1/www/www.sjds.net/vendor/topthink/think-container/src/Container.php ( 15.76 KB )
  21. /yingpanguazai/ssd/ssd1/www/www.sjds.net/vendor/psr/container/src/ContainerInterface.php ( 1.02 KB )
  22. /yingpanguazai/ssd/ssd1/www/www.sjds.net/app/provider.php ( 0.19 KB )
  23. /yingpanguazai/ssd/ssd1/www/www.sjds.net/vendor/topthink/framework/src/think/Http.php ( 6.04 KB )
  24. /yingpanguazai/ssd/ssd1/www/www.sjds.net/vendor/topthink/think-helper/src/helper/Str.php ( 7.29 KB )
  25. /yingpanguazai/ssd/ssd1/www/www.sjds.net/vendor/topthink/framework/src/think/Env.php ( 4.68 KB )
  26. /yingpanguazai/ssd/ssd1/www/www.sjds.net/app/common.php ( 0.03 KB )
  27. /yingpanguazai/ssd/ssd1/www/www.sjds.net/vendor/topthink/framework/src/helper.php ( 18.78 KB )
  28. /yingpanguazai/ssd/ssd1/www/www.sjds.net/vendor/topthink/framework/src/think/Config.php ( 5.54 KB )
  29. /yingpanguazai/ssd/ssd1/www/www.sjds.net/config/app.php ( 0.95 KB )
  30. /yingpanguazai/ssd/ssd1/www/www.sjds.net/config/cache.php ( 0.78 KB )
  31. /yingpanguazai/ssd/ssd1/www/www.sjds.net/config/console.php ( 0.23 KB )
  32. /yingpanguazai/ssd/ssd1/www/www.sjds.net/config/cookie.php ( 0.56 KB )
  33. /yingpanguazai/ssd/ssd1/www/www.sjds.net/config/database.php ( 2.48 KB )
  34. /yingpanguazai/ssd/ssd1/www/www.sjds.net/vendor/topthink/framework/src/think/facade/Env.php ( 1.67 KB )
  35. /yingpanguazai/ssd/ssd1/www/www.sjds.net/config/filesystem.php ( 0.61 KB )
  36. /yingpanguazai/ssd/ssd1/www/www.sjds.net/config/lang.php ( 0.91 KB )
  37. /yingpanguazai/ssd/ssd1/www/www.sjds.net/config/log.php ( 1.35 KB )
  38. /yingpanguazai/ssd/ssd1/www/www.sjds.net/config/middleware.php ( 0.19 KB )
  39. /yingpanguazai/ssd/ssd1/www/www.sjds.net/config/route.php ( 1.89 KB )
  40. /yingpanguazai/ssd/ssd1/www/www.sjds.net/config/session.php ( 0.57 KB )
  41. /yingpanguazai/ssd/ssd1/www/www.sjds.net/config/trace.php ( 0.34 KB )
  42. /yingpanguazai/ssd/ssd1/www/www.sjds.net/config/view.php ( 0.82 KB )
  43. /yingpanguazai/ssd/ssd1/www/www.sjds.net/app/event.php ( 0.25 KB )
  44. /yingpanguazai/ssd/ssd1/www/www.sjds.net/vendor/topthink/framework/src/think/Event.php ( 7.67 KB )
  45. /yingpanguazai/ssd/ssd1/www/www.sjds.net/app/service.php ( 0.13 KB )
  46. /yingpanguazai/ssd/ssd1/www/www.sjds.net/app/AppService.php ( 0.26 KB )
  47. /yingpanguazai/ssd/ssd1/www/www.sjds.net/vendor/topthink/framework/src/think/Service.php ( 1.64 KB )
  48. /yingpanguazai/ssd/ssd1/www/www.sjds.net/vendor/topthink/framework/src/think/Lang.php ( 7.35 KB )
  49. /yingpanguazai/ssd/ssd1/www/www.sjds.net/vendor/topthink/framework/src/lang/zh-cn.php ( 13.70 KB )
  50. /yingpanguazai/ssd/ssd1/www/www.sjds.net/vendor/topthink/framework/src/think/initializer/Error.php ( 3.31 KB )
  51. /yingpanguazai/ssd/ssd1/www/www.sjds.net/vendor/topthink/framework/src/think/initializer/RegisterService.php ( 1.33 KB )
  52. /yingpanguazai/ssd/ssd1/www/www.sjds.net/vendor/services.php ( 0.14 KB )
  53. /yingpanguazai/ssd/ssd1/www/www.sjds.net/vendor/topthink/framework/src/think/service/PaginatorService.php ( 1.52 KB )
  54. /yingpanguazai/ssd/ssd1/www/www.sjds.net/vendor/topthink/framework/src/think/service/ValidateService.php ( 0.99 KB )
  55. /yingpanguazai/ssd/ssd1/www/www.sjds.net/vendor/topthink/framework/src/think/service/ModelService.php ( 2.04 KB )
  56. /yingpanguazai/ssd/ssd1/www/www.sjds.net/vendor/topthink/think-trace/src/Service.php ( 0.77 KB )
  57. /yingpanguazai/ssd/ssd1/www/www.sjds.net/vendor/topthink/framework/src/think/Middleware.php ( 6.72 KB )
  58. /yingpanguazai/ssd/ssd1/www/www.sjds.net/vendor/topthink/framework/src/think/initializer/BootService.php ( 0.77 KB )
  59. /yingpanguazai/ssd/ssd1/www/www.sjds.net/vendor/topthink/think-orm/src/Paginator.php ( 11.86 KB )
  60. /yingpanguazai/ssd/ssd1/www/www.sjds.net/vendor/topthink/think-validate/src/Validate.php ( 63.20 KB )
  61. /yingpanguazai/ssd/ssd1/www/www.sjds.net/vendor/topthink/think-orm/src/Model.php ( 23.55 KB )
  62. /yingpanguazai/ssd/ssd1/www/www.sjds.net/vendor/topthink/think-orm/src/model/concern/Attribute.php ( 21.05 KB )
  63. /yingpanguazai/ssd/ssd1/www/www.sjds.net/vendor/topthink/think-orm/src/model/concern/AutoWriteData.php ( 4.21 KB )
  64. /yingpanguazai/ssd/ssd1/www/www.sjds.net/vendor/topthink/think-orm/src/model/concern/Conversion.php ( 6.44 KB )
  65. /yingpanguazai/ssd/ssd1/www/www.sjds.net/vendor/topthink/think-orm/src/model/concern/DbConnect.php ( 5.16 KB )
  66. /yingpanguazai/ssd/ssd1/www/www.sjds.net/vendor/topthink/think-orm/src/model/concern/ModelEvent.php ( 2.33 KB )
  67. /yingpanguazai/ssd/ssd1/www/www.sjds.net/vendor/topthink/think-orm/src/model/concern/RelationShip.php ( 28.29 KB )
  68. /yingpanguazai/ssd/ssd1/www/www.sjds.net/vendor/topthink/think-helper/src/contract/Arrayable.php ( 0.09 KB )
  69. /yingpanguazai/ssd/ssd1/www/www.sjds.net/vendor/topthink/think-helper/src/contract/Jsonable.php ( 0.13 KB )
  70. /yingpanguazai/ssd/ssd1/www/www.sjds.net/vendor/topthink/think-orm/src/model/contract/Modelable.php ( 0.09 KB )
  71. /yingpanguazai/ssd/ssd1/www/www.sjds.net/vendor/topthink/framework/src/think/Db.php ( 2.88 KB )
  72. /yingpanguazai/ssd/ssd1/www/www.sjds.net/vendor/topthink/think-orm/src/DbManager.php ( 8.52 KB )
  73. /yingpanguazai/ssd/ssd1/www/www.sjds.net/vendor/topthink/framework/src/think/Log.php ( 6.28 KB )
  74. /yingpanguazai/ssd/ssd1/www/www.sjds.net/vendor/topthink/framework/src/think/Manager.php ( 3.92 KB )
  75. /yingpanguazai/ssd/ssd1/www/www.sjds.net/vendor/psr/log/src/LoggerTrait.php ( 2.69 KB )
  76. /yingpanguazai/ssd/ssd1/www/www.sjds.net/vendor/psr/log/src/LoggerInterface.php ( 2.71 KB )
  77. /yingpanguazai/ssd/ssd1/www/www.sjds.net/vendor/topthink/framework/src/think/Cache.php ( 4.92 KB )
  78. /yingpanguazai/ssd/ssd1/www/www.sjds.net/vendor/psr/simple-cache/src/CacheInterface.php ( 4.71 KB )
  79. /yingpanguazai/ssd/ssd1/www/www.sjds.net/vendor/topthink/think-helper/src/helper/Arr.php ( 16.63 KB )
  80. /yingpanguazai/ssd/ssd1/www/www.sjds.net/vendor/topthink/framework/src/think/cache/driver/File.php ( 7.84 KB )
  81. /yingpanguazai/ssd/ssd1/www/www.sjds.net/vendor/topthink/framework/src/think/cache/Driver.php ( 9.03 KB )
  82. /yingpanguazai/ssd/ssd1/www/www.sjds.net/vendor/topthink/framework/src/think/contract/CacheHandlerInterface.php ( 1.99 KB )
  83. /yingpanguazai/ssd/ssd1/www/www.sjds.net/app/Request.php ( 0.09 KB )
  84. /yingpanguazai/ssd/ssd1/www/www.sjds.net/vendor/topthink/framework/src/think/Request.php ( 55.78 KB )
  85. /yingpanguazai/ssd/ssd1/www/www.sjds.net/app/middleware.php ( 0.25 KB )
  86. /yingpanguazai/ssd/ssd1/www/www.sjds.net/vendor/topthink/framework/src/think/Pipeline.php ( 2.61 KB )
  87. /yingpanguazai/ssd/ssd1/www/www.sjds.net/vendor/topthink/think-trace/src/TraceDebug.php ( 3.40 KB )
  88. /yingpanguazai/ssd/ssd1/www/www.sjds.net/vendor/topthink/framework/src/think/middleware/SessionInit.php ( 1.94 KB )
  89. /yingpanguazai/ssd/ssd1/www/www.sjds.net/vendor/topthink/framework/src/think/Session.php ( 1.80 KB )
  90. /yingpanguazai/ssd/ssd1/www/www.sjds.net/vendor/topthink/framework/src/think/session/driver/File.php ( 6.27 KB )
  91. /yingpanguazai/ssd/ssd1/www/www.sjds.net/vendor/topthink/framework/src/think/contract/SessionHandlerInterface.php ( 0.87 KB )
  92. /yingpanguazai/ssd/ssd1/www/www.sjds.net/vendor/topthink/framework/src/think/session/Store.php ( 7.12 KB )
  93. /yingpanguazai/ssd/ssd1/www/www.sjds.net/vendor/topthink/framework/src/think/Route.php ( 23.73 KB )
  94. /yingpanguazai/ssd/ssd1/www/www.sjds.net/vendor/topthink/framework/src/think/route/RuleName.php ( 5.75 KB )
  95. /yingpanguazai/ssd/ssd1/www/www.sjds.net/vendor/topthink/framework/src/think/route/Domain.php ( 2.53 KB )
  96. /yingpanguazai/ssd/ssd1/www/www.sjds.net/vendor/topthink/framework/src/think/route/RuleGroup.php ( 22.43 KB )
  97. /yingpanguazai/ssd/ssd1/www/www.sjds.net/vendor/topthink/framework/src/think/route/Rule.php ( 26.95 KB )
  98. /yingpanguazai/ssd/ssd1/www/www.sjds.net/vendor/topthink/framework/src/think/route/RuleItem.php ( 9.78 KB )
  99. /yingpanguazai/ssd/ssd1/www/www.sjds.net/route/app.php ( 1.72 KB )
  100. /yingpanguazai/ssd/ssd1/www/www.sjds.net/vendor/topthink/framework/src/think/facade/Route.php ( 4.70 KB )
  101. /yingpanguazai/ssd/ssd1/www/www.sjds.net/vendor/topthink/framework/src/think/route/dispatch/Controller.php ( 4.74 KB )
  102. /yingpanguazai/ssd/ssd1/www/www.sjds.net/vendor/topthink/framework/src/think/route/Dispatch.php ( 10.44 KB )
  103. /yingpanguazai/ssd/ssd1/www/www.sjds.net/app/controller/Index.php ( 4.81 KB )
  104. /yingpanguazai/ssd/ssd1/www/www.sjds.net/app/BaseController.php ( 2.05 KB )
  105. /yingpanguazai/ssd/ssd1/www/www.sjds.net/vendor/topthink/think-orm/src/facade/Db.php ( 0.93 KB )
  106. /yingpanguazai/ssd/ssd1/www/www.sjds.net/vendor/topthink/think-orm/src/db/connector/Mysql.php ( 5.44 KB )
  107. /yingpanguazai/ssd/ssd1/www/www.sjds.net/vendor/topthink/think-orm/src/db/PDOConnection.php ( 52.47 KB )
  108. /yingpanguazai/ssd/ssd1/www/www.sjds.net/vendor/topthink/think-orm/src/db/Connection.php ( 8.39 KB )
  109. /yingpanguazai/ssd/ssd1/www/www.sjds.net/vendor/topthink/think-orm/src/db/ConnectionInterface.php ( 4.57 KB )
  110. /yingpanguazai/ssd/ssd1/www/www.sjds.net/vendor/topthink/think-orm/src/db/builder/Mysql.php ( 16.58 KB )
  111. /yingpanguazai/ssd/ssd1/www/www.sjds.net/vendor/topthink/think-orm/src/db/Builder.php ( 24.06 KB )
  112. /yingpanguazai/ssd/ssd1/www/www.sjds.net/vendor/topthink/think-orm/src/db/BaseBuilder.php ( 27.50 KB )
  113. /yingpanguazai/ssd/ssd1/www/www.sjds.net/vendor/topthink/think-orm/src/db/Query.php ( 15.71 KB )
  114. /yingpanguazai/ssd/ssd1/www/www.sjds.net/vendor/topthink/think-orm/src/db/BaseQuery.php ( 45.13 KB )
  115. /yingpanguazai/ssd/ssd1/www/www.sjds.net/vendor/topthink/think-orm/src/db/concern/TimeFieldQuery.php ( 7.43 KB )
  116. /yingpanguazai/ssd/ssd1/www/www.sjds.net/vendor/topthink/think-orm/src/db/concern/AggregateQuery.php ( 3.26 KB )
  117. /yingpanguazai/ssd/ssd1/www/www.sjds.net/vendor/topthink/think-orm/src/db/concern/ModelRelationQuery.php ( 20.07 KB )
  118. /yingpanguazai/ssd/ssd1/www/www.sjds.net/vendor/topthink/think-orm/src/db/concern/ParamsBind.php ( 3.66 KB )
  119. /yingpanguazai/ssd/ssd1/www/www.sjds.net/vendor/topthink/think-orm/src/db/concern/ResultOperation.php ( 7.01 KB )
  120. /yingpanguazai/ssd/ssd1/www/www.sjds.net/vendor/topthink/think-orm/src/db/concern/WhereQuery.php ( 19.37 KB )
  121. /yingpanguazai/ssd/ssd1/www/www.sjds.net/vendor/topthink/think-orm/src/db/concern/JoinAndViewQuery.php ( 7.11 KB )
  122. /yingpanguazai/ssd/ssd1/www/www.sjds.net/vendor/topthink/think-orm/src/db/concern/TableFieldInfo.php ( 2.63 KB )
  123. /yingpanguazai/ssd/ssd1/www/www.sjds.net/vendor/topthink/think-orm/src/db/concern/Transaction.php ( 2.77 KB )
  124. /yingpanguazai/ssd/ssd1/www/www.sjds.net/vendor/topthink/framework/src/think/log/driver/File.php ( 5.96 KB )
  125. /yingpanguazai/ssd/ssd1/www/www.sjds.net/vendor/topthink/framework/src/think/contract/LogHandlerInterface.php ( 0.86 KB )
  126. /yingpanguazai/ssd/ssd1/www/www.sjds.net/vendor/topthink/framework/src/think/log/Channel.php ( 3.89 KB )
  127. /yingpanguazai/ssd/ssd1/www/www.sjds.net/vendor/topthink/framework/src/think/event/LogRecord.php ( 1.02 KB )
  128. /yingpanguazai/ssd/ssd1/www/www.sjds.net/vendor/topthink/think-helper/src/Collection.php ( 16.47 KB )
  129. /yingpanguazai/ssd/ssd1/www/www.sjds.net/vendor/topthink/framework/src/think/facade/View.php ( 1.70 KB )
  130. /yingpanguazai/ssd/ssd1/www/www.sjds.net/vendor/topthink/framework/src/think/View.php ( 4.39 KB )
  131. /yingpanguazai/ssd/ssd1/www/www.sjds.net/vendor/topthink/framework/src/think/Response.php ( 8.81 KB )
  132. /yingpanguazai/ssd/ssd1/www/www.sjds.net/vendor/topthink/framework/src/think/response/View.php ( 3.29 KB )
  133. /yingpanguazai/ssd/ssd1/www/www.sjds.net/vendor/topthink/framework/src/think/Cookie.php ( 6.06 KB )
  134. /yingpanguazai/ssd/ssd1/www/www.sjds.net/vendor/topthink/think-view/src/Think.php ( 8.38 KB )
  135. /yingpanguazai/ssd/ssd1/www/www.sjds.net/vendor/topthink/framework/src/think/contract/TemplateHandlerInterface.php ( 1.60 KB )
  136. /yingpanguazai/ssd/ssd1/www/www.sjds.net/vendor/topthink/think-template/src/Template.php ( 46.61 KB )
  137. /yingpanguazai/ssd/ssd1/www/www.sjds.net/vendor/topthink/think-template/src/template/driver/File.php ( 2.41 KB )
  138. /yingpanguazai/ssd/ssd1/www/www.sjds.net/vendor/topthink/think-template/src/template/contract/DriverInterface.php ( 0.86 KB )
  139. /yingpanguazai/ssd/ssd1/www/www.sjds.net/runtime/temp/5febe16c9207553ef9b4c4406f7af920.php ( 12.06 KB )
  140. /yingpanguazai/ssd/ssd1/www/www.sjds.net/vendor/topthink/think-trace/src/Html.php ( 4.42 KB )
  1. CONNECT:[ UseTime:0.000576s ] mysql:host=127.0.0.1;port=3306;dbname=www_sjds;charset=utf8mb4
  2. SHOW FULL COLUMNS FROM `fenlei` [ RunTime:0.000788s ]
  3. SELECT * FROM `fenlei` WHERE `fid` = 0 [ RunTime:0.000336s ]
  4. SELECT * FROM `fenlei` WHERE `fid` = 63 [ RunTime:0.000284s ]
  5. SHOW FULL COLUMNS FROM `set` [ RunTime:0.000497s ]
  6. SELECT * FROM `set` [ RunTime:0.000200s ]
  7. SHOW FULL COLUMNS FROM `article` [ RunTime:0.000613s ]
  8. SELECT * FROM `article` WHERE `id` = 485064 LIMIT 1 [ RunTime:0.000439s ]
  9. UPDATE `article` SET `lasttime` = 1777436394 WHERE `id` = 485064 [ RunTime:0.000740s ]
  10. SELECT * FROM `fenlei` WHERE `id` = 65 LIMIT 1 [ RunTime:0.000233s ]
  11. SELECT * FROM `article` WHERE `id` < 485064 ORDER BY `id` DESC LIMIT 1 [ RunTime:0.000400s ]
  12. SELECT * FROM `article` WHERE `id` > 485064 ORDER BY `id` ASC LIMIT 1 [ RunTime:0.003905s ]
  13. SELECT * FROM `article` WHERE `id` < 485064 ORDER BY `id` DESC LIMIT 10 [ RunTime:0.010239s ]
  14. SELECT * FROM `article` WHERE `id` < 485064 ORDER BY `id` DESC LIMIT 10,10 [ RunTime:0.018520s ]
  15. SELECT * FROM `article` WHERE `id` < 485064 ORDER BY `id` DESC LIMIT 20,10 [ RunTime:0.006491s ]
0.114096s