
27电子通信考研群

26电子通信考研群
🔥准备好了吗?
水木观畴电子通信考研
全网重磅首发
已经完成60套26考研专业课真题解析!
26考研结束,截止发文
27初试全程班已经报班50+
27初试全程班详情戳👇
27考研正式开局!现在的你,正处于“上岸成功率”最高的时刻。
现在报班即送纸质版择校宝典
26复试全程班已经报班300+
26复试全程班详情戳👇
别等出分才慌!昨晚这些同学已经抢跑复试了,限时特惠,早学早掌握!
前500名26复试全程班
赠送模拟面试,心动不如行动!
目前已完成答案解析的院校名单👇
大家可以搜索对应「学校名称」
扫码进群速对答案!
电子科技大学858信号与系统
东南大学828电子技术基础(数、模)
厦门大学821电子电路
西安交通大学868电子学基础
西北工业大学827信号与系统
北京理工大学882电子科学与技术基础
北京理工大学802信号理论基础
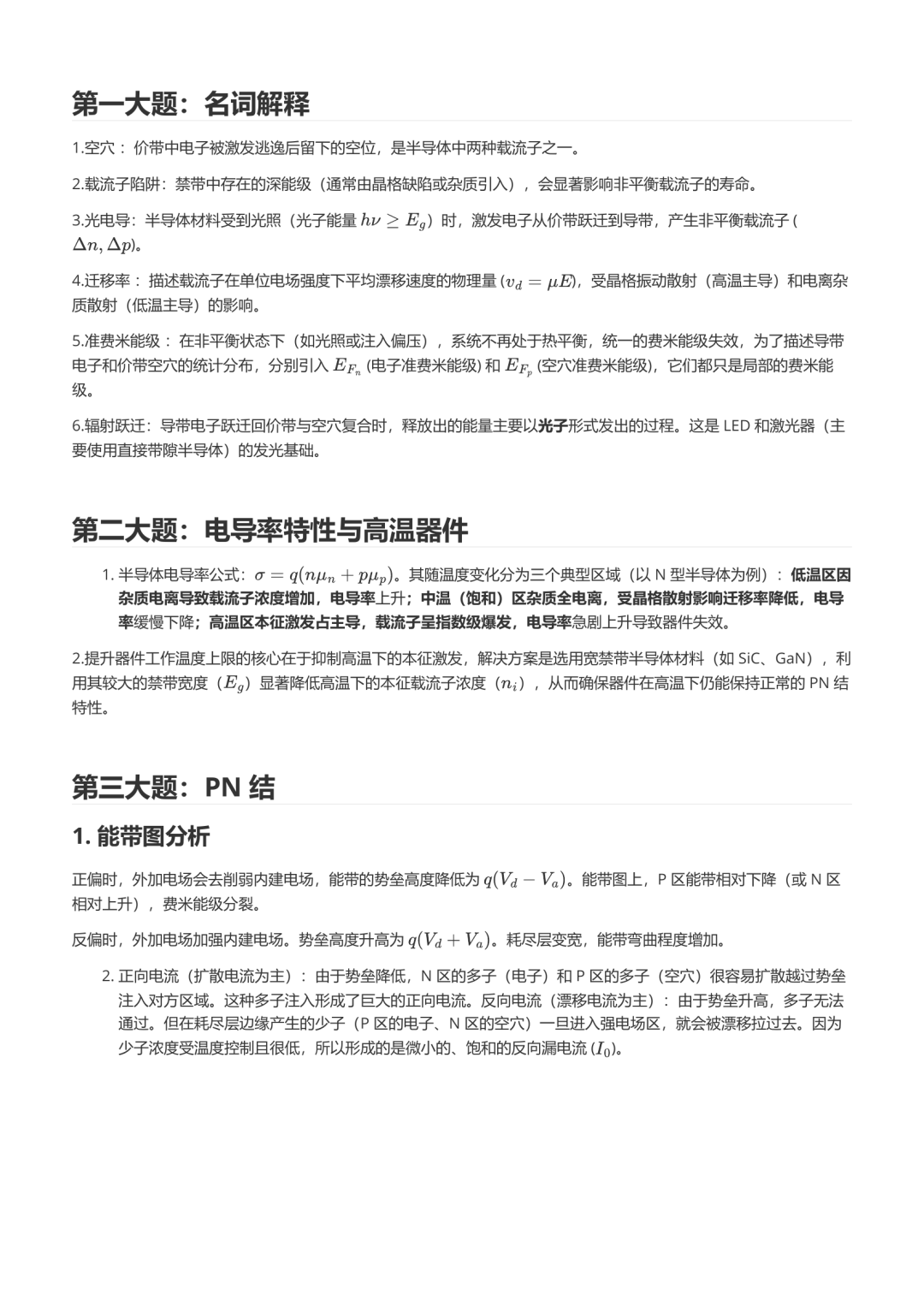
哈尔滨工业大学806半导体物理
哈尔滨工业大学803信号与系统和数字逻辑电路
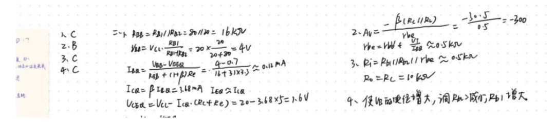
湖南大学863数字与模拟电子技术
南开大学808电子综合基础
中国海洋大学810数字电子技术
中国海洋大学819信号与系统综合
桂林电子科技大学806电路、信号与系统
杭州电子科技大学843信号与系统
杭州电子科技大学845信号与系统分析
南京邮电大学813电路分析
南京邮电大学801通信原理
西安电子科技大学821电路、信号与系统
西安电子科技大学811信号与系统、电路
西安邮电大学823电子技术基础
西安邮电大学824信号与系统
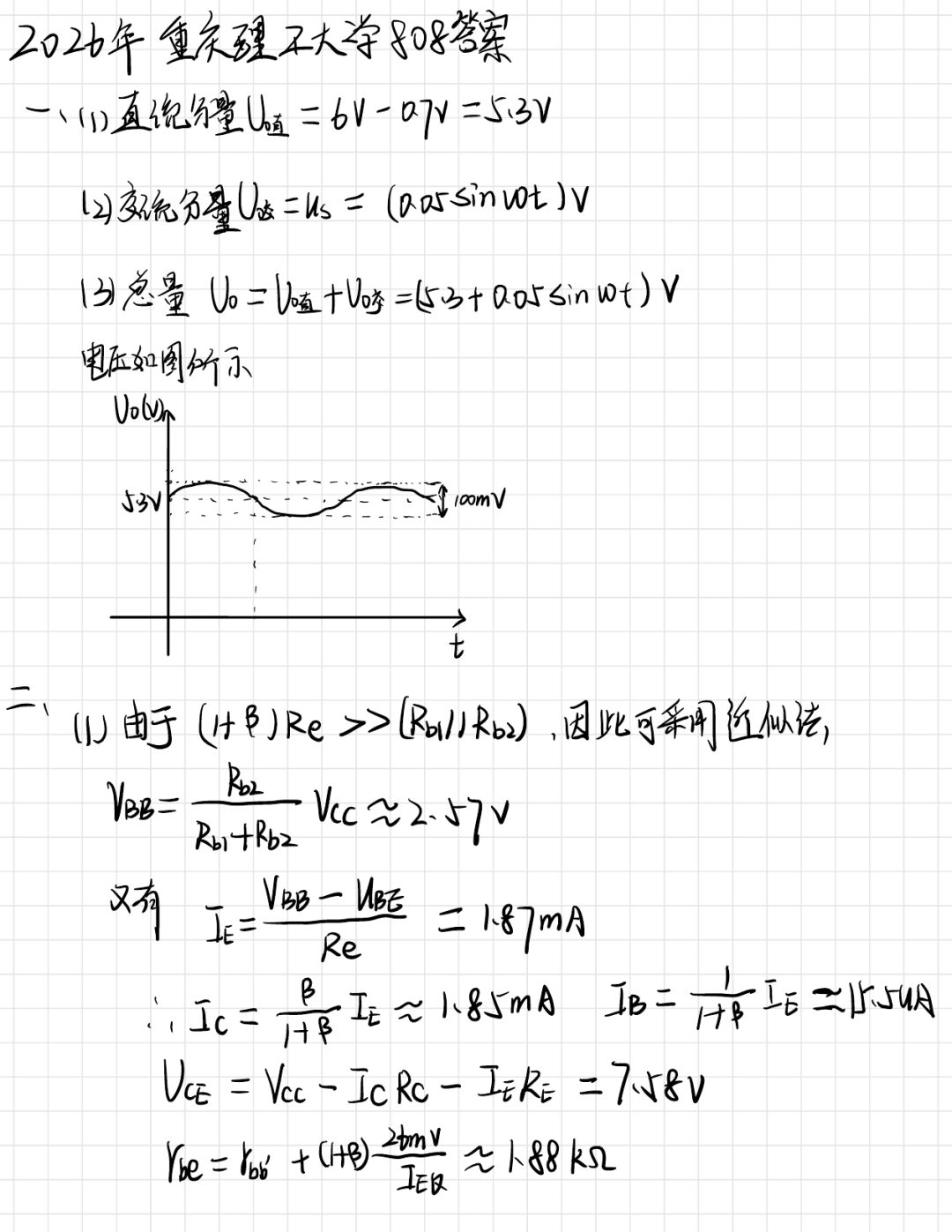
重庆邮电大学808数字电路与逻辑设计
重庆邮电大学801信号与系统
戳👇下面链接速对四邮四电答案!
全网最快!「四邮四电」26考研真题对答案汇总!建议收藏,估分快人一步!
福州大学843电子技术基础
福州大学866信号与系统
河海大学863信号与系统
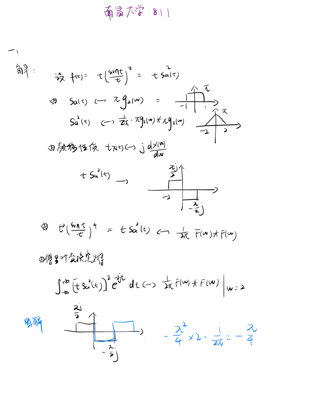
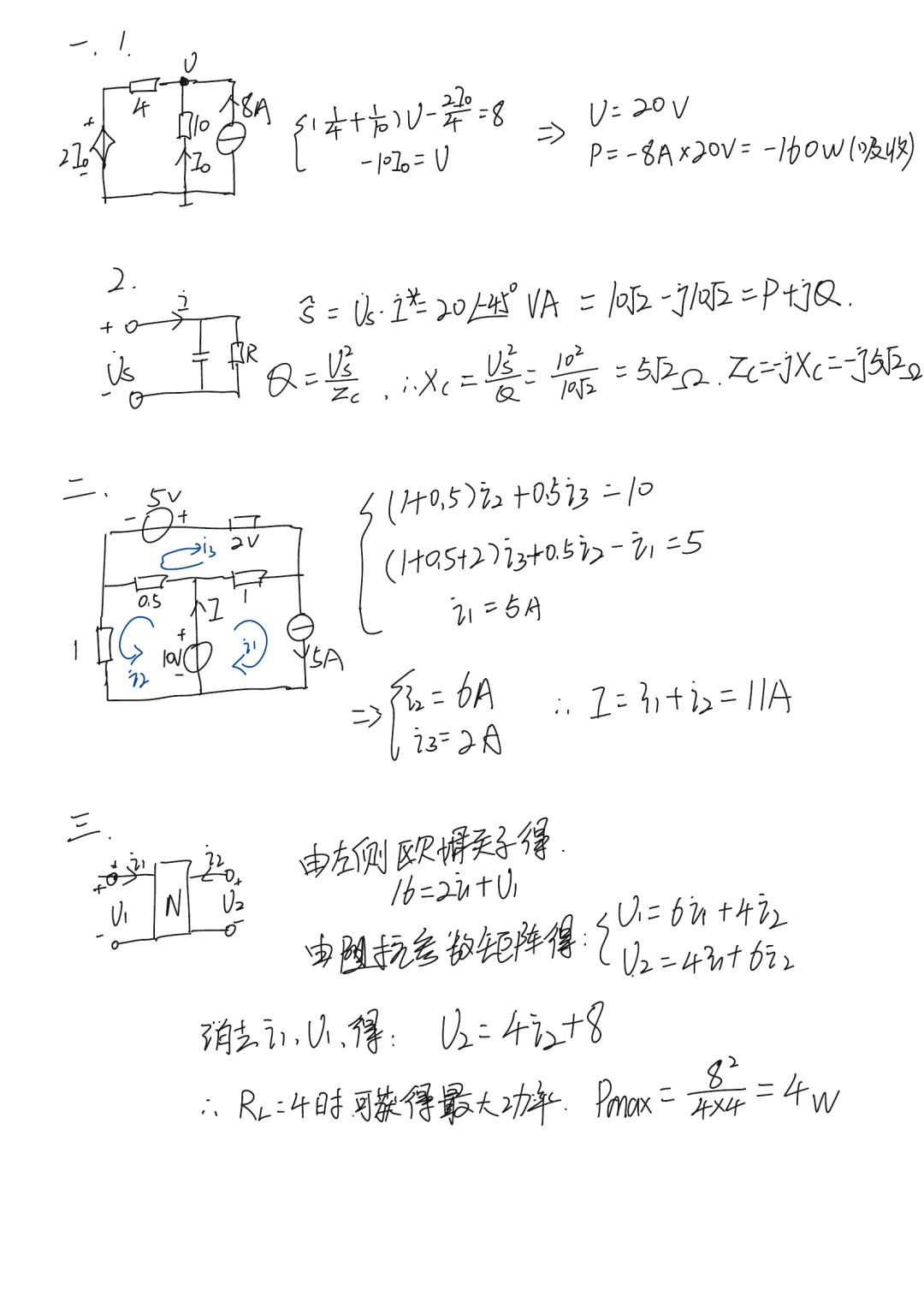
南昌大学811信号与系统
苏州大学837信号系统与数字逻辑
西南交通大学824信号与系统
中国矿业大学824专业基础综合
安徽大学841专业综合一(信号与系统、数字电路逻辑)
安徽大学830专业基础综合一(信号与系统、数字电路)
大连海事大学807电路理论(75分)、信号与系统(75分)
哈尔滨工程大学810信号与系统
哈尔滨工程大学815电路、信号与系统
合肥工业大学865电子科学与技术综合
合肥工业大学833信号分析与处理综合
南京航空航天大学878数字电路和信号与系统
南京理工大学891电磁波、信号与系统
上海大学899半导体物理
上海大学829信号系统与电路
武汉理工大学855信号与系统
贵州大学834电子技术基础
河北工业大学891通信原理
江南大学810模拟与数字电子技术
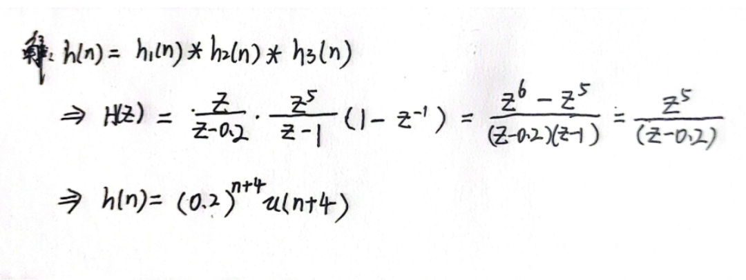
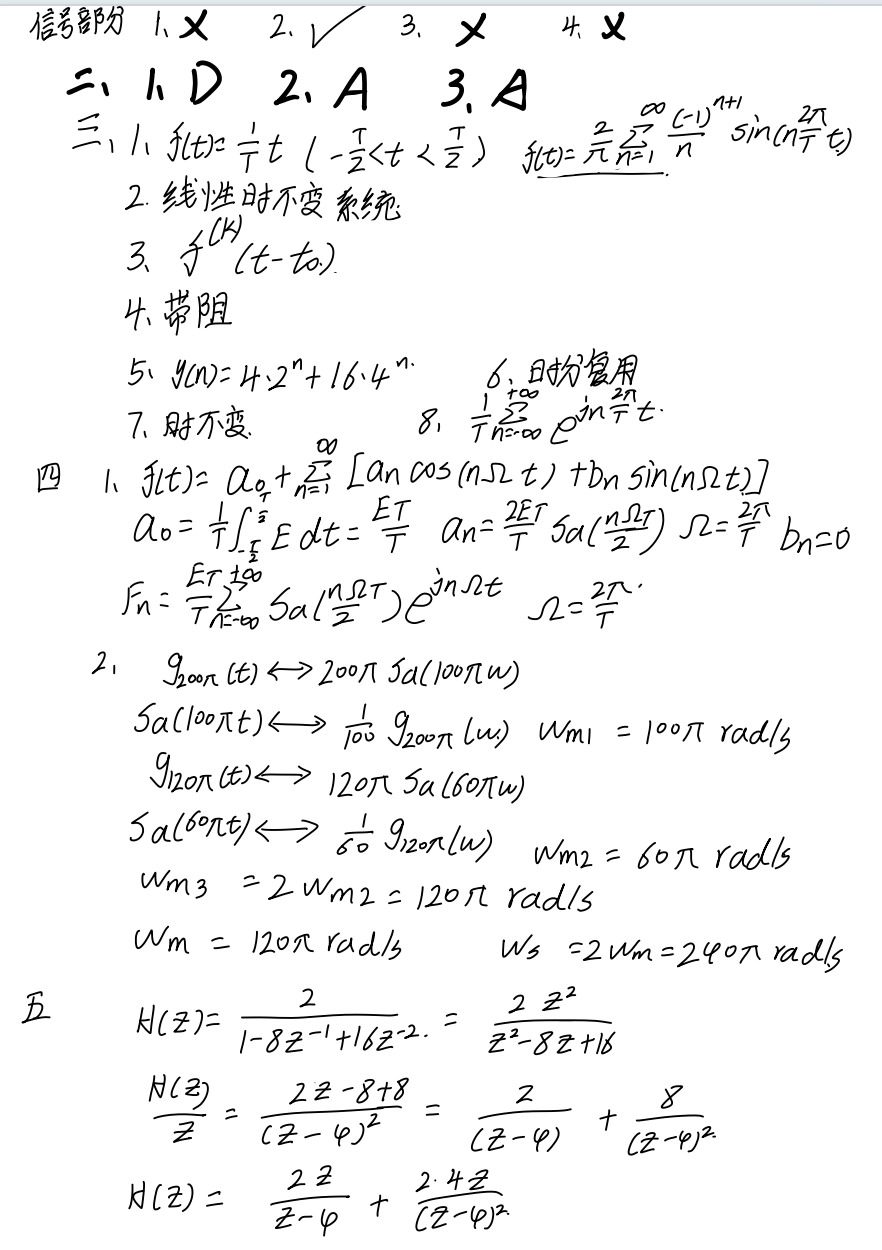
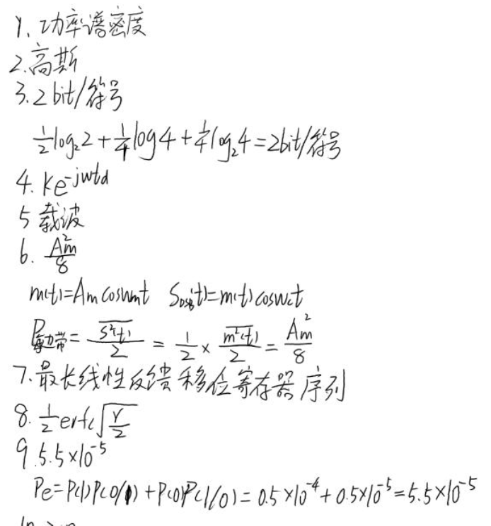
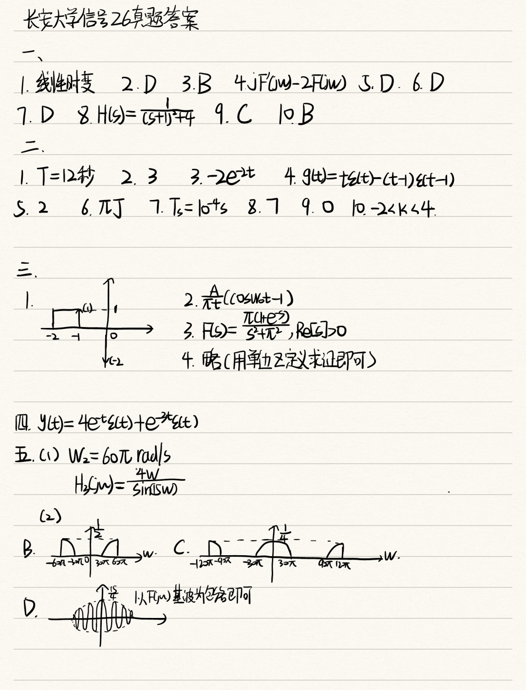
长安大学814信号与系统
海南大学878电子技术(数电和模电)
中国地质大学(武汉)852电路理论
中国地质大学(北京)860数字电子技术
中国地质大学(武汉)894电路、信号与系统
中国地质大学(北京)845信号与系统
南京信息工程大学811信号与系统
华南农业大学821电子技术基础
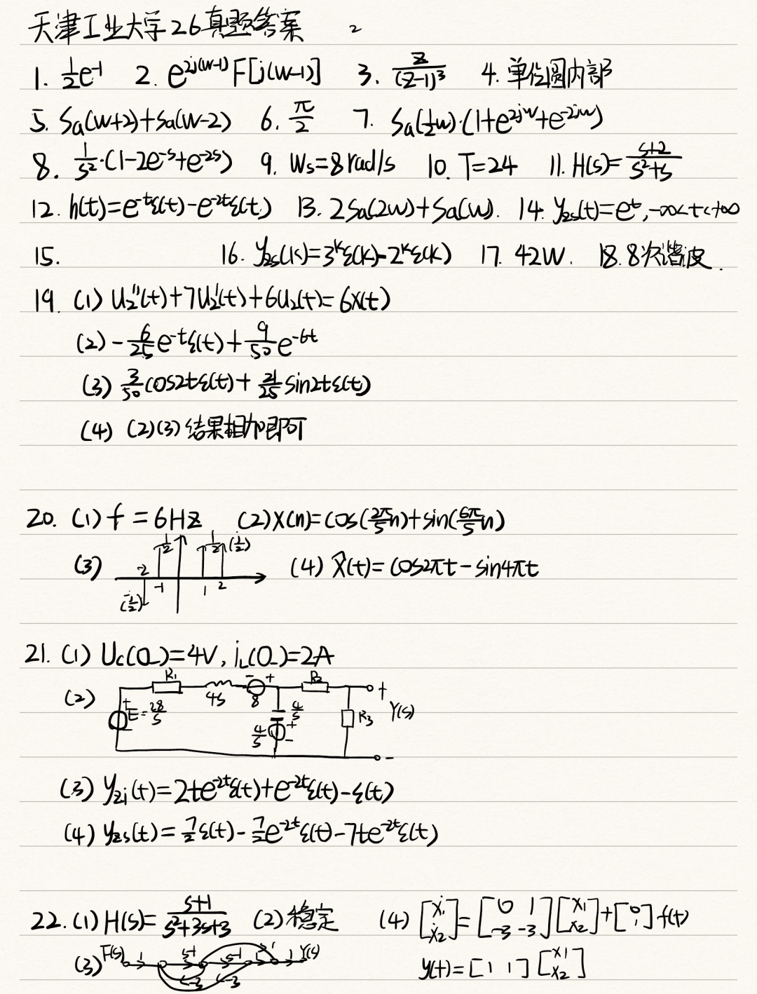
天津工业大学812信号与系统
南方科技大学808电子科学与技术综合
西安理工大学820模拟电子技术基础
上海电力大学851电子技术综合(含模电与数电)
重庆理工大学808电子技术综合(含模拟电路、数字电路)
其他院校真题答案进群蹲最新情况👇


本答案根据同学回忆题目整理,难免有不完整疏漏之处,欢迎大家批评指正。
完整版答案解析进群领取

本答案根据同学回忆题目整理,难免有不完整疏漏之处,欢迎大家批评指正。
完整版答案解析进群领取

本答案根据同学回忆题目整理,难免有不完整疏漏之处,欢迎大家批评指正。
完整版答案解析进群领取

本答案根据同学回忆题目整理,难免有不完整疏漏之处,欢迎大家批评指正。
完整版答案解析进群领取

本答案根据同学回忆题目整理,难免有不完整疏漏之处,欢迎大家批评指正。
完整版答案解析进群领取


本答案根据同学回忆题目整理,难免有不完整疏漏之处,欢迎大家批评指正。
完整版答案解析进群领取


本答案根据同学回忆题目整理,难免有不完整疏漏之处,欢迎大家批评指正。
完整版答案解析进群领取

本答案根据同学回忆题目整理,难免有不完整疏漏之处,欢迎大家批评指正。
完整版答案解析进群领取


本答案根据同学回忆题目整理,难免有不完整疏漏之处,欢迎大家批评指正。
完整版答案解析进群领取


本答案根据同学回忆题目整理,难免有不完整疏漏之处,欢迎大家批评指正。
完整版答案解析进群领取

本答案根据同学回忆题目整理,难免有不完整疏漏之处,欢迎大家批评指正。
完整版答案解析进群领取


本答案根据同学回忆题目整理,难免有不完整疏漏之处,欢迎大家批评指正。
完整版答案解析进群领取


本答案根据同学回忆题目整理,难免有不完整疏漏之处,欢迎大家批评指正。
完整版答案解析进群领取


本答案根据同学回忆题目整理,难免有不完整疏漏之处,欢迎大家批评指正。
完整版答案解析进群领取


本答案根据同学回忆题目整理,难免有不完整疏漏之处,欢迎大家批评指正。
完整版答案解析进群领取


本答案根据同学回忆题目整理,难免有不完整疏漏之处,欢迎大家批评指正。
完整版答案解析进群领取


本答案根据同学回忆题目整理,难免有不完整疏漏之处,欢迎大家批评指正。
完整版答案解析进群领取

本答案根据同学回忆题目整理,难免有不完整疏漏之处,欢迎大家批评指正。
完整版答案解析进群领取

本答案根据同学回忆题目整理,难免有不完整疏漏之处,欢迎大家批评指正。
完整版答案解析进群领取

本答案根据同学回忆题目整理,难免有不完整疏漏之处,欢迎大家批评指正。
完整版答案解析进群领取

本答案根据同学回忆题目整理,难免有不完整疏漏之处,欢迎大家批评指正。
完整版答案解析进群领取

本答案根据同学回忆题目整理,难免有不完整疏漏之处,欢迎大家批评指正。
完整版答案解析进群领取


本答案根据同学回忆题目整理,难免有不完整疏漏之处,欢迎大家批评指正。
完整版答案解析进群领取

本答案根据同学回忆题目整理,难免有不完整疏漏之处,欢迎大家批评指正。
完整版答案解析进群领取


本答案根据同学回忆题目整理,难免有不完整疏漏之处,欢迎大家批评指正。
完整版答案解析进群领取


本答案根据同学回忆题目整理,难免有不完整疏漏之处,欢迎大家批评指正。
完整版答案解析进群领取

本答案根据同学回忆题目整理,难免有不完整疏漏之处,欢迎大家批评指正。
完整版答案解析进群领取

本答案根据同学回忆题目整理,难免有不完整疏漏之处,欢迎大家批评指正。
完整版答案解析进群领取



本答案根据同学回忆题目整理,难免有不完整疏漏之处,欢迎大家批评指正。
完整版答案解析进群领取

本答案根据同学回忆题目整理,难免有不完整疏漏之处,欢迎大家批评指正。
完整版答案解析进群领取

本答案根据同学回忆题目整理,难免有不完整疏漏之处,欢迎大家批评指正。
完整版答案解析进群领取


本答案根据同学回忆题目整理,难免有不完整疏漏之处,欢迎大家批评指正。
完整版答案解析进群领取

本答案根据同学回忆题目整理,难免有不完整疏漏之处,欢迎大家批评指正。
完整版答案解析进群领取

本答案根据同学回忆题目整理,难免有不完整疏漏之处,欢迎大家批评指正。
完整版答案解析进群领取

本答案根据同学回忆题目整理,难免有不完整疏漏之处,欢迎大家批评指正。
完整版答案解析进群领取

本答案根据同学回忆题目整理,难免有不完整疏漏之处,欢迎大家批评指正。
完整版答案解析进群领取

本答案根据同学回忆题目整理,难免有不完整疏漏之处,欢迎大家批评指正。
完整版答案解析进群领取

本答案根据同学回忆题目整理,难免有不完整疏漏之处,欢迎大家批评指正。
完整版答案解析进群领取

本答案根据同学回忆题目整理,难免有不完整疏漏之处,欢迎大家批评指正。
完整版答案解析进群领取

本答案根据同学回忆题目整理,难免有不完整疏漏之处,欢迎大家批评指正。
完整版答案解析进群领取

本答案根据同学回忆题目整理,难免有不完整疏漏之处,欢迎大家批评指正。
完整版答案解析进群领取

本答案根据同学回忆题目整理,难免有不完整疏漏之处,欢迎大家批评指正。
完整版答案解析进群领取




本答案根据同学回忆题目整理,难免有不完整疏漏之处,欢迎大家批评指正。
完整版答案解析进群领取
后台回复
【院校全称】:获得对应院校考情分析
【择校宝典】:获得27考研择校宝典领取方式
【QQ群】:获得电子通信考研群汇总

电子通信考研择校等信息
👈请联系东坡哥微信咨询

👈2027电子通信考研群

----水木观畴电子通信考研----