

01.
836艺术综合押题率

01

押题总览
📝刚蹲到成大 836 艺术综合回忆版试卷,2026 考生也太幸运了吧!押题率直接戳中考点,题型分布清晰,2027 备考的宝子速码这份真题总结 + 避坑指南~


📋 真题题型 & 分值拆解(总分 150 分,3 小时)
客观题:5 题 ×2 分 = 10 分(具体题目略,侧重基础知识点)
名词解释:5 题 ×5 分 = 25 分(考视觉设计、脚光、场面调度、180 度轴线原则等)
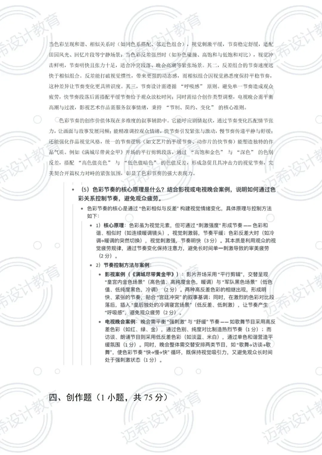
简答题:2 题 ×20 分 = 40 分(画面造型风格 + 要素、色彩的节奏)
创作题:75 分(3 个方向选 1 个!影视动画 / 新媒体 / 影视编导)
🔥 押题高光时刻!直接省一半力
✅ 名词解释 2 题押中原题:“场面调度”(押题卷二)、“180 度轴线原则”(押题卷一),背完直接默写得分!
✅ 简答题 1 题押中知识点:“色彩的节奏” 对应押题卷 “色彩的作用”,换个问法就能套思路~
✅ 创作题两大方向练过!影视动画(关键帧 + 镜头设计)、影视编导(关键词剧本 + 分镜)都是日常高频练习题型,考场上不慌神!
🎨 各方向创作题核心要求(重点划记)
▪️影视动画方向:创角色 + 5 张关键帧(含固定 / 跟随 / 仰俯拍镜头)+ 摄影机与人物关系图
▪️影视编导方向:用 “平安夜 + 出租车的哥 + 蒙面男人” 写剧本 + 设计分镜(日常练习过!)
▪️新媒体方向:略(按自身方向准备即可)
💡 2027 备考必看攻略
名词解释:重点攻 “场面调度”“轴线原则” 这类高频考点,别死记硬背,结合案例理解
简答题:“色彩”“画面造型” 是核心,要会延伸知识点(比如色彩的作用→节奏→情感表达)
创作题:动画 / 编导方向一定要多练模板!关键帧设计、剧本分镜的固定框架记牢,考场上灵活换题材
时间分配:3 小时要合理拆分,创作题占 75 分,至少留 1.5 小时打磨细节
✨ 碎碎念:成大 836 艺术综合真的侧重 “基础 + 实操”,押题不是碰运气,而是精准抓高频考点!2027 的宝子跟着真题方向练,少走弯路,明年一定上岸~
02

学员反馈

03

学员作业


02.
2026考研三套押题卷回顾

01

押题卷一

02

押题卷二

03

押题卷三

03
2026考研836艺术综合真题答案








04
备考建议

















结合成都大学 736艺术概论、836艺术综合考试特点及全程班课程安排,为不同方向考生制定分阶段、重落地的备考方案,兼顾理论夯实与技能提升:
一、寒假导学阶段(1-2 月):搭建框架,夯实根基
1、核心目标
通过《艺术学概论》和《影视视听语言》导学课,建立两门核心课程的知识框架,掌握课本基础知识点,为后续学习奠定基础。
2、备考建议
紧跟课程节奏:严格按照上午 10:00~11:30、下午 14:00~15:30 的直播时间参与课程,避免缺席。直播过程中主动记录老师梳理的思维导图,明确每章的核心知识点和章节间的逻辑关系。
课后及时复盘:每次课程结束后,用 1-2 小时整理课堂笔记,将老师讲解的知识点补充到思维导图中,确保当天内容当天消化。例如,学完《艺术学概论》某一章节后,尝试用自己的语言复述章节核心观点,检验理解程度。
提前预习课本:在每节导学课前,花 30 分钟预习对应章节内容,标记出不理解的知识点,带着问题听课,提高课堂效率。
建立错题本:针对课程中老师提到的重点、难点知识点,整理成错题或疑问清单,定期回顾,逐步解决知识盲区。
二、春季基础阶段(3-6 月):深化理论,完善图谱
1、核心目标
在寒假基础上,进一步深化《艺术学概论》和《影视视听语言》的理论知识,形成完整的知识图谱,补充笔记内容,为暑假强化训练做好准备。
2、备考建议
强化知识串联:春季课程重点是 “以点带面”,学习过程中要主动思考知识点之间的联系。例如,在《影视视听语言》中,将 “镜头语言” 与 “叙事结构” 结合,分析经典影片中镜头如何服务于叙事,加深对知识点的理解和运用能力。
扩容补充笔记:按照课程目标,在寒假思维导图的基础上,添加具体知识点细节,完善笔记内容。可以使用不同颜色的笔标注知识点的重要程度(如高频考点用红色、次重点用蓝色),方便后续复习时快速抓取核心内容。
结合案例学习:戏剧与影视专业注重理论与实践结合,春季阶段可以开始积累经典影视案例(如《霸王别姬》《寄生虫》等),将案例与《艺术学概论》中的 “艺术流派”“艺术创作” 等知识点结合,为后续答题和创作积累素材。
定期自我检测:每学完一个章节,通过课程作业或自行出题的方式进行自我检测,例如默写章节知识点框架、简述某一理论的核心内容,及时发现薄弱环节并针对性补强。
三、暑假强化阶段(7-8 月):直击考点,实战演练
1、核心目标
结合成都大学专业课考察特点,通过强化课、论文写作、手绘 / 创作等课程,直击核心考点,训练解题和创作思维,实现从理论到实战的过渡。
2、备考建议
(一)理论强化课(《艺术学概论》《影视视听语言》)
聚焦真题训练:强化课会针对院校真题进行实战演练,学习过程中要认真对待每一道真题,按照考试时间要求独立完成,然后对照老师的讲解分析答题思路和得分点。例如,论述题要注意 “论点 + 论据 + 案例” 的结构,学习如何用经典影视案例支撑论点。
总结命题规律:通过分析近五年真题,总结成都大学专业课的命题方向和高频考点(如《艺术学概论》中 “艺术与社会生活的关系”“艺术鉴赏的过程” 等),将这些考点作为后续复习的重点。
适应集训节奏:无论是线上还是线下集训,都要适应全天高强度学习(9:00~12:00、14:00~17:30、19:00~20:30),合理安排作息,保证学习效率。线下集训可以主动与老师、同学交流,解决学习中的疑问;线上集训要按时参与直播,积极互动。
(二)专项技能课(论文写作、手绘、创作)
论文写作课:学习论文的基本结构、选题方法和论证逻辑,课后尝试完成 1-2 篇小论文(如分析某部影视作品的艺术特色),请老师或同学批改,提升论文写作能力。
手绘 / 创作课:根据自己的专业方向(动画、编导、新媒体)选择对应课程,认真学习专业技能和创作技巧。动画手绘课要多练习基础线条、角色造型和场景设计;编导 / 新媒体创作课要学习剧本写作、分镜头脚本设计等,积累创作素材,完成 1-2 个完整的创作作品(如短篇剧本、分镜头脚本)。
四、秋季冲刺阶段(9-11 月):考点梳理,冲刺高分
1、核心目标
梳理近五年高频考题,总结命题规律和答题模板,提高答题速度和准确率,冲刺理论高分;同时强化手绘 / 创作等专项技能。
2、备考建议
背诵高频考点:根据《736 艺术概论》和《836 艺术综合》冲刺课梳理的高频考点,制定背诵计划,每天安排 1-2 小时背诵知识点,结合笔记和思维导图,确保知识点烂熟于心。
总结答题模板:学习课程中总结的各类题型(选择题、简答题、论述题等)的答题模板,例如论述题的 “开头引入 + 分论点论述 + 案例分析 + 结尾总结” 模板,然后通过真题训练熟练运用模板,同时注意答题的个性化表达,避免模板化过重。
提升答题速度:秋季阶段要开始进行整套真题的模拟测试,按照考试时间(如上午 3 小时考《736 艺术概论》)完成试卷,训练答题速度和时间分配能力。例如,选择题控制在 30 分钟内完成,简答题每题 10-15 分钟,论述题每题 30-40 分钟。
强化专项技能:手绘 / 创作冲刺课要针对考试要求进行强化训练,动画手绘课多练习真题风格的手绘作品;编导 / 新媒体创作课多写真题类型的剧本或脚本,不断优化作品质量。
五、考前押题阶段(12 月):模拟实战,查漏补缺
1、核心目标
通过押题卷模拟测试,检验复习效果,查漏补缺;学习押题卷讲解,掌握答题技巧和注意事项,调整备考状态。
2、备考建议
认真对待模拟测试:按照课程安排参加白天的模拟测试,严格遵守考试纪律,模拟真实考试环境,检验自己的复习效果。测试后及时对照答案批改,分析错题原因,补充薄弱知识点。
重点学习押题卷讲解:晚上的押题卷讲解课要认真听讲,学习老师的答题思路和技巧,尤其是自己做错的题目,要弄清楚错误原因和正确的解题方法。同时,关注押题卷中涉及的知识点,作为考前复习的重点。
调整备考状态:12 月是备考的最后阶段,要注意调整作息,保证充足的睡眠,避免过度劳累;同时调整心态,保持自信,积极面对考试。可以适当进行轻度运动(如散步、慢跑),缓解备考压力。
六、复试准备阶段:提前准备,应对复试
1、核心目标
了解复试流程和要求,提升英语口语、综合面试、作品集制作等能力,为复试做好充分准备。
2、备考建议
学习复试流程:认真听讲课程中关于复试流程、调剂、联系导师等内容,明确复试的各个环节(如英语口语测试、专业课笔试、综合面试)和要求,制定复试备考计划。
提升英语口语:每天安排 30 分钟练习英语口语,学习课程中提供的英语口语模板(如自我介绍、常见问题回答),然后进行模拟练习,可以录音自己的回答,对照模板修改,提升口语表达能力。
准备作品集:根据课程指导,整理自己的学习成果和创作作品(如论文、手绘作品、剧本、分镜头脚本等),制作成精美的作品集。作品集要突出自己的专业优势和特色,排版整洁、内容充实。
进行模拟复试:参加课程中的模拟复试环节,模拟真实的复试场景,锻炼自己的应变能力和表达能力。模拟复试后,根据老师的反馈调整自己的表现,完善复试准备。
七、全程备考注意事项
合理利用课程资源:全程班提供了丰富的课程和服务,要充分利用直播课程、老师答疑、同学交流等资源,解决学习中的问题,提升备考效率。
制定个性化计划:在遵循上述分阶段建议的基础上,结合自己的学习情况和时间安排,制定个性化的备考计划,明确每个阶段的学习目标和任务,确保备考有序进行。
保持学习连贯性:考研备考是一个长期的过程,要保持学习的连贯性,避免三天打鱼两天晒网。每天安排固定的学习时间,养成良好的学习习惯。
关注院校信息:及时关注成都大学研究生院官网发布的考研信息(如招生简章、考试大纲、复试分数线等),确保自己的备考方向与院校要求一致。

05
推荐一些复习资料













干
货
推
荐
点击图片查看








✦
关于迈希
✦
迈希设计教育隶属于成都迈希教育科技有限公司,是一所专业从事艺术类考研的优质的教育机构,拥有一支爱岗敬业、团结奋进、善于学习勇于探索的教师队伍,不断的推出更新、更优质的教学和服务。自成立以来,迈希始终以“用心做教育”为宗旨,谨守诚信办学的行为准则,始终把学生利益放在首位,助力各位考研学子圆梦名校!深受广大学子信赖。
师资团队
50+
专注艺术考研专业课辅导,博士5人+,硕士35人+,本科5人+。
服务学员
600+
三年时间服务600+学员,来自全国各地,为了同一梦想相聚迈希。
上岸学员
200+
学员上岸西南交通大学、成都大学、四川师范大学、西华大学、西南民族大学、西华师范大学、四川轻化工大学、重庆邮电大学、兰州交通大学、哈尔滨师范大学、沈阳师范大学等等等......
发展历程
2023年
2024考研,迈希将继续倾囊相助,帮助每一位信任迈希的你成功登顶梦想的高峰!
2022年
2023考研我们用专业注入教学核心,用负责和耐心倾注教学过程。帮助50多名学生成功上岸,实现自己的梦想。
2021年
迈希教育于2021年成立,聚集了川内各大高校的教师资源,共同搭建了考研服务平台,实现了现场面授、网络直播和视频回放三位一体,可以令考研学生获得优质的教学资源。2022考研培养了30多位学生成功上岸!
企业文化
企业愿景
成为被考生信赖、行业追随、向社会赋能的科技教育品牌。
企业使命
为客户提供更贴心优质的服务;为员工创造更大的舞台。
教育理念
以人为本。
核心价值观
科学严谨、从严治企。
一个人自律很难!
和一群人一起变强
却很简单。
让你的进步不在孤单。

肉眼可见的成绩飙升
独有的学习氛围。
难忘的考研体验

你的选择,已经被
100+学长学姐
验证:一战上岸。
一分耕耘一分收获,迈希教育共培养了51人上岸成都大学研究生,11人一志愿报考成都大学未能上岸但是调剂上岸了其他的学校。
以上统计,不仅在于宣传,更是迈希教育为各位家长、学员交的答卷,我们将会牢记使命和责任,戒骄戒躁,不断总结,继续加强教学研究和管理服务水平,帮助更多有需求的家长和同学实现自己的考研梦想。
2025考研高分学员










2024考研高分学员



























2023考研上岸学员

2022考研上岸学员

调剂上岸学员

考研经验分享
为了帮助想要报考成都大学研究生的学弟、学妹们了解考研形势、掌握科学的备考方法、及时做好学业规划,迈希教育邀请了已经上岸的学长、学姐分享他们的考研历程,从考研备考、考研流程、考研择校、各科学习规划、调剂等角度展开全面解读。









点击图片查看























































往期押题率
2025考研
成都大学736艺术概论真题

2025考研
成都大学836艺术综合押题率30%

2024考研
成都大学936影视艺术综合押题率26.6%

2024考研
成都大学336艺术基础押题率50%

2023考研
成都大学710艺术概论押题率80.6%

2023考研
成都大学910艺术综合押题率56.6%

2022考研
成都大学710艺术概论押题率62%

2022考研
成都大学910艺术综合押题率23.3%


教学现场


















135400戏剧与影视学生作业















扫描下方 微信二维码咨询我们吧!


招生咨询杨老师
微信号|merci00004
电话号码|18884583718

教务处 迈希教育李老师
微信号|merci00001
电话号码|18022473649


扫描下方QQ群二维码一起交流吧!


25考研交流群
QQ群号:635252110

迈希教育
艺术考研|手绘培训|设计软件|学历提升
招生热线:180 2247 3649
招生地址:成都市郫都区西华大学南门宇众曼城商铺3栋3层301、307
