当前位置:首页>专业课资料>在职考研不知道选什么专业?一篇带你全面了解管理类联考!

在职考研不知道选什么专业?一篇带你全面了解管理类联考!

  • 2026-04-03 12:05:59
在职考研不知道选什么专业?一篇带你全面了解管理类联考!

关注南开智圆  及时获取最新考研资讯

不仅通过联考,更要受益终身

“在职考研都能考什么?专科可以报考吗?

“管理类联考都考什么呀?”

需要工作经验才能报考吗?”

...

今天给大家介绍一下在职考研可以报考哪些管理类的专业:

PART 1
管理类联考是什么

管理类联考属于全国研究生考试系统,是指管理类专业硕士研究生入学统一考试。

因为科目编号是199,因此又称199联考。通常在前一年12月倒数第二周的周六举行初试。3-4月份举行复试。

例如:2024年管理类联考,在2023年12月23日举行统一初试考试。

管理类联考只考两门,包括【①管理类综合能力考试】与【②英语二】两科。管理类综合能力卷面包括数学,逻辑推理,写作,三个模块,题型借鉴了美国GMAT考试(美国经企管理研究生入学考试)。

PART 2
管理类联考的优势
01
专硕的优势

管理类专硕,相比学硕而言,它的优势有以下几个方面:

①专硕学制短,一般为2年。学硕一般是3年。

②专硕是理论+实践教学,即提升理论的同时,又有实践。

③双导师制:管理类专硕既有校内导师,提供扎实的专业知识和合理的知识结构,又有校外导师,指导学生提高实务操作能力,解决学生理论学习的不足,增加实践认知能力以及适应未来工作的能力。而学硕一般只有校内导师。

④考研难度:专硕一直在扩招,学硕一直在缩招,在招生人数上,专硕占有巨大优势。

⑤双证:学位证和学历证,与学硕一样。

02
就业的优势

管理类专硕的就业面广,可以就业的方向:会计事务所、国有银行及商业银行、投资及咨询公司、国企、央企、外企、大型民企、公务员、事业编、高校、继续深造读博等。

03
考试难度

①题目简单,容易拿分。

②管理类联考初试不考专业课。对于上班族来说备考更友好,其他专业考研基本需要投入大量的时间学习专业课,可能需要脱产复习才行。

③初试不考政治。只有参加管理类联考的学生,在研究生入学初试阶段是不考政治的。

④初试只需1天。其他专业的初试都需要2天,甚至3天,考试压力大。

04
择校的优势

一般的研究生考试要在5、6月份一定要定下目标院校和专业,然后再根据专业需要复习的科目以及各个院校的考点进行复习,难免会对自己的成绩估计不准。

而管理类的几大专业考试内容是完全一致的,并且全国所有院校考管理类都是统考同一张试卷,没有专业和院校的区分,因此只需要在9月底对自己的成绩有一定的了解之后,再择校择专业即可。

05
可选择在职读研

报考管理类在职研究生可利用周末或者平时晚上上课,无需脱产,兼顾工作与家庭,适合正在打拼并且想要提升学历的在职人士。

PART 3
报考条件&专业介绍

适合往届生:工商管理硕士MBA、高级工商管理硕士EMBA、公共管理硕士MPA、工程管理硕士MEM(这几个专业要求本科毕业满三年,专科毕业满五年才可报考,极为适合已经工作的人士)适合应届生:会计硕士MPAcc(此专业无毕业年限要求,应届生往届生均可报考,因为MPAcc应届生也可以报考,所以竞争十分激烈,分数高,一般不推荐已经工作的往届同学报考,此外还有审计硕士、图书情报硕士虽然也属于管理类专业,但是由于招生人数过少,在此也不做推荐)

工商管理硕士MBA

MBA是一所商学院或者经济管理学院主打的教育项目。MBA培养的是高素质的管理人才、职业经理人和创业者,他们需要掌握生产、财务、金融、营销、经济法规、国际商务等多学科的知识和管理技能。

基本报考条件:本科毕业3年或3年以上工作经验;大专毕业5年或5年以上工作经验;硕士或博士毕业2年或2年以上工作经验的人员(部分院校不接受专科生报考)

就业前景分析:根据近年研究显示,86%中国公司有招聘mba的需求。数据显示,企业越来越重视高质量的管理类专业毕业生,这一需求还在不断上升。所以考生不必要担心就业问题。就业前景也非常乐观,在本职工作的基础上考MBA,可以冲击更高的本行业管理岗位。

高级工商管理硕士EMBA

由于MBA和EMBA这两个专业的代码都是125100,因此通常将它们合为一个专业来说。

高级管理人员工商管理硕士EMBA旨在培养具有高度政治素养、责任心和职业道德的中、高层管理者,有别于MBA以及其他各类针对企业高级管理者的在职研修班等EDP培训。

报考条件:

1、具有本科学历或大专学历但需管理能力突出。

2、8年及以上工作经验(包括4年或4年以上管理经验)。

3、目前担任大型企业和政府管理部门的高层管理人员。

培养方向:

注重向学生提供对核心管理领域知识的理解,如市场、会计、组织行为、商业道德法律及金融等;注重向学生提供对内在的和共同的管理知识的理解,如系统工程全面质量管理,生产管理,产品设计和过程设计管理等;注重向学生提供不同管理层面管理功能所需的知识和技巧;注重向学生提供在实际工程项目或问题中将技术和管理进行集成的经验。

适合人群:

企事业单位总裁、CEO、 总经理等中高层管理者报考学习。对企业投融资、战略定位、资金运营有兴趣的各界人士。

(适合企业中高层管理者或者创始人、开拓新的行业视野、结识人脉和机会。)

公共管理硕士MPA

MPA是为适应社会公共管理现代化、科学化和专业化的要求而设立的,培养目标是为政府部门及公共机构培养高层次、应用型、复合型的管理人才。MPA要求毕业生掌握先进的分析方法及技术,熟悉具体公共管理或政策领域。

基本报考条件:本科毕业3年或3年以上工作经验;硕士或博士毕业2年或2年以上工作经验的人员。重点招收政府部门和非政府公共管理机构人员。

就业前景分析:

1、在公共组织或公共部门从事公共服务工作,也有少数在私人部门(公司、企业)的行政部门就业;

2、在地方政府机构,非营利的公共组织(各种协会、基金会、工会等) ;

3、相关的咨询公司 ;

4、公司企业的人事、行政部门。

(适合考公考编评职称的同学,因为学费性价比高,也有很多其他行业的同学报考,用来提升学历)

工程管理硕士MEM

MEM的定位是“技术+管理”,部分院校的招生简章会明确表示“具有工科背景”,如果你原本具有技术背景、项目管理等基础,又打算从事互联网、房地产、基建以及交通运输等行业的职场人而言,MEM的学习性价比更高。根据新政策MEM今后也可招收应届生。

基本报考条件:

工程管理的工业工程与管理(125603)、物流工程与管理(125604)这两个方向——应届本科毕业生,或大学本科毕业学历的人员,或高职高专毕业学历后满2年。

工程管理(125601)、项目管理(125602)这两个方向——本科学历毕业满3年工作经验,或研究生学历毕业满2年工作经验,或大专学历满5年工作经验。

就业前景分析:

- 工程管理:既包括对重大建设工程实施(包括工程规划与论证、决策、工程勘察与设计、工程施工与运营)的管理,也包括对重要复杂的新产品、设备、装备在开发、制造、生产过程中的管理,还包括技术创新、技术改造、转型、转轨的管理,产业、工程和科技的发展布局与战略的研究与管理等。

- 项目管理:在有限的资源约束下,运用系统的观点、方法和理论,对项目涉及的全部工作进行有效地管理。即从项目的投资决策开始到项目结束的全过程进行计划、组织、指挥、协调、控制和评价,以实现项目的目标。

- 工业工程:研究由人、物料、信息、设备和能源构成的集成系统的设计、改进和实施,它应用数学、物理学和社会科学的知识和技能,结合工程分析和设计的原理与方法,来说明、预测和评价这一集成系统将得到的结果。

- 物流工程:以物流系统为研究对象,研究物流系统的资源配置、物流运作过程的控制、经营和管理的工程领域。

旅游管理硕士MTA

MTA是为适应我国旅游业发展对旅游管理专门人才的迫切需要,完善旅游管理人才培养体系,创新旅游管理人才培养模式,提高旅游管理人才培养质量,特设置旅游管理硕士专业学位。MTA培养的是具有责任感和旅游职业素质、并且具备国际视野的人才。 

基本报考条件:本科毕业3年或3年以上工作经验;大专毕业5年或5年以上工作经验;硕士或博士毕业2年或2年以上工作经验的人员。

就业方向分析:旅游行政管理部门、旅行社、旅游景区、旅游咨询公司、旅游电子商务企业、旅游规划策划机构、主题公园的旅游经济管理和企业管理工作;或旅游与休闲行业的自主创业。

会计硕士MPAcc

MPAcc是国家为了培养具备良好的职业道德和法纪观念,系统掌握现代会计学、审计学、财务管理以及相关领域的知识和技能,对会计实务有充分的了解,具有很强的解决实际问题能力的高层次、高素质、应用型的会计专门人才而专门设立的一门专业硕士学科。同会计学硕相比,MPAcc更看重实践能力,培养目标主要是对未来想要从事财务相关工作的人,主要学习财务相关的知识,比如现代会计学、审计学、财务管理等等。 

基本报考条件:本科应届毕业生及在职人员都可报考(具体条件因各校而异)

就业前景分析:

1、政府及涉财公务机关:各级政府的财政岗位,财政、税务、工商管理、审计、海关机关,及各级证监会、保监会、银监会等诸多主管经济工作的政府机关,岗位均有会计或财务管理专业要求。

2、国有银行及商业银行:国有银行及商业银行的岗位应届生招聘,基本都有会计专业要求。

3、会计事务所及审计事务所:“四大”及中国本土的品牌事务所,目前都处于业务增长的势头,都有大量会计岗位需求。

4、投行及咨询公司:涉及诸如跨国资产并购、私募股权、投资评估等专业性的领域,不仅要求会计基本技能,更需要研究领域及应用领域的学术视野。

PART 4
 考试内容及难度分析

管理类联考不同于其他研究生入学考试,其考试科目只考两门,包括“管理类联考综合能力”和“英语二”两科(满分300分)

管综不考专业课、政治、英语一和高等数学,在联考考试中,数学只涉及高中阶段的知识,而且都是选择题。英语二主要考虑学生的词汇量。

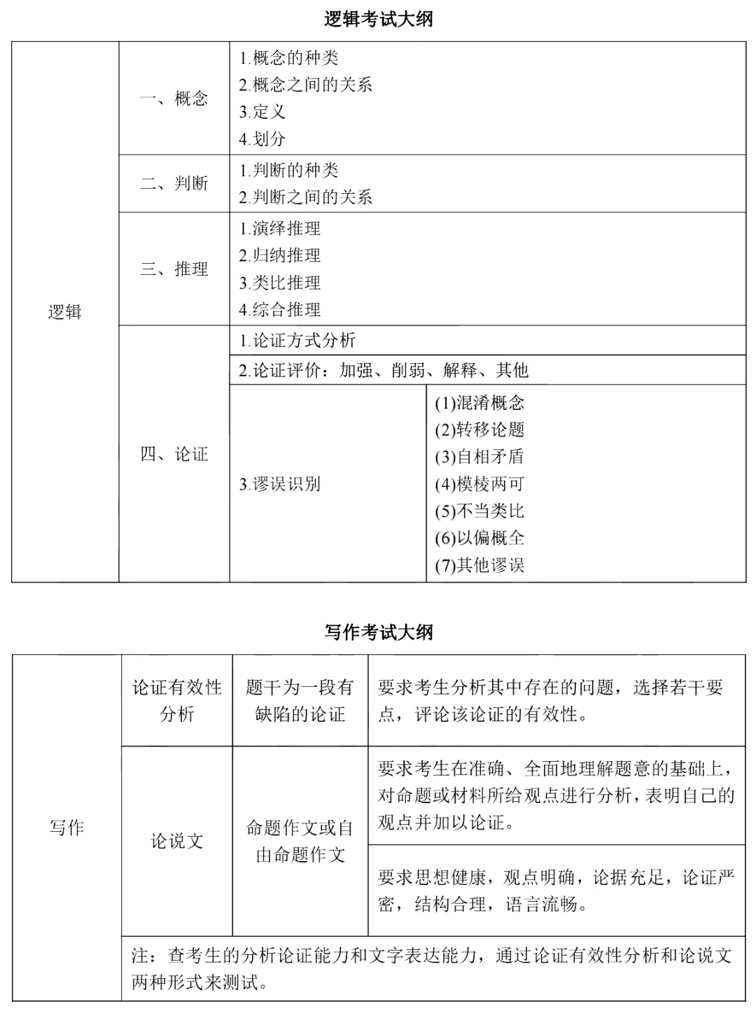
(管理类联考试卷结构)

对于应届生来说,管理类联考所考核的知识点并不难以消化,但由于报考管理类联考的考生当中,有一部分是离开校园多年的,且工作比较忙碌,备考的时间精力有限,对于这一部分考生来说,备考可能会觉得有点吃力。

但是只要找到适合自己的备考节奏,平衡工作和学习,学会自我解压,劳逸结合,用积极的心态激励自己,在职考研也并不难。

PART 5
报考流程

3-10月:提前面试许多知名学府设置了提前面试,参加并通过提前面试的考生,会被院校给与条件预录取,只要接下来的笔试过国家线 即可被目标院校录取了,大大提升入学成功机率。

9-10月:网上报名先填志愿再考试,每位考生只能填写一所院校的一个专业。报名网站:中国研究生招生信息网。

11月:网上确认,每位考生须根据所报考点的通知,提交相关材料确认,未确认的考生没有考试资格。

12月:打印准考证、考研初试准考证打印地址:中国研究生招生信息网考研初试时间安排:一般在12月倒数第二个周六。

次年2月:查询初试成绩成绩查询网站:报考院校研究生院官网、省(市)教育考试院官网

次年3月:复试线陆续公布985院校复试线(3月初)、国家线(3月中旬)、其他院校(国家线之后1周内)

次年3-4月:复试调剂复试:根据所考院校的复试通知准备相应内容调剂:有很强的时效性,调剂之后也需要参加调剂复试

次年5-7月:录取通知书拟录取名单:复试结束后1周左右公布。录取通知书:一般在5-7月陆续发出,收到录取通知书即为正式录取,考研成功!

看到这里,你对管理类联考有一定的认知了吗?想要了解更多关于“联考”的问题,包括专业选择,院校选择,可以添加智圆老师微信1v1免费咨询哦!

添加智圆王老师微信
预约1v1择校评估
获取27考研备考资料

考研界越来越卷

智圆给你准备了备考的优选配置

省力省时的备考成本➕高效的学习效果

备考疑惑 | 面试笔试 | 课程试听

添加智圆老师微信获得一对一专属服务

👇👇👇

最新文章

随机文章

基本 文件 流程 错误 SQL 调试
  1. 请求信息 : 2026-04-04 23:57:39 HTTP/2.0 GET : https://www.sjds.net/a/460864.html
  2. 运行时间 : 0.074413s [ 吞吐率:13.44req/s ] 内存消耗:4,553.24kb 文件加载:140
  3. 缓存信息 : 0 reads,0 writes
  4. 会话信息 : SESSION_ID=8cec03a436b35da6ffe2d6cc1346f02d
  1. /yingpanguazai/ssd/ssd1/www/www.sjds.net/public/index.php ( 0.79 KB )
  2. /yingpanguazai/ssd/ssd1/www/www.sjds.net/vendor/autoload.php ( 0.17 KB )
  3. /yingpanguazai/ssd/ssd1/www/www.sjds.net/vendor/composer/autoload_real.php ( 2.49 KB )
  4. /yingpanguazai/ssd/ssd1/www/www.sjds.net/vendor/composer/platform_check.php ( 0.90 KB )
  5. /yingpanguazai/ssd/ssd1/www/www.sjds.net/vendor/composer/ClassLoader.php ( 14.03 KB )
  6. /yingpanguazai/ssd/ssd1/www/www.sjds.net/vendor/composer/autoload_static.php ( 4.90 KB )
  7. /yingpanguazai/ssd/ssd1/www/www.sjds.net/vendor/topthink/think-helper/src/helper.php ( 8.34 KB )
  8. /yingpanguazai/ssd/ssd1/www/www.sjds.net/vendor/topthink/think-validate/src/helper.php ( 2.19 KB )
  9. /yingpanguazai/ssd/ssd1/www/www.sjds.net/vendor/topthink/think-orm/src/helper.php ( 1.47 KB )
  10. /yingpanguazai/ssd/ssd1/www/www.sjds.net/vendor/topthink/think-orm/stubs/load_stubs.php ( 0.16 KB )
  11. /yingpanguazai/ssd/ssd1/www/www.sjds.net/vendor/topthink/framework/src/think/Exception.php ( 1.69 KB )
  12. /yingpanguazai/ssd/ssd1/www/www.sjds.net/vendor/topthink/think-container/src/Facade.php ( 2.71 KB )
  13. /yingpanguazai/ssd/ssd1/www/www.sjds.net/vendor/symfony/deprecation-contracts/function.php ( 0.99 KB )
  14. /yingpanguazai/ssd/ssd1/www/www.sjds.net/vendor/symfony/polyfill-mbstring/bootstrap.php ( 8.26 KB )
  15. /yingpanguazai/ssd/ssd1/www/www.sjds.net/vendor/symfony/polyfill-mbstring/bootstrap80.php ( 9.78 KB )
  16. /yingpanguazai/ssd/ssd1/www/www.sjds.net/vendor/symfony/var-dumper/Resources/functions/dump.php ( 1.49 KB )
  17. /yingpanguazai/ssd/ssd1/www/www.sjds.net/vendor/topthink/think-dumper/src/helper.php ( 0.18 KB )
  18. /yingpanguazai/ssd/ssd1/www/www.sjds.net/vendor/symfony/var-dumper/VarDumper.php ( 4.30 KB )
  19. /yingpanguazai/ssd/ssd1/www/www.sjds.net/vendor/topthink/framework/src/think/App.php ( 15.30 KB )
  20. /yingpanguazai/ssd/ssd1/www/www.sjds.net/vendor/topthink/think-container/src/Container.php ( 15.76 KB )
  21. /yingpanguazai/ssd/ssd1/www/www.sjds.net/vendor/psr/container/src/ContainerInterface.php ( 1.02 KB )
  22. /yingpanguazai/ssd/ssd1/www/www.sjds.net/app/provider.php ( 0.19 KB )
  23. /yingpanguazai/ssd/ssd1/www/www.sjds.net/vendor/topthink/framework/src/think/Http.php ( 6.04 KB )
  24. /yingpanguazai/ssd/ssd1/www/www.sjds.net/vendor/topthink/think-helper/src/helper/Str.php ( 7.29 KB )
  25. /yingpanguazai/ssd/ssd1/www/www.sjds.net/vendor/topthink/framework/src/think/Env.php ( 4.68 KB )
  26. /yingpanguazai/ssd/ssd1/www/www.sjds.net/app/common.php ( 0.03 KB )
  27. /yingpanguazai/ssd/ssd1/www/www.sjds.net/vendor/topthink/framework/src/helper.php ( 18.78 KB )
  28. /yingpanguazai/ssd/ssd1/www/www.sjds.net/vendor/topthink/framework/src/think/Config.php ( 5.54 KB )
  29. /yingpanguazai/ssd/ssd1/www/www.sjds.net/config/app.php ( 0.95 KB )
  30. /yingpanguazai/ssd/ssd1/www/www.sjds.net/config/cache.php ( 0.78 KB )
  31. /yingpanguazai/ssd/ssd1/www/www.sjds.net/config/console.php ( 0.23 KB )
  32. /yingpanguazai/ssd/ssd1/www/www.sjds.net/config/cookie.php ( 0.56 KB )
  33. /yingpanguazai/ssd/ssd1/www/www.sjds.net/config/database.php ( 2.48 KB )
  34. /yingpanguazai/ssd/ssd1/www/www.sjds.net/vendor/topthink/framework/src/think/facade/Env.php ( 1.67 KB )
  35. /yingpanguazai/ssd/ssd1/www/www.sjds.net/config/filesystem.php ( 0.61 KB )
  36. /yingpanguazai/ssd/ssd1/www/www.sjds.net/config/lang.php ( 0.91 KB )
  37. /yingpanguazai/ssd/ssd1/www/www.sjds.net/config/log.php ( 1.35 KB )
  38. /yingpanguazai/ssd/ssd1/www/www.sjds.net/config/middleware.php ( 0.19 KB )
  39. /yingpanguazai/ssd/ssd1/www/www.sjds.net/config/route.php ( 1.89 KB )
  40. /yingpanguazai/ssd/ssd1/www/www.sjds.net/config/session.php ( 0.57 KB )
  41. /yingpanguazai/ssd/ssd1/www/www.sjds.net/config/trace.php ( 0.34 KB )
  42. /yingpanguazai/ssd/ssd1/www/www.sjds.net/config/view.php ( 0.82 KB )
  43. /yingpanguazai/ssd/ssd1/www/www.sjds.net/app/event.php ( 0.25 KB )
  44. /yingpanguazai/ssd/ssd1/www/www.sjds.net/vendor/topthink/framework/src/think/Event.php ( 7.67 KB )
  45. /yingpanguazai/ssd/ssd1/www/www.sjds.net/app/service.php ( 0.13 KB )
  46. /yingpanguazai/ssd/ssd1/www/www.sjds.net/app/AppService.php ( 0.26 KB )
  47. /yingpanguazai/ssd/ssd1/www/www.sjds.net/vendor/topthink/framework/src/think/Service.php ( 1.64 KB )
  48. /yingpanguazai/ssd/ssd1/www/www.sjds.net/vendor/topthink/framework/src/think/Lang.php ( 7.35 KB )
  49. /yingpanguazai/ssd/ssd1/www/www.sjds.net/vendor/topthink/framework/src/lang/zh-cn.php ( 13.70 KB )
  50. /yingpanguazai/ssd/ssd1/www/www.sjds.net/vendor/topthink/framework/src/think/initializer/Error.php ( 3.31 KB )
  51. /yingpanguazai/ssd/ssd1/www/www.sjds.net/vendor/topthink/framework/src/think/initializer/RegisterService.php ( 1.33 KB )
  52. /yingpanguazai/ssd/ssd1/www/www.sjds.net/vendor/services.php ( 0.14 KB )
  53. /yingpanguazai/ssd/ssd1/www/www.sjds.net/vendor/topthink/framework/src/think/service/PaginatorService.php ( 1.52 KB )
  54. /yingpanguazai/ssd/ssd1/www/www.sjds.net/vendor/topthink/framework/src/think/service/ValidateService.php ( 0.99 KB )
  55. /yingpanguazai/ssd/ssd1/www/www.sjds.net/vendor/topthink/framework/src/think/service/ModelService.php ( 2.04 KB )
  56. /yingpanguazai/ssd/ssd1/www/www.sjds.net/vendor/topthink/think-trace/src/Service.php ( 0.77 KB )
  57. /yingpanguazai/ssd/ssd1/www/www.sjds.net/vendor/topthink/framework/src/think/Middleware.php ( 6.72 KB )
  58. /yingpanguazai/ssd/ssd1/www/www.sjds.net/vendor/topthink/framework/src/think/initializer/BootService.php ( 0.77 KB )
  59. /yingpanguazai/ssd/ssd1/www/www.sjds.net/vendor/topthink/think-orm/src/Paginator.php ( 11.86 KB )
  60. /yingpanguazai/ssd/ssd1/www/www.sjds.net/vendor/topthink/think-validate/src/Validate.php ( 63.20 KB )
  61. /yingpanguazai/ssd/ssd1/www/www.sjds.net/vendor/topthink/think-orm/src/Model.php ( 23.55 KB )
  62. /yingpanguazai/ssd/ssd1/www/www.sjds.net/vendor/topthink/think-orm/src/model/concern/Attribute.php ( 21.05 KB )
  63. /yingpanguazai/ssd/ssd1/www/www.sjds.net/vendor/topthink/think-orm/src/model/concern/AutoWriteData.php ( 4.21 KB )
  64. /yingpanguazai/ssd/ssd1/www/www.sjds.net/vendor/topthink/think-orm/src/model/concern/Conversion.php ( 6.44 KB )
  65. /yingpanguazai/ssd/ssd1/www/www.sjds.net/vendor/topthink/think-orm/src/model/concern/DbConnect.php ( 5.16 KB )
  66. /yingpanguazai/ssd/ssd1/www/www.sjds.net/vendor/topthink/think-orm/src/model/concern/ModelEvent.php ( 2.33 KB )
  67. /yingpanguazai/ssd/ssd1/www/www.sjds.net/vendor/topthink/think-orm/src/model/concern/RelationShip.php ( 28.29 KB )
  68. /yingpanguazai/ssd/ssd1/www/www.sjds.net/vendor/topthink/think-helper/src/contract/Arrayable.php ( 0.09 KB )
  69. /yingpanguazai/ssd/ssd1/www/www.sjds.net/vendor/topthink/think-helper/src/contract/Jsonable.php ( 0.13 KB )
  70. /yingpanguazai/ssd/ssd1/www/www.sjds.net/vendor/topthink/think-orm/src/model/contract/Modelable.php ( 0.09 KB )
  71. /yingpanguazai/ssd/ssd1/www/www.sjds.net/vendor/topthink/framework/src/think/Db.php ( 2.88 KB )
  72. /yingpanguazai/ssd/ssd1/www/www.sjds.net/vendor/topthink/think-orm/src/DbManager.php ( 8.52 KB )
  73. /yingpanguazai/ssd/ssd1/www/www.sjds.net/vendor/topthink/framework/src/think/Log.php ( 6.28 KB )
  74. /yingpanguazai/ssd/ssd1/www/www.sjds.net/vendor/topthink/framework/src/think/Manager.php ( 3.92 KB )
  75. /yingpanguazai/ssd/ssd1/www/www.sjds.net/vendor/psr/log/src/LoggerTrait.php ( 2.69 KB )
  76. /yingpanguazai/ssd/ssd1/www/www.sjds.net/vendor/psr/log/src/LoggerInterface.php ( 2.71 KB )
  77. /yingpanguazai/ssd/ssd1/www/www.sjds.net/vendor/topthink/framework/src/think/Cache.php ( 4.92 KB )
  78. /yingpanguazai/ssd/ssd1/www/www.sjds.net/vendor/psr/simple-cache/src/CacheInterface.php ( 4.71 KB )
  79. /yingpanguazai/ssd/ssd1/www/www.sjds.net/vendor/topthink/think-helper/src/helper/Arr.php ( 16.63 KB )
  80. /yingpanguazai/ssd/ssd1/www/www.sjds.net/vendor/topthink/framework/src/think/cache/driver/File.php ( 7.84 KB )
  81. /yingpanguazai/ssd/ssd1/www/www.sjds.net/vendor/topthink/framework/src/think/cache/Driver.php ( 9.03 KB )
  82. /yingpanguazai/ssd/ssd1/www/www.sjds.net/vendor/topthink/framework/src/think/contract/CacheHandlerInterface.php ( 1.99 KB )
  83. /yingpanguazai/ssd/ssd1/www/www.sjds.net/app/Request.php ( 0.09 KB )
  84. /yingpanguazai/ssd/ssd1/www/www.sjds.net/vendor/topthink/framework/src/think/Request.php ( 55.78 KB )
  85. /yingpanguazai/ssd/ssd1/www/www.sjds.net/app/middleware.php ( 0.25 KB )
  86. /yingpanguazai/ssd/ssd1/www/www.sjds.net/vendor/topthink/framework/src/think/Pipeline.php ( 2.61 KB )
  87. /yingpanguazai/ssd/ssd1/www/www.sjds.net/vendor/topthink/think-trace/src/TraceDebug.php ( 3.40 KB )
  88. /yingpanguazai/ssd/ssd1/www/www.sjds.net/vendor/topthink/framework/src/think/middleware/SessionInit.php ( 1.94 KB )
  89. /yingpanguazai/ssd/ssd1/www/www.sjds.net/vendor/topthink/framework/src/think/Session.php ( 1.80 KB )
  90. /yingpanguazai/ssd/ssd1/www/www.sjds.net/vendor/topthink/framework/src/think/session/driver/File.php ( 6.27 KB )
  91. /yingpanguazai/ssd/ssd1/www/www.sjds.net/vendor/topthink/framework/src/think/contract/SessionHandlerInterface.php ( 0.87 KB )
  92. /yingpanguazai/ssd/ssd1/www/www.sjds.net/vendor/topthink/framework/src/think/session/Store.php ( 7.12 KB )
  93. /yingpanguazai/ssd/ssd1/www/www.sjds.net/vendor/topthink/framework/src/think/Route.php ( 23.73 KB )
  94. /yingpanguazai/ssd/ssd1/www/www.sjds.net/vendor/topthink/framework/src/think/route/RuleName.php ( 5.75 KB )
  95. /yingpanguazai/ssd/ssd1/www/www.sjds.net/vendor/topthink/framework/src/think/route/Domain.php ( 2.53 KB )
  96. /yingpanguazai/ssd/ssd1/www/www.sjds.net/vendor/topthink/framework/src/think/route/RuleGroup.php ( 22.43 KB )
  97. /yingpanguazai/ssd/ssd1/www/www.sjds.net/vendor/topthink/framework/src/think/route/Rule.php ( 26.95 KB )
  98. /yingpanguazai/ssd/ssd1/www/www.sjds.net/vendor/topthink/framework/src/think/route/RuleItem.php ( 9.78 KB )
  99. /yingpanguazai/ssd/ssd1/www/www.sjds.net/route/app.php ( 1.72 KB )
  100. /yingpanguazai/ssd/ssd1/www/www.sjds.net/vendor/topthink/framework/src/think/facade/Route.php ( 4.70 KB )
  101. /yingpanguazai/ssd/ssd1/www/www.sjds.net/vendor/topthink/framework/src/think/route/dispatch/Controller.php ( 4.74 KB )
  102. /yingpanguazai/ssd/ssd1/www/www.sjds.net/vendor/topthink/framework/src/think/route/Dispatch.php ( 10.44 KB )
  103. /yingpanguazai/ssd/ssd1/www/www.sjds.net/app/controller/Index.php ( 4.81 KB )
  104. /yingpanguazai/ssd/ssd1/www/www.sjds.net/app/BaseController.php ( 2.05 KB )
  105. /yingpanguazai/ssd/ssd1/www/www.sjds.net/vendor/topthink/think-orm/src/facade/Db.php ( 0.93 KB )
  106. /yingpanguazai/ssd/ssd1/www/www.sjds.net/vendor/topthink/think-orm/src/db/connector/Mysql.php ( 5.44 KB )
  107. /yingpanguazai/ssd/ssd1/www/www.sjds.net/vendor/topthink/think-orm/src/db/PDOConnection.php ( 52.47 KB )
  108. /yingpanguazai/ssd/ssd1/www/www.sjds.net/vendor/topthink/think-orm/src/db/Connection.php ( 8.39 KB )
  109. /yingpanguazai/ssd/ssd1/www/www.sjds.net/vendor/topthink/think-orm/src/db/ConnectionInterface.php ( 4.57 KB )
  110. /yingpanguazai/ssd/ssd1/www/www.sjds.net/vendor/topthink/think-orm/src/db/builder/Mysql.php ( 16.58 KB )
  111. /yingpanguazai/ssd/ssd1/www/www.sjds.net/vendor/topthink/think-orm/src/db/Builder.php ( 24.06 KB )
  112. /yingpanguazai/ssd/ssd1/www/www.sjds.net/vendor/topthink/think-orm/src/db/BaseBuilder.php ( 27.50 KB )
  113. /yingpanguazai/ssd/ssd1/www/www.sjds.net/vendor/topthink/think-orm/src/db/Query.php ( 15.71 KB )
  114. /yingpanguazai/ssd/ssd1/www/www.sjds.net/vendor/topthink/think-orm/src/db/BaseQuery.php ( 45.13 KB )
  115. /yingpanguazai/ssd/ssd1/www/www.sjds.net/vendor/topthink/think-orm/src/db/concern/TimeFieldQuery.php ( 7.43 KB )
  116. /yingpanguazai/ssd/ssd1/www/www.sjds.net/vendor/topthink/think-orm/src/db/concern/AggregateQuery.php ( 3.26 KB )
  117. /yingpanguazai/ssd/ssd1/www/www.sjds.net/vendor/topthink/think-orm/src/db/concern/ModelRelationQuery.php ( 20.07 KB )
  118. /yingpanguazai/ssd/ssd1/www/www.sjds.net/vendor/topthink/think-orm/src/db/concern/ParamsBind.php ( 3.66 KB )
  119. /yingpanguazai/ssd/ssd1/www/www.sjds.net/vendor/topthink/think-orm/src/db/concern/ResultOperation.php ( 7.01 KB )
  120. /yingpanguazai/ssd/ssd1/www/www.sjds.net/vendor/topthink/think-orm/src/db/concern/WhereQuery.php ( 19.37 KB )
  121. /yingpanguazai/ssd/ssd1/www/www.sjds.net/vendor/topthink/think-orm/src/db/concern/JoinAndViewQuery.php ( 7.11 KB )
  122. /yingpanguazai/ssd/ssd1/www/www.sjds.net/vendor/topthink/think-orm/src/db/concern/TableFieldInfo.php ( 2.63 KB )
  123. /yingpanguazai/ssd/ssd1/www/www.sjds.net/vendor/topthink/think-orm/src/db/concern/Transaction.php ( 2.77 KB )
  124. /yingpanguazai/ssd/ssd1/www/www.sjds.net/vendor/topthink/framework/src/think/log/driver/File.php ( 5.96 KB )
  125. /yingpanguazai/ssd/ssd1/www/www.sjds.net/vendor/topthink/framework/src/think/contract/LogHandlerInterface.php ( 0.86 KB )
  126. /yingpanguazai/ssd/ssd1/www/www.sjds.net/vendor/topthink/framework/src/think/log/Channel.php ( 3.89 KB )
  127. /yingpanguazai/ssd/ssd1/www/www.sjds.net/vendor/topthink/framework/src/think/event/LogRecord.php ( 1.02 KB )
  128. /yingpanguazai/ssd/ssd1/www/www.sjds.net/vendor/topthink/think-helper/src/Collection.php ( 16.47 KB )
  129. /yingpanguazai/ssd/ssd1/www/www.sjds.net/vendor/topthink/framework/src/think/facade/View.php ( 1.70 KB )
  130. /yingpanguazai/ssd/ssd1/www/www.sjds.net/vendor/topthink/framework/src/think/View.php ( 4.39 KB )
  131. /yingpanguazai/ssd/ssd1/www/www.sjds.net/vendor/topthink/framework/src/think/Response.php ( 8.81 KB )
  132. /yingpanguazai/ssd/ssd1/www/www.sjds.net/vendor/topthink/framework/src/think/response/View.php ( 3.29 KB )
  133. /yingpanguazai/ssd/ssd1/www/www.sjds.net/vendor/topthink/framework/src/think/Cookie.php ( 6.06 KB )
  134. /yingpanguazai/ssd/ssd1/www/www.sjds.net/vendor/topthink/think-view/src/Think.php ( 8.38 KB )
  135. /yingpanguazai/ssd/ssd1/www/www.sjds.net/vendor/topthink/framework/src/think/contract/TemplateHandlerInterface.php ( 1.60 KB )
  136. /yingpanguazai/ssd/ssd1/www/www.sjds.net/vendor/topthink/think-template/src/Template.php ( 46.61 KB )
  137. /yingpanguazai/ssd/ssd1/www/www.sjds.net/vendor/topthink/think-template/src/template/driver/File.php ( 2.41 KB )
  138. /yingpanguazai/ssd/ssd1/www/www.sjds.net/vendor/topthink/think-template/src/template/contract/DriverInterface.php ( 0.86 KB )
  139. /yingpanguazai/ssd/ssd1/www/www.sjds.net/runtime/temp/5febe16c9207553ef9b4c4406f7af920.php ( 12.06 KB )
  140. /yingpanguazai/ssd/ssd1/www/www.sjds.net/vendor/topthink/think-trace/src/Html.php ( 4.42 KB )
  1. CONNECT:[ UseTime:0.000686s ] mysql:host=127.0.0.1;port=3306;dbname=www_sjds;charset=utf8mb4
  2. SHOW FULL COLUMNS FROM `fenlei` [ RunTime:0.000759s ]
  3. SELECT * FROM `fenlei` WHERE `fid` = 0 [ RunTime:0.000331s ]
  4. SELECT * FROM `fenlei` WHERE `fid` = 63 [ RunTime:0.000229s ]
  5. SHOW FULL COLUMNS FROM `set` [ RunTime:0.000478s ]
  6. SELECT * FROM `set` [ RunTime:0.000190s ]
  7. SHOW FULL COLUMNS FROM `article` [ RunTime:0.000486s ]
  8. SELECT * FROM `article` WHERE `id` = 460864 LIMIT 1 [ RunTime:0.000549s ]
  9. UPDATE `article` SET `lasttime` = 1775318259 WHERE `id` = 460864 [ RunTime:0.000835s ]
  10. SELECT * FROM `fenlei` WHERE `id` = 66 LIMIT 1 [ RunTime:0.000267s ]
  11. SELECT * FROM `article` WHERE `id` < 460864 ORDER BY `id` DESC LIMIT 1 [ RunTime:0.000504s ]
  12. SELECT * FROM `article` WHERE `id` > 460864 ORDER BY `id` ASC LIMIT 1 [ RunTime:0.000456s ]
  13. SELECT * FROM `article` WHERE `id` < 460864 ORDER BY `id` DESC LIMIT 10 [ RunTime:0.001056s ]
  14. SELECT * FROM `article` WHERE `id` < 460864 ORDER BY `id` DESC LIMIT 10,10 [ RunTime:0.001194s ]
  15. SELECT * FROM `article` WHERE `id` < 460864 ORDER BY `id` DESC LIMIT 20,10 [ RunTime:0.001033s ]
0.075993s