
mpacc复试专业课的考察形式及学习方法
(含真题举例)
如果现在刚回过神要开始准备专业课,那这份攻略请你逐字查看。

考察科目
复试专业课一般考察《财务会计》、《管理会计》、 《成本会计》、《审计》、《财务管理》
参考书一般就是人大版和东财版。

具体到你院校是考察哪本,可以在可以在报考院校的研究生院、研究生招生官网查找复试的专业课大纲、科目、考察范围、参考书目等。有些院校在官方的公众号上也会发布,如果查找不到,可在工作日电话咨询院系的招生办。
如果还是没有找到信息,那就只有咨询往届的学长学姐,或者学习一些通用资料啦!
接下来给大家讲讲每个科目的学习重心和目标!
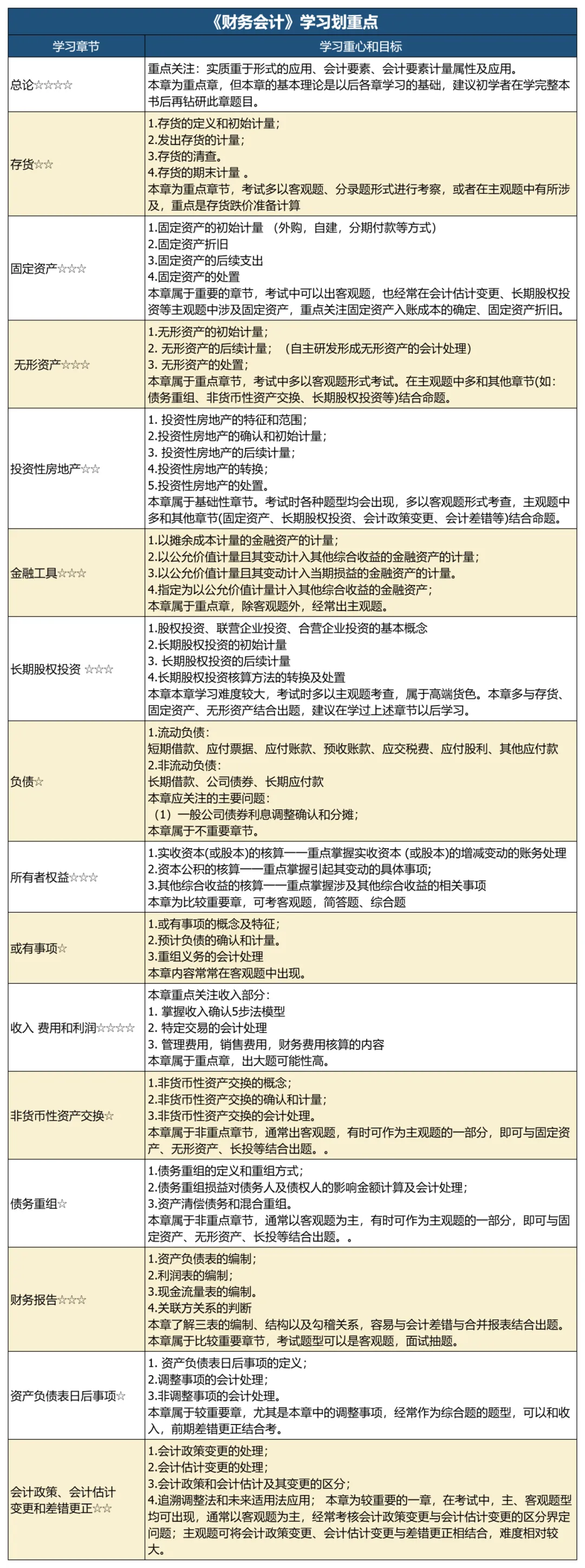
1
财务会计

据统计,有167所院校都对这个科目进行了考察,可以说是重中之重啦!大家一定要好好准备!

2
财务管理

据统计,有193所院校都对这个科目进行了考察,重要性也不言而喻。

ps:
如果你是零基础或者基础比较差的同学,财务会计和财务管理这两本书的考察频率较高,需要尽早学习。
3
成本与管理会计

成本管理会计的整体难度不算高,大家带着下面的中心进行学习,手拿把掐!

4
审计

据统计大概有120所院校都会涉及到审计科目的考察,重要知识点难度较大,大家要投入更多的时间哦!


考察形式、题型以及备考方法
学习完知识点后,不同院校不同专业的考察方式有所不同,大多数院校是分为笔试和面试两种形式。
笔试:
笔试的题型比较灵活,形式也比较多样,常见的有以下几种:

单项选择题

比如:
1 企业盘盈的固定资产,贷方应计入( )。【华东交通大学】
A.其他业务收入 B.以前年度损益调整 C.资本公积 D.营业外收入
2 甲公司为增值税一般纳税人,2×18年3月10日甲公司购入一项设备用于安装某生产线。该设备购买价款为1000万元,增值税税额为130万元,当日预付未来一年的设备维修费,取得增值税专用发票上注明的价款为10万元,增值税税额为1.3万元。该生产线安装期间,领用生产用原材料的实际成本为20万元,增值税税额为2.6万元,发生安装工人工资等费用30万元。假定该生产线达到预定可使用状态,其入账价值为( )万元。【上海财经大学】
A.1180 B.1181.3 C.1050 D.1183.9

多项选择题

比如:
1 产品的入库成本包括( )。【中央财经大学】
A.构成产品实体的材料投入 B.产品生产工人的工资 C.生产车间的设备折旧
D.车间的水电费 E.厂部的管理人员工资
2 下列项目中应计入存货采购成本的是( )。【中央财经大学】
A.购货价格 B.企业收购未税矿产代扣代缴的资源税
C.小规模纳税人购入存货支付的增值税进项税
D.进口关税 E.一般纳税人购入存货支付的增值税进项税

判断题

比如:
1 企业内部研发无形资产,无法区分研究阶段支出和开发阶段支出,应当将其所发生的研发支出全部资本化,计入无形资产成本。( )【北京联合大学】
2 无形资产计提值准备后,在持有期间不得转回。( )【辽宁石油化工大学】

计算题

比如:
1 甲公司2008年年初对A设备投资1000000元,该项目2010年年初完工投产,2010年、2011年、2012年年末预期收益分别为200000元、300000元、500000元,银行存款利率为12%。(计算结果取整数)
要求:
(1)按单利计算,2010年年初投资额的终值。
(2)按复利计算,并按年计息,2010年年初投资额的终值。
(3)按复利计算,并按季计息,2010年年初投资额的终值。
(4)按单利计算,2010年年初各年预期收益的现值之和。
(5)按复利计算,并按年计息,2010年年初各年预期收益的现值之和。
(6)按复利计算,并按季计息,2010年年初各年预期收益的现值之和。

案例题

比如:
某公司是一家制造型企业,近年来由于市场竞争加剧,公司面临成本上升和利润下降的问题。为了改善财务状况,公司管理层决定进行成本控制和优化财务管理。以下是公司的一些财务数据和背景信息:
财务数据:
✅ 营业收入:2024年为5000万元,2023年为4800万元。
✅ 营业成本:2024年为3500万元,2023年为3300万元。
✅ 管理费用:2024年为500万元,2023年为450万元。
✅ 销售费用:2024年为300万元,2023年为280万元。
✅ 财务费用:2024年为100万元,2023年为80万元。
✅ 净利润:2024年为600万元,2023年为790万元。
背景信息:
✅ 公司主要产品市场竞争激烈,原材料价格上升。
✅ 公司计划引入新的成本控制措施,包括优化供应链管理和提高生产效率。
✅ 公司正在考虑是否需要增加外部融资以支持业务扩展。
问题:
1 分析公司成本上升的原因,并提出成本控制的具体措施。
2 从财务管理的角度,提出优化公司财务状况的建议。
3 讨论公司是否需要外部融资,以及可能的融资方式。

名词解释题

比如:
1 会计确认 (东南大学 2015)
对企业经济活动及其所产生的经济数据进行分析、识别与判断,以明确它们是否对会计要素产生影响以及影响哪些会计要素,这一过程通常称为会计确认。
2 复式记账法 (山西财经大学 、南京财经大学 、中国地质大学)
复式记账法是指对每一笔经济业务都要以相等的金额,同时在两个或两个以上相互联系的账户中进行登记的记账方法。

简答题/论述题

比如:
1 简述企业财务关系【河海大学】
企业财务关系是指企业在组织财务活动过程中与各有关方面发生的经济关系。企业的筹资活动、投资活动、经营活动、利润及其分配活动与企业内部和外部的方方面面有着广泛的联系。企业的财务关系可概括为以下几个方面。
(1)企业与其所有者之间的财务关系
(2)企业与其债权人之间的财务关系
(3)企业与其被投资单位之间的财务关系
(4)企业与其债务人之间的财务关系
(5)企业内部各单位之间的财务关系
(6)企业与职工之间的财务关系
(7)企业与税务机关之间的财务关系

开放性的热点题型

比如:
近年来,数字货币(如比特币、以太坊等)在全球范围内引起了广泛关注。请结合当前的财经热点,分析数字货币的发展趋势及其对传统金融体系的挑战。

备考提示:

所有的题型归根结底就是理解知识点的核心定义(确保对每个名词的核心定义有清晰的理解,而不仅仅是死记硬背。)然后反复刷题,重复记忆。
想要多多进行题目练习的可以使用数大仙《复试675题》,一套四本,包含选择判断题、名词解释、论述题、计算分析题,是市面上最早且唯一的院校真题刷题册,有200多所院校真题母题,都有解析,还配套视频讲解和电子题库,清风老师的课程很好懂,随时都可以学,超棒!
面试:
面试的话更多是有点像笔试中提过的案例题、简答题、论述题、开放性热点的考察方式。
大家需要注意简洁明了地回答问题,重点突出,避免冗长的解释。
一些注意事项给大家做提醒哦。
✅ 如果是知识点的解答,注意:
1 直接回答问题:开头直接给出问题的答案或定义,确保清晰明了。
2 简要解释:用简洁的语言解释答案,突出关键点。
3 举例说明(如有必要):如果题目要求,可以简单举一个例子来说明答案。
✅ 如果是案例论述,注意
1 开头概括:简要概括问题的核心观点或背景,明确回答的方向。
2 分点展开:将问题分解为几个关键点,逐一进行分析和论证。
第一点:阐述第一个关键点,结合专业知识和理论进行解释。
第二点:阐述第二个关键点,可以引用数据或案例支持。
第三点:阐述第三个关键点,进一步深入分析。
3 总结提升:在结尾部分对前面的分析进行总结,强调问题的重要性和你的观点。
如果是观点或者热点辨析,注意
1 开头(背景介绍)
一句话概括:简要介绍热点案例的背景或核心事件。
重要性说明:简述该热点案例在财经领域的重要性或影响。
2 分析(核心内容)
关键问题分析:指出案例中的关键问题或现象,结合专业知识进行分析。
多角度探讨:从不同角度(如经济、政策、行业等)进行简要分析,突出重点。
数据或案例支持:如果可能,引用相关数据或简短案例来支撑你的观点。
3 结论(总结提升)
总结观点:简要总结前面的分析,重述核心观点。
提出见解:结合分析提出自己的见解或建议,体现独立思考。
未来展望:简述该热点对未来的可能影响或发展趋势。



面试的答题会更加主观,大家不要害怕,平时多看一些财经相关文章,大胆开口哦!
清风老师从2月15号开始在小红书@清风老师会计专硕更新相关的财经热点案例,大家可以当睡前读物多看看呀!


26管综复试-院校高端定制班
初试未过,退❗️
未录取,退❗️
8年匠心打造课程,
让复试备考有“道”可循,
助力“差生”低开高走,“优生”更上层楼!



数大仙深耕管综辅导8年
自上线以来,累计送10000+学员上岸
仅仅2025年,累计上岸学员1521名
